
74LS32 एक एकीकृत सर्किट है जिसमें चार अलग-अलग 2-इनपुट या गेट शामिल हैं, जो डिजिटल प्रौद्योगिकी अनुप्रयोगों में उल्लेखनीय बहुमुखी प्रतिभा प्रदान करते हैं।74xxyy श्रृंखला के हिस्से के रूप में, यह सुशोभित रूप से CMOS, NMOS और TTL सर्किटरीज को पुल करता है।इसके आउटपुट, जो टीटीएल मानकों का पालन करते हैं, माइक्रोकंट्रोलर और इसी तरह की प्रणालियों के साथ चिकनी बातचीत के लिए अनुमति देते हैं।74LS32 का प्रेरित डिजाइन गति और निर्भरता, विशेषताओं का एक प्रभावशाली मिश्रण प्रदान करता है जो विभिन्न अनुप्रयोगों को बढ़ाते हैं।
डिजिटल सिस्टम में 74LS32 का एकीकरण अक्सर इसकी प्रभावशाली संगतता और परिचालन दक्षता पर प्रकाश डालता है।फ्लिप-फ्लॉप के भीतर एक घटक के रूप में, यह उदाहरण देता है कि 74LS32 कैसे मजबूत सर्किट डिजाइनों में योगदान देता है।इसका सहज समावेश इसके बाइनरी या ऑपरेशन, लॉजिक फ़ंक्शन के कारण है जो जटिल कंप्यूटिंग कार्यों का समर्थन करता है।जब विस्तार आर्किटेक्चर में स्थित होता है, तो 74LS32 बोल्ट सादगी और कार्यक्षमता दोनों को समृद्ध करता है।

|
पिन नं। |
पिन नाम |
पिन विवरण |
|
1 |
1 क |
गेट 1 का इनपुट 1 |
|
2 |
1 बी |
गेट 1 का इनपुट 2 |
|
3 |
1 वर्ष |
गेट का उत्पादन 1 |
|
4 |
2 ए |
गेट 2 का इनपुट 1 |
|
5 |
2 बी |
गेट 2 का इनपुट 2 |
|
6 |
2y |
गेट 2 का उत्पादन |
|
7 |
Gnd |
ग्राउंड पिन |
|
8 |
3y |
गेट 3 का उत्पादन |
|
9 |
3 बी |
गेट 3 का इनपुट 2 |
|
10 |
3 ए |
गेट 3 का इनपुट 1 |
|
11 |
4y |
गेट 4 का उत्पादन |
|
12 |
4 बी |
गेट 4 का इनपुट 2 |
|
13 |
4 ए |
गेट 4 का इनपुट 1 |
|
14 |
वीसीसी |
वोल्टेज आपूर्ति |
|
पिन नं। |
पिन नाम |
पिन विवरण |
|
1, 4, 9, 12 |
या गेट इनपुट पिन (ए) |
या गेट के लिए पहला इनपुट पिन |
|
2, 5, 10, 13 |
या गेट इनपुट पिन (बी) |
या गेट के लिए दूसरा इनपुट पिन |
|
3, 6, 8, 11 |
या गेट आउटपुट पिन (क्यू) |
या गेट के लिए आउटपुट पिन |
|
7 |
मैदान |
सर्किट की जमीन से कनेक्ट करें |
|
14 |
वीसीसी (वीडीडी) |
IC (आमतौर पर +5V) को शक्ति देने के लिए उपयोग किया जाता है |
• क्वाड 2-इनपुट या द्वार: कुशल तर्क संचालन के लिए चार स्वतंत्र 2-इनपुट या द्वार शामिल हैं।
• वोल्टेज रेंज: 5V और 7V के बीच संचालित होता है, सहज एकीकरण के लिए TTL लॉजिक डिवाइसेस के साथ संगत है।
• उच्च गति प्रदर्शन: आधुनिक डिजिटल सर्किटरी के लिए आवश्यक तेजी से तार्किक संचालन के लिए डिज़ाइन किया गया।
• 14-पिन पैकेज: बड़े सिस्टम में उपयोग के लिए कॉम्पैक्ट और आसान-से-एकीकृत डिजाइन।
• मानक मॉडल: 0 ° C से 70 ° C तक संचालित करें।
• मजबूत मॉडल: चरम वातावरण के लिए उपयुक्त -55 ° C से 125 ° C तक संचालित करें।
• विश्वसनीय और सुसंगत: विभिन्न प्रकार के इलेक्ट्रॉनिक अनुप्रयोगों के लिए आदर्श, भरोसेमंद प्रदर्शन की पेशकश।
74LS32 या गेट उच्च आउटपुट की उपज द्वारा संचालित होता है जब कम से कम एक इनपुट एक उच्च संकेत प्राप्त करता है।इस व्यवहार को इसकी सत्य तालिका द्वारा दर्शाया गया है, जो दर्शाता है कि आउटपुट के लिए दोनों इनपुट कम होने के लिए कम होना चाहिए।यह एक शक्ति स्रोत से जुड़े प्रतिरोधों और बटन का उपयोग करके प्रदर्शित किया जा सकता है, यह पता लगाने के लिए एक इंटरैक्टिव तरीके की पेशकश करता है कि इनपुट राज्यों को गतिशील रूप से कैसे नियंत्रित किया जा सकता है।नीचे दिया गया आंकड़ा 74LS32 क्वाड 2-इनपुट या गेट आईसी के लिए सत्य तालिका दिखाता है, यह बताते हुए कि आउटपुट एक्स इनपुट ए और बी के विभिन्न संयोजनों के लिए कैसे व्यवहार करता है।
|
ए |
बी |
एक्स |
|
0 |
0 |
0 |
|
0 |
1 |
1 |
|
1 |
0 |
1 |
|
1 |
1 |
1 |
74LS32 सत्य तालिका

74LS32 या गेट योजनाबद्ध आरेख
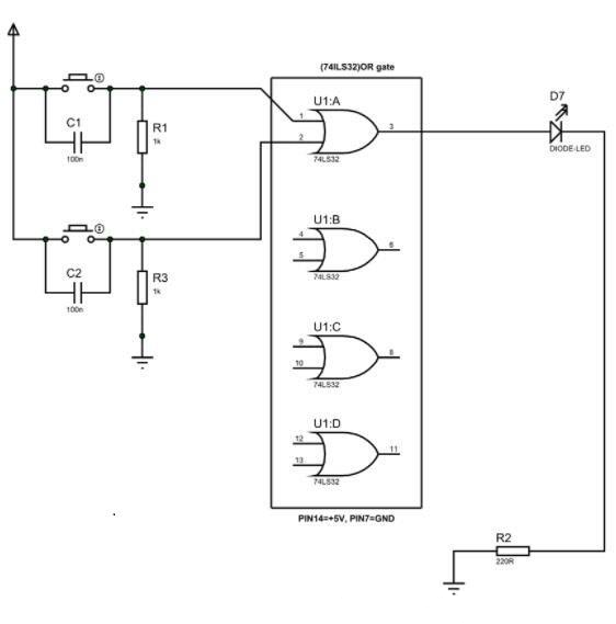
सर्किट डिजाइनों में 74LS32 को शामिल करने में अक्सर वर्तमान विनियमन के लिए प्रतिरोधों का संयोजन और विभिन्न इनपुट नियंत्रण के लिए क्षणिक पुश बटन शामिल होते हैं।एक बटन को सक्रिय करने से एक गेट इनपुट में वोल्टेज का परिचय होता है, और कम से कम एक उच्च इनपुट को बनाए रखने से आउटपुट उच्च रहता है।यह सीधा तर्क बुनियादी कंप्यूटिंग और नियंत्रण अनुप्रयोगों में उपयोग किए जाने वाले अधिक जटिल डिजिटल प्रणालियों की नींव का समर्थन करता है।बटन संचालन के साथ भौतिक बातचीत इलेक्ट्रॉनिक डिजाइनों में डिजिटल संकेतों को कैसे हस्तक्षेप करती है, इसकी समझ को बढ़ाती है।
74LS32 IC को एक सर्किट में शामिल करने की प्रक्रिया में इसे 5V पर संचालित करते हुए अपने VCC और GND पिन के माध्यम से इसे एक शक्ति स्रोत से जोड़ना शामिल है।इस आईसी में कई या गेट हैं जो बुनियादी तार्किक कार्य करते हैं, कम से कम एक इनपुट उच्च होने पर एक उच्च आउटपुट प्रदान करते हैं।प्रभावी रूप से इन फाटकों का उपयोग कई डिजिटल प्रणालियों के लिए नींव देता है, यह दर्शाता है कि कैसे या तर्क विशिष्ट आवश्यकताओं को सूक्ष्मता से पूरा कर सकते हैं।नीचे दिया गया आंकड़ा 2-इनपुट या गेट के लिए सत्य तालिका, पिन कॉन्फ़िगरेशन और आंतरिक तर्क आरेख दिखाता है, यह दर्शाता है कि आउटपुट क्यू कैसे इनपुट ए और बी के विभिन्न संयोजनों पर प्रतिक्रिया करता है।
|
ए |
बी |
क्यू |
|
0 |
0 |
0 |
|
0 |
1 |
1 |
|
1 |
0 |
1 |
|
1 |
1 |
1 |
74LS32 सत्य तालिका

74LS32 पिन आरेख
एक व्यावहारिक सेटअप के एक उदाहरण में 74LS32 का उपयोग करके एक साधारण सर्किट को डिजाइन करना शामिल है, जो कि पुशबटन को दबाने के लिए इनपुट कम रहने के लिए पुल-डाउन प्रतिरोधों द्वारा पूरक है।जब एक बटन लगे हुए हैं, तो यह इनपुट को एक उच्च स्थिति में बदल देता है, आउटपुट से जुड़े एलईडी को चालू करता है।इस तरह की व्यवस्था के लिए महत्वपूर्ण घटक 74LS32 IC, एक एलईडी, प्रतिरोधों और पुशबटन को शामिल करते हैं।नीचे दिया गया आंकड़ा 74LS32 या गेट IC का उपयोग करके एक व्यावहारिक सर्किट सेटअप दिखाता है, जिसमें इनपुट राज्यों को नियंत्रित करने के लिए पुल-डाउन रेसिस्टर्स, पुशबटटन की विशेषता है, और एक एलईडी जो इनपुट के उच्च होने पर रोशनी करता है।

74LS32 सर्किट
• विभिन्न तर्क परिवारों (जैसे, टीटीएल और सीएमओ) के साथ आसानी से इंटरफेस।
• पुरानी और नई प्रौद्योगिकियों के बीच मिश्रित-संकेत वातावरण और चिकनी संक्रमणों का समर्थन करता है।
• बजट के अनुकूल, लागत-संवेदनशील परियोजनाओं के लिए उपयुक्त।
• लंबे समय तक विश्वसनीय, रखरखाव और प्रतिस्थापन लागत को कम करना।
• लीगेसी सिस्टम के लिए आदर्श और विस्तारित जीवनचक्र के साथ टिकाऊ डिजाइनों।
• लागू करने के लिए सरल, यहां तक कि शुरुआती के लिए भी।
• प्रयोग और त्वरित प्रोटोटाइप को प्रोत्साहित करता है।
• सिग्नल प्रोसेसिंग, कंट्रोल सिस्टम और इनोवेटिव टेक्नोलॉजी जैसे कॉम्प्लेक्स सिस्टम में उपयोग के लिए लचीला।
74HC32, 74HCT32, 74LVC32, 74AC32, 74ALS32, 74F32, 74C32, 74LS00, 74LS08, 74LS02, 74LS04, 74HCT04।
74LS32 के भीतर क्वाड या गेट मूल लॉजिक सर्किट के निर्माण में एक कोर बनाता है।यह मल्टीप्लेक्स और डिकोडर्स के डिजाइन में अपनी जगह पाता है और डिजिटल सिग्नल प्रोसेसिंग और नेटवर्किंग सिस्टम में प्रक्रियाओं को बढ़ाने में सक्रिय रूप से योगदान देता है।
जब नियंत्रण सर्किट में एम्बेडेड होता है, तो 74LS32 स्वचालित प्रतिक्रियाओं के एकीकरण का समर्थन करता है, सिस्टम में अनुकूलनशीलता और सटीकता की परतों को जोड़ता है।कंप्यूटर सिस्टम में, या गेट गेट एड्स इन इंस्ट्रक्शन हैंडलिंग और लॉजिकल डिसीजन-मेकिंग, जो द्रव प्रोग्राम निष्पादन के लिए अच्छा है।एक बार में कई संकेतों को प्रबंधित करने की इसकी क्षमता कंप्यूटर आर्किटेक्चर में इसके महत्व को उजागर करती है।
74LS32 की पहुंच हर रोज़ उपभोक्ता इलेक्ट्रॉनिक्स जैसे डोरबेल्स और किचन गैजेट्स तक फैली हुई है, जहां यह सगाई को सरल बनाने और डिवाइस प्रतिक्रिया समय को बढ़ाने में एक भूमिका निभाता है।ये गेट्स कार्य अनुक्रमों को प्रबंधित करने में मदद करते हैं जो दैनिक उपयोग वाले इलेक्ट्रॉनिक्स में व्यावहारिक कार्यक्षमता सुनिश्चित करते हैं।ऐसे घटकों को नियोजित करके, संतुष्टि और उत्पाद स्थायित्व में मूर्त सुधार का एहसास किया जा सकता है।इन सर्किट की एक ठोस समझ अधिक अनुकूल और कुशल इलेक्ट्रॉनिक उत्पादों के विकास की सुविधा प्रदान करती है।


74LS32 एकीकृत सर्किट डिजिटल इलेक्ट्रॉनिक्स की दुनिया में एक प्रमुख खिलाड़ी है।यह चार 2-इनपुट या गेट्स के साथ आता है, जिससे यह सरल गैजेट से लेकर उन्नत कंप्यूटर तक सभी प्रकार के डिजिटल सिस्टम बनाने के लिए एक आसान उपकरण है।इसका डिज़ाइन विभिन्न तकनीकों के साथ जुड़ना आसान बनाता है, और यह अनुप्रयोगों की एक विस्तृत श्रृंखला में मज़बूती से काम करता है।यह छोटी चिप दिखाती है कि आधुनिक तकनीक को आगे बढ़ाने में बुनियादी लॉजिक गेट कितने महत्वपूर्ण हैं।
कृपया एक जांच भेजें, हम तुरंत जवाब देंगे।
74LS32 जटिल डिजिटल सर्किट के निर्माण में अभिन्न है, जैसे कि एनकोडर, डिकोडर्स, मल्टीप्लेक्सर्स और अंकगणितीय तर्क इकाइयां।ये या गेट डिजिटल सिस्टम में तार्किक निर्णय लेने की सुविधा प्रदान करते हैं, जिससे तर्क कार्यों के सुचारू निष्पादन की अनुमति मिलती है।
74LS32 चार अलग-अलग 2-इनपुट या गेट्स के साथ 14-पिन दोहरे इन-लाइन पैकेज में निहित है।यह डिज़ाइन 2.0V से 6.0V के वोल्टेज रेंज के भीतर कुशल कामकाज का समर्थन करता है।पिन कॉन्फ़िगरेशन की महारत और सर्किट डिजाइन में उनके अनुकूलन में प्रदर्शन और निर्भरता को बहुत बढ़ावा मिल सकता है, जो मजबूत और सहज ज्ञान युक्त परस्पर संबंधों की इच्छा के साथ संरेखित हो सकता है।
74LS32 को एक दोहरी इनपुट या गेट के रूप में परिभाषित किया गया है, कम से कम एक इनपुट अधिक होने पर उच्च तर्क स्तर को आउटपुट करके डिजिटल लॉजिक में कार्य करना।यह क्षमता डिजिटल सिस्टम के भीतर बाइनरी निर्णय लेने और सिग्नल प्रोसेसिंग में अपनी भूमिका को उजागर करती है, कोर बूलियन लॉजिक सिद्धांतों के आधार पर लॉजिक सर्किट डिजाइन में स्पष्टता और आदेश के लिए झुकाव के साथ गूंजती है।
इस एकीकृत सर्किट में चार व्यक्ति या द्वार शामिल हैं।यह विविधता एक एकल आईसी के भीतर विभिन्न तर्क संचालन को निष्पादित करने के लिए बहुमुखी प्रतिभा प्रदान करती है, इलेक्ट्रॉनिक्स में अंतरिक्ष और संसाधनों का अनुकूलन, समकालीन उपकरणों को छोटा करने की खोज में एक महान पहलू।
"क्वाड" इंगित करता है कि आईसी में चार समान 2-इनपुट गेट शामिल हैं।यद्यपि मूल पाठ ने गलती से नंद गेट्स को संदर्भित किया है, 74LS32 में या गेट होते हैं।ये गेट कई संकेतों को समामेलित करने के लिए एकदम सही हैं, जो डिजिटल सर्किट डिजाइन को उनकी अनुकूलनीय कार्यक्षमता और एकीकरण में आसानी के साथ समृद्ध करते हैं, सरलता और नवाचार की क्षमता को दर्शाते हैं।
2024/11/24 पर
2024/11/23 पर
8000/04/18 पर 147757
2000/04/18 पर 111935
1600/04/18 पर 111349
0400/04/18 पर 83719
1970/01/1 पर 79508
1970/01/1 पर 66903
1970/01/1 पर 63027
1970/01/1 पर 63010
1970/01/1 पर 54081
1970/01/1 पर 52121