
Pic16f886 एक 8-बिट माइक्रोकंट्रोलर है, जो एक सस्ती कीमत पर अपनी विस्तृत सुविधाओं के कारण कई परियोजनाओं के लिए अच्छी तरह से अनुकूल है।यह 28 पिन के साथ आता है और इसमें एक आंतरिक थरथरानवाला शामिल है, जिसे आप प्रोग्रामिंग के माध्यम से समायोजित कर सकते हैं।यह माइक्रोकंट्रोलर 16-बाइट फ्लैश मेमोरी प्रदान करता है, जो कि आपके द्वारा सामना किए जाने वाले अधिकांश कार्यों के लिए काफी पर्याप्त है।
पावर-सेविंग मोड और एक अंतर्निहित वॉचडॉग टाइमर के साथ, PIC16F886 को कुशलतापूर्वक और मज़बूती से चलाने के लिए डिज़ाइन किया गया है।यह विभिन्न पैकेज प्रकारों में भी आता है, जिससे आपकी विशिष्ट सर्किट की जरूरतों के आधार पर लचीलापन होता है।प्रोग्रामिंग सरल है, क्योंकि इसमें केवल दो पिन की आवश्यकता होती है, जिससे यह शुरुआती और अनुभवी उपयोगकर्ताओं दोनों के लिए एक उपयोगकर्ता के अनुकूल विकल्प बन जाता है।
निम्न आंकड़ा PIC16F886 के लिए पिनआउट दिखाता है।

नीचे PIC16F886 प्रतीक, पदचिह्न और 3D मॉडल हैं।



PIC16F886 माइक्रोकंट्रोलर बहुत सारी उपयोगी सुविधाएँ प्रदान करता है जो इसे विभिन्न उपयोगों के लिए अनुकूलनीय बनाते हैं।यहाँ इसकी मुख्य विशेषताओं का एक सरल टूटना है:
PIC16F886 में एक साधारण RISC CPU है जिसे केवल 35 निर्देशों को सीखने की आवश्यकता होती है, जिससे यह प्रोग्राम करना आसान हो जाता है।इनमें से अधिकांश निर्देश शाखा निर्देशों को छोड़कर, एक ही चक्र में चलते हैं।यह 200 mHz तक की गति से चल सकता है, 200-नैनोसेकंड निर्देश चक्र के साथ।आपके पास रुकावट क्षमताएं भी हैं, एक 8-स्तरीय गहरी हार्डवेयर स्टैक, और मेमोरी तक पहुंचने के विभिन्न तरीके हैं, जिससे आपको लचीलापन मिलता है कि आप माइक्रोकंट्रोलर का उपयोग कैसे करते हैं।
यह माइक्रोकंट्रोलर एक अंतर्निहित सटीक आंतरिक थरथरानवाला के साथ आता है जो कारखाने को%1%की सटीकता के लिए कैलिब्रेट किया जाता है।आप सॉफ्टवेयर का उपयोग करके इसकी आवृत्ति को 8 मेगाहर्ट्ज से 31 kHz तक समायोजित कर सकते हैं।चिप में स्लीप मोड, टू-स्पीड स्टार्टअप और ऑपरेशन के दौरान घड़ी मोड को स्विच करने की क्षमता जैसी पावर-सेविंग सुविधाएँ हैं।इसमें पावर-ऑन रीसेट (POR), पावर-अप टाइमर (PWRT), और ब्राउन-आउट रीसेट (BOR) जैसी सुरक्षा सुविधाएँ भी हैं।वॉचडॉग टाइमर (WDT) में एक ऑन-चिप ऑसिलेटर शामिल है और इसे सॉफ़्टवेयर का उपयोग करके अनुकूलित किया जा सकता है।
PIC16F886 को बहुत कम शक्ति का उपयोग करने के लिए डिज़ाइन किया गया है, जो तब आदर्श है जब आप बैटरी जीवन का विस्तार करना चाहते हैं।स्टैंडबाय मोड में, यह 2.0V पर केवल 50 NA खींचता है।सामान्य ऑपरेशन के दौरान, यह 32 kHz पर लगभग 11 μA और 4 मेगाहर्ट्ज पर 220 μA का उपयोग करता है, दोनों 2.0V पर।वॉचडॉग टाइमर भी न्यूनतम शक्ति का उपभोग करता है, लगभग 1 μA 2.0V पर।
आप 24 इनपुट/आउटपुट (I/O) पिन का उपयोग कर सकते हैं, प्रत्येक अपने स्वयं के दिशा नियंत्रण के साथ।ये पिन उच्च धाराओं को संभाल सकते हैं, जिससे आप सीधे एल ई डी ड्राइव कर सकते हैं।चिप भी इंटरप्ट-ऑन-चेंज पिन, प्रोग्रामेबल कमजोर पुल-अप्स और एक अल्ट्रा-लो-पावर वेक-अप फीचर (ULPWU) का भी समर्थन करता है।इसके अतिरिक्त, दो एनालॉग तुलनित्र, एक समायोज्य वोल्टेज संदर्भ, और 14 चैनलों तक 10-बिट ए/डी कनवर्टर हैं, जो आपको एनालॉग सिग्नल को प्रभावी ढंग से संभालने देता है।
माइक्रोकंट्रोलर में सटीक समय कार्यों के लिए तीन अंतर्निहित टाइमर शामिल हैं।Timer0 एक 8-बिट टाइमर है जिसमें प्रोग्रामेबल प्रीस्केलर है।टाइमर 1 एक बाहरी गेट इनपुट मोड के साथ 16-बिट टाइमर और कम-शक्ति संचालन के लिए एक समर्पित 32 kHz ऑसिलेटर है।Timer2 एक 8-बिट टाइमर है जिसमें एक प्रेस्केलर और पोस्टस्केलर दोनों हैं।ये टाइमर देरी बनाने, समय अंतराल को मापने और पल्स-चौड़ाई मॉड्यूलेशन (पीडब्लूएम) संकेतों को उत्पन्न करने में मदद करते हैं।
बढ़ाया कैप्चर/तुलना/पीडब्लूएम+ मॉड्यूल संकेतों के सटीक नियंत्रण की अनुमति देता है।यह 12.5 एनएस के संकल्प के साथ 16-बिट कैप्चर का समर्थन करता है, और तुलना फ़ंक्शन में 200 एनएस का रिज़ॉल्यूशन है।मॉड्यूल में 10-बिट पीडब्लूएम भी शामिल है जो चार आउटपुट चैनलों का समर्थन करता है, जिससे आप मोटर नियंत्रण या एलईडी डिमिंग कार्यों को प्रभावी ढंग से प्रबंधित कर सकते हैं।
PIC16F886 कई संचार प्रोटोकॉल का समर्थन करता है।इसमें एक बढ़ाया USART मॉड्यूल शामिल है जो RS-485, RS-232 और LIN 2.0 को संभाल सकता है।स्टार्ट बिट सुविधाओं पर ऑटो-बॉड डिटेक्शन और ऑटो-वेक-अप स्मूथर संचार की अनुमति देते हैं।माइक्रोकंट्रोलर अपने मास्टर सिंक्रोनस सीरियल पोर्ट (MSSP) मॉड्यूल के माध्यम से SPI और I2C का भी समर्थन करता है, जिससे अन्य उपकरणों के साथ संवाद करना आसान हो जाता है।
इन-सर्किट सीरियल प्रोग्रामिंग (ICSP) के लिए समर्पित दो पिन के साथ, आप आसानी से PIC16F886 को सर्किट से हटाए बिना PIC16F886 को प्रोग्राम और डिबग कर सकते हैं।यह विकास प्रक्रिया को तेज और कम जटिल बनाता है।
PIC16F886 उच्च धीरज मेमोरी के साथ आता है।इसकी फ्लैश मेमोरी 100,000 राइट साइकिल को संभाल सकती है, जबकि इसका EEPROM 1,000,000 राइट साइकिल को सहन कर सकता है।यह सुनिश्चित करता है कि आपका डेटा समय के साथ सुरक्षित रहे, 40 से अधिक वर्षों की अवधारण अवधि के साथ।चिप आपको रन टाइम के दौरान प्रोग्राम मेमोरी पढ़ने या लिखने की अनुमति देती है, जिससे आपको ऑपरेशन के दौरान अधिक लचीलापन मिलता है।
नीचे दी गई तालिका माइक्रोचिप PIC16F886-I/SP के लिए तकनीकी विनिर्देश और पैरामीटर प्रदान करती है।
| प्रकार | पैरामीटर |
| फैक्टरी लीड टाइम | 5 सप्ताह |
| पर्वत | होल के माध्यम से |
| माउन्टिंग का प्रकार | होल के माध्यम से |
| पैकेज / मामला | 28-DIP (0.300, 7.62 मिमी) |
| पिन की संख्या | 28 |
| आपूर्तिकर्ता युक्ति पैकेज | 28-SPDIP |
| आंकड़ा कन्वर्टर्स | ए/डी 11x10b |
| स्मृति प्रकार | चमक |
| I/OS की संख्या | 24 |
| प्रहरी टाइमर | हाँ |
| परिचालन तापमान | -40 ° C ~ 85 ° C TA |
| पैकेजिंग | नली |
| शृंखला | Pic® 16f |
| प्रकाशित | 2001 |
| भाग की स्थिति | सक्रिय |
| नमी संवेदनशीलता स्तर (एमएसएल) | 1 (असीमित) |
| अधिकतम परिचालन तापमान | 85 ° C |
| न्यूनतम संचालन तापमान | -40 ° C |
| अधिकतम शक्ति अपव्यय | 800MW |
| आवृत्ति | 20MHz |
| आधार भाग संख्या | Pic16f886 |
| इंटरफ़ेस | I2C, SPI, UART, USART |
| अधिकतम आपूर्ति वोल्टेज | 5.5V |
| न्यूनतम आपूर्ति वोल्टेज | 2 वी |
| मेमोरी का आकार | 14kb |
| थरथरानवाला प्रकार | आंतरिक |
| नाममात्र आपूर्ति वर्तमान | 220μA |
| रफ़्तार | 20MHz |
| राम का आकार | 368 x 8 |
| वोल्टेज - आपूर्ति (वीसीसी/वीडीडी) | 2V ~ 5.5V |
| बिट्स की संख्या | 8 |
| कोर प्रोसेसर | चित्र |
| बाह्य उपकरणों | |
| क्रमादेश स्मृति प्रकार | चमक |
| कोर आकार | 8 बिट |
| प्रोग्राम मैमोरी आकार | 14KB 8K x 14 |
| कनेक्टिविटी | I2C, SPI, UART/USART |
| पहूंच समय | 20 μs |
| आंकड़ा बस चौड़ाई | 8 बी |
| टाइमर/काउंटरों की संख्या | 3 |
| पता बस चौड़ाई | 8 बी |
| कोर आर्किटेक्चर | चित्र |
| Eeprom आकार | 256 x 8 |
| अधिकतम आवृत्ति | 20MHz |
| ए/डी कन्वर्टर्स की संख्या | 1 |
| प्रोग्रामेबल I/O की संख्या | 25 |
| UART चैनलों की संख्या | 1 |
| एडीसी चैनलों की संख्या | 11 |
| पीडब्लूएम चैनलों की संख्या | 2 |
| I2C चैनलों की संख्या | 1 |
| एसपीआई चैनलों की संख्या | 1 |
| ऊंचाई | 3.81 मिमी |
| लंबाई | 35.56 मिमी |
| चौड़ाई | 7.493 मिमी |
| SVHC तक पहुँचें | कोई एसवीएचसी नहीं |
| विकिरण कठोरता | नहीं |
| रोह्स स्टेटस | ROHS3 आज्ञाकारी |
| सीसा मुक्त | सीसा मुक्त |
तालिका उन हिस्सों को दिखाती है जिनमें माइक्रोचिप PIC16F886-I/SP के समान विनिर्देश हैं।
| भाग संख्या | Pic16f886-i/sp | Pic16f726-i/sp | Pic16f883-i/sp | Pic16f723a-i/sp |
| उत्पादक | माइक्रोचिप प्रौद्योगिकी | माइक्रोचिप प्रौद्योगिकी | माइक्रोचिप प्रौद्योगिकी | माइक्रोचिप प्रौद्योगिकी |
| पैकेज / मामला | 28-DIP (0.300, 7.62 मिमी) | 28-DIP (0.300, 7.62 मिमी) | 28-DIP (0.300, 7.62 मिमी) | 28-DIP (0.300, 7.62 मिमी) |
| पिन की संख्या | 28 | 28 | 28 | 28 |
| कोर आर्किटेक्चर | चित्र | - | - | - |
| आंकड़ा बस चौड़ाई | 8 बी | 8 बी | 8 बी | 8 बी |
| अधिकतम आवृत्ति | 20MHz | - | 20MHz | - |
| I/O की संख्या | 24 | 24 | 25 | 25 |
| इंटरफ़ेस | I2C, SPI, UART, USART | I2C, SPI, UART, USART | I2C, SCI, SPI, SSP, UART, USART | I2C, SPI, UART, USART |
| स्मृति प्रकार | चमक | - | चमक | - |
| मेमोरी का आकार | 14kb | 7KB | 14kb | 7KB |
| न्यूनतम आपूर्ति वोल्टेज | 2 वी | - | - | - |
| अधिकतम आपूर्ति वोल्टेज | 5.5V | - | - | - |
| तुलना देखें | PIC16F886-I/SP VS PIC16F726-I/SP | PIC16F886-I/SP VS PIC16F883-I/SP | PIC16F886-I/SP VS PIC16F723A-I/SP |
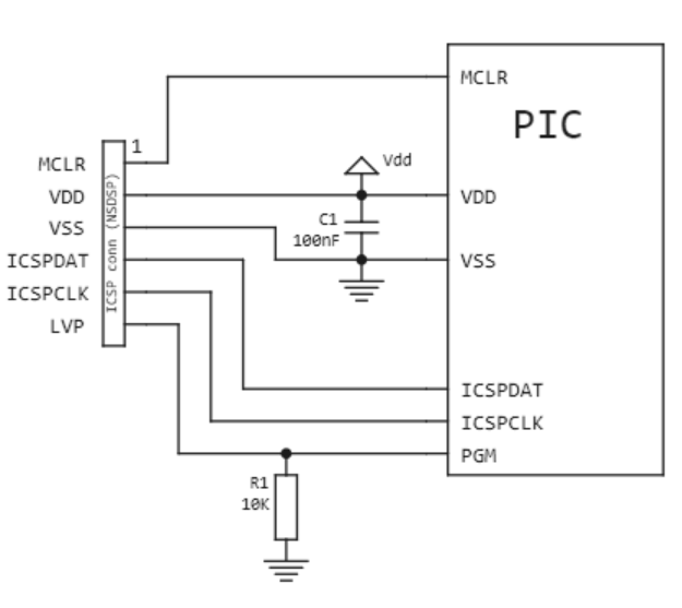
निम्न छवि PIC16F886 के लिए LVP प्रोग्रामिंग सेटअप दिखाती है।

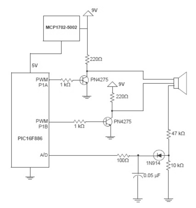
नीचे PIC16F886 हॉर्न ड्राइवर सेटअप का एक उदाहरण है।

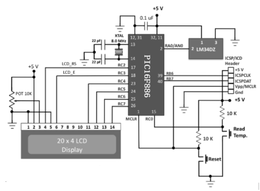
निम्नलिखित छवि PIC16F886 का उपयोग करके सर्किट डिज़ाइन दिखाती है।

नीचे PIC16F886 का कार्यात्मक ब्लॉक आरेख है।
• pic18f883
| भाग संख्या | विवरण | उत्पादक |
| PIC16F886-H/MLVAO | RISC माइक्रोकंट्रोलर, 8-बिट, फ्लैश, CMOS, PQCC28 | माइक्रोचिप प्रौद्योगिकी इंक |
| Pic16f886ft-e/mlm | 8-बिट, फ्लैश, 20 मेगाहर्ट्ज, RISC माइक्रोकंट्रोलर, PQCC28, 6 x 6 मिमी, 0.90 मिमी ऊंचाई, प्लास्टिक, QFN-28 | माइक्रोचिप प्रौद्योगिकी इंक |
| Pic16f886t-i/mlvao | RISC माइक्रोकंट्रोलर, 8-बिट, फ्लैश, 20MHz, CMOS, PQCC28 | माइक्रोचिप प्रौद्योगिकी इंक |
| Pic16f886-i/mlm | 8-बिट, फ्लैश, 20 मेगाहर्ट्ज, RISC माइक्रोकंट्रोलर, PQCC28, 6 x 6 मिमी, लीड फ्री, प्लास्टिक, QFN-28 | माइक्रोचिप प्रौद्योगिकी इंक |
PIC16F886 घर-आधारित DIY परियोजनाओं जैसे सरल स्वचालन प्रणालियों, प्रकाश नियंत्रण या बुनियादी सुरक्षा उपकरणों के लिए अच्छी तरह से काम करता है।इसकी कम शक्ति उपयोग और आसान प्रोग्रामिंग इसे छोटी, सस्ती परियोजनाओं के लिए एक अच्छा फिट बनाती है जिसे आप अपने दम पर संभाल सकते हैं।
वाणिज्यिक उत्पादों में, इस माइक्रोकंट्रोलर का उपयोग उन उपकरणों में किया जाता है जिन्हें सरल नियंत्रण प्रणालियों की आवश्यकता होती है, जैसे बुनियादी इलेक्ट्रॉनिक्स या छोटे उपकरण।इसकी विशेषताएं और उपयोग में आसानी इसे उन उत्पादों के लिए एक अच्छा विकल्प बनाती है जो बड़ी मात्रा में बनाए जाते हैं।
PIC16F886 आपको अपने PWM (पल्स चौड़ाई मॉड्यूलेशन) सुविधा का उपयोग करके मोटर गति को नियंत्रित करने में मदद कर सकता है।आप इसे प्रशंसकों या पंप जैसे उपकरणों में उपयोग कर सकते हैं जहां मोटर की गति को नियंत्रित करने की आवश्यकता होती है।
कॉफी मशीनें अक्सर PIC16F886 जैसे माइक्रोकंट्रोलर का उपयोग करते हैं, जैसे कि ब्रूइंग प्रक्रिया को संभालने, तापमान को नियंत्रित करने और उपयोगकर्ता इनपुट का जवाब देने जैसे कार्यों को संभालने के लिए।यह इन कार्यों के प्रबंधन के लिए एक अच्छा फिट है क्योंकि यह एक ही बार में कई कार्यों को संभाल सकता है।
वेंडिंग मशीनें PIC16F886 का उपयोग भुगतान करने, उत्पादों को देने और इन्वेंट्री पर नज़र रखने जैसी चीजों को नियंत्रित करने के लिए करती हैं।इसकी कम शक्ति उपयोग और मशीन के अन्य हिस्सों के साथ संवाद करने की क्षमता इस तरह के काम के लिए एक विश्वसनीय विकल्प बनाती है।
निम्न छवि PIC16F886 के पैकेज डिज़ाइन को दिखाती है।

Microchip Technology Inc. PIC16F886 के पीछे की कंपनी है।वे माइक्रोकंट्रोलर और एनालॉग अर्धचालक प्रदान करने में एक वैश्विक नेता हैं।उनके उत्पाद औद्योगिक, मोटर वाहन और उपभोक्ता बाजारों सहित विभिन्न क्षेत्रों का समर्थन करते हैं।माइक्रोचिप विश्वसनीय और आसान-से-उपयोग समाधान प्रदान करने के लिए जाना जाता है जो आपके विचारों को जीवन में लाने में आपकी मदद कर सकता है।उनके व्यापक पोर्टफोलियो, सहायक विकास उपकरणों के साथ संयुक्त, आपको समय की बचत और जोखिम को कम करने के दौरान कुशल डिजाइन बनाने में सक्षम बनाता है।चांडलर, एरिज़ोना में स्थित, माइक्रोचिप भी आपकी आवश्यकताओं को पूरा करने के लिए उच्च गुणवत्ता वाले उत्पादों और तकनीकी सहायता सुनिश्चित करता है।
PIC16F88X प्रोग्रामिंग Spec.pdf
हां, आप इसे सी में प्रोग्राम कर सकते हैं, हालांकि, कुछ सी कंपाइलर महंगे हो सकते हैं।यदि आप एक सस्ते या टूटे हुए संस्करण के लिए जाते हैं, तो यह कुछ सीमाओं के साथ आ सकता है।
नहीं, PIC16F886 केवल +125 ° C तक तापमान को संभाल सकता है।300 डिग्री सेल्सियस पर, यह संभवतः पिघल जाएगा।
Quiescent वर्तमान को मापने के लिए, आपको बिजली की आपूर्ति को डिस्कनेक्ट करने की आवश्यकता होगी।फिर, पावर कॉर्ड और माइक्रोकंट्रोलर के बीच एक एमीटर रखें।जब आप इसे चालू करते हैं, तो एमीटर क्विसेंट करंट को प्रदर्शित करेगा।
16-बाइट फ्लैश मेमोरी आमतौर पर कई विशिष्ट कार्यों को संभालने के लिए पर्याप्त है।
अंतर्निहित वॉचडॉग टाइमर सिस्टम की निगरानी और संभावित मुद्दों को रोककर अपनी विश्वसनीयता में सुधार करने में मदद करता है।
यह दो प्रोग्रामिंग पिन के साथ आता है, जिससे सेटअप और प्रोग्रामिंग प्रक्रिया सीधी हो जाती है।
कृपया एक जांच भेजें, हम तुरंत जवाब देंगे।
2024/10/16 पर
2024/10/16 पर
8000/04/18 पर 147760
2000/04/18 पर 111974
1600/04/18 पर 111351
0400/04/18 पर 83742
1970/01/1 पर 79527
1970/01/1 पर 66936
1970/01/1 पर 63086
1970/01/1 पर 63025
1970/01/1 पर 54092
1970/01/1 पर 52166