
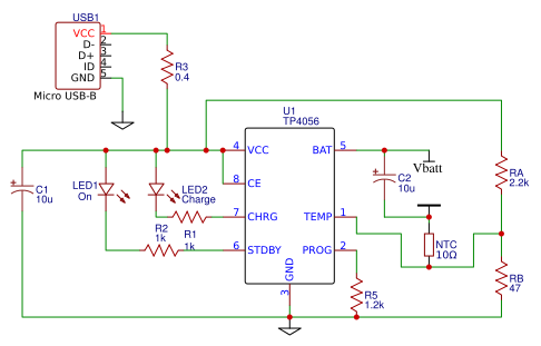
TP4056 मॉड्यूल एकल-सेल लिथियम-आयन या बहुलक बैटरी को चार्ज करने के लिए एक लागत प्रभावी समाधान प्रदान करता है।यह डिवाइस USB इंटरफ़ेस या अन्य बाहरी बिजली स्रोतों के माध्यम से चार्जिंग चक्र का प्रबंधन करने के लिए TP4056 IC का उपयोग करता है, जो न्यूनतम अतिरिक्त घटकों के साथ कुशल और सुरक्षित चार्जिंग की अनुमति देता है।मॉड्यूल के मूल में, आईसी विभिन्न सुरक्षा उपायों को शामिल करके चार्जिंग प्रक्रिया को सरल करता है, जैसे कि ओवर-वोल्टेज सुरक्षा और स्वचालित चार्ज टर्मिनेशन।ये सुविधाएँ बैटरी की क्षति को रोकने और डिवाइस दीर्घायु में योगदान करने में अच्छे हैं, प्रभावी बैटरी प्रबंधन पर संरेखित करते हैं।
मॉड्यूल की बहुमुखी प्रतिभा कई अनुप्रयोगों के लिए उपयुक्त बनाती है, उपभोक्ता इलेक्ट्रॉनिक्स से लेकर पोर्टेबल गैजेट तक, इस प्रकार उन परियोजनाओं में लाभप्रद साबित होती है जहां लागत दक्षता और अंतरिक्ष-बचत वांछित हैं।उचित कार्यान्वयन के लिए, थर्मल विशेषताओं को समझना आवश्यक है।आईसी ऑपरेशन के दौरान गर्मी उत्पन्न कर सकता है, इसलिए हीट सिंक को शामिल करना या उचित वेंटिलेशन सुनिश्चित करना गर्मी के विघटन में सहायता के लिए उचित है।
|
विनिर्देश |
कीमत |
|
बैटरी प्रकार |
लिथियम आयन |
|
आवेश वोल्टेज |
4.2V (नियत) |
|
अधिकतम प्रभार वर्तमान |
1 ए (समायोज्य) |
|
इनपुट वोल्टेज रेंज |
4.5V से 5.5V |
|
तापमान रेंज आपरेट करना |
-40 ° C से 85 ° C से |
|
समापन |
चार्ज टर्मिनेशन जब वर्तमान सेट के 1/10 पर गिरता है
कीमत |
|
प्रभार परिशुद्धता |
± 1.5% |
|
स्टैंडबाय करंट |
<2µA |
|
पैकेट |
एसओपी -8, डीएफएन -8 |
मॉड्यूल का सार TP4056 IC में स्थित है, जिसे सटीक वोल्टेज और वर्तमान विनियमन के लिए जाना जाता है।यह नियंत्रण सुरक्षित और कुशल चार्जिंग दोनों को बढ़ावा देने में एक भूमिका निभाता है।आईसी में परिष्कृत ओवरचार्ज संरक्षण शामिल है, क्षमता तक पहुंचने पर चार्जिंग प्रक्रिया को रोकना, इस प्रकार बैटरी के जीवनकाल का पोषण करना और नुकसान को रोकना।
मॉड्यूल की सुरक्षा सर्किटरी न केवल ओवरचार्जिंग के खिलाफ ढालती है, बल्कि शॉर्ट सर्किट के खिलाफ बचाव भी प्रदान करती है।ये तत्व बैटरी के समग्र स्वास्थ्य और जीवनकाल को बनाए रखने में योगदान करते हैं।बैटरी दक्षता के लिए एक ओवर-डिस्चार्ज प्रोटेक्शन मैकेनिज्म को भी शामिल किया गया है, क्योंकि यह बैटरी प्रबंधन में लगातार मुद्दा, सुरक्षित सीमा से परे डिस्चार्ज को रोकता है।
मॉड्यूल पर एलईडी चार्जिंग स्थिति के बारे में तत्काल दृश्य संकेत प्रदान करते हैं, निगरानी प्रक्रिया को सरल बनाते हैं।माइक्रो-यूएसबी और टाइप-सी दोनों के लिए कनेक्टर आसान यूएसबी-संचालित चार्जिंग के लिए अनुमति देते हैं।यह दोहरी संगतता अनुकूलनशीलता को बढ़ाती है, आपको पहुंच और वरीयता के आधार पर बिजली स्रोतों का चयन करने देती है।
कनेक्टर एक नियमित USB चार्जर, पावर बैंक, या कंप्यूटर USB पोर्ट के साथ मॉड्यूल के उपयोग को एक USB पावर स्रोत से जोड़कर सुविधा देता है।मॉड्यूल मॉडल के आधार पर, माइक्रो-यूएसबी या टाइप-सी को चुना जा सकता है।टाइप-सी एक आधुनिक और अनुकूलनीय कनेक्शन विकल्प प्रदान करता है।

बल्ले+ और बैट-पिन और बैटरी टर्मिनलों के बीच एक स्थिर लिंक स्थापित करें, ऊर्जा के एक भरोसेमंद प्रवाह को बढ़ावा दें।उच्च गुणवत्ता वाले कनेक्टर्स का उपयोग कम से कम प्रतिरोध का परिचय देता है, इष्टतम प्रदर्शन और चिकनी संचालन को बढ़ावा देता है।
एक भरोसेमंद 5 वी पावर स्रोत के साथ+ और इन में एकीकृत करें।स्थिर वोल्टेज इनपुट डिवाइस की कार्यक्षमता का पोषण करता है, और उतार -चढ़ाव अप्रत्याशित चुनौतियों का कारण बन सकता है।प्रोएक्टिव पावर सप्लाई मैनेजमेंट रुकावट को कम करता है और एक सहज वर्कफ़्लो सुनिश्चित करता है।
सीधे सिंक आउट+ और आउट- लोड के साथ, चार्जिंग के दौरान निरंतर शक्ति की सुविधा।यह कॉन्फ़िगरेशन ऊर्जा वितरण को संतुलित करते हुए निर्बाध डिवाइस ऑपरेशन सुनिश्चित करता है।लोड आवश्यकताओं की एक अच्छी तरह से गोल मुट्ठी सिस्टम दक्षता को बढ़ाती है, प्रदर्शन और सुरक्षा दोनों को लाभान्वित करती है।

मॉड्यूल वोल्टेज और वर्तमान का सटीक विनियमन सुनिश्चित करता है, जो चार्जिंग प्रक्रियाओं को गहराई से प्रभावित करता है।USB के माध्यम से एक शक्ति स्रोत से जुड़ना, यह सावधानीपूर्वक सुरक्षा और दक्षता दोनों को बढ़ाने के लिए विभिन्न चार्जिंग चरणों का प्रबंधन करता है।इस तरह का विनियमन बैटरी जीवन का विस्तार करता है और ऊर्जा उपयोग को परिष्कृत करता है।
शुरुआत में, मॉड्यूल निरंतर वर्तमान (CC) मोड में कार्य करता है, जो बैटरी को एक स्थिर वर्तमान प्रवाह प्रदान करता है।यह चरण थर्मल स्तर को संतुलित रखते हुए तेजी से चार्जिंग की सुविधा देता है।प्रभावी थर्मल प्रबंधन यहाँ ओवरहीटिंग को औसत करता है, समय के साथ विकसित अच्छी तरह से परिष्कृत प्रथाओं के लिए एक वसीयतनामा।
जैसा कि बैटरी पूरी क्षमता के पास है, यह निरंतर वोल्टेज (सीवी) चरण में चला जाता है।इस संक्रमण के दौरान, मॉड्यूल एक स्थिर वोल्टेज को बनाए रखता है, जिससे ओवरवॉल्टेज जोखिम के बिना सुरक्षित चार्जिंग की अनुमति मिलती है।यह तकनीक निरंतर तकनीकी संवर्द्धन के माध्यम से विकसित होती है, जो सुरक्षा उपायों के साथ दक्षता से शादी करती है।
पूर्ण चार्ज के पास, मॉड्यूल ट्रिकल चार्ज मोड में बदल जाता है।यह सौम्य पूर्णता चरण सुनिश्चित करता है कि बैटरी की दीर्घायु और क्षमता बनाए रखती है, बैटरी नाजुक रूप से सबसे ऊपर है।अनुभवी अंतर्दृष्टि द्वारा सूचित बैटरी स्वास्थ्य का विस्तार करने के उद्देश्य से बारीक समायोजन से विधि लाभ प्राप्त करता है।
TP4056 का व्यापक रूप से पोर्टेबल इलेक्ट्रॉनिक्स में उपयोग किया जाता है, इसके कॉम्पैक्ट फॉर्म और कुशल चार्जिंग सुविधाओं के लिए सराहना की जाती है।इस मॉड्यूल को एकीकृत करना संतुलित ऊर्जा उपयोग सुनिश्चित करता है, स्थायित्व के साथ प्रदर्शन को फ्यूज़ करना।चार्जिंग प्रैक्टिस और डिवाइस इंटरैक्शन, कोई भी बैटरी दीर्घायु को काफी हद तक बढ़ा सकता है, दैनिक जीवन में मूर्त प्रगति प्रदान करता है।
DIY बैटरी पैक उत्साही के लिए, TP4056 कस्टम समाधानों को क्राफ्टिंग के लिए एक विश्वसनीय टुकड़े के रूप में उभरता है।यह लिथियम-आयन कोशिकाओं को सुरक्षित रूप से चार्ज करने के लिए एक सरल विधि प्रदान करता है।हाथों पर प्रयोग और पुनरावृत्त ट्वीक्स के माध्यम से, फैशन वाले अभिनव सेटअप उनकी अनूठी आकांक्षाओं के अनुरूप होते हैं, यह सुनिश्चित करते हुए कि सुरक्षा और दक्षता दोनों को पूरा किया जाता है।
बैटरी प्रबंधन प्रणालियों में एक घटक के रूप में, TP4056 बैटरी स्वास्थ्य को बनाए रखने और सेवा जीवन का विस्तार करने में योगदान देता है।यह ओवरचार्जिंग और ओवर-डिस्चार्जिंग जैसे मुद्दों को टालने में मदद करता है।व्यावहारिक उपयोग से अवलोकन अपने विशिष्ट वातावरण को पूरा करने के लिए प्रत्येक प्रणाली को ठीक-ट्यूनिंग के महत्व को उजागर करते हैं।
पावर बैंकों में TP4056 को एम्बेड करने से पोर्टेबल पावर सॉल्यूशंस में अपने लचीलेपन का प्रदर्शन होता है, जिससे यह पता चलता है कि इस कदम पर ऊर्जा का प्रबंधन कैसे किया जाता है।विभिन्न लोगों से प्रतिक्रिया ऊर्जा प्रभावकारिता पर ध्यान केंद्रित करने, वेग को चार्ज करने और कॉम्पैक्टनेस पर ध्यान केंद्रित करने के लिए डिजाइन करने के लिए, मोबाइल कनेक्टिविटी की बढ़ती आवश्यकता को पूरा करने के लिए इंगित करती है।
सौर चार्जिंग संदर्भों में, TP4056 सौर पैनलों से छिटपुट शक्ति को कुशलता से प्रबंधित करके स्थायी ऊर्जा की वकालत करता है।यह सीमित विद्युत बुनियादी ढांचे वाले क्षेत्रों में पर्यावरण के अनुकूल नवाचारों के लिए रास्ते खोलता है।ऊर्जा कैप्चर और उपयोग को अधिकतम करने के लिए पैनल प्लेसमेंट और भंडारण रणनीतियों का अनुकूलन करने वाले व्यावहारिक अनुप्रयोगों से सबक।
TP4056 मॉड्यूल कुशलता से लिथियम-आयन बैटरी को चार्ज करने में उत्कृष्टता प्राप्त करता है।बैटरी की जरूरतों के अनुसार चार्जिंग धाराओं को गतिशील रूप से समायोजित करके, यह बैटरी दीर्घायु को बढ़ाता है और शिखर प्रदर्शन सुनिश्चित करता है।समायोज्य वर्तमान सेटिंग्स के साथ, यह अलग -अलग बैटरी विनिर्देशों के लिए अनुकूलित समाधान प्रदान करता है, इसकी अनुकूलनशीलता को प्रदर्शित करता है।
सुरक्षा TP4056 मॉड्यूल का एक मुख्य तत्व बनी हुई है, जिसमें ओवरक्रेन्ट और ओवरटेम्परेचर प्रोटेक्शन है।ये उपाय मॉड्यूल और बैटरी दोनों को संभावित नुकसान से ढालते हैं, जो किसी भी इलेक्ट्रॉनिक परियोजना को समृद्ध करने वाली विश्वसनीयता की पेशकश करते हैं।कई मूल्य इन अंतर्निहित सुरक्षा के लिए डिजाइन और संरक्षण स्थान को सरल बनाने के लिए, कॉम्पैक्ट उपकरणों में अतिरिक्त सुरक्षा सर्किट के लिए आवश्यकता को समाप्त करते हैं।
विविध पर्यावरणीय परिस्थितियों में, TP4056 मॉड्यूल परिवेश के तापमान और इनपुट वोल्टेज विविधताओं के बीच भी स्थिर प्रदर्शन प्रदान करता है।यह लचीलापन बहुत अच्छा है, विशेष रूप से सुसंगत संचालन जैसे गतिशील वातावरण में स्थापित परियोजनाओं में।
इसका उपयोग आसानी से TP4056 मॉड्यूल के लिए सीधे कनेक्शन और सरल संचालन के साथ योगदान देता है, यह अपनी पहली इलेक्ट्रॉनिक परियोजनाओं को शुरू करने वालों के लिए सुलभ है।यह उपयोगकर्ता के अनुकूल प्रकृति आपको जटिल सेटअप प्रक्रियाओं में उलझे बिना रचनात्मकता और नवाचार का पता लगाने की अनुमति देती है।
बेहतर घटकों को चुनना स्थायित्व और प्रदर्शन को बढ़ाता है।उच्च-ग्रेड सामग्री बेहतर कार्यक्षमता और विस्तारित उपयोग की पेशकश करती है, प्रतिस्थापन की परेशानी को कम करती है।प्रतिष्ठित ब्रांडों का चयन सिस्टम स्थिरता को बढ़ावा दे सकता है और अधिक संतोषजनक कौशल प्रदान कर सकता है।
चरम प्रदर्शन को बनाए रखने में एयरफ्लो एक भूमिका निभाता है।सीपीयू और जीपीयू जैसे घटक पर्याप्त गर्मी का उत्सर्जन करते हैं जिन्हें कुशलता से प्रबंधित किया जाना चाहिए।तरल कूलिंग सिस्टम सहित अभिनव शीतलन समाधान, ओवरहीटिंग को रोक सकते हैं और सिस्टम निर्भरता को बढ़ा सकते हैं।
तापमान चरम सीमाओं के प्रदर्शन और जीवनकाल दोनों को काफी प्रभावित कर सकता है।लगातार निगरानी संभावित नुकसान को रोकने में मदद करती है।थर्मल सेंसर तापमान बिंदुओं को सचेत करने, मूल्यवान उपकरणों की सुरक्षा के लिए फायदेमंद हैं।
चार्जिंग आदतों का सतर्कता प्रबंधन बैटरी स्वास्थ्य का समर्थन करता है।स्मार्ट चार्जर्स जो बुद्धिमानी से वर्तमान सहायता को संशोधित करते हैं, ओवरचार्जिंग से बचते हैं।20% और 80% के बीच चार्ज स्तर बनाए रखना बैटरी कोशिकाओं पर तनाव कम करके बैटरी दीर्घायु का विस्तार कर सकता है।
उपयुक्त चार्जिंग धाराओं का चयन करना बैटरी तनाव को कम करता है।धीमी गति से चार्जिंग से गर्मी उत्पादन कम हो सकता है, बैटरी जीवन को सकारात्मक रूप से प्रभावित कर सकता है।अनुकूली चार्जिंग प्रौद्योगिकियों को रोजगार देने से बैटरी-संचालित प्रणालियों के स्थायित्व को और बढ़ाया जा सकता है।
बैटरी स्वास्थ्य को बनाए रखने में गहरी डिस्चार्ज एड्स से बचना।साक्ष्य से पता चलता है कि नियमित रूप से बैटरी को पूरी तरह से कम करने से क्षमता हानि हो सकती है।एक सुसंगत चार्जिंग रूटीन को बनाए रखना बैटरी को कुशल और उनकी परिचालन प्रभावशीलता को लम्बा खींच सकता है।
सबसे पहले, जांचें कि एलईडी कनेक्शन संरेखित और सुरक्षित हैं।ढीले तारों के लिए जांच करें जो संकेतों को बाधित कर सकते हैं।सुनिश्चित करें कि एलईडी घटक स्वयं काम कर रहे हैं।विनिर्देशों के खिलाफ वोल्टेज स्तरों की तुलना करने के लिए एक मल्टीमीटर का उपयोग करना एक व्यावहारिक नैदानिक उपकरण प्रदान करता है।
अपर्याप्त वर्तमान सेटिंग्स या अपर्याप्त बिजली स्रोतों से धीमी गति से चार्जिंग हो सकती है।चार्जर के आउटपुट और डिवाइस की आवश्यकताओं का आकलन करें, क्योंकि आधुनिक उपकरणों में अक्सर विशिष्ट वाट क्षमता की आवश्यकता होती है।उदाहरण के लिए, एक जेनेरिक से प्रमाणित चार्जर को स्वैप करना लगातार धीमी गति से चार्जिंग को हल कर सकता है, जो संगतता के सूक्ष्म प्रभाव को प्रदर्शित करता है।
थर्मल नियंत्रण के लिए उचित एयरफ्लो सुनिश्चित करना भगवान है।हवादार धब्बों में उपकरणों को रखें, तंग क्षेत्रों से बचें जहां गर्मी जमा होती है।Vents और प्रशंसकों से धूल को साफ करने जैसे नियमित कार्य थर्मल प्रबंधन में योगदान करते हैं, एक अभ्यास जिसे अक्सर निर्माताओं द्वारा दोहराया जाता है।
दोषपूर्ण कनेक्शन अक्सर रुकावट चार्ज करने के लिए नेतृत्व करते हैं।धूल, मलबे, या क्षति के लिए केबल और बंदरगाहों का निरीक्षण करें जो संपर्क में बाधा डाल सकते हैं।मामूली संदूषक धीरे -धीरे कनेक्टिविटी को प्रभावित कर सकते हैं, जब तक कि वे साफ नहीं हो जाते।
एक बैटरी नहीं होल्डिंग चार्ज की संभावना के लिए उच्च गुणवत्ता वाले प्रतिस्थापन की आवश्यकता होती है।बैटरी स्वास्थ्य और दक्षता का आकलन करने के लिए नैदानिक उपकरणों का उपयोग करें, चार्जिंग चक्र और दीर्घायु में अंतर्दृष्टि प्रदान करें।गुणवत्ता प्रतिस्थापन अक्सर उम्र बढ़ने वाले उपकरणों को फिर से जीवंत करते हैं, प्रदर्शन को बढ़ाते हैं।
TP4056 चार्जिंग मॉड्यूल लिथियम-आयन बैटरी चार्जिंग के प्रबंधन के लिए एक बहुमुखी और कुशल समाधान के रूप में खड़ा है, जो मजबूत सुरक्षा सुविधाओं से लैस है और विभिन्न अनुप्रयोगों के लिए अनुकूल है।TP4056 मॉड्यूल बैटरी-संचालित उपकरणों में विश्वसनीयता, दक्षता और प्रदर्शन को बढ़ावा देता है, जिससे यह आधुनिक तकनीकी समाधानों को आगे बढ़ाने में एक महान घटक है।यह अन्वेषण इस प्रभाव को दर्शाता है कि TP4056 जैसी समर्पित चार्जिंग तकनीक हर रोज और विशेष इलेक्ट्रॉनिक अनुप्रयोगों दोनों पर हो सकती है, जिससे आप अपनी इलेक्ट्रॉनिक परियोजनाओं को अनुकूलित करने के लिए इन प्रगति का लाभ उठाने के लिए प्रोत्साहित करते हैं।
कृपया एक जांच भेजें, हम तुरंत जवाब देंगे।
2024/10/4 पर
2024/10/4 पर
8000/04/18 पर 147758
2000/04/18 पर 111941
1600/04/18 पर 111349
0400/04/18 पर 83721
1970/01/1 पर 79508
1970/01/1 पर 66915
1970/01/1 पर 63065
1970/01/1 पर 63012
1970/01/1 पर 54081
1970/01/1 पर 52136