
AT89S52-24PU माइक्रोकंट्रोलर एक अत्यधिक लचीला डिवाइस है जो एकल चिप पर प्रोग्रामेबल फ्लैश मेमोरी के साथ 8-बिट सीपीयू को एकीकृत करता है।Atmel की उन्नत नॉनवॉलेटाइल मेमोरी तकनीक का उपयोग करके, यह माइक्रोकंट्रोलर सम्मानित 80C51 निर्देश सेट के साथ संगतता बनाए रखता है।इसकी ऑन-चिप रिप्रोग्रामेबल फ्लैश विभिन्न एम्बेडेड नियंत्रण प्रणालियों की विविध आवश्यकताओं को इस तरह से पूरा करती है जो कुशल और लागत प्रभावी दोनों है।माइक्रोकंट्रोलर में 8K फ्लैश और 256 बाइट्स ऑफ रैम है, जो जटिल डेटा प्रोसेसिंग की मांग करने वाले अनुप्रयोगों के लिए जटिल प्रोग्रामिंग और खानपान के लिए पर्याप्त क्षमता प्रदान करता है।32 सामान्य-उद्देश्य I/O लाइनों का समावेश परिधीयों की एक विस्तृत श्रृंखला को जोड़ने के लिए बहुमुखी प्रतिभा प्रदान करता है।
तीन 16-बिट टाइमर/काउंटरों के साथ, AT89S52-24PU सटीक समय-आधारित कार्यों का समर्थन करता है, जो डेटा प्रोसेसिंग और नियंत्रण सेटिंग्स के लिए अमूल्य हैं।दोहरी डेटा पॉइंटर्स डेटा हैंडलिंग दक्षता को बढ़ाते हैं, तेजी से डेटा ट्रांसफर परिदृश्यों का प्रभावी ढंग से समर्थन करते हैं।वॉचडॉग टाइमर सॉफ़्टवेयर अनियमितताओं के दौरान सिस्टम को रीसेट करके विश्वसनीयता की एक परत जोड़ता है, एक सुविधा जो लंबे समय तक सिस्टम अखंडता को प्राथमिकता देने वाले क्षेत्रों द्वारा पोषित होती है।बिजली की खपत के साथ प्रदर्शन को संतुलित करने में विभिन्न आवृत्तियों एड्स में स्थिर संचालन के लिए माइक्रोकंट्रोलर की क्षमता।बेकार और पावर-डाउन सहित पावर-सेविंग मोड की उपलब्धता, बैटरी-संचालित अनुप्रयोगों के लिए इसकी उपयुक्तता को रेखांकित करती है, पावर-डाउन चरणों के दौरान मेमोरी कंटेंट रिटेंशन को सुनिश्चित करती है।ये विशेषताएं ऊर्जा दक्षता चिंताओं को संबोधित करती हैं, जैसा कि पोर्टेबल और दूर से संचालित उपकरणों में इसके गोद लेने से स्पष्ट है।

|
पिन नं |
पिन नाम |
विवरण |
|
1-8 |
पोर्ट 1 |
इंटरफ़ेस 1 में आंतरिक पुल-अप हैं और एक 8-बिट है
द्विदिश I/O पोर्ट।पोर्ट 1 में चार टीटीएल इनपुट सिंक/स्रोत हो सकते हैं
आउटपुट बफ़र्स।जब 1s पोर्ट 1 पिन पर लिखा जाता है, तो आंतरिक पुल-अप
उन्हें उच्च खींचें, जिससे उन्हें इनपुट के रूप में उपयोग किया जा सके।आंतरिक के कारण
पुल-अप्स, पोर्ट 1 पिन जो बाहरी रूप से कम धकेल दिए जाते हैं
(IIL) इनपुट के रूप में।इसके अलावा, जैसा कि तालिका में दिखाया गया है, P1.0 और P1.1 सेट किया जा सकता है
टाइमर/काउंटर 2 बाहरी काउंट इनपुट (P1.0/T2) और
टाइमर/काउंटर 2 ट्रिगर इनपुट (P1.1/T2EX), क्रमशः।फ्लैश के दौरान
प्रोग्रामिंग और सत्यापन, पोर्ट 1 भी कम-क्रम पता प्राप्त करता है
बाइट्स। |
|
9 |
आरएसटी |
इनपुट को रीसेट किया जाना चाहिए।जबकि थरथरानवाला है
कामकाज, दो मशीन चक्रों के लिए इस पिन पर एक उच्च डिवाइस को रीसेट करता है।
वॉचडॉग के समय के बाद, यह पिन 98 थरथरानवाला के लिए उच्च हो जाता है
अवधि।इस सुविधा को SFR auxr में बिट का उपयोग करके अक्षम किया जा सकता है
(पता 8EH)।रीसेट हाई आउट क्षमता बिट में डिफ़ॉल्ट रूप से सक्षम है
अपमानित करना। |
|
10-17 |
पोर्ट 3 |
पोर्ट 3 एक आंतरिक पुल-अप 8-बिट बिडायरेक्शनल I/O है
पत्तन।पोर्ट 3 आउटपुट बफ़र्स का उपयोग करके चार टीटीएल इनपुट डूबे या खट्टे हो सकते हैं।
जब 1s पोर्ट 3 पिन पर लिखा जाता है, तो आंतरिक पुल-अप उन्हें उच्च खींचते हैं,
उन्हें इनपुट के रूप में उपयोग करने की अनुमति देना।पुल-अप्स के कारण, पोर्ट 3 पिन कि
बाहरी रूप से खींचे गए कम हैं जो इनपुट के रूप में वर्तमान (IIL) है।फ्लैश के लिए
प्रोग्रामिंग और सत्यापन, पोर्ट 3 कुछ नियंत्रण संकेत प्राप्त करता है।जैसा कि कहा गया
नीचे दिए गए चार्ट में, पोर्ट 3 कई AT89S52 के कार्यों का भी समर्थन करता है
विशेष लक्षण। |
|
18 |
Xtal2 |
इनवर्टिंग ऑसिलेटर एम्पलीफायर से आउटपुट। |
|
19 |
XTAL1 |
इनवर्टिंग ऑसिलेटर एम्पलीफायर और इनपुट के लिए इनपुट
आंतरिक घड़ी ऑपरेटिंग सर्किट। |
|
20 |
Gnd |
मैदान। |
|
21-28 |
पोर्ट 2 |
पोर्ट 2 एक आंतरिक पुल-अप 8-बिट बिडिरेक्शनल I/O है
पत्तन।पोर्ट 2 आउटपुट बफ़र्स में चार टीटीएल इनपुट सिंक/स्रोत हो सकते हैं।कब
1s पोर्ट 2 पिन पर लिखा जाता है, आंतरिक पुल-अप उन्हें उच्च खींचते हैं, अनुमति देते हैं
उन्हें इनपुट के रूप में इस्तेमाल किया जाना है।आंतरिक पुल-अप्स के कारण, पोर्ट 2 पिन कि
बाहरी रूप से कम धक्का दिया जाता है, इनपुट के रूप में वर्तमान (IIL) स्रोत होगा।लट के दौरान
बाहरी प्रोग्राम मेमोरी से और उपयोग करने वाले बाहरी डेटा मेमोरी तक पहुंच
16-बिट पते (MOVX @ DPTR), पोर्ट 2 हाई-ऑर्डर एड्रेस बाइट का उत्सर्जन करता है।
1s संचारित करते समय, पोर्ट 2 इसमें शक्तिशाली आंतरिक पुल-अप का उपयोग करता है
आवेदन पत्र।पोर्ट 2 पी 2 विशेष फ़ंक्शन रजिस्टर की सामग्री का उत्सर्जन करता है
8-बिट पते के दौरान बाहरी डेटा मेमोरी (MOVX @ RI) तक पहुंच।दौरान
फ्लैश प्रोग्रामिंग और सत्यापन, पोर्ट 2 अतिरिक्त रूप से उच्च-क्रम प्राप्त करता है
पता बिट्स और विभिन्न नियंत्रण संकेत। |
|
29 |
पीएसईएन |
बाहरी प्रोग्राम मेमोरी के लिए रीड स्ट्रोब को कहा जाता है
प्रोग्राम स्टोर सक्षम (PSEN)।PSEN को प्रत्येक मशीन चक्र को दो बार सक्रिय किया जाता है
AT89S52 दो PSEN के साथ बाहरी प्रोग्राम मेमोरी से कोड चला रहा है
बाहरी डेटा मेमोरी तक प्रत्येक पहुंच के दौरान सक्रियता को नजरअंदाज कर दिया गया। |
|
30 |
एले/प्रोग |
एड्रेस लैच इनेबल (एएलई) आउटपुट पल्स का उपयोग किया जाता है
बाहरी मेमोरी एक्सेस के दौरान पते के कम बाइट को लेट करें।दौरान
फ्लैश प्रोग्रामिंग, यह पिन प्रोग्राम पल्स इनपुट (PROG) के रूप में भी कार्य करता है।
Ale को सामान्य में 1/6 ऑसिलेटर आवृत्ति की स्थिर दर पर जारी किया जाता है
ऑपरेशन और बाहरी समय या क्लॉकिंग के लिए उपयोग किया जा सकता है।हालांकि, के दौरान
बाहरी डेटा मेमोरी के लिए प्रत्येक पहुंच, एक ALE पल्स को छोड़ दिया जाता है।बिट सेट करना 0
SFR स्थान 8EH से 0 वांछित होने पर ALE कामकाज को अक्षम करता है।एले केवल सक्रिय है
जब बिट को MOVX या MOVC निर्देश के माध्यम से सेट किया जाता है।अन्यथा, पिन है
उच्च लेकिन कमजोर रूप से उठाया।यदि माइक्रोकंट्रोलर बाहरी निष्पादन मोड में है,
Ale-Dissable Bit सेट करने का कोई प्रभाव नहीं पड़ता है। |
|
31 |
ईए/वीपीपी |
बाहरी पहुंच चालू है।डिवाइस को सक्षम करने के लिए
0000H से शुरू होने वाले बाहरी प्रोग्राम मेमोरी क्षेत्रों से कोड प्राप्त करें और समाप्त हो जाए
FFFFH में, ईए को जीएनडी से जुड़ा होना चाहिए।यदि लॉक बिट 1 को कोडित किया गया है, हालांकि, ईए
आंतरिक रूप से रीसेट पर लेट जाएगा।आंतरिक कार्यक्रम के निष्पादन के लिए, ईए
वीसीसी से बंधा होना चाहिए।फ्लैश प्रोग्रामिंग के दौरान, यह पिन अतिरिक्त रूप से
12-वोल्ट प्रोग्रामिंग सक्षम वोल्टेज (वीपीपी) प्राप्त करता है। |
|
32-39 |
पोर्ट 0 |
इंटरफ़ेस 0 एक द्विदिश 8-बिट ओपन ड्रेन I/O पोर्ट है।
प्रत्येक पिन आउटपुट पोर्ट के रूप में आठ टीटीएल इनपुट को डूब सकता है।पोर्ट 0 पर पिन कर सकते हैं
उच्च-प्रतिबाधा इनपुट के रूप में उपयोग किया जाता है जब 1s उन्हें लिखा जाता है।एक्सेस के दौरान
बाहरी प्रोग्राम और डेटा मेमोरी के लिए, पोर्ट 0 को भी सेट किया जा सकता है
मल्टीप्लेक्स कम-ऑर्डर एड्रेस/डेटा बस।P0 में आंतरिक पुल-अप्स हैं
तरीका।फ्लैश प्रोग्रामिंग के दौरान, पोर्ट 0 को कोड बाइट्स और आउटपुट भी मिलता है
उन्हें कार्यक्रम सत्यापन के दौरान।कार्यक्रम सत्यापन के दौरान, बाहरी पुल-अप
ज़रूरत है। |
|
40 |
वीसीसी |
वोल्टेज आपूर्ति। |

AT89S52-24PU प्रतीक

AT89S52-24PU पदचिह्न

AT89S52-24PU CAD मॉडल
• MCS®-51 मानक अनुपालन: MCS®-51 मानक के साथ पूरी तरह से संगत, मजबूत और विश्वसनीय प्रदर्शन सुनिश्चित करना।
• 8K ISP फ्लैश मेमोरी: बड़े कार्यक्रमों को संग्रहीत करता है।लंबे समय तक अनुप्रयोगों के लिए आदर्श 10,000 तक लिखता है/मिटा देता है।
• वाइड ऑपरेटिंग वोल्टेज (4V -5.5V): विभिन्न बिजली की आपूर्ति वातावरण के लिए ADAPTS।
• हाई-स्पीड ऑपरेशन: 33 मेगाहर्ट्ज तक स्थिर स्थितियों को संभालता है, प्रदर्शन की जरूरतों के साथ ऊर्जा दक्षता को संतुलित करता है।
• बढ़ी हुई सुरक्षा: मेमोरी लॉक विशेषताएं बौद्धिक संपदा की रक्षा करती हैं।अनधिकृत पहुंच या संशोधनों को रोकता है।
• लचीला I/O और टाइमर कार्य: सेंसर और उपकरणों के साथ आसान एकीकरण।सटीक समय की आवश्यकता वाले समय अनुप्रयोगों के लिए सटीक नियंत्रण।
• दोहरी डेटा पॉइंटर्स: सिग्नल प्रोसेसिंग और संचार जैसे डेटा-भारी कार्यों में दक्षता को बढ़ाता है।डेटा स्ट्रीम हैंडलिंग को सरल बनाता है।
• ऊर्जा-बचत मोड: निष्क्रिय और पावर-डाउन मोड ऊर्जा की खपत को कम करते हैं।पोर्टेबल उपकरणों और टिकाऊ डिजाइनों के लिए अनुकूलित।
|
प्रकार |
पैरामीटर |
|
फैक्टरी लीड टाइम |
7 सप्ताह |
|
पर्वत |
होल के माध्यम से |
|
पैकेज / मामला |
40-डिप (0.600, 15.24 मिमी) |
|
I/OS की संख्या |
32 |
|
परिचालन तापमान |
-40 ° C ~ 85 ° C TA |
|
शृंखला |
89 |
|
JESD-609 कोड |
ई 3 |
|
भाग की स्थिति |
सक्रिय |
|
समाप्ति की संख्या |
40 |
|
वोल्टेज आपूर्ति |
5V |
|
आवृत्ति |
33MHz |
|
प्रचालन आपूर्ति वोल्टेज |
5V |
|
इंटरफ़ेस |
उर |
|
संपर्क चढ़ाना |
टिन |
|
माउन्टिंग का प्रकार |
होल के माध्यम से |
|
पिन की संख्या |
40 |
|
प्रहरी टाइमर |
हाँ |
|
पैकेजिंग |
नली |
|
प्रकाशित |
1997 |
|
Pbfree कोड |
हाँ |
|
नमी संवेदनशीलता स्तर (एमएसएल) |
1 (असीमित) |
|
टर्मिनल स्थिति |
दोहरी |
|
टर्मिनल पिच |
2.54 मिमी |
|
आधार भाग संख्या |
AT89S52 |
|
बिजली की आपूर्ति |
5V |
|
मेमोरी का आकार |
8KB |
|
रफ़्तार |
24 मेगाहर्ट्ज |
|
वोल्टेज - आपूर्ति (वीसीसी/वीडीडी) |
4V ~ 5.5V |
|
बिट्स की संख्या |
8 |
|
बाह्य उपकरणों |
डब्ल्यूडीटी |
|
कोर आकार |
8 बिट |
|
कनेक्टिविटी |
UART/USART |
|
पहूंच समय |
24 μs |
|
डीएमए चैनल |
नहीं |
|
पीडब्लूएम चैनल |
नहीं |
|
टाइमर/काउंटरों की संख्या |
3 |
|
UART चैनलों की संख्या |
1 |
|
लंबाई |
52.58 मिमी |
|
SVHC तक पहुँचें |
कोई एसवीएचसी नहीं |
|
रोह्स स्टेटस |
ROHS3 आज्ञाकारी |
|
थरथरानवाला प्रकार |
आंतरिक |
|
राम का आकार |
256 x 8 |
|
यूपीएस/यूसीएस/परिधीय आईसीएस प्रकार |
microcontroller |
|
कोर प्रोसेसर |
8051 |
|
क्रमादेश स्मृति प्रकार |
चमक |
|
प्रोग्राम मैमोरी आकार |
8KB 8K x 8 |
|
बिट आकार |
8 |
|
एडीसी है |
नहीं |
|
आंकड़ा बस चौड़ाई |
8 बी |
|
डीएसी चैनल |
नहीं |
|
पता बस चौड़ाई |
8 बी |
|
ऊंचाई |
4.826 मिमी |
|
चौड़ाई |
13.97 मिमी |
|
विकिरण कठोरता |
नहीं |
|
सीसा मुक्त |
सीसा मुक्त |
दाईं ओर सूचीबद्ध तीन घटक माइक्रोचिप प्रौद्योगिकी AT89S52-24PU के लिए विशिष्टताओं में समान हैं।
|
भाग संख्या |
उत्पादक |
पैकेज / मामला |
पिन की संख्या |
आंकड़ा बस चौड़ाई |
I/O की संख्या |
इंटरफ़ेस |
मेमोरी का आकार |
वोल्टेज आपूर्ति |
बाह्य उपकरणों |
|
AT89S52-24PU |
माइक्रोचिप प्रौद्योगिकी |
40-डिप (0.600, 15.24 मिमी) |
40 |
8 बी |
32 |
उर |
8 kb |
5 वी |
डब्ल्यूडीटी |
|
AT89C55WD-24PU |
माइक्रोचिप प्रौद्योगिकी |
40-डिप (0.600, 15.24 मिमी) |
40 |
8 बी |
32 |
SPI, UART, USART |
32 केबी |
5 वी |
डब्ल्यूडीटी |
|
AT89S51-24PU |
माइक्रोचिप प्रौद्योगिकी |
40-डिप (0.600, 15.24 मिमी) |
40 |
8 बी |
32 |
UART, USART |
4 kb |
5 वी |
डब्ल्यूडीटी |
|
AT89C51RC-24PU |
माइक्रोचिप प्रौद्योगिकी |
40-डिप (0.600, 15.24 मिमी) |
40 |
8 बी |
32 |
UART, USART |
20 केबी |
- |
डब्ल्यूडीटी |
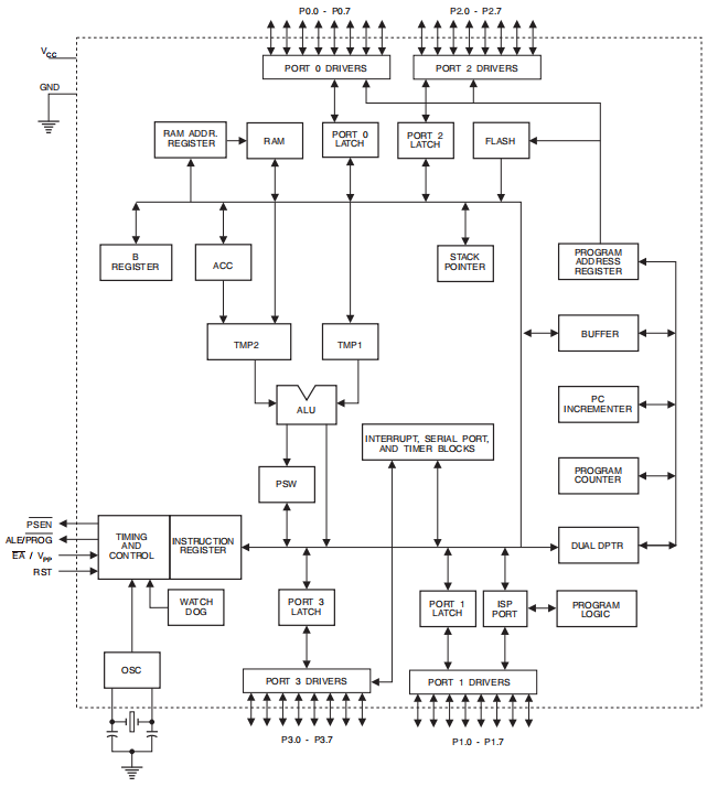
नीचे दिया गया आरेख AT89S52-24PU की कार्यात्मक ब्लॉक संरचना को दर्शाता है।

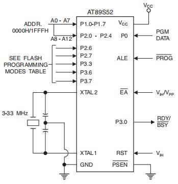
नीचे दिया गया आंकड़ा समानांतर मोड में AT89S52-24PU की फ्लैश मेमोरी को प्रोग्रामिंग करने की प्रक्रिया को दर्शाता है।

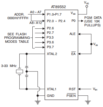
नीचे दिया गया आंकड़ा AT89S52-24PU के लिए समानांतर मोड में फ्लैश मेमोरी को सत्यापित करने की प्रक्रिया को प्रदर्शित करता है।

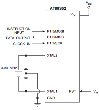
नीचे दिया गया आंकड़ा AT89S52-24PU फ्लैश मेमोरी के लिए सीरियल डाउनलोडिंग प्रक्रिया को दर्शाता है।

|
भाग संख्या |
विवरण |
उत्पादक |
|
AT87F52-24PC |
माइक्रोकंट्रोलर, 8-बिट, फ्लैश, 8051 सीपीयू, 24MHz, CMOS,
PDIP40, 0.600 इंच, प्लास्टिक, DIP-40 |
एटमेल कॉर्पोरेशन |
|
AT87F52-24PI |
माइक्रोकंट्रोलर, 8-बिट, फ्लैश, 8051 सीपीयू, 24MHz, CMOS,
PDIP40, 0.600 इंच, प्लास्टिक, DIP-40 |
एटमेल कॉर्पोरेशन |
|
AT87F52-24PL |
माइक्रोकंट्रोलर, 8-बिट, फ्लैश, 24MHz, CMOS, PDIP40, 0.600
इंच, प्लास्टिक, डीआईपी -40 |
एटमेल कॉर्पोरेशन |
• हेल्थकेयर मॉनिटरिंग: मेडिकल मॉनिटरिंग डिवाइस में सटीकता को बढ़ाता है।
• मोटर वाहन सुरक्षा: अनुकूली क्रूज नियंत्रण और लेन सहायता जैसी सुविधाओं को एकीकृत करता है।
• DIY इलेक्ट्रॉनिक्स: कस्टम डिवाइस बनाने के लिए हॉबीस्ट को सक्षम करता है।
• उपभोक्ता इलेक्ट्रॉनिक्स: बहुक्रियाशील और सहज उत्पादों का उत्पादन करता है।
• स्मार्ट होम्स और शहर: बेहतर ऊर्जा प्रबंधन और सुविधा के लिए डिवाइस संचार में सुधार करता है।

माइक्रोचिप टेक्नोलॉजी इंक, अपने मुख्यालय के साथ चांडलर, एरिज़ोना में बसे, माइक्रोकंट्रोलर और सेमीकंडक्टर उद्योग में एक भूमिका निभाता है।कंपनी को अग्रिम प्रगति के लिए अपने स्थिर समर्पण और उनकी विश्वसनीयता के लिए मान्यता प्राप्त उत्पाद लाइनों के माध्यम से उच्च मानकों को बनाए रखने के लिए प्रतिष्ठित है, जो विकास दक्षता और आर्थिक विवेक को बढ़ाती है।अपने डिजाइन और विनिर्माण प्रक्रियाओं को ध्यान से परिष्कृत करके, माइक्रोचिप न केवल मिलता है, बल्कि उद्योग के बेंचमार्क को पार करता है, एक सेटिंग का पोषण करता है जो चल रहे एन्हांसमेंट और सिस्टम शोधन को प्रोत्साहित करता है।माइक्रोचिप टेक्नोलॉजी इंक माइक्रोकंट्रोलर और अर्धचालक के एक प्रदाता की तुलना में बहुत अधिक है;यह सक्रिय रूप से उस परिदृश्य को ढालता है जिसमें इन तकनीकों को विकसित और उपयोग किया जाता है।दक्षता, लागत प्रबंधन और गुणवत्ता नियंत्रण पर इसका रणनीतिक जोर इसे उद्योग के मोहरा में रखता है।
शिपिंग ट्यूब 19/सिपाही/2018.pdf
CHGS 11/JUL/2017.pdf को चिह्नित करना
कॉपर बॉन्डिंग वायर 17/अक्टूबर/2013.pdf
माइक्रोचिप/लेबल/पीकेजी 5/सिपाही/2016.pdf पर स्थानांतरण
माइक्रोचिप/लेबल/पीकेजी 5/सिपाही/2016.pdf पर स्थानांतरण
शिपिंग ट्यूब 19/सिपाही/2018.pdf
CHGS 11/JUL/2017.pdf को चिह्नित करना
कॉपर बॉन्डिंग वायर 17/अक्टूबर/2013.pdf
शिपिंग ट्यूब 19/सिपाही/2018.pdf
CHGS 11/JUL/2017.pdf को चिह्नित करना
कृपया एक जांच भेजें, हम तुरंत जवाब देंगे।
उनके फ्लैश मेमोरी आकार पर प्राथमिक अंतर केंद्र: AT89S51 4K से सुसज्जित है जबकि AT89S52 इसे 8K तक विस्तारित करता है।यह विस्तार अधिक परिष्कृत अनुप्रयोगों और व्यापक कोड आधारों के भंडारण का समर्थन करता है, जो एम्बेडेड सिस्टम विकास में विविध आवश्यकताओं के साथ संरेखित करता है।
AT89S52 कई एम्बेडेड नियंत्रण कार्यों में कार्यरत है, जो अक्सर ऊर्जा दक्षता और विश्वसनीय प्रदर्शन के लिए मूल्यवान है।इसकी बहुमुखी प्रतिभा अक्सर कार्यक्षमता को बनाए रखते हुए लागत-प्रभावशीलता के लिए लक्ष्य बनाने वाली परियोजनाओं में एक पसंदीदा विकल्प बनाती है, वित्तीय विचारों के साथ संतुलन नवाचार के साथ संरेखित करती है।
यह एक 8-बिट CMOS माइक्रोकंट्रोलर है, जिसे कॉम्पैक्ट यूनिट में कम्प्यूटेशनल और मेमोरी क्षमताओं को विलय करने के लिए जाना जाता है।ये गुण सुव्यवस्थित डिजाइन प्रक्रियाओं में मोहक हैं जहां दक्षता और स्थान महत्वपूर्ण हैं।
ऑन-चिप फ्लैश मेमोरी सॉफ्टवेयर अपडेट और पुनरावृत्त विकास के लिए अनुकूलनशीलता की पेशकश करते हुए, रिप्रोग्रामिंग की अनुमति देती है।यह सुविधा एक आधुनिक विकास के परिप्रेक्ष्य को पूरक करती है जहां निरंतर सुधार न केवल संभव है, बल्कि स्वागत किया गया है।
AT89S52-24PU इस संयोजन को मिसाल देता है, जहां 8-बिट CPU फ्लैश मेमोरी के साथ सामंजस्य स्थापित करता है।यह एकीकरण अनुप्रयोगों के लिए प्रभावी प्रसंस्करण और भंडारण प्रदान करता है, जो बिना किसी अतिरिक्त संचालन की मांग करता है।
इसमें 8K बाइट्स ऑफ फ्लैश शामिल हैं, जो प्रोग्राम डेटा के प्रबंधन को सक्षम करता है।यह विस्तार इसे चुनौतीपूर्ण कार्यों के लिए उपयुक्त बनाता है जहां सीमित स्मृति बाधाओं को जन्म दे सकती है।
स्थिर तर्क शामिल है, दक्षता के साथ कम आवृत्तियों पर ऑपरेशन की अनुमति देता है।यह विशेषता कम से कम बिजली के उपयोग की मांग करने वाले परिदृश्यों में उपयोग की जाती है, जिससे इलेक्ट्रॉनिक्स में दीर्घायु और स्थिरता दोनों को बढ़ाया जाता है।
आइडल मोड माइक्रोकंट्रोलर कार्यों को बनाए रखते हुए ऊर्जा बचत को प्राप्त करते हुए, सीपीयू निष्क्रिय करता है।यह रणनीतिक डिजाइन कम गहन प्रसंस्करण की अवधि के दौरान ऊर्जा उपयोग को कम करता है।
बिजली की खपत को कम करने के बावजूद डेटा संरक्षण को सक्षम करते हुए, पावर-डाउन मोड के दौरान रैम सामग्री बरकरार रहती है।यह कार्यक्षमता न्यूनतम ऊर्जा उपयोग के साथ-साथ बैटरी-संचालित उपकरणों में विशिष्ट डेटा प्रतिधारण की आवश्यकताओं में अच्छी है।
2024/11/22 पर
2024/11/22 पर
8000/04/18 पर 147758
2000/04/18 पर 111941
1600/04/18 पर 111349
0400/04/18 पर 83721
1970/01/1 पर 79508
1970/01/1 पर 66914
1970/01/1 पर 63065
1970/01/1 पर 63012
1970/01/1 पर 54081
1970/01/1 पर 52136