
स्विचमोड बिजली की आपूर्ति के परिदृश्य के भीतर, TL494 PWM नियंत्रक एक लचीले घटक के रूप में उभरता है, एक निश्चित आवृत्ति, वर्तमान-मोड आधार पर काम कर रहा है।एक ऑल-एनकॉस्टिंग सिंगल-चिप समाधान के रूप में कल्पना की गई, यह बिजली की आपूर्ति अनुप्रयोगों में कुशल पीडब्लूएम नियंत्रण के लिए सभी घटकों को इकट्ठा करता है।समायोज्य ऑन-चिप थरथरानवाला विशेष अनुप्रयोग आवश्यकताओं के साथ संरेखित करने के लिए सटीक आवृत्ति नियंत्रण की संभावना का परिचय देता है।डेड-टाइम कंट्रोल एक और आयाम जोड़ता है, जिससे नुकसान स्विच करने में कमी, ऊर्जा संरक्षण को अधिकतम करने के उद्देश्य से अनुप्रयोगों के लिए दक्षता में सुधार होता है।
TL494 का एक अतिरिक्त स्टैंडआउट फीचर इसकी पल्स-स्टीयरिंग फ्लिप-फ्लॉप है, आउटपुट सिग्नल रूटिंग को प्रबंधित करने में, पावर-सप्लाई डिजाइनों के लचीलेपन को प्रभावित करता है।CHIP के भीतर सटीक 5V नियामक विकास और परीक्षण के दौरान, एक संदर्भ बिंदु के रूप में कार्य करता है, जो अलग -अलग लोड स्थितियों में सिस्टम विश्वसनीयता सुनिश्चित करता है।आईसी विभिन्न प्रकार के अनुप्रयोगों को समायोजित करते हुए, पुश-पुल और सिंगल-एंडेड आउटपुट मोड दोनों का समर्थन करता है।यह बहुमुखी प्रतिभा TL494 को सीधे पावर सर्किट से लेकर उन्नत पावर-सप्लाई आर्किटेक्चर तक डिजाइनों की एक सरणी में फिट करने की अनुमति देती है।विविध विन्यासों में मूल रूप से एकीकृत करने की इसकी क्षमता इसकी व्यावहारिकता को प्रदर्शित करती है, जो लागत-दक्षता या प्रदर्शन को प्राथमिकता देने की स्वतंत्रता की पेशकश करती है।इन अनुकूलनीय विशेषताओं के माध्यम से, TL494 अत्याधुनिक इलेक्ट्रॉनिक्स में एक पसंदीदा विकल्प बना हुआ है, बिजली प्रबंधन और नियंत्रण प्रणालियों में प्रगति को बढ़ावा देता है।

|
पिन नं। |
पिन नाम |
विवरण |
|
1 |
1in+ |
त्रुटि एम्पलीफायर 1 के लिए गैर-इनवर्टिंग इनपुट |
|
2 |
में 1- |
त्रुटि एम्पलीफायर के लिए इनवर्टिंग इनपुट 1 |
|
3 |
प्रतिक्रिया |
प्रतिक्रिया के लिए इनपुट पिन |
|
4 |
डीटीसी |
मृत समय नियंत्रण तुलनित्र इनपुट |
|
5 |
सीटी |
कैपेसिटर टर्मिनल का उपयोग थरथरानवाला आवृत्ति सेट करने के लिए किया जाता है |
|
6 |
आर टी |
प्रतिरोधक टर्मिनल ऑसिलेटर आवृत्ति सेट करने के लिए उपयोग किया जाता है |
|
7 |
Gnd |
ग्राउंड पिन |
|
8 |
सी 1 |
BJT आउटपुट 1 का कलेक्टर टर्मिनल |
|
9 |
ई 1 |
BJT आउटपुट 1 का एमिटर टर्मिनल |
|
10 |
ई 2 |
BJT आउटपुट 2 का एमिटर टर्मिनल |
|
11 |
सी 2 |
BJT आउटपुट 2 का कलेक्टर टर्मिनल |
|
12 |
वीसीसी |
सकारात्मक आपूर्ति |
|
13 |
आउटपुट ctrl |
एकल-समाप्त/समानांतर आउटपुट या पुश-पुल का चयन करता है
संचालन |
|
14 |
रेफरी |
5-वी संदर्भ नियामक आउटपुट |
|
15 |
2in- |
त्रुटि एम्पलीफायर 2 के लिए इनवर्टिंग इनपुट |
|
16 |
2in+ |
त्रुटि एम्पलीफायर 2 के लिए गैर-इनवर्टिंग इनपुट |
|
अवयव |
विवरण |
|
5V संदर्भ स्रोत |
बैंडगैप सिद्धांत का उपयोग करके एक स्थिर 5V आउटपुट प्रदान करता है।
VCC 7.1V से अधिक होने पर सक्रिय।आंतरिक या के लिए पिन 14 (रेफ) पर उपलब्ध है
बाहरी उपयोग। |
|
परिचालन एम्पलीफायरों |
एकल आपूर्ति द्वारा संचालित दो एम्पलीफायरों में शामिल हैं।
एम्पलीफायरों ने डायोड के माध्यम से COMP पिन के लिए अपने संकेतों के मजबूत उत्पादन को आउटपुट किया
आगे के नियंत्रण के लिए। |
|
आराधावक थरथरानवाला |
0.3V और 3V के बीच एक वोल्टेज तरंग उत्पन्न करता है।
बाहरी रोकनेवाला (आरटी) और संधारित्र (सीटी) का उपयोग करके आवृत्ति को समायोजित किया जा सकता है
सूत्र के साथ: f = 1 / (rt × ct)। |
|
पल्स ट्रिगर |
एक फ्लिप-फ्लॉप के दौरान एक आउटपुट ट्रांजिस्टर को ट्रिगर करता है
तुलनित्र के संकेत के गिरने वाले किनारे।तुलनित्र आउटपुट होने पर रीसेट करें
शून्य पर गिरता है। |
|
तुलनित्र |
Sawtooth तरंग के साथ COMP पिन सिग्नल की तुलना करता है।
आउटपुट शून्य यदि Sawtooth वोल्टेज अधिक है और एक यदि COMP सिग्नल है
उच्च। |
|
मृत समय नियंत्रण
|
जब कोई आउटपुट सिग्नल नहीं होता है तो न्यूनतम समय निर्धारित करता है।
पिन 4 (DTC) के माध्यम से नियंत्रित।डिफ़ॉल्ट अधिकतम कर्तव्य चक्र 45%है;को कम करना
42% जब DTC शून्य है। |
|
त्रुटि एम्पलीफायरों |
इनपुट रेंज के साथ उच्च -लाभ एम्पलीफायरों -0.3V से 2V तक
आपूर्ति वोल्टेज के नीचे।पीडब्लूएम नियंत्रण और समायोजित के लिए आउटपुट सक्रिय हैं
प्रतिक्रिया के आधार पर। |
|
आउटपुट-कंट्रोल मोड |
एकल-समाप्त (सिंक्रनाइज़) या के लिए आउटपुट कॉन्फ़िगर करता है
पुश-पुल (बारी-बारी से) ऑपरेशन।थरथरानवाला या फ्लिप-फ्लॉप से स्वतंत्र
स्टीयरिंग। |
|
आउटपुट ट्रांजिस्टर |
200 एमए तक सिंक या स्रोत हो सकता है।संतृप्ति वोल्टेज:
<1.3V (कॉमन-एमिटर मोड) और <2.5V (कॉमन-कलेक्टर मोड)।
कुशल और विश्वसनीय संचालन। |
• कॉन्फ़िगर करने योग्य मोड (पुश-पुल या सिंगल-एंड) के साथ दो पीडब्लूएम आउटपुट प्रदान करता है।
• एक निश्चित-आवृत्ति ऑसिलेटर और एकीकृत त्रुटि एम्पलीफायरों में शामिल है।
• स्थिर संचालन के लिए आंतरिक 5V संदर्भ स्रोत।
• आउटपुट ट्रांजिस्टर 500 एमए तक संभालते हैं, सोर्सिंग या डूबते हुए करंट।
• सुरक्षा के लिए अंडरवॉल्टेज लॉकआउट की सुविधाएँ।
• व्यापक सर्किटरी के साथ अंतर्निहित पीडब्लूएम नियंत्रण।
• ऑन-चिप थरथरानवाला मास्टर या दास संचालन का समर्थन करता है।
• लचीले समय के लिए समायोज्य डेड-टाइम कंट्रोल।
• बाहरी सर्किट सिंक्रनाइज़ेशन को सरल बनाता है।
• ऑटोमोटिव-रेडी मॉडल उपलब्ध (NCV उपसर्ग)।
• लीड-फ्री पैकेजिंग विकल्प पेश किए गए।
|
प्रकार |
पैरामीटर |
|
प्रचालन वोल्टेज रेंज |
7v से 40V |
|
आउटपुट की संख्या |
2 आउटपुट |
|
आवृत्ति बदलना |
300 kHz |
|
अधिकतम शुल्क चक्र |
45% |
|
आउटपुट वोल्टेज |
40 वी |
|
आउटपुट करेंट |
200 एमए |
|
दोनों PWM के लिए अधिकतम आउटपुट वर्तमान |
250 मा |
|
तापमान की रेंज |
-65 डिग्री सेल्सियस से 150 डिग्री सेल्सियस |
|
गिरावट का समय |
40 एनएस |
|
वृद्धि समय |
100 एनएस |
|
उपलब्ध पैकेज |
16-पिन पीडीआईपी, टीएसएसओपी, एसओआईसी, एसओपी |
|
पैरामीटर |
अधिकतम सीमा |
विवरण |
|
आपूर्ति वोल्टेज (वीसीसी) |
41 वी |
क्षति से बचने के लिए आपूर्ति वोल्टेज 41 वी से अधिक नहीं होना चाहिए। |
|
इनपुट वोल्टेज |
वीसीसी + 0.3 वी |
इनपुट पिन वोल्टेज आपूर्ति के ऊपर 0.3 वी के भीतर रहना चाहिए
वोल्टेज (वीसीसी)। |
|
आउटपुट वोल्टेज (VO) |
41 वी |
आंतरिक के कलेक्टर पर आउटपुट वोल्टेज
ट्रांजिस्टर 41 वी से नीचे रहना चाहिए। |
|
आउटपुट करंट (io) |
250 मा |
आंतरिक ट्रांजिस्टर के कलेक्टर वर्तमान नहीं होना चाहिए
250 एमए से अधिक। |
|
टांका लगाने वाली गर्मी |
260 ° C (10 सेकंड) |
1.6 मिमी (1/16 इंच) पर मापा अधिकतम सोल्डरिंग गर्मी
आईसी बॉडी से, 10 सेकंड तक सीमित। |
|
भंडारण तापमान |
-65 ° C से 150 ° C |
क्षति से बचने के लिए आईसी को संग्रहीत करने के लिए सुरक्षित सीमा
अत्यधिक तापमान। |
एकीकृत सर्किट के संचालन के लिए अनुशंसित वोल्टेज और वर्तमान पैरामीटर:
• फीडबैक पिन करंट: अधिकतम 0.3 एमए तक सीमित।
• FOSC ऑसिलेटर आवृत्ति: 1 kHz से 300 kHz की सीमा के भीतर समायोज्य।
• सीटी ऑसिलेटर टाइमिंग कैपेसिटर: 0.47 एनएफ और 10,000 एनएफ के बीच मूल्य होना चाहिए।
• आरटी ऑसिलेटर टाइमिंग रेसिस्टर: 1.8 k and और 500 k k के बीच भिन्न हो सकते हैं।
• वीसीसी आपूर्ति वोल्टेज: 7 वी और 40 वी के बीच होना चाहिए।
• VI एम्पलीफायर इनपुट वोल्टेज: -0.3 V और (VCC - 2 V) के बीच गिरना चाहिए।
• VO ट्रांजिस्टर कलेक्टर वोल्टेज: 40 V पर तय किया गया है, प्रत्येक ट्रांजिस्टर के साथ 200 Ma तक के कलेक्टर वर्तमान को संभालने के साथ।
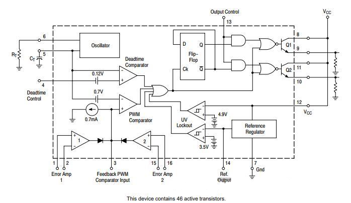
TL494 को एक व्यापक रूप से कर्तव्य चक्र के साथ एक सुसंगत आवृत्ति पर दोहरी PWM आउटपुट का प्रबंधन करने के लिए तैयार किया गया है।यह डिवाइस ऑसिलेटर को ड्राइव करने के लिए घटकों के न्यूनतम सेट, जैसे प्रतिरोधों और कैपेसिटर जैसे न्यूनतम सेट का उपयोग करके ऑपरेशन का अनुकूलन करता है।इसकी वास्तुकला के भीतर, Sawtooth तरंगों को PWM आउटपुट का उत्पादन करने के लिए नियंत्रण वोल्टेज के साथ कुशलता से तुलना की जाती है, जो तब एक आविष्कारशील पल्स-स्टीयरिंग फ्लिप-फ्लॉप द्वारा प्रबंधित की जाती है।यह रणनीतिक रूटिंग परिचालन दक्षता और अनुकूलनशीलता दोनों को बढ़ाता है, व्यावहारिक इलेक्ट्रॉनिक अनुप्रयोगों में ध्यान देने योग्य है जहां एक सुव्यवस्थित डिजाइन और किफायती समाधानों को महत्व दिया जाता है।
थरथरानवाला की आवृत्ति मृत-समय नियंत्रण और स्थिर पीडब्लूएम संकेतों की पीढ़ी को प्रभावित करती है।विशिष्ट रोकनेवाला (आरटी) और संधारित्र (सीटी) मानों को चुनकर, इस आवृत्ति का सटीक नियंत्रण संभव है।यह निर्णय सीधे PWM नियंत्रक के आउटपुट रिज़ॉल्यूशन और जवाबदेही को प्रभावित करता है।इलेक्ट्रॉनिक टाइमिंग सर्किट की एक विस्तृत खोज से पता चलता है कि आरटी और सीटी को कैलिब्रेट करना सटीक नियंत्रण की आवश्यकता वाले सिस्टम में विशिष्ट लक्ष्यों की उपलब्धि की अनुमति देता है।उदाहरण के लिए, जब एक बिजली की आपूर्ति विकसित होती है जो दक्षता को प्राथमिकता देती है, तो थर्मल प्रदर्शन के खिलाफ दक्षता को संतुलित करते हुए विशेष विनिर्देशों को पूरा करने के लिए इन मापदंडों को ध्यान से समायोजित करें।यह सावधानीपूर्वक ध्यान अक्सर कार्यात्मक इलेक्ट्रॉनिक्स में दूसरों से टिकाऊ डिजाइन को अलग करता है।
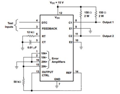
TL494 एक बहुमुखी PWM (पल्स चौड़ाई मॉड्यूलेशन) नियंत्रक है जो व्यापक रूप से बिजली की आपूर्ति और DC-DC कन्वर्टर्स में उपयोग किया जाता है।यह प्रमुख सुविधाओं और कॉन्फ़िगर करने योग्य सेटिंग्स के संयोजन के माध्यम से सटीक आउटपुट पावर नियंत्रण प्रदान करता है।यहां बताया गया है कि इसे कैसे सेट किया जाए और इसे प्रभावी ढंग से उपयोग किया जाए।त्रुटि एम्पलीफायरों के इनवर्टिंग इनपुट पिन को जमीन से जोड़कर शुरू करें।यह विनियमन के लिए एक स्थिर संदर्भ बिंदु स्थापित करता है।नॉन-इनवर्टिंग इनपुट पिन को रेफ पिन से कनेक्ट करना चाहिए, जो 5V संदर्भ वोल्टेज प्रदान करता है।यह सेटअप लक्ष्य वोल्टेज को परिभाषित करता है जिसे TL494 विनियमित करेगा।
DTC (डायरेक्ट करंट कंट्रोल) पिन और फीडबैक पिन ठीक-ठाक-ट्यून और सिस्टम को स्थिर करने में मदद करते हैं।DTC पिन सीधे PWM ड्यूटी चक्र को समायोजित करता है, फीडबैक लूप को बदलने के बिना आउटपुट पावर को संशोधित करने के लिए एक सरल तरीका प्रदान करता है।फीडबैक पिन आउटपुट मॉनिटरिंग प्रदान करता है, यह सुनिश्चित करना कि सिस्टम लोड या इनपुट वोल्टेज में परिवर्तन के बावजूद लगातार प्रदर्शन को बनाए रखता है।पिन 5 और 6 थरथरानवाला आवृत्ति को नियंत्रित करते हैं, जो पीडब्लूएम सिग्नल की स्विचिंग गति निर्धारित करता है।इन पिनों से एक बाहरी रोकनेवाला और संधारित्र को जोड़कर, आप दक्षता का अनुकूलन करने के लिए आवृत्ति को समायोजित कर सकते हैं।यह आवृत्ति अन्य घटकों जैसे इंडक्टर्स और कैपेसिटर, आकार और प्रदर्शन को संतुलित करने के डिजाइन को भी प्रभावित करती है।
त्रुटि एम्पलीफायर TL494 के संचालन के लिए महत्वपूर्ण है।यह आउटपुट वोल्टेज के एक नमूने की तुलना 5V संदर्भ में करता है और तदनुसार PWM सिग्नल को समायोजित करता है।यह प्रतिक्रिया प्रणाली यह सुनिश्चित करती है कि आउटपुट अलग -अलग परिस्थितियों में स्थिर रहता है, विश्वसनीय बिजली विनियमन प्रदान करता है।अपने पिन और सेटिंग्स के उचित कॉन्फ़िगरेशन के साथ, TL494 बिजली की आपूर्ति और कनवर्टर अनुप्रयोगों के लिए एक मजबूत और सटीक समाधान प्रदान करता है।

TL494 टेस्ट सर्किट
• सौर प्रणालियों के लिए माइक्रो-इनवर्टर
• वाशिंग मशीन, बजट से लेकर उच्च अंत तक
• इलेक्ट्रिक साइकिल
• धूम्रपान अलार्म
• सौर ऊर्जा प्रणालियों के लिए इनवर्टर
• 90 वाट से अधिक बिजली कारक सुधार के साथ पृथक एसी/डीसी बिजली की आपूर्ति
• टेलीकॉम और सर्वर के लिए एसी/डीसी पावर सॉल्यूशंस, दोहरे नियंत्रकों और एनालॉग सुविधाओं के साथ
• व्यक्तिगत कंप्यूटर और लैपटॉप
• किचन माइक्रोवेव ओवन
• सर्वर के लिए बिजली की आपूर्ति

TL494 सर्किट आरेख

TL494 समय आरेख

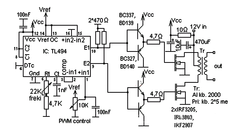
TL494 क्लासिक इन्वर्टर सर्किट
• UC3843
• TL3842
• UC2842
• SG2524

TL494 PWM नियंत्रक एक महत्वपूर्ण उपकरण है जो इलेक्ट्रॉनिक अनुप्रयोगों की एक विस्तृत सरणी में शक्ति के प्रबंधन और विनियमन के लिए एक लचीला समाधान प्रदान करता है।दोहरी पीडब्लूएम आउटपुट, समायोज्य थरथरानवाला आवृत्तियों और विभिन्न आउटपुट कॉन्फ़िगरेशन सहित सुविधाओं की इसकी सरणी, यह कुशल और विश्वसनीय बिजली आपूर्ति सर्किट के निर्माण के लिए आदर्श बनाता है।चाहे आप छोटे उपकरणों या बड़े सिस्टम के लिए डिज़ाइन कर रहे हों, TL494 जटिल कार्यों को सुव्यवस्थित करने, नवाचार को बढ़ावा देने और आपकी परियोजनाओं की कार्यक्षमता को बढ़ाने में मदद करता है।
कृपया एक जांच भेजें, हम तुरंत जवाब देंगे।
TL494 एकीकृत सर्किट आउटपुट कॉन्फ़िगरेशन विकल्पों की एक श्रृंखला प्रदान करता है, जो पुश-पुल और एकल-समाप्त आउटपुट दोनों को सक्षम करता है।यह अनुकूलन क्षमता अपने आउटपुट-कंट्रोल सुविधा से उत्पन्न होती है, जिसे डिजाइनर अक्सर विशिष्ट मांगों के अनुसार सिस्टम डिजाइनों को अनुकूलित करने के लिए उपयोग करते हैं।विविध अनुप्रयोगों में दक्षता और प्रदर्शन को प्राप्त करने की भावनात्मक संतुष्टि कई इंजीनियरों के लिए एक सराहनीय खोज है।
TL494 पल्स चौड़ाई मॉड्यूलेशन (PWM) का उपयोग करके बिजली वितरण को नियंत्रित करता है, जो अलग -अलग चौड़ाई के दालों के माध्यम से ऊर्जा उपयोग का प्रबंधन करता है।पीडब्लूएम आधुनिक बिजली प्रबंधन की आधारशिला है, जो प्रभावी और सुसंगत प्रणाली संचालन सुनिश्चित करता है।पीडब्लूएम के उत्साही इलेक्ट्रॉनिक उपकरणों में ऊर्जा अपशिष्ट और थर्मल आउटपुट को कम करने में अपनी महत्वपूर्ण भूमिका को पहचानते हैं, कुशल डिजाइन में गर्व की भावनाओं को विकसित करते हैं।
TL494 लगभग 48%की कर्तव्य चक्र सीमा तक पहुंचता है।डिजाइनर इस सीमा पर विचार करते हैं जब सटीक शक्ति विनियमन की आवश्यकता होती है, तो सर्किट को क्राफ्टिंग करते समय, इन मापदंडों के भीतर काम करने से डिवाइस विश्वसनीयता और दीर्घायु को मजबूत होता है।इंजीनियर इस सीमा को पार किए बिना प्रदर्शन को अधिकतम करने की चुनौती में रहस्योद्घाटन करते हैं, इसे रचनात्मक समस्या-समाधान के लिए एक अवसर के रूप में देखते हुए।
TL494 के लिए आवृत्ति गणना फॉर्मूला 1.2/(RTCT) का उपयोग करके किया जाता है।इस गणना पर महारत सर्किट विनिर्देशों के साथ संरेखित करने के लिए महत्वपूर्ण है।घटकों का चयन और गणना करने की प्रक्रिया अनुभवी पेशेवरों के साथ प्रतिध्वनित होती है जो मोटर नियंत्रण से ऑडियो निष्ठा तक सब कुछ पर सटीकता के प्रभाव को याद करते हैं।
TL494 -0.3V से 42V तक एक इनपुट वोल्टेज स्पैन के भीतर संचालित होता है।यह व्यापक रेंज विभिन्न उद्योगों में समावेश की अनुमति देती है, दोनों कम-वोल्टेज और उच्च-वोल्टेज डिजाइन आवश्यकताओं को पूरा करती है।विविध चुनौतियों को पूरा करने वाले अनुकूलनीय प्रणालियों को बनाने की भावनात्मक पूर्ति इंजीनियरिंग डिजाइन का एक अनूठा पहलू है।
TL494 का फीडबैक पिन आउटपुट पल्स चौड़ाई की तुलना और समायोजन के लिए आवश्यक है, जो ट्रैक पर संचालन रखता है।इलेक्ट्रॉनिक्स में अच्छी तरह से वाकिफ पेशेवरों ने इस पिन द्वारा निभाई जाने वाली नियामक भूमिका की सराहना की, इसका उपयोग करते हुए सर्किट को उतारने वाले वातावरण में अनुकूलित किया।अलग -अलग परिस्थितियों में सिस्टम स्थिरता और जवाबदेही बनाए रखना संतुष्टि का एक स्रोत है।
TL494 की थरथरानवाला आवृत्ति 1 kHz से 300 kHz तक होती है, जो विशिष्ट अनुप्रयोग आवश्यकताओं के अनुरूप महत्वपूर्ण चयन लचीलापन प्रदान करती है।इस आवृत्ति को समायोजित करना परियोजना आवश्यकताओं के साथ संचालन को संरेखित करता है, उपयोगकर्ताओं को व्यक्तिगत संतुष्टि प्रदान करता है क्योंकि वे समय के साथ समय सर्किट या सिग्नल प्रोसेसिंग चुनौतियों को नेविगेट करते हैं।
TL494 में वर्तमान प्रबंधन पिन 16 या 1 पर पता लगाने के माध्यम से प्राप्त किया जाता है। घटक दीर्घायु को संरक्षित करते हुए संभावित अधिभार के खिलाफ सुरक्षा प्रणाली एक केंद्रीय फोकस है।इंजीनियर मजबूत सुरक्षा उपायों को बनाने में आनंद लेते हैं जो सिस्टम की अखंडता को बढ़ाते हैं, महत्वपूर्ण घटकों के जीवनचक्र का विस्तार करते हैं।
TL494 में, PWM "ऑन-ऑफ" दालों के माध्यम से कर्तव्य चक्रों को समायोजित करके मोटर की गति को नियंत्रित करता है, दक्षता और सटीकता सुनिश्चित करता है।गति और टोक़ को नियंत्रित करने के लिए पावर डिलीवरी को मॉड्यूलेट करना रोबोटिक्स और ऑटोमोटिव जैसे क्षेत्रों में ऑपरेटरों के उत्साह को पकड़ता है, जो इसे वितरित करने वाले चिकनी नियंत्रण की सराहना करते हैं।
TL494 स्पंदित डीसी सिग्नल उत्पन्न करता है जो न तो विशुद्ध रूप से एसी और न ही डीसी हैं, जो उच्च दक्षता वाले बिजली नियंत्रण को सक्षम करते हैं।पीडब्लूएम सिग्नल का उपयोग करने से ऊर्जा की बचत और बढ़ी हुई नियंत्रण प्राप्त होती है, जो ऊर्जा-संवेदनशील अनुप्रयोगों से निपटने वालों द्वारा साझा की गई समझ या सटीक बिजली विनियमन की आवश्यकता होती है, जिससे गहरी पेशेवर संतुष्टि होती है।
2024/11/28 पर
2024/11/27 पर
8000/04/18 पर 147760
2000/04/18 पर 111974
1600/04/18 पर 111351
0400/04/18 पर 83742
1970/01/1 पर 79527
1970/01/1 पर 66937
1970/01/1 पर 63086
1970/01/1 पर 63025
1970/01/1 पर 54092
1970/01/1 पर 52167