
BD140 एक अत्यधिक अनुकूलनीय सिलिकॉन-आधारित मध्यम शक्ति PNP ट्रांजिस्टर है, जिसका उपयोग मुख्य रूप से ऑडियो एम्पलीफायरों और अर्ध-पूरक ड्राइवर सर्किट में किया जाता है।ए -126 पैकेज में स्थित, यह 1.5 ए तक वर्तमान को नियंत्रित करता है, जिससे यह ड्राइविंग रिले, एलईडी और मोटर्स जैसे कार्यों के लिए अच्छी तरह से अनुकूल है।इसके मजबूत कलेक्टर-एमिटर और कलेक्टर-बेस वोल्टेज, जो 80V पर चोटी हैं, ऑडियो अनुप्रयोगों में कुशल संचालन सुनिश्चित करते हैं।-0.5V के संतृप्ति वोल्टेज और 12.5W की एक बिजली अपव्यय दर के साथ, ऑडियो सर्किट में इसका प्रदर्शन विशेष रूप से बढ़ाया गया है।इस ट्रांजिस्टर का वर्तमान प्रवर्धन कारक, जिसे बीटा के रूप में जाना जाता है, 40 और 160 के बीच होता है, जबकि बेस-एमिटर वोल्टेज अधिकतम 5V तक पहुंचता है, यह सुनिश्चित करता है कि यह एम्बेडेड सिस्टम के साथ मूल रूप से एकीकृत हो, जिसमें तर्क-स्तरीय फ़ंक्शन की आवश्यकता होती है।आप बिजली दक्षता और प्रदर्शन के बीच इसके भरोसेमंद संतुलन के लिए BD140 चुन सकते हैं, मुख्य रूप से कॉम्पैक्ट सर्किट कॉन्फ़िगरेशन में मूल्यवान।
BD140 PNP ट्रांजिस्टर असाधारण अनुकूलनशीलता को प्रदर्शित करता है, जो इसे परिदृश्यों की एक विस्तृत श्रृंखला में लागू करता है।जब एक सकारात्मक वोल्टेज को उसके आधार पर लागू किया जाता है, तो कलेक्टर और एमिटर पड़ाव के बीच ऑपरेशन;इसके विपरीत, इस वोल्टेज को हटाने से विद्युत प्रवाह की अनुमति मिलती है।ट्रांजिस्टर संतृप्ति तक पहुंचने के लिए अपने एमिटर-कलेक्टर पथ के माध्यम से 1.5A के शिखर वर्तमान की सुविधा देता है।इस वर्तमान स्तर से अधिक सर्किट की अखंडता से समझौता कर सकते हैं।कट-ऑफ मोड में आगे बढ़ते हुए, ट्रांजिस्टर बेस करंट को रोककर, वर्तमान प्रवाह को प्रभावी ढंग से रोकता है।आप इस क्षमता को अति -सुरक्षा संरक्षण में अपनी भूमिका के लिए महत्व दे सकते हैं, जो संभावित खतरों के खिलाफ सक्रिय सर्किट तत्वों की सुरक्षा में महत्वपूर्ण है।यह अंतर्निहित सुरक्षा सुविधा जटिल इलेक्ट्रॉनिक प्रणालियों की दीर्घायु और प्रभावकारिता को बनाए रखने में एक उपयोगी भूमिका निभाती है।

|
पिन नंबर |
पिन नाम |
विवरण |
|
पिन-1 |
emitter |
वर्तमान का प्रवाह इस टर्मिनल के माध्यम से बाहर निकल जाएगा
और आमतौर पर GND से जुड़ा होता है। |
|
पिन-2 |
एकत्र करनेवाला |
वर्तमान इस टर्मिनल के माध्यम से प्रवाहित होता है और सामान्य रूप से होता है
लोड से जुड़ा हुआ है। |
|
पिन-3 |
आधार |
यह टर्मिनल ट्रांजिस्टर बायसिंग को नियंत्रित करता है और इसका उपयोग किया जाता है
ट्रांजिस्टर को चालू/बंद करने के लिए। |
|
फ़ीचर/स्पेसिफिकेशन |
विवरण |
|
ट्रांजिस्टर प्रकार |
स्वामी |
|
संपर्क चढ़ाना |
टिन |
|
माउन्टिंग का प्रकार |
होल के माध्यम से |
|
पिन की संख्या |
3 |
|
ट्रांजिस्टर तत्व सामग्री |
सिलिकॉन |
|
आयाम (l x h x w) |
7.8 मिमी x 10.8 मिमी x 2.7 मिमी |
|
प्रयोग |
मध्यम बिजली सर्किट के लिए मध्यम वर्तमान डिवाइस |
|
लाभ मूल्य (HFE) |
25 से 250 |
|
कलेक्टर वर्तमान (आईसी) |
-1.5a (नकारात्मक इंगित करता है PNP ट्रांजिस्टर) |
|
आधार वर्तमान (ib) |
-0.5a |
|
शक्ति अपव्यय |
12.5 डब्ल्यू |
|
संक्रमण आवृत्ति |
190MHz |
|
जंक्शन तापमान (टीजे) |
150 ° C |
|
पैकेज प्रकार |
से -126 (आयताकार आकार, एपॉक्सी और प्लास्टिक सामग्री) |
|
कलेक्टर-बेस वोल्टेज (वीसीबी) |
-80V |
|
कलेक्टर-एमिटर वोल्टेज (वीसीई) |
-80V |
|
एमिटर-बेस वोल्टेज (VEB) |
-80V |
|
निरंतर कलेक्टर वर्तमान (आईसी) |
-1.5a |
|
आधार वर्तमान (ib) |
-0.5a |
|
एमिटर-बेस ब्रेकडाउन वोल्टेज (VBE) |
-5v |
|
समकक्ष ट्रांजिस्टर |
BD170, BD140G, BD180, BD790, BD231, BD792, BD238G, MJE702, MJE171 |
|
अनुपूरक एनपीएन ट्रांजिस्टर |
BD139 |
|
प्रतिस्थापन नोट
|
वोल्टेज और वर्तमान मूल्यों की जाँच पहले की जानी चाहिए
समकक्षों के साथ प्रतिस्थापित करना |
BD140 ट्रांजिस्टर के सुरक्षित और प्रभावी उपयोग को प्राप्त करने में इसकी परिचालन सीमाओं पर मजबूत ध्यान शामिल है, जिससे इसके प्रदर्शन और स्थायित्व दोनों को बढ़ाया जाता है।इसके इष्टतम उपयोग के लिए प्रमुख 80V के वोल्टेज सीमा के नीचे काम कर रहा है, एक अभ्यास जो घटक को संभावित नुकसान या खराबी से बचाता है।
• वोल्टेज को 80V से नीचे रखना एक जरूरी है।यह सीमा सबसे स्थायी स्तर का प्रतीक है जो विद्युत तनाव को पूरा करते हुए निरंतरता का आश्वासन देती है।वोल्टेज विनियमन विधियों में अंतर्दृष्टि सहायक हैं;वोल्टेज डिवाइडर या रेक्टिफायर जैसे घटकों का उपयोग करने से उतार -चढ़ाव का प्रबंधन करने में मदद मिल सकती है, एक विधि जो अक्सर चुनौतीपूर्ण सेटिंग्स में भरोसा करती है।
• प्रभावी रूप से प्रबंधन गर्मी गतिशील बनी हुई है।एक उपयुक्त गर्मी सिंक को नियोजित करना गर्मी को प्रचलित रूप से फैलाने में महत्वपूर्ण है।हीट सिंक के आयाम और सामग्री को प्रत्याशित थर्मल लोड और ट्रांजिस्टर की ऊर्जा अपव्यय द्वारा निर्धारित किया जाना चाहिए।आप अक्सर गर्मी हस्तांतरण दक्षता को बढ़ावा देने के लिए थर्मल पेस्ट लागू कर सकते हैं, एक वृद्धिशील संशोधन जो प्रदर्शन को बढ़ा सकता है और परिचालन जीवन का विस्तार कर सकता है।
• एक उपयुक्त आधार अवरोधक को लागू करना आधार वर्तमान को विनियमित करने और स्थिर फ़ंक्शन सुनिश्चित करने के लिए गंभीर है।पसंदीदा स्विचिंग गति और विशिष्ट अनुप्रयोग मांगों के आधार पर रोकनेवाला मूल्य की गणना करें।प्रोटोटाइप के दौरान, आप अक्सर इन मापदंडों को इष्टतम परिणाम प्राप्त करने के लिए समायोजित कर सकते हैं।
• -55 ° C से +150 ° C के तापमान स्पेक्ट्रम के भीतर कार्य करना थर्मल रनवे के खिलाफ स्थिरता और गार्ड सुनिश्चित करता है।पर्यावरणीय प्रभावों को पहचानना, थर्मल इन्सुलेशन या जलवायु-नियंत्रित आवास जैसी सुरक्षात्मक रणनीतियों को चरम वातावरण में अनुप्रयोगों के लिए सलाह दी जा सकती है।तापमान नियंत्रण के इन तत्वों को लोभी करने से मजबूत डिजाइनों को बढ़ावा मिल सकता है।
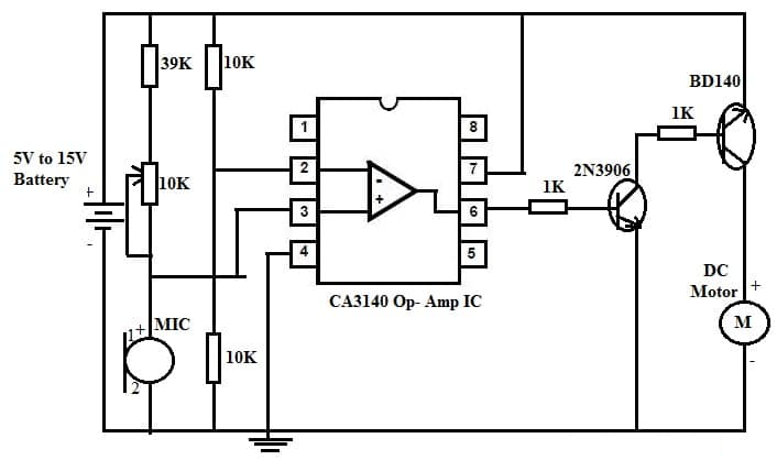
ध्वनि-सक्रिय मोटर नियंत्रण की अभिनव दुनिया श्रवण संकेतों के माध्यम से मोटर्स को प्रबंधित करने के लिए एक आकर्षक तरीका पेश करती है।इस दृष्टिकोण के लिए अग्रणी CA3140 IC की विशेषता वाला एक सर्किट है, जो सहज प्रदर्शन के लिए अनुकूलनशीलता और सटीकता बुनियादी लाता है।प्रमुख घटकों में शामिल हैं:
• एक चर बिजली की आपूर्ति (5V-15V बैटरी)
• 2N3906 एनपीएन ट्रांजिस्टर
• CA3140 परिचालन एम्पलीफायर (ओपी-एम्प) आईसी
• डीसी यंत्र
• BD140 ट्रांजिस्टर
• इलेक्ट्रेट माइक्रोफोन
• संवेदनशीलता नियंत्रण के लिए एक 10K चर रोकनेवाला सहित प्रतिरोधक,

CA3140 OP-AMP तुलनित्र मोड में संचालित होता है, Reactively Equaltret माइक्रोफोन से ऑडियो इनपुट प्रसंस्करण करता है।यह कॉन्फ़िगरेशन इसे ध्वनि में उतार -चढ़ाव के लिए त्वरित अनुकूलन की मांग करने वाले परिदृश्यों के लिए आदर्श बनाता है।कुशल समायोजन के माध्यम से, तुलनित्र की संवेदनशीलता को विशिष्ट श्रवण आवृत्तियों या संस्करणों का जवाब देने के लिए सटीक नियंत्रण रणनीतियों को सक्षम करने के लिए सिलवाया जा सकता है।
BD140 और 2N3906 ट्रांजिस्टर CA3140 के आउटपुट के लिए एम्पलीफायरों के रूप में कार्य करते हैं, जो डीसी मोटर को प्रभावी ढंग से चलाने के लिए पर्याप्त शक्ति प्रदान करते हैं।उनका चयन मध्यम शक्ति स्तरों को प्रबंधित करने की क्षमता पर आधारित है, जिससे वे पोर्टेबल, कम-वोल्टेज परिदृश्यों के लिए उपयुक्त हैं।इन ट्रांजिस्टर का उपयोग करने में महारत सर्किट दीर्घायु और प्रदर्शन को सावधानीपूर्वक समायोजन के माध्यम से बढ़ा सकती है।
नेत्रहीन बिगड़ा हुआ व्यक्तियों के लिए इस सर्किट को तैनात करना महत्वपूर्ण रूप से विद्युत उपकरणों के साथ बातचीत को सरल बनाता है, भौतिक सगाई या जटिल नियंत्रणों के लिए आवश्यकता को समाप्त करता है।यह परिचालन सहजता दैनिक जीवन को गहराई से प्रभावित कर सकती है, स्वतंत्रता के लिए नए रास्ते की पेशकश करती है।खिलौनों और रोबोटिक्स में ध्वनि-सक्रिय नियंत्रण को शामिल करना बढ़ी हुई अन्तरक्रियाशीलता के माध्यम से आपकी सगाई को बढ़ाता है।सरल सक्रियण से परे, यह विधि उन डिजाइनों को आगे बढ़ाने के लिए ग्राउंडवर्क देती है जहां ऑडियो संकेत प्रोग्रामेबल रोबोट या एनिमेटेड खिलौनों में जटिल अनुक्रमों को ट्रिगर कर सकते हैं।इन क्षेत्रों में अनुभव एक गतिशील इंटरफ़ेस के रूप में ध्वनि को नियोजित करने की अपार क्षमता को उजागर करते हैं।
BD140 ट्रांजिस्टर एक बहुमुखी घटक है, जो शैक्षिक प्रयासों से लेकर जटिल औद्योगिक प्रणालियों तक के इलेक्ट्रॉनिक अनुप्रयोगों की एक विस्तृत श्रृंखला में अपनी जगह ढूंढता है।Arduino परियोजनाओं सहित एनालॉग और माइक्रोकंट्रोलर सर्किट दोनों में इसकी प्रमुख भूमिका इसकी अनुकूलनशीलता को रेखांकित करती है।1.5A के तहत भार का प्रबंधन करने की क्षमता के साथ, यह ट्रांजिस्टर छोटे रिले और मोटर्स के संचालन में उत्कृष्ट प्रदर्शन करता है।इसके अतिरिक्त, यह अक्सर बैटरी चार्जर और मोटर ड्राइवरों, परिदृश्यों में कार्यरत होता है, जहां स्थिर शक्ति प्रबंधन प्रमुख है।
कक्षाओं और कार्यशालाओं में, BD140 ट्रांजिस्टर आपको इलेक्ट्रॉनिक्स के अंतिम सिद्धांतों से परिचित कराता है, जो अपनी मध्यम शक्ति क्षमताओं के कारण प्रवर्धन और स्विचिंग जैसी अवधारणाओं का पता लगाने के लिए एक ठोस तरीका प्रदान करता है।
औद्योगिक क्षेत्र में, BD140 मध्यम बिजली आउटपुट के लिए कम की आवश्यकता वाले अनुप्रयोगों में विश्वसनीयता प्रदर्शित करता है।यह नियमित रूप से ऑडियो एम्पलीफायरों और हाई-फाई ड्राइवरों में उपयोग करता है जहां ध्वनि की गुणवत्ता में सटीकता गतिशील है।इसके अलावा, सर्किट और बिजली की आपूर्ति को स्विच करने में इसकी दक्षता इसकी जटिल उपयोगिता को प्रदर्शित करती है।
BD140 टीवी सर्किट और अधिक परिष्कृत इलेक्ट्रॉनिक फ्रेमवर्क जैसे व्यावहारिक अनुप्रयोगों में चमकता है जहां मल्टी-विक्रेता सर्किट और रिले ड्राइवर बुनियादी हैं।प्रकाश व्यवस्था में इसकी प्रभावकारिता और निर्भरता इसकी उपयोगिता पर जोर देती है।सिग्नल प्रवर्धन में, ट्रांजिस्टर सिग्नल की अखंडता और स्पष्टता सुनिश्चित करता है, संचार और प्रदर्शन बेंचमार्क को बनाए रखने में महत्वपूर्ण भूमिका निभाता है।
कृपया एक जांच भेजें, हम तुरंत जवाब देंगे।
2024/12/10 पर
2024/12/10 पर
8000/04/18 पर 147757
2000/04/18 पर 111935
1600/04/18 पर 111349
0400/04/18 पर 83719
1970/01/1 पर 79508
1970/01/1 पर 66903
1970/01/1 पर 63027
1970/01/1 पर 63010
1970/01/1 पर 54081
1970/01/1 पर 52121