

|
पिन नं। |
पिन नाम |
पिन विवरण |
|
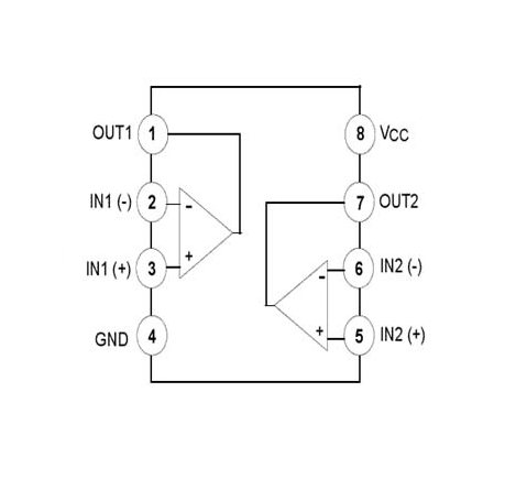
1 |
आउटपुट ए |
आईसी के पहले (ए) अनुभाग या परिचालन एम्पलीफायर का उत्पादन
1 |
|
2 |
इनवर्टिंग इनपुट ए |
आईसी के पहले (ए) अनुभाग या परिचालन का इनवर्टिंग इनपुट
एम्पलीफायर 1 |
|
3 |
गैर-इनपेरिंग इनपुट ए |
आईसी के पहले (ए) अनुभाग या का गैर-इनपेरिंग इनपुट
परिचालन एम्पलीफायर 1 |
|
4 |
ग्राउंड (GND) |
दोनों परिचालन एम्पलीफायरों के लिए ग्राउंड / नकारात्मक |
|
5 |
इनवर्टिंग इनपुट बी |
आईसी के दूसरे (बी) अनुभाग या परिचालन का इनवर्टिंग इनपुट
एम्पलीफायर 2 |
|
6 |
नॉन-इनवर्टिंग इनपुट बी |
आईसी के दूसरे (बी) अनुभाग या के गैर-इनपेरिंग इनपुट
परिचालन एम्पलीफायर 2 |
|
7 |
आउटपुट बी |
आईसी के दूसरे (बी) अनुभाग या परिचालन का उत्पादन
एम्पलीफायर 2 |
|
8 |
वीसीसी |
दोनों वर्गों / परिचालन एम्पलीफायरों की सकारात्मक आपूर्ति
का |
|
विशेषता |
विवरण |
|
व्यापक आपूर्ति सीमाएँ |
एकल आपूर्ति: 3 वी से 32 वी |
|
दोहरी आपूर्ति: ± 1.5 V से v 16 V |
|
|
कम आपूर्ति-वर्तमान नाली |
आपूर्ति वोल्टेज से स्वतंत्र: 0.7 मा (विशिष्ट) |
|
सामान्य-मोड इनपुट वोल्टेज रेंज |
जमीन शामिल है, जमीन के पास प्रत्यक्ष संवेदन की अनुमति देता है |
|
कम इनपुट पूर्वाग्रह और ऑफसेट पैरामीटर |
- इनपुट ऑफसेट वोल्टेज: 3 एमवी (विशिष्ट) |
|
- एक संस्करण: 2 एमवी (विशिष्ट) |
|
|
- इनपुट ऑफसेट करंट: 2 एनए (विशिष्ट) |
|
|
- एक संस्करण: 15 एनए (विशिष्ट) |
|
|
- इनपुट पूर्वाग्रह वर्तमान: 20 एनए (विशिष्ट) |
|
|
- एक संस्करण: 15 एनए (विशिष्ट) |
|
|
विभेदक इनपुट वोल्टेज सीमा |
अधिकतम-रेटेड आपूर्ति वोल्टेज के बराबर: 32 वी |
|
खुले लूप अंतर वोल्टेज लाभ |
100 डीबी (विशिष्ट) |
|
आंतरिक आवृत्ति मुआवजा |
हाँ |
|
पैरामीटर |
कीमत |
|
पैकेज / मामला |
पीडीआईपी -8 |
|
चैनल की संख्या |
2 चैनल |
|
आपूर्ति वोल्टेज - अधिकतम |
32 वी |
|
GBP - गेन बैंडविड्थ उत्पाद |
700 kHz |
|
आउटपुट करंट प्रति चैनल |
20 मा |
|
एसआर - स्लीव रेट |
300 एमवी/µs |
|
VOS - इनपुट ऑफसेट वोल्टेज |
7 एम.वी. |
|
आपूर्ति वोल्टेज - मिनट |
3 वी |
|
न्यूनतम परिचालन तापमान |
0 ° C |
|
अधिकतम परिचालन तापमान |
+70 ° C |
|
आईबी - इनपुट पूर्वाग्रह वर्तमान |
250 ना |
|
परिचालन आपूर्ति वर्तमान |
350 µa |
|
शट डाउन |
शटडाउन नहीं |
|
CMRR - सामान्य मोड अस्वीकृति अनुपात |
80 डीबी |
|
एन - इनपुट वोल्टेज शोर घनत्व |
40 एनवी/ofhz |
|
शृंखला |
LM358 |
|
पैकेजिंग |
नली |
|
प्रवर्धक प्रकार |
उच्च लाभ प्रवर्धक |
|
ब्रांड |
टेक्सास इंस्ट्रूमेंट्स |
|
दोहरी आपूर्ति वोल्टेज |
+/- 3 वी, +/- 5 वी, +/- 9 वी |
|
विशेषताएँ |
मानक amps |
|
ऊंचाई |
4.57 मिमी |
|
इनपुट प्रकार |
रेल-से-रेल |
|
लंबाई |
9.81 मिमी |
|
अधिकतम दोहरी आपूर्ति वोल्टेज |
+/- 16 वी |
|
न्यूनतम दोहरी आपूर्ति वोल्टेज |
+/- 1.5 वी |
|
प्रचालन आपूर्ति वोल्टेज |
3 वी से +/- 32 वी, +/- 1.5 वी, +/- 16 वी |
LM358P ऑपरेशनल एम्पलीफायर, लाइट और डार्क डिटेक्शन पर केंद्रित सेंसर सर्किट के भीतर विविध कार्यक्षमता प्रदान करता है।विभिन्न भूमिकाओं में अनुकूल रूप से कार्य करने की क्षमता सेंसर-विशिष्ट कार्यों में इसकी लचीली प्रकृति पर जोर देती है।इन संदर्भों में इसके प्रदर्शन में अंतर्दृष्टि प्राप्त करना व्यापक सर्किट डिजाइन पद्धति की समझ को समृद्ध करता है।

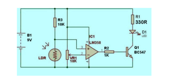
अंधेरे का पता लगाने के लिए डिज़ाइन किए गए कॉन्फ़िगरेशन में, LM358P पिन 2 से जुड़े एक चर अवरोधक के मध्य पिन के साथ जुड़ता है। यह कॉन्फ़िगरेशन सर्किट की जवाबदेही को कम-प्रकाश परिदृश्यों के लिए सूक्ष्मता से समायोजित करता है।20K अवरोधक को पेश करके, यह सेटअप संवेदनशीलता के स्तर के सटीक समायोजन के लिए अनुमति देता है, जिससे सर्किट को परिवेशी प्रकाश में उल्लेखनीय बदलावों पर प्रतिक्रिया करने में सक्षम किया जा सकता है।

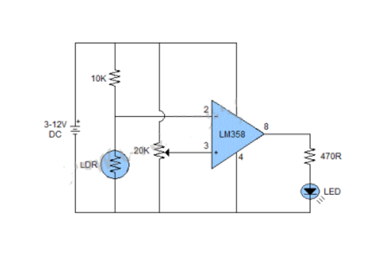
लाइट डिटेक्शन सर्किट में, LM358P एक तुलनित्र की भूमिका को मानता है, जो प्रकाश की तीव्रता के मूल्यांकन के लिए एक सेट संदर्भ बिंदु के खिलाफ इनपुट वोल्टेज का आकलन करने के लिए सेवा करता है।एक 20K अवरोधक का उपयोग, जैसा कि डार्क सेंसर एप्लिकेशन में देखा गया है, संवेदनशीलता स्थापित करने में योगदान देता है, एक सटीक दृष्टिकोण प्रदान करता है।यह प्रकाश में परिवर्तन के लिए सटीक प्रतिक्रियाओं की सुविधा देता है, जैसा कि पिन 1 से जुड़े एलईडी संकेतकों द्वारा प्रदर्शित किया गया है।
परिचालन एम्पलीफायरों के प्रभुत्व के भीतर, LM358 श्रृंखला एक बुनियादी घटक के रूप में कार्य करती है, एक भाई के रूप में कार्य करती है LM324 कई अनुप्रयोगों में।यह इसकी अनुकूलनशीलता और कार्यक्षमता के लिए ध्यान आकर्षित करता है।समान तकनीकी विनिर्देशों के साथ विकल्पों का पता लगाने के इच्छुक लोगों के लिए, LM158, LM258, LM2904, और LM2409 खुद को व्यवहार्य विचारों के रूप में प्रस्तुत करते हैं।निम्नलिखित अनुभाग इन विकल्पों में गहराई से खोदते हैं, अपनी भूमिकाओं पर प्रकाश डालते हैं और विभिन्न परिदृश्यों में वे सटीक लाभ प्रदान करते हैं।
|
समतुल्य भाग |
उत्पादक |
प्रतिस्थापन प्रकार |
|
LM358PE4 |
टेक्सास इंस्ट्रूमेंट्स हाई-परफॉर्मेंस एनालॉग |
ड्रॉप-इन रिप्लेसमेंट |
|
LM358PE3 |
टेक्सास इंस्ट्रूमेंट्स हाई-परफॉर्मेंस एनालॉग |
ड्रॉप-इन रिप्लेसमेंट |
|
LM358PSRE4 |
टेक्सास इंस्ट्रूमेंट्स हाई-परफॉर्मेंस एनालॉग |
एक ही कार्यक्षमता |
|
LM358PSRG4 |
टेक्सास इंस्ट्रूमेंट्स हाई-परफॉर्मेंस एनालॉग |
एक ही कार्यक्षमता |
|
LM358PWRG4-JF |
टेक्सास इंस्ट्रूमेंट्स हाई-परफॉर्मेंस एनालॉग |
एक ही कार्यक्षमता |
|
LM358DR |
टेक्सास इंस्ट्रूमेंट्स हाई-परफॉर्मेंस एनालॉग |
एक ही कार्यक्षमता |
|
LM358DGKR |
टेक्सास इंस्ट्रूमेंट्स हाई-परफॉर्मेंस एनालॉग |
एक ही कार्यक्षमता |
|
LM358PWRG4 |
टेक्सास इंस्ट्रूमेंट्स हाई-परफॉर्मेंस एनालॉग |
एक ही कार्यक्षमता |
|
LM358PWLE |
टेक्सास इंस्ट्रूमेंट्स हाई-परफॉर्मेंस एनालॉग |
एक ही कार्यक्षमता |
|
LM358PSLE |
टेक्सास इंस्ट्रूमेंट्स हाई-परफॉर्मेंस एनालॉग |
एक ही कार्यक्षमता |
|
LM358PWRG3 |
टेक्सास इंस्ट्रूमेंट्स हाई-परफॉर्मेंस एनालॉग |
एक ही कार्यक्षमता |
|
LM358DG4 |
टेक्सास इंस्ट्रूमेंट्स हाई-परफॉर्मेंस एनालॉग |
एक ही कार्यक्षमता |
|
LM358DGKRG4 |
टेक्सास इंस्ट्रूमेंट्स हाई-परफॉर्मेंस एनालॉग |
एक ही कार्यक्षमता |
|
LM358PWG4 |
टेक्सास इंस्ट्रूमेंट्स हाई-परफॉर्मेंस एनालॉग |
एक ही कार्यक्षमता |
|
Lm358e4 |
टेक्सास इंस्ट्रूमेंट्स हाई-परफॉर्मेंस एनालॉग |
एक ही कार्यक्षमता |
|
LM358DRG3 |
टेक्सास इंस्ट्रूमेंट्स हाई-परफॉर्मेंस एनालॉग |
एक ही कार्यक्षमता |
|
LM358PSR |
टेक्सास इंस्ट्रूमेंट्स हाई-परफॉर्मेंस एनालॉग |
एक ही कार्यक्षमता |
|
LM358PWR |
टेक्सास इंस्ट्रूमेंट्स हाई-परफॉर्मेंस एनालॉग |
एक ही कार्यक्षमता |
|
LM358D |
टेक्सास इंस्ट्रूमेंट्स हाई-परफॉर्मेंस एनालॉग |
एक ही कार्यक्षमता |
|
Lm358pwe4 |
टेक्सास इंस्ट्रूमेंट्स हाई-परफॉर्मेंस एनालॉग |
एक ही कार्यक्षमता |
|
LM358DRG4 |
टेक्सास इंस्ट्रूमेंट्स हाई-परफॉर्मेंस एनालॉग |
एक ही कार्यक्षमता |
LM358P ऑपरेशनल एम्पलीफायर अपने आप को कई क्षेत्रों की भीड़ में अपेक्षित पाता है, जो एक ही पैकेज के भीतर अपने दोहरे स्वतंत्र ऑप-एम्प्स के लिए बेशकीमती है और न्यूनतम शक्ति का उपभोग करने की क्षमता है।सुविधाओं का यह मिश्रण अनुकूलनीय और किफायती सर्किट डिजाइनों के लिए एक आकर्षक विकल्प प्रस्तुत करता है।
ऑडियो preamplifiers की दुनिया में, LM358P को बाद में प्रवर्धन के लिए प्राइम किए गए स्तरों पर बेहोश ऑडियो सिग्नल को ऊंचा करने का काम सौंपा गया है।इसकी उपस्थिति ऑडियो उपकरणों की इंजीनियरिंग में इष्ट है, जहां ऑडियो सिग्नल के साथ इसकी सटीकता उच्च-निष्ठा ध्वनि उत्पादन में योगदान के लिए मनाई जाती है।LM358P की पसंद अक्सर विश्वसनीयता और लागत-दक्षता दोनों के लिए प्रशंसा के साथ प्रतिध्वनित होती है।
छोटे संकेतों के कुशल बूस्टिंग को सुविधाजनक बनाना इलेक्ट्रॉनिक शोर के प्रति संवेदनशील उपकरणों में गंभीर हो जाता है।LM358P उनकी अखंडता को संरक्षित करते हुए और शोर के हस्तक्षेप को कम करने के दौरान कम-आयाम संकेतों को मजबूत करने में उत्कृष्टता प्राप्त करता है।ये कार्य इलेक्ट्रॉनिक शोर की गतिशीलता और सिग्नल प्रोसेसिंग में निहित सूक्ष्मता दोनों की एक व्यावहारिक समझ की मांग करते हैं।
जब यह सामान्य परिचालन एम्पलीफायर सर्किट की बात आती है, तो LM358P एक बहुमुखी दावेदार है।यह एकीकरण, योग और भेदभाव जैसे कई कार्य करता है, जो आपको सुव्यवस्थित डिजाइनों से परिष्कृत प्रणालियों को शिल्प करने के लिए सशक्त बनाता है।इस तरह की क्षमताएं परिचालन दक्षता को रेखांकित करती हैं, अक्सर विभिन्न अनुप्रयोगों में निर्णय लेने की प्रक्रिया को स्टीयर करती हैं।
वोल्टेज अनुयायियों और बफरिंग में अनुप्रयोगों के लिए, LM358P आउटपुट वोल्टेज को स्थिर करने में निपुण है, न्यूनतम वर्तमान ड्रा के साथ एक चिकनी सिग्नल पथ सुनिश्चित करता है।यह प्रदर्शन सेंसर सर्किट में विशेष रूप से फायदेमंद हो जाता है, जहां सटीक सेंसर रीडिंग के लिए परिशुद्धता महत्वपूर्ण है।इन संदर्भों में, सेंसर बारीकियों और सटीकता की आवश्यकताओं की गहरी समझ सर्किट के डिजाइन और कार्यान्वयन को भारी रूप से प्रभावित करती है।
डिजिटल मल्टीमीटर और ऑस्किलोस्कोप जैसे उपकरण माप और डेटा अधिग्रहण में LM358P के योगदान से सटीकता प्राप्त करते हैं।अपने उच्च इनपुट और कम आउटपुट प्रतिबाधा के साथ, ओपी-एएमपी सटीक माप को सक्षम करने में महत्वपूर्ण भूमिका निभाता है।यह भूमिका इसे विश्लेषणात्मक और नैदानिक उपकरणों के लिए एक बुनियादी घटक प्रदान करती है, जो अक्सर माप तकनीकों में प्रगति को आकार देती है और डेटा परिशुद्धता को बढ़ाती है।
कुशलता से लूप नियंत्रण और विनियमन के प्रबंधन में ठीक-ट्यूनिंग ऑपरेशनल पैरामीटर शामिल हैं, LM358P की ताकत के भीतर एक डोमेन अच्छी तरह से।विश्वसनीय प्रतिक्रिया और स्थिरीकरण प्रदान करते हुए, यह कसकर विनियमित प्रणालियों के सुचारू कामकाज का आश्वासन देता है।यहां, गतिशील प्रणाली व्यवहार और प्रतिक्रिया तंत्र की गहन समझ इसके आवेदन में गहराई जोड़ती है।
डलास, टेक्सास में स्थित, टेक्सास इंस्ट्रूमेंट्स (टीआई) सेमीकंडक्टर उद्योग में अपने कौशल के लिए प्रसिद्ध है, विशेष रूप से एकीकृत सर्किट के उत्पादन में।एनालॉग चिप और एम्बेडेड प्रोसेसर बाजारों में एक नेता के रूप में टीआई की प्रतिष्ठा इन क्षेत्रों के लिए इसके रणनीतिक जोर और अटूट प्रतिबद्धता को दर्शाती है।अर्धचालक प्रौद्योगिकी में अपने प्रभुत्व से परे, टीआई ने डिजिटल लाइट प्रोसेसिंग में उल्लेखनीय प्रगति की है और शैक्षिक उत्पादों की एक विविध स्पेक्ट्रम प्रदान करता है, जो तकनीकी विकास को चलाने वाली अपनी व्यापक क्षमताओं पर जोर देता है।
एनालॉग चिप्स एक गतिशील भूमिका निभाते हैं क्योंकि वे वास्तविक संकेतों को परिवर्तित करते हैं - जैसे तापमान, गति और ध्वनि -डिजिटल जानकारी में।इलेक्ट्रॉनिक उपकरणों की कार्यक्षमता का प्रबंधन करने में एंबेडेड प्रोसेसर प्रमुख हैं।इन क्षेत्रों में टीआई की उपलब्धियां उपभोक्ता इलेक्ट्रॉनिक्स, ऑटोमोटिव सिस्टम और औद्योगिक मशीनरी के कुशल संचालन को सुनिश्चित करने में उनके प्रभाव को उजागर करती हैं।यह भागीदारी इलेक्ट्रॉनिक सिद्धांतों की गहरी समझ और अत्याधुनिक इंजीनियरिंग तकनीकों के लिए एक वास्तविक सम्मान के लिए कहता है।चिप प्रदर्शन को बढ़ाने की सूक्ष्म कला को तकनीकी दक्षता में उल्लेखनीय छलांग के लिए एक उत्प्रेरक के रूप में स्वीकार किया जाता है।
कृपया एक जांच भेजें, हम तुरंत जवाब देंगे।
LM358P ट्रांसड्यूसर को बढ़ाने और डीसी गेन ब्लॉक को प्रबंधित करने में अपनी भूमिका के लिए प्रसिद्ध है, सिग्नल प्रोसेसिंग में एक वृद्धि की पेशकश करता है जो विविध क्षेत्रों में अनुप्रयोगों को पाता है।समकालीन माप उपकरणों में, ये परिचालन एम्पलीफायरों में सटीक माप और नियंत्रण प्राप्त करने में महत्वपूर्ण योगदान होता है।आप सटीक और विश्वसनीयता के लिए प्रयास कर सकते हैं और अक्सर विभिन्न डोमेन में गंभीर रूप से गंभीर संकेतों को बढ़ाने में इसके भरोसेमंद प्रदर्शन के लिए LM358P की ओर बढ़ सकते हैं।
LM358P 32V तक समायोजित करता है, विभिन्न इलेक्ट्रॉनिक डिजाइनों में शामिल होने के लिए पर्याप्त अनुकूलनशीलता की पेशकश करता है।यह सहिष्णुता अति-वोल्टेज मुद्दों को विफल करने के लिए विचारशील सर्किट डिजाइन की आवश्यकता पर ध्यान आकर्षित करती है जो नाजुक इलेक्ट्रॉनिक्स की अखंडता को खतरे में डाल सकती है।वोल्टेज सीमाओं का सम्मान करके, आप इस परिचालन एम्पलीफायर का उपयोग करने वाले सिस्टम के स्थायित्व और प्रदर्शन को प्रभावी ढंग से बनाए रख सकते हैं।
LM358P में कई सौ किलोहर्ट्ज़ तक फैली एक बैंडविड्थ है, जो इसे उच्च-आवृत्ति वाले कार्यों के लिए कम अनुकूल बनाता है।इसकी सीमा पर्याप्त रूप से कई ऑडियो और कम-आवृत्ति आवश्यकताओं का समर्थन करती है, जहां प्रवर्धन में सटीकता अल्ट्रा-फास्ट कार्यक्षमता पर पूर्वता लेती है।आप उनकी विशिष्ट आवश्यकताओं के संबंध में इस बैंडविड्थ का सावधानीपूर्वक आकलन कर सकते हैं, अक्सर उच्च गति की चुनौतियों के साथ सामना करने के बजाय मानक परिचालन स्थितियों में अपने विश्वसनीय प्रदर्शन के लिए LM358P की सराहना करते हैं।
LM358N और LM358P के बीच का अंतर मुख्य रूप से उनकी पैकेजिंग में निहित है;LM358N एक दोहरी इन-लाइन पैकेज (DIP) में आता है, जबकि LM358P आम तौर पर एकल इन-लाइन पैकेज (SIP) में उपलब्ध है।यह भिन्नता पीसीबी लेआउट और असेंबली को महत्वपूर्ण रूप से प्रभावित करती है, जो विद्युत प्रणालियों में स्थानिक व्यवस्था और थर्मल हैंडलिंग दोनों को प्रभावित करती है।इसलिए, पैकेजिंग फॉर्म फैक्टर, थर्मल मैनेजमेंट और असेंबली सुविधा से संबंधित विकल्प आपको उनके विशिष्ट डिजाइन आकांक्षाओं से मेल खाने वाले सूचित निर्णय लेने में मदद करते हैं।
2024/11/25 पर
2024/11/25 पर
8000/04/18 पर 147757
2000/04/18 पर 111935
1600/04/18 पर 111349
0400/04/18 पर 83719
1970/01/1 पर 79508
1970/01/1 पर 66903
1970/01/1 पर 63027
1970/01/1 पर 63010
1970/01/1 पर 54081
1970/01/1 पर 52121