




SN6505BDBVR ट्रांसफार्मर ड्राइवर तकनीक में एक परिवर्तनकारी छलांग लगाती है, जो शोर को प्रभावी ढंग से कम करने और विद्युत चुम्बकीय गड़बड़ी को प्रबंधित करने की क्षमता के लिए मान्यता प्राप्त है।ये विशेषताएँ इसे कॉम्पैक्ट पृथक बिजली आपूर्ति सेटिंग्स में उपयोग के लिए असाधारण रूप से फिट करती हैं।इसका परिष्कृत डिज़ाइन लो-प्रोफाइल, सेंटर-टैप किए गए ट्रांसफॉर्मर का समर्थन करता है जो 2.25 वी से 5 वी तक डीसी वोल्टेज द्वारा संचालित होने पर कुशलता से संचालित होता है।
आज के इलेक्ट्रॉनिक परिदृश्य में, छोटे और अधिक कुशल बिजली आपूर्ति समाधानों का पीछा तेज हो रहा है।SN6505BDBVR इस प्रगति में एक महत्वपूर्ण भूमिका निभाता है, जो उच्च प्रदर्शन और सीमित स्थान के बीच नाजुक संतुलन को समायोजित करता है।कम वोल्टेज के तहत कार्य करने की इसकी क्षमता न केवल ऊर्जा के संरक्षण में सहायता करती है, बल्कि कॉम्पैक्ट इलेक्ट्रॉनिक सिस्टम की बढ़ी हुई दक्षता में महत्वपूर्ण योगदान देती है।जैसा कि आपके द्वारा देखा गया है, जटिल सर्किट में ऐसे घटकों का एकीकरण सीधा है, न्यूनतम अनुकूलन की आवश्यकता होती है और आसान व्यावहारिक कार्यान्वयन की सुविधा होती है।
डिवाइस का प्राथमिक कार्य तकनीकी विशेषताओं के एक सेट से प्रभावित होता है जो दक्षता और निर्भरता दोनों को बढ़ाता है।ईएमआई को कम करने की अपनी क्षमता के साथ, SN6505BDBVR स्वच्छ और भरोसेमंद शक्ति का प्रावधान सुनिश्चित करता है, जो नाजुक इलेक्ट्रॉनिक सेगमेंट के लिए विशेष मूल्य रखता है।आप इस बात पर प्रकाश डाल सकते हैं कि SN6505BDBVR की मजबूत प्रकृति नैदानिक और रखरखाव के काम के दौरान कम जटिलताओं में योगदान देती है, अंततः इसके कार्यान्वयन से लाभान्वित होने वाली प्रणालियों के जीवनकाल और विश्वसनीयता का विस्तार करती है।
इस घटक की बहुमुखी क्षमताएं विभिन्न डोमेन में आवेदन पाती हैं, विशेष रूप से पृथक बिजली की आपूर्ति की आवश्यकता वाले सिस्टम में।इन प्रणालियों में CAN, RS-485, RS-422, RS-232, SPI और I2C जैसे इंटरफेस शामिल हैं।ग्राउंड लूप से बचने में अलगाव एड्स और डिसपरेट सिस्टम सेगमेंट में डेटा अखंडता को संरक्षित करना - प्रदर्शन और विश्वसनीयता पर इसके संभावित प्रभाव के कारण इंजीनियरिंग समाधानों में अक्सर एक तत्व को प्राथमिकता दी जाती है।
यह घटक कम से कम शोर की आवश्यकता वाले वातावरण में ज्यादातर उपयोगी साबित होता है, जिसमें पृथक यूएसबी बिजली की आपूर्ति शामिल है।सटीक इलेक्ट्रॉनिक सिस्टम के इलाके में, डेटा भ्रष्टाचार और माप की अशुद्धियों को रोकने के लिए कम-शोर विशेषताएं सक्रिय हैं।उच्च-तकनीकी उत्पादन वातावरण अक्सर इन लक्षणों पर निर्भर करता है ताकि विघटन के बिना इष्टतम प्रदर्शन को बनाए रखा जा सके।
दूरसंचार और औद्योगिक प्रक्रिया नियंत्रण अनुप्रयोग सामंजस्यपूर्ण बिजली आपूर्ति समाधानों से पर्याप्त लाभ प्राप्त करते हैं।ये समाधान विविध परिस्थितियों के बीच स्थिरता और विश्वसनीयता को बढ़ाते हैं, पारंपरिक तकनीकों को पार करते हैं।बिजली की गतिशीलता की एक गहरी समझ इन क्षेत्रों में सुधार को अनलॉक करती है, मजबूत और अधिक लचीली संचार और नियंत्रण ढांचे को बढ़ावा देती है।
रेडियो वितरण और संबंधित बिजली की आपूर्ति के गतिशील क्षेत्र में, हस्तक्षेप और बिजली स्थिरता चुनौतियों से निपटने के लिए अभिनव समाधान की आवश्यकता होती है।सहायक घटकों का समावेश जो निर्बाध संचालन का पोषण करते हैं, वे रेडियो सिस्टम की दक्षता और कवरेज में उल्लेखनीय प्रगति को आगे बढ़ा सकते हैं।कुशल डिजाइन के साथ, सिग्नल स्पष्टता में सूक्ष्म लाभ रणनीतिक घटक चयन के माध्यम से स्पष्ट हो जाते हैं।
चिकित्सा और सटीक उपकरणों की दुनिया के भीतर, सुरक्षा सुनिश्चित करते हुए उच्च सटीकता प्राप्त करना परम है।यहां, उपकरणों से जुड़ी अलग -थलग आपूर्ति दोनों उपकरणों और उनके ऑपरेटरों दोनों की रक्षा करने में प्रमुख हैं।प्रदर्शन और सुरक्षा के बीच कलात्मक संतुलन इस क्षेत्र में सफल साधन डिजाइन और उपयोग के लिए एक वसीयतनामा है।
कम-शोर वाले फिलामेंट आपूर्ति से जुड़े परिदृश्यों में, घटक अवांछित हस्तक्षेप को कम करने में एक प्रमुख भूमिका निभाता है, इस प्रकार अंतिम आवेदन की अखंडता को बरकरार रखता है।इन संदर्भों में, यहां तक कि मिनट के समायोजन समग्र प्रदर्शन को काफी प्रभावित कर सकते हैं-एक अंतर्दृष्टि अक्सर व्यापक हाथों पर आवेदन अनुभव से खींची जाती है।
• max253eua-t

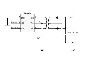
SN6505 को एडेप्टनेस के साथ पृथक डीसी/डीसी कन्वर्टर्स को चलाने के लिए पुश-पुल टोपोलॉजी का उपयोग करने के लिए तैयार किया गया है।यह कॉन्फ़िगरेशन पावर ट्रांसमिशन को अनुकूलित करने और विद्युत शोर को नियंत्रित करने के लिए कार्य करता है, जो ठीक-ठाक अनुप्रयोगों में परिणाम का एक कारक है।एक सावधानीपूर्वक कैलिब्रेटेड ऑसिलेटर और गेट-ड्राइव सर्किट को शामिल करके, डिवाइस दो पूरक आउटपुट सिग्नल उत्पन्न करने में सक्षम है।ये संकेत दो ट्रांजिस्टर के वैकल्पिक संचालन के लिए बुनियादी हो जाते हैं, सिंक्रनाइज़ेशन को बढ़ावा देते हैं और ओवरलैप-संबंधित जटिलताओं के जोखिम को कम करते हैं, एक सूक्ष्म लेकिन गहरा तकनीकी उपलब्धि।
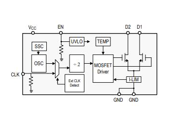
SN6505 के संचालन के लिए प्रमुख इसका दोलक है, एक प्रमुख घटक जो डिवाइस के मूल परिचालन मापदंडों को स्थापित करता है।एक आवृत्ति विभक्त के साथ युग्मित, यह तत्व गेट संकेतों के समय और सिंक्रनाइज़ेशन को प्रभावित करता है।यह जोड़ी न केवल विभिन्न लोड स्थितियों में प्रभावशीलता को बढ़ाती है, बल्कि उतार -चढ़ाव प्रणाली की मांगों के तहत स्थिरता का समर्थन करती है।वास्तविक अनुप्रयोगों में, भरोसेमंद थरथरानवाला प्रदर्शन यह सुनिश्चित करता है कि SN6505 द्वारा संचालित उपकरण विभिन्न पर्यावरणीय परिस्थितियों में लचीला बने हुए हैं, तनाव के तहत इंजीनियरिंग विश्वसनीयता की गहरी समझ को दर्शाते हैं।
SN6505 ट्रांजिस्टर ओवरलैप को रोकने के लिए एक उन्नत ब्रेक-सेक लॉजिक को एकीकृत करता है, जो बिजली प्रबंधन में एक विशिष्ट चुनौती है।यह तंत्र गारंटी देता है कि एक ट्रांजिस्टर दूसरे की सक्रियता से पहले पूरी तरह से बंद हो जाता है, जिससे शॉर्ट सर्किट की घटनाओं में कमी आती है और घटक तनाव को कम किया जाता है।व्यावहारिक संदर्भों में, इस तरह की एक विशेषता बिजली प्रणालियों के स्थायित्व और दक्षता को बढ़ावा देती है, इस अंतर्दृष्टि को घेरता है कि डिजाइन में दूरदर्शिता संभावित जटिलताओं से बचाता है, जिसके परिणामस्वरूप अधिक स्थायी और भरोसेमंद उत्पाद होते हैं।



|
प्रकार |
पैरामीटर |
|
जीवनचक्र स्थिति |
सक्रिय (अंतिम अद्यतन: 3 दिन पहले) |
|
फैक्टरी लीड टाइम |
6 सप्ताह |
|
संपर्क चढ़ाना |
सोना |
|
पर्वत |
सतह पर्वत |
|
माउन्टिंग का प्रकार |
सतह पर्वत |
|
पैकेज / मामला |
एसओटी -23-6 |
|
पिन की संख्या |
6 |
|
आवृत्ति बदलना |
424 kHz |
|
परिचालन तापमान |
-55 ° C ~ 125 ° C |
|
पैकेजिंग |
टेप और रील (टीआर) |
|
JESD-609 कोड |
ई 4 |
|
Pbfree कोड |
हाँ |
|
भाग की स्थिति |
सक्रिय |
|
नमी संवेदनशीलता स्तर (एमएसएल) |
1 (असीमित) |
|
समाप्ति की संख्या |
6 |
|
ईसीसीएन कोड |
Ear99 |
|
अनुप्रयोग |
ट्रांसफार्मर चालक |
|
वोल्टेज - आपूर्ति |
2.25V ~ 5.5V |
|
टर्मिनल स्थिति |
दोहरी |
|
टर्मिनल रूप |
गूल विंग |
|
कार्यों की संख्या |
1 |
|
वोल्टेज आपूर्ति |
5V |
|
टर्मिनल पिच |
0.95 मिमी |
|
आधार भाग संख्या |
SN6505 |
|
आउटपुट की संख्या |
1 |
|
आउटपुट वोल्टेज |
16 वी |
|
उत्पादन का प्रकार |
एडजस्टेबल |
|
अधिकतम आउटपुट करंट |
1 क |
|
प्रचालन आपूर्ति वोल्टेज |
5.5V |
|
परिचालन आपूर्ति वर्तमान |
1.56ma |
|
नाममात्र आपूर्ति वर्तमान |
1.56ma |
|
आउटपुट करेंट |
1 क |
|
न्यूनतम इनपुट वोल्टेज |
2.2V |
|
अधिकतम इनपुट वोल्टेज |
5.5V |
|
इंटरफ़ेस आईसी प्रकार |
इंटरफ़ेस सर्किट |
|
अधिकतम जंक्शन तापमान (टीजे) |
150 ° C
|
|
परिवेश तापमान रेंज |
125 ° C |
|
ऊंचाई |
1.45 मिमी |
|
लंबाई |
2.9 मिमी |
|
चौड़ाई |
1.6 मिमी |
|
मोटाई |
1.2 मिमी |
|
रोह्स स्टेटस |
ROHS3 आज्ञाकारी |
|
सीसा मुक्त |
सीसा मुक्त |
|
भाग संख्या |
SN6505BDBVR |
Mic2009a-1ym6-tr |
Mic2005-0.8ym66-tr |
Lmr12010xmk/nopb |
Mic2009a-2ym6-tr |
|
उत्पादक |
टेक्सास इंस्ट्रूमेंट्स |
माइक्रोचिप प्रौद्योगिकी |
माइक्रोचिप प्रौद्योगिकी |
टेक्सास इंस्ट्रूमेंट्स |
माइक्रोचिप प्रौद्योगिकी |
|
पैकेज / मामला |
एसओटी -23-6 |
एसओटी -23-6 |
SOT-23-6 पतली, TSOT-23-6 |
एसओटी -23-6 |
एसओटी -23-6 |
|
पिन की संख्या |
6 |
6 |
6 |
6 |
6 |
|
अधिकतम आउटपुट करंट |
1 क |
800 मा |
1 क |
900 एमए |
900 एमए |
|
आउटपुट करेंट |
1 क |
- |
- |
- |
- |
|
न्यूनतम इनपुट वोल्टेज |
2.2 वी |
2.5 वी |
2.5 वी |
2.5 वी |
2.5 वी |
|
अधिकतम इनपुट वोल्टेज |
5.5 वी |
5.5 वी |
5.5 वी |
5.5 वी |
5.5 वी |
|
आउटपुट वोल्टेज |
16 वी |
6 वी |
17 वी |
- |
- |
|
आउटपुट की संख्या |
1 |
1 |
1 |
1 |
1 |
कृपया एक जांच भेजें, हम तुरंत जवाब देंगे।
2024/11/21 पर
2024/11/21 पर
8000/04/18 पर 147758
2000/04/18 पर 111943
1600/04/18 पर 111349
0400/04/18 पर 83721
1970/01/1 पर 79508
1970/01/1 पर 66916
1970/01/1 पर 63068
1970/01/1 पर 63012
1970/01/1 पर 54081
1970/01/1 पर 52139