
इसकी अनुकूलनशीलता और कॉम्पैक्ट डिजाइन के लिए प्रसिद्ध, आईसी 741 ऑपरेशनल एम्पलीफायर इलेक्ट्रॉनिक अनुप्रयोगों के असंख्य में एक भूमिका निभाता है।आमतौर पर 8-पिन कॉन्फ़िगरेशन में संलग्न होता है, IC अपने संचालन को विशिष्ट पिन के आसपास केंद्रित करता है, विशेष रूप से पिन 2 (इनवर्टिंग इनपुट), 3 (गैर-इनवर्टिंग इनपुट), और 6 (आउटपुट वोल्टेज)।ओपी-एएमपी के डिजाइन को एक त्रिभुज द्वारा दर्शाया गया है, तीन मुख्य चरणों का प्रतीक है जो इसकी वास्तुकला के मूल का निर्माण करता है: अंतर इनपुट चरण, एक मध्यवर्ती लाभ चरण और एक पुश-पुल आउटपुट चरण।741 श्रृंखला ओपी-एएमपी में, अंतर इनपुट चरण में फेट्स या द्विध्रुवी ट्रांजिस्टर के जटिल रूप से मिलान किए गए जोड़े को शामिल किया गया है।यह सावधानीपूर्वक मिलान उच्च इनपुट प्रतिरोध प्रदान करते हुए ऑफसेट वोल्टेज को कम करता है, सिग्नल प्रवर्धन की विश्वसनीयता को बढ़ाता है।इस तरह की तकनीकी युग्मन को कम शोर मंजिल प्राप्त करने के लिए आवश्यक है, एक गुणवत्ता जो नाजुक ऑडियो और सिग्नल प्रोसेसिंग कार्यों में प्रदर्शन को बढ़ाती है।

|
पिन नं। |
पिन नाम |
विवरण |
|
1 |
ऑफसेट अशक्त |
ऑफसेट वोल्टेज को समायोजित करने के लिए उपयोग किया जाता है। |
|
2 |
इनवर्टिंग इनपुट (-) |
इनपुट टर्मिनल जहां सिग्नल उल्टा है। |
|
3 |
गैर-इनपुट इनपुट |
इनपुट टर्मिनल जहां सिग्नल उल्टा नहीं है। |
|
4 |
नकारात्मक वोल्टेज आपूर्ति |
नकारात्मक वोल्टेज आपूर्ति (VCC) प्रदान करता है। |
|
5 |
ऑफसेट अशक्त |
ऑफसेट वोल्टेज को समायोजित करने के लिए उपयोग किया जाता है। |
|
6 |
उत्पादन |
वोल्टेज के लिए आउटपुट टर्मिनल। |
|
7 |
सकारात्मक वोल्टेज आपूर्ति |
सकारात्मक वोल्टेज आपूर्ति प्रदान करता है। |
|
8 |
जुड़ा नहीं (नेकां) |
इस पिन का कोई कनेक्शन नहीं है। |


इनवर्टिंग एम्पलीफायर सेटअप इसकी व्यवस्था के कारण पेचीदा है, जहां पिन 2 इनपुट प्राप्त करता है, और पिन 6 सिग्नल को आउटपुट करता है, उलट चरण में यद्यपि।एक सकारात्मक इनपुट वोल्टेज स्वाभाविक रूप से एक नकारात्मक आउटपुट की ओर जाता है, विद्युत सिद्धांतों का एक आकर्षक परस्पर क्रिया।लाभ, के रूप में व्यक्त किया
![]()
नियंत्रण और सटीकता की आवश्यकता के लिए एक विशेष आकर्षण रखता है।यह चित्र: आरएफ सेट 1000 kω और R1 पर 100 k and पर, -10 का लाभ प्रदान करता है।एक -15V आउटपुट में एक प्रारंभिक 1.5V इनपुट मॉर्फ्स, चरण शिफ्ट और प्रवर्धन नियंत्रण में एक उपलब्धि।यह कॉन्फ़िगरेशन ऑडियो प्रोसेसिंग और सेंसर सिग्नल ट्यूनिंग जैसे परिदृश्यों में एहसान पाता है, जहां संकेतों का सावधानीपूर्वक परिवर्तन प्रक्रिया का एक महत्वपूर्ण हिस्सा है।

यह कॉन्फ़िगरेशन एक विपरीत चित्र को पेंट करता है: चरण परिवर्तन के बिना बेदाग प्रवर्धन।यहां, इनपुट पिन 3 को पकड़ता है, जबकि पिन 6 ईमानदारी से इसे ताकत में दर्पण करता है।लाभ, द्वारा दिया गया
![]()
आप आत्मविश्वास से परिणामों की भविष्यवाणी करते हैं, उदाहरण के लिए, RF के साथ RF 50 k and और R1 पर 10 kω पर, 6 का लाभ प्राप्त करना। एक विनम्र 1V इनपुट एक मजबूत 6V आउटपुट के रूप में प्रकट होता है।अक्सर भूमिकाओं को इंस्ट्रूमेंटेशन के भीतर बफर एम्पलीफायरों के रूप में विविध के रूप में कहा जाता है, यह डिजाइन अटूट स्थिरता और स्पष्टता प्रदान करता है।यह उच्च-सटीक बायोमेडिकल उपकरणों और जटिल संचार प्रणालियों की तरह संवेदनशील में चमकता है, जहां अखंडता और निर्भरता के साथ एक संकेत के सार को संरक्षित करना सफलता का एक मार्ग है।
आईसी 741 ऑपरेशनल एम्पलीफायर, व्यावहारिक सर्किट के असंख्य में एक भूमिका निभाता है, जो सिग्नल कंडीशनिंग और अंकगणितीय संचालन जैसे क्षेत्रों में अपनी प्रतिभा का विस्तार करता है।यह सटीक एनालॉग सर्किट को बढ़ाता है, एक चालाकी के साथ विविध संकेतों की हैंडलिंग में योगदान देता है जो प्रदर्शन और विश्वसनीयता की तलाश में सराहना की जाती है।

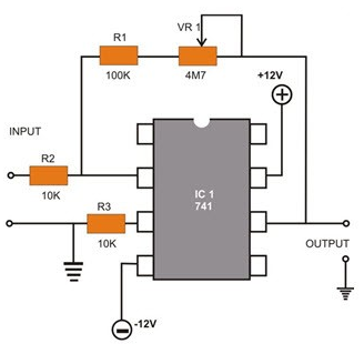
आईसी 741 ओपी-एएमपी सर्किट आरेख
|
प्रकार |
पैरामीटर |
|
निवेश समायोजन विद्युत संचालन शक्ति |
आमतौर पर ± 2 एमवी, अधिकतम ± 6 एमवी |
|
इनपुट ऑफसेट करंट |
आमतौर पर ± 20 ना, अधिकतम ± 200 ना |
|
इनपुट पूर्वाग्रह वर्तमान |
आमतौर पर ± 80 ना, अधिकतम ± 500 ना |
|
विभेदक इनपुट प्रतिरोध |
2 m ω से 10 m। |
|
इनपुट समाई |
1.4 पीएफ |
|
ऑफसेट वोल्टेज समायोजन सीमा |
± 10 एमवी बाहरी पोटेंशियोमीटर का उपयोग करके |
|
इनपुट वोल्टेज रेंज |
± 13 वी ± 15 वी आपूर्ति के साथ |
|
सीएमआरआर (सामान्य मोड अस्वीकृति अनुपात) |
आमतौर पर 90 डीबी, न्यूनतम 70 डीबी |
|
एसवीआरआर (आपूर्ति वोल्टेज अस्वीकृति अनुपात) |
आमतौर पर 96 डीबी, न्यूनतम 70 डीबी |
|
बिजली की खपत |
आमतौर पर ± 15 वी आपूर्ति पर 85 मेगावाट |
|
क्षणिक प्रतिक्रिया |
आउटपुट में 5 वी चरण परिवर्तन के लिए 0.3 μs |
|
स्लीव रेट (एसआर) |
0.5 वी/μs |
100 k and से अधिक, सिग्नल स्रोतों पर लोडिंग प्रभाव के जोखिम को कम करना।
सिग्नल लॉस के बिना सर्किट की एक विस्तृत विविधता के साथ चिकनी एकीकरण सुनिश्चित करता है।
आमतौर पर 100 ω के तहत, कनेक्टेड लोड के लिए कुशल बिजली वितरण को सक्षम करना।
सिग्नल प्रतिबिंब मुद्दों को रोकता है और अलग -अलग लोड स्थितियों के तहत सर्किट स्थिरता को बनाए रखता है।
0 हर्ट्ज से 1 मेगाहर्ट्ज तक संचालित होता है, जिससे यह डीसी, ऑडियो और मध्यम आरएफ अनुप्रयोगों के लिए उपयुक्त हो जाता है।निम्न और उच्च-आवृत्ति सिग्नल प्रोसेसिंग दोनों के लिए विश्वसनीय।
इनपुट ऑफसेट के कारण आउटपुट त्रुटियों को कम करता है, सटीक अनुप्रयोगों में सटीकता को बढ़ाता है।अतिरिक्त अंशांकन या सुधार सर्किट की आवश्यकता को कम करता है।
200,000 तक का लाभ कमजोर संकेतों के प्रवर्धन की अनुमति देता है, सेंसर और ट्रांसड्यूसर के लिए आदर्श।उच्च संकेत अखंडता की आवश्यकता वाले अनुप्रयोगों का समर्थन करता है।
शैक्षिक, उपभोक्ता और औद्योगिक इलेक्ट्रॉनिक्स परियोजनाओं में भरोसेमंद प्रदर्शन।सरल अभी तक मजबूत डिजाइन इसे एनालॉग सर्किट डिजाइन में एक प्रधान बनाता है।
आईसी 741 ओपी-एएमपी उनके लचीलेपन और विश्वसनीयता के कारण अनगिनत इलेक्ट्रॉनिक अनुप्रयोगों में उत्कृष्ट हैं।वे आमतौर पर सक्रिय फिल्टर, वर्तमान-से-वोल्टेज कन्वर्टर्स, एनालॉग-टू-डिजिटल कन्वर्टर्स, वोल्टेज फॉलोअर्स और सारांश एम्पलीफायरों को डिजाइन करने के लिए उपयोग किए जाते हैं।वे नमूना-और-पकड़ सर्किट, चर आवृत्ति ऑसिलेटर, और रिपल-विनियमित बिजली की आपूर्ति में एक भूमिका निभाते हैं, जिससे वे ऑडियो प्रसंस्करण और सटीक उपकरणों में उपयोग करते हैं।
IC 741 Op-amp का उपयोग ऑडियो मिक्सर में किया जाता है, जिससे मिश्रण कंसोल में संकेत स्पष्टता सुनिश्चित होती है।यह पर्यावरणीय प्रणालियों का भी समर्थन करता है, जैसे कि स्वचालित प्रकाश स्विच और डीसी वोल्टेज संकेतक।अन्य लोग सिग्नल सटीकता की आवश्यकता वाले कार्यों के लिए इसकी स्थिरता और सटीकता पर भरोसा करते हैं, जैसे कि कमरे के थर्मामीटर और ध्वनि-संवेदनशील बग सुनने वाले उपकरण।
माइक्रोफोन एम्पलीफायरों जैसे अनुप्रयोगों के लिए, आईसी 741 विकृति को कम करता है और शोर का प्रबंधन करता है, स्पष्ट ऑडियो गुणवत्ता प्रदान करता है।यह आवृत्ति मॉड्यूलेशन और सिग्नल प्रोसेसिंग में वोल्टेज-टू-फ़्रीक्वेंसी कन्वर्टर्स को भी शक्ति प्रदान करता है।
कृपया एक जांच भेजें, हम तुरंत जवाब देंगे।
2024/12/10 पर
2024/12/10 पर
8000/04/18 पर 147758
2000/04/18 पर 111943
1600/04/18 पर 111349
0400/04/18 पर 83721
1970/01/1 पर 79508
1970/01/1 पर 66916
1970/01/1 पर 63070
1970/01/1 पर 63012
1970/01/1 पर 54081
1970/01/1 पर 52139