
IRF630 इसके प्रभावशाली 200 वी एन-चैनल पावर एमओएसएफईटी विशेषताओं के लिए मान्यता प्राप्त है, इसके अलावा 0.29 ω के ऑन-रेसिस्टेंस को रखने और 9 ए की निरंतर वर्तमान को बनाए रखने के अलावा, एक TO-220 पैकेज में संलग्न है, यह डिवाइस Stmicroelectronics की पायनियरिंग स्ट्रिपफेट ™प्रक्रिया, जो प्रभावी रूप से इनपुट कैपेसिटेंस और गेट चार्ज को कम करती है।ये विशेषताएं IRF630 को अत्याधुनिक, ऊर्जा-सचेत पृथक डीसी-डीसी कन्वर्टर्स में एक प्राथमिक स्विच के रूप में उपयुक्त प्रदान करती हैं।स्ट्रिपफेट ™ तकनीक अपनी स्विचिंग गति को परिष्कृत करके और नुकसान को कम करके IRF630 की दक्षता को बढ़ाती है।यह तकनीकी छलांग आधुनिक बिजली अनुप्रयोगों के साथ अच्छी तरह से संरेखित करते हुए, उच्च आवृत्तियों को संभालने की डिवाइस की क्षमता सुनिश्चित करती है।गेट चार्ज में कमी से बिजली की खपत कम होती है, जिससे समग्र प्रणाली दक्षता बढ़ जाती है।इस MOSFET की विश्वसनीयता और मजबूती चुनौतीपूर्ण अनुप्रयोगों की एक विस्तृत श्रृंखला में इसके उपयोग को पूरा करती है।IRF630 को औद्योगिक और इलेक्ट्रॉनिक्स में आने वाली तीव्र परिस्थितियों में अपनी स्थिरता और प्रदर्शन के लिए व्यावहारिक परिदृश्यों में माना जाता है।

|
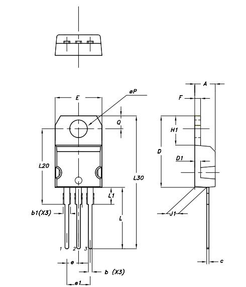
पिन नं। |
पिन नाम |
समारोह |
|
1 |
दरवाज़ा |
स्रोत और नाली के बीच इलेक्ट्रॉन प्रवाह को नियंत्रित करता है;के समान एक्ट करें
MOSFET को चालू या बंद करने के लिए एक स्विच।सटीक वोल्टेज हैंडलिंग की आवश्यकता है,
अक्सर गेट प्रतिरोधों द्वारा संरक्षित। |
|
2 |
नाली |
मुख्य वर्तमान के लिए बाहर निकलें।में लोड से जुड़ा हुआ है
सर्किट आरेख;हीट सिंक जैसी हीट अपव्यय तकनीक का उपयोग किया जाता है
उच्च वर्तमान प्रवाह का प्रबंधन करें। |
|
3 |
स्रोत |
वर्तमान के लिए प्रवेश टर्मिनल, आमतौर पर जुड़ा हुआ है
मैदान।संदर्भ वोल्टेज को बनाए रखता है और विद्युत चुम्बकीय को कम करने में मदद करता है
दखल अंदाजी। |

IRF630 प्रतीक

IRF630 पदचिह्न

IRF630 3D मॉडल
अपने उल्लेखनीय डीवी/डीटी प्रदर्शन के लिए मनाया गया, IRF630 वोल्टेज संक्रमण की मांग करने वाले वातावरण में पनपता है।यह क्षमता तेजी से समायोजन की आवश्यकता वाले अनुप्रयोगों के लिए फायदेमंद है, दक्षता और निर्भरता दोनों का समर्थन करती है।उदाहरण के लिए, परिष्कृत पावर स्विचिंग सिस्टम गतिशील लोड परिदृश्यों के बीच कार्यक्षमता को बढ़ाने की इस क्षमता का उपयोग करते हैं।
IRF630 बिजली के नुकसान को कम करने और समग्र प्रणाली प्रभावशीलता को बढ़ावा देने के लिए एक विशेष रूप से कम आंतरिक समाई की सुविधा देता है।कम कैपेसिटेंस परजीवी प्रभावों को कम करता है, जो उच्च आवृत्ति वाले सर्किटों में देरी और ऊर्जा अपव्यय को प्रेरित कर सकता है।
एक न्यूनतम गेट चार्ज के साथ, IRF630 उच्च गति वाले संदर्भों में बाहर खड़ा है।यह विशेषता ट्रांजिस्टर राज्य को टॉगल करने के लिए ऊर्जा की मांग को कम करती है, कम बिजली की खपत के साथ तेज स्विच समय को बढ़ावा देती है।अन्य लोग पावर रूपांतरण प्रणालियों में दक्षता को बढ़ाने के लिए इस विशेषता पर ध्यान केंद्रित करते हैं, जहां ऊर्जा उपयोग को सावधानीपूर्वक प्रबंधित किया जाता है।
|
प्रकार |
पैरामीटर |
|
जीवनचक्र स्थिति |
सक्रिय (अंतिम अद्यतन: 8 महीने पहले) |
|
फैक्टरी लीड टाइम |
12 सप्ताह |
|
पर्वत |
होल के माध्यम से |
|
माउन्टिंग का प्रकार |
होल के माध्यम से |
|
पैकेज / मामला |
To-220-3 |
|
पिन की संख्या |
3 |
|
वज़न |
4.535924G |
|
ट्रांजिस्टर तत्व सामग्री |
सिलिकॉन |
|
वर्तमान - निरंतर नाली (आईडी) @ 25 ℃ |
9 ए टीसी |
|
ड्राइव वोल्टेज (अधिकतम आरडीएस ऑन, मिन आरडी पर) |
10V |
|
तत्वों की संख्या |
1 |
|
शक्ति अपव्यय |
75W टीसी |
|
परिचालन तापमान |
-65 ° C ~ 150 ° C TJ |
|
पैकेजिंग |
नली |
|
शृंखला |
मेष ओवरले ™ II |
|
JESD-609 कोड |
ई 3 |
|
भाग की स्थिति |
सक्रिय
|
|
नमी संवेदनशीलता स्तर (एमएसएल) |
1 (असीमित) |
|
समाप्ति की संख्या |
3 |
|
ईसीसीएन कोड |
Ear99 |
|
प्रतिरोध |
400MOHM |
|
टर्मिनल खत्म |
मैट टिन (एसएन) |
|
अतिरिक्त विशेषता |
हिमस्खलन रेटेड |
|
वोल्टेज - रेटेड डीसी |
200V |
|
वर्तमान रेटिंग |
9 ए |
|
आधार भाग संख्या |
IRF6 |
|
पिन काउंट |
3 |
|
लीड पिच |
2.54 मिमी |
|
तत्व विन्यास |
अकेला |
|
संचालन विधा |
संवर्धन विधा |
|
शक्ति का अपव्यय |
75W |
|
देरी का समय चालू करें |
10 एनएस |
|
भ्रूण प्रकार |
n- चैनल |
|
ट्रांजिस्टर आवेदन |
स्विचन |
|
आरडीएस ऑन (मैक्स) @ आईडी, वीजीएस |
400 मीटर @ 4.5a, 10v |
|
Vgs (th) (अधिकतम) @ id |
4V @ 250μA |
|
इनपुट कैपेसिटेंस (CISS) (अधिकतम) @ vds |
700pf @ 25v |
|
गेट चार्ज (QG) (अधिकतम) @ vgs |
45NC @ 10V |
|
वृद्धि समय |
15NS |
|
वीजीएस (अधिकतम) |
± 20 वी |
|
रिवर्स रिकवरी टाइम |
170 एनएस |
|
निरंतर नाली वर्तमान (आईडी) |
9 ए |
|
थ्रेसहोल्ड वोल्टेज |
3 वी |
|
JEDEC-95 कोड |
टू-220AB |
|
स्रोत वोल्टेज (वीजीएस) का द्वार |
20 वी |
|
नाली वर्तमान-मैक्स (एबीएस) (आईडी) |
9 ए |
|
स्रोत ब्रेकडाउन वोल्टेज के लिए नाली |
200V |
|
दोहरी आपूर्ति वोल्टेज |
200V |
|
नाममात्र वीजीएस |
3 वी |
|
प्रतिक्रिया कैप-मैक्स (CRSS) |
50 पीएफ |
|
ऊंचाई |
15.75 मिमी |
|
लंबाई |
10.4 मिमी |
|
चौड़ाई |
4.6 मिमी |
|
SVHC तक पहुँचें |
कोई एसवीएचसी नहीं |
|
विकिरण कठोरता |
नहीं |
|
रोह्स स्टेटस |
ROHS3 आज्ञाकारी |
|
सीसा मुक्त |
सीसा मुक्त |
|
भाग संख्या |
विवरण |
उत्पादक |
|
IRF630 |
पावर फील्ड-इफेक्ट ट्रांजिस्टर, एन-चैनल, मेटल-ऑक्साइड
अर्धचालक भ्रूण |
फिलिप्स सेमीकंडक्टर्स |
|
SIHF630-E3 |
ट्रांजिस्टर 9 ए, 200 वी, 0.4 ओम, एन-चैनल, एसआई, पावर,
MOSFET, TO-220AB, ROHS COMPLINT, TO-220, 3 पिन, FET सामान्य उद्देश्य शक्ति |
विशय सिलिकॉनिक्स |
|
SIHF630 |
ट्रांजिस्टर 9 ए, 200 वी, 0.4 ओम, एन-चैनल, एसआई, पावर,
MOSFET, TO-220AB, TO-220, 3 पिन, FET सामान्य उद्देश्य शक्ति |
विशय सिलिकॉनिक्स |
|
IRF630PBF |
पावर फील्ड-इफेक्ट ट्रांजिस्टर, 9 ए (आईडी), 200V, 0.4OHM,
1-तत्व, एन-चैनल, सिलिकॉन, मेटल-ऑक्साइड सेमीकंडक्टर FET, TO-220AB, ROHS
आज्ञाकारी, to-220, 3 पिन |
विशय सिलिकॉनिक्स |
|
पार्ट्स |
IRF630 |
SIHF630 |
|
IHS निर्माता |
स्टिमिकोइलेक्ट्रॉनिक्स |
विशय सिलिकॉनिक्स |
|
अनुपालन कोड तक पहुंचें |
सम्मत नहीं है |
अज्ञात |
|
एचटीएस कोड |
8541.29.00.95 |
|
|
फैक्टरी लीड टाइम |
12 सप्ताह |
|
|
Samacsys विवरण |
IRF630, एन-चैनल MOSFET ट्रांजिस्टर 9 ए 200 वी, 3-पिन
को-220 |
|
|
समाकसी निर्माता |
स्टिमिकोइलेक्ट्रॉनिक्स |
|
|
हिमस्खलन ऊर्जा रेटिंग (ईएएस) |
160 एमजे |
250 एमजे |
|
प्रतिक्रिया कैप-मैक्स (CRSS) |
50 पीएफ |
250 पीएफ |
|
JESD-609 कोड |
ई 3 |
e0 |
|
शक्ति अपव्यय परिवेश-अक्ष |
100 डब्ल्यू |
|
|
शक्ति अपव्यय |
75 डब्ल्यू |
74 डब्ल्यू |
|
टर्मिनल खत्म |
मैट टिन (एसएन) |
टिन/लीड (एसएन/पीबी) |
|
टर्न-ऑन टाइम-मैक्स (टन) |
180 एनएस |
|
|
आधार संख्या मैच |
6 |
11 |
|
Pbfree कोड |
हाँ |
नहीं |
|
रोह कोड |
हाँ |
नहीं |
स्विचिंग एप्लिकेशन: IRF630 का उपयोग आमतौर पर सर्किट में किया जाता है जिसमें तेज और विश्वसनीय स्विचिंग की आवश्यकता होती है।यह बिजली की आपूर्ति, मोटर नियंत्रण और प्रकाश प्रणालियों के लिए आदर्श है, जहां यह गर्मी और बिजली के नुकसान को कम करके ऊर्जा दक्षता में सुधार करने में मदद करता है।
बिजली की आपूर्ति: वोल्टेज नियामकों, इनवर्टर, और डीसी-डीसी कन्वर्टर्स जैसे बिजली की आपूर्ति सर्किट में, IRF630 ऊर्जा हानि और गर्मी को कम करने, कुशलतापूर्वक बिजली प्रवाह का प्रबंधन करता है।वोल्टेज के उतार -चढ़ाव के दौरान एक स्थिर बिजली उत्पादन सुनिश्चित करने के लिए इसका उपयोग निर्बाध बिजली आपूर्ति (यूपीएस) में भी किया जाता है।
मोटर नियंत्रण: IRF630 का उपयोग डीसी मोटर ड्राइवरों और PWM नियंत्रण प्रणालियों में व्यापक रूप से किया जाता है, जो प्रशंसकों, पंप, रोबोट और इलेक्ट्रिक वाहनों जैसे उपकरणों में मोटर की गति और टोक़ को समायोजित करने में मदद करता है।इसकी तेजी से स्विचिंग मोटर सिस्टम में प्रदर्शन और बिजली दक्षता में सुधार करती है।
ऑडियो एम्पलीफायरों: क्लास डी ऑडियो एम्पलीफायरों में, IRF630 कम से कम गर्मी के साथ उच्च गुणवत्ता वाले ध्वनि उत्पादन की अनुमति देता है।यह आमतौर पर होम ऑडियो सिस्टम, कार ऑडियो और पोर्टेबल स्पीकर में उपयोग किया जाता है, जो कुशल और विश्वसनीय प्रदर्शन सुनिश्चित करता है।
प्रकाश नेतृत्व: IRF630 एलईडी लाइटिंग सिस्टम को नियंत्रित करने में उपयोगी है, जिसमें डिमेबल लाइट्स और स्मार्ट लाइटिंग सॉल्यूशंस शामिल हैं।यह स्ट्रीट लाइट्स, ऑटोमोटिव लाइट्स और होम लाइटिंग सिस्टम में कुशलता से पावर को प्रबंधित करने में मदद करता है।
सौर और नवीकरणीय ऊर्जा प्रणाली: IRF630 का उपयोग सौर इनवर्टर में डीसी पावर को सौर पैनलों से प्रयोग करने योग्य एसी पावर में बदलने के लिए किया जाता है।यह बैटरी स्टोरेज सिस्टम और पवन ऊर्जा सेटअप में भी पाया जाता है, जिससे ऊर्जा रूपांतरण में सुधार होता है और बिजली की हानि को कम किया जाता है।
बैटरी प्रबंधन प्रणाली (BMS): बैटरी प्रबंधन प्रणालियों में, IRF630 बैटरी चार्जिंग और डिस्चार्जिंग को नियंत्रित करता है, बैटरी जीवन का विस्तार करता है और ओवरचार्जिंग या ओवरहीटिंग को रोकता है।यह इलेक्ट्रिक वाहनों और पोर्टेबल इलेक्ट्रॉनिक्स जैसे उपकरणों के लिए महत्वपूर्ण है।
औद्योगिक स्वचालन: IRF630 का उपयोग कारखानों और मशीनरी में रिले, सोलनॉइड्स और एक्ट्यूएटर्स को नियंत्रित करने के लिए स्वचालन प्रणालियों में किया जाता है।इसकी स्थायित्व और तेजी से स्विचिंग औद्योगिक वातावरण में भारी भार को संभालने के लिए विश्वसनीय है।
उच्च-आवृत्ति सर्किट: अपनी तेजी से स्विचिंग क्षमताओं के कारण, IRF630 RF एम्पलीफायरों, ऑसिलेटर और दूरसंचार जैसे उच्च-आवृत्ति अनुप्रयोगों के लिए उपयुक्त है।यह वायरलेस सिस्टम में स्थिर संकेतों को बनाए रखने में मदद करता है।
संरक्षण सर्किट: IRF630 का उपयोग वोल्टेज स्पाइक्स या गलत बिजली कनेक्शन से नुकसान को रोकने के लिए सुरक्षा सर्किट में किया जाता है।यह दोषों के दौरान बिजली को जल्दी से काटकर सुरक्षा सुनिश्चित करता है।

आगमनात्मक लोड स्विचिंग और डायोड रिकवरी समय के लिए परीक्षण सर्किट

प्रतिरोधक लोड स्विचिंग समय के लिए परीक्षण सर्किट

अनियंत्रित आगमनात्मक भार परीक्षण सर्किट

गेट चार्ज व्यवहार के लिए परीक्षण सर्किट

अनियंत्रित आगमनात्मक तरंग

स्विचिंग टाइम वेवफॉर्म


Stmicroelectronics अर्धचालक क्षेत्र के भीतर एक प्रभावशाली बल के रूप में उभरता है।Stmicroelectronics सिलिकॉन-आधारित अर्धचालकों को क्राफ्टिंग में एक्सेल करता है।यह प्रवीणता बाजार की बदलाव के साथ संरेखित करने के लिए चल रहे नवाचार और मेहनती शोधन के वर्षों के लिए एक भक्ति को दर्शाती है।निरंतर अनुसंधान और विकास के प्रयासों ने वैश्विक दर्शकों के लिए उन्नत, विश्वसनीय उत्पादों के निर्माण को बढ़ावा दिया।सिस्टम एकीकरण में कंपनी की मुख्य योग्यता उद्योग में इसे अलग करती है।व्यापक एकीकरण कार्यप्रणाली के माध्यम से, Stmicroelectronics विभिन्न क्षेत्रों में जटिल अनुप्रयोगों के लिए समाधान डिजाइन करता है, जैसे कि मोटर वाहन और इलेक्ट्रॉनिक्स।STMICROELTRONICS लगातार एक दूरदर्शी दृष्टिकोण को अपनाता है जो अर्धचालक उद्योग के विकास को पहचानता है।उत्पाद नवाचार और बड़ी रणनीतिक परियोजनाओं में वृद्धि के कारण यह चल रहा है।अनुभवजन्य ज्ञान और उत्सुक बाजार टिप्पणियों के आकार का परिप्रेक्ष्य, तेजी से तकनीकी प्रगति द्वारा परिभाषित एक उद्योग में लचीलेपन और दूरदर्शिता की भूमिका को दर्शाता है।उभरते पैटर्न के साथ संसाधनों और रणनीतियों को संरेखित करना Stmicroelectronics को अपनी नेतृत्व की भूमिका को बनाए रखने की अनुमति देता है, दक्षता और तकनीकी कौशल में बेंचमार्क स्थापित करता है जो क्षेत्र के भीतर साथियों को प्रेरित करता है।
कृपया एक जांच भेजें, हम तुरंत जवाब देंगे।
नहीं, क्योंकि IRF630 और 9N25C में बिजली रेटिंग, निरंतर वर्तमान और वोल्टेज क्षमताओं में उल्लेखनीय भिन्नताएं हैं, IRF630 9N25C के विकल्प के रूप में प्रभावी रूप से कार्य नहीं कर सकता है।उचित घटक का चयन करने के लिए सर्किट संचालन पर अद्वितीय विनिर्देशों और संभावित प्रभाव पर गहन विचार की आवश्यकता होती है।अप्रभावी प्रतिस्थापन के परिणामस्वरूप प्रदर्शन या यहां तक कि सर्किट की विफलता भी हो सकती है।शामिल जटिल तकनीकी विवरणों को कम करना घटक चयन के दौरान अंतर्दृष्टि प्रदान कर सकता है।
IRF630 और SIHF630 ट्रांजिस्टर विनिर्देशों द्वारा विभेदित हैं, विशेष रूप से हिमस्खलन ऊर्जा रेटिंग और JESD-609 कोड जैसे विनिर्माण मानकों।विशेष रूप से, IRF630 160 mJ की हिमस्खलन ऊर्जा रेटिंग प्रदान करता है, जबकि SIHF630 250 mJ की बेहतर रेटिंग प्रदान करता है।इसके अलावा, उनके JESD-609 कोड में अंतर उनके उत्पादन और इच्छित अनुप्रयोगों के बारे में अलग-अलग मानकों को उजागर करता है।आपको इन भेदों को ठीक-ठीक प्रदर्शन के लिए समझना चाहिए और उद्योग के मानदंडों के साथ संरेखण सुनिश्चित करना चाहिए, अंततः निरंतर विश्वसनीयता और दक्षता में योगदान देना चाहिए।
2025/01/13 पर
2025/01/12 पर
8000/04/18 पर 147757
2000/04/18 पर 111935
1600/04/18 पर 111349
0400/04/18 पर 83719
1970/01/1 पर 79508
1970/01/1 पर 66901
1970/01/1 पर 63021
1970/01/1 पर 63010
1970/01/1 पर 54081
1970/01/1 पर 52121