
LM358 आईसी एक दोहरी परिचालन एम्पलीफायर के रूप में कार्य करता है, जिसमें दो अलग-अलग ऑप-एएमपी शामिल हैं जो एक सामान्य शक्ति स्रोत का उपयोग करते हैं।यह कॉन्फ़िगरेशन LM324 के आधे हिस्से को समानता देता है, जो एकल पावर इनपुट द्वारा खिलाए गए चार ओपी-एएमपी के साथ संचालित होता है।LM358 की प्रतिभा आंतरिक रूप से निश्चित आवृत्ति मुआवजे के साथ अपने दो स्वतंत्र रूप से कामकाज, उच्च-लाभ वाले एम्पलीफायरों में निहित है।एकल और बहु-आपूर्ति प्रणालियों को कुशलता से, LM358 मूल रूप से एकल-आपूर्ति सेटिंग्स में एकीकृत करता है, जिससे सर्किट डिजाइनों के असंख्य के लिए इसकी अपील को बढ़ाया जाता है।
एक विशाल वोल्टेज आपूर्ति स्पेक्ट्रम को समायोजित करने के लिए तैयार किया गया, LM358 3V से 32V रेंज के भीतर कुशलता से संचालित होता है।इस तरह की बहुमुखी प्रतिभा विभिन्न इलेक्ट्रॉनिक्स संदर्भों में स्थिर प्रदर्शन का वादा करती है।व्यापक परिचालन रेंज बैटरी से चलने वाले गैजेट्स में विशेष उपयोगिता का सुझाव देती है।LM358 में MC1741 प्रति एम्पलीफायर का लगभग एक-पांचवां हिस्सा एक-पांचवां हिस्सा है, जो कम-शक्ति अनुप्रयोगों में इसकी प्रवीणता को रेखांकित करता है।
LM358 लगातार प्रदर्शन को बनाए रखते हुए विविध इनपुट स्थितियों को प्रबंधित करने में अपने कौशल के कारण एक पसंदीदा विकल्प के रूप में अपनी जगह अर्जित करता है।इसकी विस्तारक इनपुट वोल्टेज क्षमता, नकारात्मक बिजली रेल तक पहुंचने के लिए, लोड परिदृश्यों को स्थानांतरित करने के तहत अनुकूलनशीलता सुनिश्चित करता है, सेंसर सिग्नल कंडीशनिंग, सक्रिय फिल्टर और अन्य एनालॉग सिग्नल प्रोसेसिंग एंडेवर्स जैसे अनुप्रयोगों में लाभकारी साबित होता है।डिजाइन बाहरी पूर्वाग्रह भागों की आवश्यकता को समाप्त करता है, सर्किट लेआउट को सुव्यवस्थित करता है और विधानसभा अवधि को कम करता है, मोटर वाहन और इलेक्ट्रॉनिक्स जैसे क्षेत्रों में निर्भरता और प्रयोज्य को बढ़ाता है।

|
पिन नं। |
पिन नाम |
विवरण |
|
1 |
आउटपुट ए |
पहले परिचालन एम्पलीफायर का आउटपुट। |
|
2 |
इनवर्टिंग इनपुट ए |
पहले परिचालन एम्पलीफायर का इनवर्टिंग इनपुट। |
|
3 |
गैर-इनपेरिंग इनपुट ए |
पहले परिचालन एम्पलीफायर का गैर-इनवर्टिंग इनपुट। |
|
4 |
ग्राउंड (GND) |
परिचालन एम्पलीफायरों के लिए जमीन या नकारात्मक आपूर्ति। |
|
5 |
नॉन-इनवर्टिंग इनपुट बी |
दूसरे परिचालन एम्पलीफायर के गैर-इनवर्टिंग इनपुट। |
|
6 |
इनवर्टिंग इनपुट बी |
दूसरे परिचालन एम्पलीफायर का इनवर्टिंग इनपुट। |
|
7 |
आउटपुट बी |
दूसरे परिचालन एम्पलीफायर का आउटपुट। |
|
8 |
वीसीसी |
दोनों परिचालन एम्पलीफायरों के लिए सकारात्मक वोल्टेज आपूर्ति। |
• दोहरी परिचालन एम्पलीफायरों: LM358 में एक चिप में दो परिचालन एम्पलीफायरों को शामिल किया गया है, जो कई अनुप्रयोगों के लिए उपयोगी है।
• व्यापक बिजली आपूर्ति सीमा: यह एकल बिजली की आपूर्ति के साथ 3V से 32V या दोहरी आपूर्ति के साथ ± 1.5V से ± 16V तक काम करता है, जिससे वोल्टेज आवश्यकताओं में लचीलेपन की अनुमति मिलती है।
• उच्च वोल्टेज लाभ: कमजोर संकेतों को बढ़ाने के लिए आदर्श, लगभग 100 डीबी का वोल्टेज लाभ देता है।
•1 मेगाहर्ट्ज बैंडविड्थ: उच्च आवृत्ति संकेतों को कुशलता से संभालता है।
• कम बिजली की खपत: आपूर्ति करंट की केवल 700 µA खींचता है, ऊर्जा की बचत करता है।
• वाइड आउटपुट वोल्टेज स्विंग: आउटपुट सिग्नल जो एक बड़ी वोल्टेज रेंज को कवर करते हैं, आपूर्ति सीमा के करीब।
• इनपुट वोल्टेज लचीलापन: डिफरेंशियल इनपुट वोल्टेज रेंज बिजली की आपूर्ति वोल्टेज से मेल खाता है, बढ़ती संगतता।
• लघु परिपथ संरक्षण : आउटपुट शॉर्ट सर्किट के दौरान क्षति से सुरक्षित है।
• आंतरिक आवृत्ति मुआवजा: अंतर्निहित मुआवजा शामिल है, इसलिए बाहरी घटक एकता लाभ के लिए अनावश्यक हैं।
• जमीन पर सामान्य-मोड वोल्टेज: इनपुट वोल्टेज को संभालता है जो अतिरिक्त पूर्वाग्रह की आवश्यकता को कम करते हुए, जमीन पर नीचे जाते हैं।
• कम इनपुट पूर्वाग्रह धाराएं: स्थिर संचालन सुनिश्चित करने के लिए न्यूनतम इनपुट पूर्वाग्रह वर्तमान की आवश्यकता होती है।
• एकल या दोहरी आपूर्ति समर्थन: अधिक बहुमुखी प्रतिभा के लिए एकल और दोहरी बिजली आपूर्ति दोनों के साथ काम करता है।
• मानक संचालन तापमान: 0 ° C से 70 ° C तक तापमान में मज़बूती से प्रदर्शन करता है।
• उच्च टांका लगाने वाले तापमान सहिष्णुता: 260 डिग्री सेल्सियस तक टांका लगाने से, विधानसभा को आसान बनाता है।
• एकाधिक पैकेज विकल्प: अलग-अलग डिजाइन जरूरतों के लिए 99, CDIP, SOIC, PDIP, और DSBGA प्रारूप में आता है।
• ईएसडी संरक्षण: इनपुट पिन पर अंतर्निहित इलेक्ट्रोस्टैटिक डिस्चार्ज सुरक्षा स्थायित्व को बढ़ाता है।
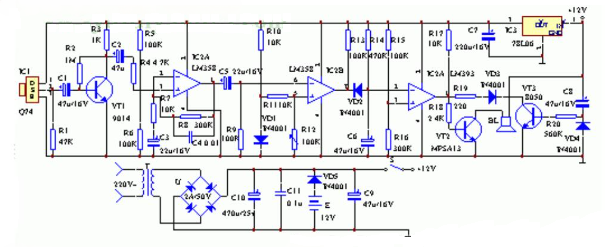
यह जटिल सर्किट डिज़ाइन केंद्रों का पता लगाने के लिए उत्सर्जित संकेतों का पता लगाने पर, एक ऑडियो अलार्म की स्थापना करता है जब कोई व्यक्ति एक पूर्वनिर्धारित निगरानी क्षेत्र में प्रवेश करता है।सिस्टम में एक इन्फ्रारेड सेंसर, एक सिग्नल एम्पलीफायर, एक वोल्टेज तुलनित्र, देरी तंत्र और एक ऑडियो अधिसूचना डिवाइस शामिल हैं।प्राथमिक उद्देश्य एक विशिष्ट देरी अवधि के बाद अलार्म को संकेत देने के लिए सेंसर के इनपुट को बढ़ाना और जांच करना है, जो छोटी और हानिरहित गड़बड़ी को अनदेखा करता है।पर्यावरणीय तापमान और संभावित झूठे अलार्म जैसे विचारों को शामिल करके, यह सेटअप विविध परिस्थितियों में विश्वसनीयता को बढ़ाता है।

LM358 सर्किट: इन्फ्रारेड डिटेक्शन अलार्म
कम-वोल्टेज डिटेक्शन की विफलता और प्रत्यक्ष विज्ञापन इनपुट के साथ हस्तक्षेप के मुद्दों पर बाधाओं से निपटने में, उच्च-अंत का पता लगाने वाला सर्किट एक परिष्कृत उपाय प्रदान करता है।यह सेटअप एक स्थिर आउटपुट प्रदान करता है, जो वर्तमान की अनुपस्थिति में गलत आउटपुट के बिना स्पष्ट सिग्नल रिसेप्शन सुनिश्चित करता है।फीडबैक सिस्टम और सटीक रूप से इंजीनियर फ़िल्टरिंग चरणों के उपयोग के माध्यम से, ये सर्किट व्यापक रेंज में सटीक वर्तमान मूल्यांकन की सुविधा प्रदान करते हैं, उन कार्यों के लिए जहां उच्च परिशुद्धता की मांग की जाती है।

LM358 सर्किट: उच्च अंत वर्तमान पहचान

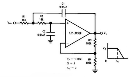
LM358 सर्किट: डीसी-युग्मित कम-पास आरसी सक्रिय फ़िल्टर

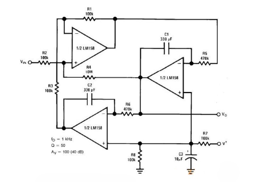
LM358 सर्किट: आरसी सक्रिय बैंड-पास फिल्टर

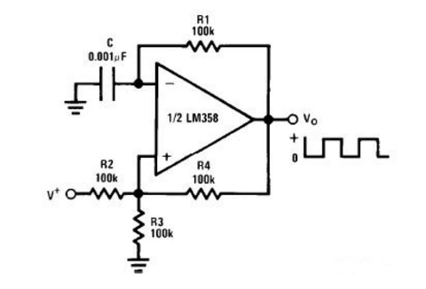
LM358 सर्किट: स्क्वायर वेव जनरेटर
LM358 एक बहुमुखी एकीकृत सर्किट है जो एक परिचालन एम्पलीफायर और एक तुलनित्र दोनों के रूप में कार्य करता है।यह एक विस्तृत इनपुट वोल्टेज रेंज पर संचालित होता है, इसके पावर इनपुट के रूप में पिन 8 के साथ।एक तुलनित्र के रूप में, यह 3V से 32V के साथ काम करता है, जबकि एक ऑप-एएमपी के रूप में, यह ± 1.5V से ± 16V को संभालता है।तुलनित्र मोड में, LM358 अंतर के आधार पर दो पिन और आउटपुट के बीच वोल्टेज की तुलना करता है और उच्च या निम्न आउटपुट करता है।यह वोल्टेज मॉनिटरिंग या अतिरिक्त घटकों के बिना शून्य-क्रॉसिंग डिटेक्शन जैसे कार्यों को सरल बनाता है, जैसे कि पुल-अप रेसिस्टर्स।यह आमतौर पर इसकी त्वरित प्रतिक्रिया और सादगी के लिए बिजली प्रबंधन जैसे प्रणालियों में उपयोग किया जाता है।
OP-AMP मोड में, LM358 डिफरेंशियल इनपुट वोल्टेज को बढ़ाता है और ऑडियो प्रोसेसिंग और सेंसर सिग्नल एन्हांसमेंट जैसे कार्यों का समर्थन करता है।इसके दो चैनल संकेतों के एक साथ प्रसंस्करण की अनुमति देते हैं, जिससे सर्किट अधिक कुशल और कॉम्पैक्ट हो जाते हैं।यह फ़िल्टरिंग और वोल्टेज विनियमन जैसे अनुप्रयोगों के लिए उपयोगी है।LM358 को इसकी विश्वसनीयता, व्यापक तापमान सहिष्णुता और उपयोग में आसानी के लिए प्रशंसा की जाती है।कार्यों के बीच मूल रूप से स्विच करने की इसकी क्षमता सरल, मजबूत डिजाइनों की तलाश के लिए इसे पसंदीदा बनाती है।जैसे -जैसे मल्टीफ़ंक्शनल आईसीएस की मांग बढ़ती है, LM358 सर्किट जटिलता को कम करने और प्रदर्शन में सुधार के लिए एक लोकप्रिय विकल्प बना हुआ है।
LM358 ऑपरेशनल एम्पलीफायर में एक ही आवास के भीतर दो आंतरिक रूप से मुआवजा वाले ऑप-एएमपी शामिल हैं।यह दोहरी ओपी-एम्पी सेटअप एक ही समय में या अलग-अलग दोनों एम्पलीफायरों को नियोजित करने का विकल्प देता है, जो डिजाइन कार्यों में अनुकूलनशीलता की गहराई प्रदान करता है।दोहरी बिजली की आपूर्ति के लिए एक आवश्यकता की अनुपस्थिति सर्किट डिजाइन को अधिक सीधा बनाती है और घटकों की जटिलता और लागत को कम करती है।
एक उल्लेखनीय पहलू जमीनी क्षमता के पास सीधे भावना करने की क्षमता है, जो संभावित उपयोगों के स्पेक्ट्रम का विस्तार करता है।यह LM358 को सटीक निम्न-स्तरीय सिग्नल डिटेक्शन की मांग करने वाले संदर्भों में अत्यधिक प्रभावी बनाता है।मूर्त अनुप्रयोगों में, आपने सेंसर इंटरफेस की सटीकता को ठीक करने के लिए इस क्षमता का उपयोग किया है, अक्सर उन प्रणालियों के लिए अग्रणी है जो बढ़ी हुई विश्वसनीयता के माध्यम से आत्मविश्वास पैदा करते हैं।
LM358 सभी तर्क परिवारों के साथ सुचारू रूप से एकीकृत करता है, विभिन्न इलेक्ट्रॉनिक प्रणालियों में सहज फिट सुनिश्चित करता है।इसकी व्यापक संगतता इसे परियोजनाओं की एक श्रृंखला में एक पसंदीदा विकल्प बनाती है, चाहे वे एनालॉग या मिश्रित-सिग्नल हों।नतीजतन, जब एनालॉग इनपुट और डिजिटल सर्किटरी के बीच बातचीत की आवश्यकता होती है, तो विकासशील उपकरणों के कार्य का सामना करना पड़ता है, वे अक्सर LM358 की संगतता को एक मूल्यवान संपत्ति के रूप में देखते हैं, अन्यथा एक चुनौतीपूर्ण प्रक्रिया हो सकती है।
LM358 बैटरी-संचालित संदर्भों में उल्लेखनीय दक्षता प्रदर्शित करता है।इसकी कम बिजली की खपत बैटरी जीवन को बढ़ाती है, जिससे यह पोर्टेबल या दूरदराज के अनुप्रयोगों के लिए एक मांगा हुआ विकल्प बन जाता है जहां ऊर्जा संरक्षण एक महान विचार है।LM358 परिचालन एम्पलीफायर प्रभावी रूप से सर्किट डिजाइन में विभिन्न बाधाओं को नेविगेट करता है, अनुकूलनशीलता और एकीकरण से ऊर्जा दक्षता तक पहलुओं को कवर करता है।बिजली की आपूर्ति की चिंताओं के बिना जमीन से ऊपर की भावना के लिए इसकी सूक्ष्म क्षमता, इसकी व्यापक संगतता के साथ मिलकर, इलेक्ट्रॉनिक डिजाइन के कई क्षेत्रों में व्यावहारिक और आश्वस्त समाधान प्रदान करती है।
• LM324
• LM158
• LM258
• LM2904
• LM2409
• GL358
• NE532
• Op04
• Op221
• Op290
• Op295
• Opa2237
• TA75358-P
• UPC358C
• AN6561
• CA358E
• HA17904
LM358 डीसी लाभ ब्लॉकों के भीतर प्रभावी ढंग से कार्य करने के लिए एक प्रभावशाली क्षमता प्रदर्शित करता है, जो विविध इलेक्ट्रॉनिक सर्किट में एक प्रमुख तत्व के रूप में स्थापित करता है।ये लाभ ब्लॉक एक दोहरी बिजली की आपूर्ति की आवश्यकता के बिना निम्न-स्तरीय संकेतों को बढ़ाने में महत्वपूर्ण भूमिका निभाते हैं, सर्किट डिजाइन की पेचीदगियों को कम करते हैं और लागत लाभ प्रदान करते हैं।विशेष रूप से सिग्नल प्रोसेसिंग के प्रारंभिक चरणों में, ऐसी कार्यक्षमता सटीक प्रवर्धन आवश्यकताओं के लिए अमूल्य साबित होती है।लाभ के स्तर को सोच -समझकर अनुकूलित करके, सर्किट बाद के हेरफेर या विस्तृत विश्लेषण के लिए आवश्यक इच्छित सिग्नल ताकत प्राप्त कर सकते हैं।लाभ सेटिंग्स में नियमित प्रयोग और अनुकूलन ने इलेक्ट्रॉनिक अनुप्रयोगों में बढ़ी हुई प्रदर्शन को बढ़ाने के लिए दिखाया है, जिससे क्षमता की नई परतों का पता चलता है।
डिजिटल मल्टीमीटर के भीतर, LM358 का दोहरी परिचालन एम्पलीफायर कॉन्फ़िगरेशन सटीक वोल्टेज और वर्तमान आकलन के लिए सटीक रूप से अनियंत्रित है।एसी और डीसी सिग्नल प्रवर्धन दोनों को संभालने की इसकी क्षमता मल्टीमीटर की अनुकूलनशीलता में काफी योगदान देती है।इस तरह का कामकाज रीडिंग की विश्वसनीयता सुनिश्चित करता है, एक पहलू जो विद्युत जटिलताओं का निदान करने और सर्किट डिजाइनों को मान्य करने के साथ गहराई से जुड़ा हुआ है।
जब ऑस्किलोस्कोप में एकीकृत किया जाता है, तो LM358 कई आवृत्तियों में स्थिर लाभ के माध्यम से संकेत अखंडता को बनाए रखने में महान है।आस्टसीलस्कप स्क्रीन पर दृश्य को बढ़ाने के लिए संकेतों को बढ़ाने की आवश्यकता है।जटिल तरंग विश्लेषण के दौरान, विश्वसनीयता के महत्व को अतिरंजित नहीं किया जा सकता है, क्योंकि थोड़ी सी भी विरूपण भ्रामक व्याख्याओं को प्राप्त कर सकता है।यह अक्सर देखा गया है कि बफर चरणों सहित संकेत स्पष्टता और संकल्प को बढ़ा सकता है, सिग्नल विश्लेषण में संभावनाओं का विस्तार कर सकता है।
सिग्नल कंडीशनिंग प्रक्रियाओं के लिए, LM358 विविध डेटा अधिग्रहण प्रणाली की जरूरतों को पूरा करने के लिए सटीक रूप से सेंसर आउटपुट को बदलने में अच्छा है।यह समय -समय पर आयाम को बदल देता है, सिग्नल प्रारूपों का अनुवाद करता है, और शोर को फ़िल्टर करता है, बाद के डेटा प्रोसेसिंग के लिए चरण सेट करता है।सिग्नल कंडीशनिंग में लगातार LM358 को रोजगार देने से सिग्नल की गुणवत्ता में उल्लेखनीय सुधार दिखाया गया है, विश्लेषण किए गए डेटा की सटीकता और परिणामी परिणामों को बढ़ाते हुए।
ट्रांसड्यूसर सेटिंग्स में, LM358 विभिन्न सेंसर से बेहोश संकेतों को बढ़ाने में इसकी निपुणता के लिए नियोजित है।यह प्रवर्धन भौतिक घटनाओं को औसत दर्जे के विद्युत संकेतों में अनुवाद करने के लिए महत्वपूर्ण है।
वर्तमान लूप ट्रांसमीटरों का सेटअप LM358 की प्रवीणता से सेंसर आउटपुट को मानकीकृत वर्तमान संकेतों में परिवर्तित करने में लाभ प्राप्त करता है, जो लंबी दूरी के ट्रांसमिशन के लिए उपयुक्त है।यह परिवर्तन औद्योगिक संदर्भों को रखता है, जहां व्यापक केबल रन में सिग्नल अखंडता को बनाए रखना अत्यंत चिंता का विषय है।उन्नत ट्रांसमिशन स्थिरता को अक्सर LM358 के साथ परिरक्षण और उचित ग्राउंडिंग तकनीकों के संयोजन से महसूस किया जाता है, जो क्षेत्र के अनुप्रयोगों में एक मूल्यवान विशेषता है।
LM358 की अनुकूलन क्षमता सक्रिय फिल्टर और तुलनित्र जैसी भूमिकाओं में फैली हुई है।सक्रिय फिल्टर में, यह विभिन्न संचार प्रणालियों के लिए चयनात्मक आवृत्ति हेरफेर को सक्षम बनाता है।एक तुलनित्र के रूप में कार्य करते समय, यह डिजिटल सर्किट के लिए स्विफ्ट स्विचिंग प्रतिक्रियाएं प्रदान करता है।इन अनुप्रयोगों में अनुकूलित समायोजन अक्सर बढ़ी हुई दक्षता और कम से कम संकेत विघटन की ओर ले जाता है।LM358 के अनुप्रयोगों का व्यापक स्पेक्ट्रम इसकी अनुकूलनशीलता और निर्भरता पर प्रकाश डालता है।
|
पैकेट |
आयाम |
इकाई |
|
डीएसबीजीए (8) |
1.31 x 1.31 |
मिमी |
|
पीडीआईपी (8) |
1.91 x 6.35 |
मिमी |
|
से कैन (8) |
9.08 x 9.31 |
मिमी |
|
सोइक (8) |
4.90 x 3.91 |
मिमी |

LM358 पैकेज
कृपया एक जांच भेजें, हम तुरंत जवाब देंगे।
LM358 एक ट्रांसड्यूसर एम्पलीफायर और डीसी लाभ के लिए एक ब्लॉक के रूप में लगातार उपयोग करता है, जो लगभग 100DB का प्रभावशाली डीसी वोल्टेज लाभ प्रदान करता है।इसकी क्षमता अलग -अलग बिजली आपूर्ति सेटअप और इसकी व्यापक आउटपुट वोल्टेज रेंज के लिए इसके आवास में स्पष्ट है।यह बहुमुखी प्रतिभा इसे विभिन्न संदर्भों में उपयोग करने में सक्षम बनाती है, चाहे उपभोक्ता इलेक्ट्रॉनिक्स या औद्योगिक माप प्रणालियों में, जहां इसका लचीलापन स्थिरता और अनुकूलनशीलता की मांगों के साथ अच्छी तरह से संरेखित करता है।
LM741 के साथ LM358 की जांच करने में, LM358 एक कम-शक्ति वाले ऑपरेशनल एम्पलीफायर के रूप में खड़ा है, जो वोल्टेज तुलनित्र के रूप में LM741 की भूमिका के साथ विपरीत है।LM358 की दक्षता इसे बैटरी से चलने वाले उपकरणों के लिए अत्यधिक उपयुक्त बनाती है।यह अंतर सैद्धांतिक विनिर्देशों को स्थानांतरित करता है और घटकों को चुनने में बिजली की खपत के महत्व को रोशन करता है, विशेष रूप से पोर्टेबल मेडिकल डिवाइस और रिमोट सेंसर जैसे अनुप्रयोगों में।
कई मापदंडों को साझा करने के बावजूद, सर्किट में LM324 और LM358 की विनिमेयता को सर्किट संशोधनों पर कुछ ध्यान देने की आवश्यकता है।LM358 को अक्सर सरल डिजाइनों में एकीकरण की आसानी के लिए चुना जाता है।इन विकल्पों के बीच का निर्णय अक्सर किसी परियोजना की विशिष्ट आवश्यकताओं पर टिका हो सकता है, जैसे कि बोर्ड स्पेस में सीमाएं या रिडिजाइन को कम करने की इच्छा।
इसी तरह, LM358S ने बढ़ाया प्रदर्शन प्रदान किया, जिससे यह सटीक और गति की मांग करने वाले अनुप्रयोगों के लिए उपयुक्त हो जाता है।LM358S उच्च-आवृत्ति या तेजी से बदलती प्रणालियों में अपने फायदे दिखाता है, जो अत्याधुनिक समाधानों को विकसित करने में एक विशिष्ट बढ़त प्रदान करता है।
LM258 को औद्योगिक-ग्रेड गुणवत्ता की विशेषता है, जो वाणिज्यिक-ग्रेड LM358 के प्रदर्शन से अधिक है।अन्य अक्सर LM258 के लिए परिदृश्यों में बढ़ी हुई विश्वसनीयता और दीर्घायु की आवश्यकता होती है।यह हिस्सा मजबूती की मांग करने वाली सेटिंग्स में फायदेमंद है, जैसे कि औद्योगिक स्वचालन या चुनौतीपूर्ण वातावरण, उच्च-मांग वाले अनुप्रयोगों में अपनी भूमिका को रेखांकित करना।
2024/11/27 पर
2024/11/26 पर
8000/04/18 पर 147757
2000/04/18 पर 111935
1600/04/18 पर 111349
0400/04/18 पर 83719
1970/01/1 पर 79508
1970/01/1 पर 66901
1970/01/1 पर 63021
1970/01/1 पर 63010
1970/01/1 पर 54081
1970/01/1 पर 52121