
LM3900 एक बहुमुखी क्वाड एम्पलीफायर सरणी है जो एक विस्तृत वोल्टेज स्पेक्ट्रम और एकल और विभाजन आपूर्ति सहित कई आपूर्ति कॉन्फ़िगरेशन में कुशल कामकाज के लिए डिज़ाइन किया गया है।इसका डिजाइन आपूर्ति वोल्टेज की परवाह किए बिना वर्तमान नाली को कम करता है, एक पर्याप्त आउटपुट वोल्टेज स्विंग और उल्लेखनीय बैंडविड्थ सुनिश्चित करता है।इस सरणी में प्रत्येक एम्पलीफायर आवृत्ति-मुआवजा है और उच्च लाभ प्रदर्शित करता है, जिससे यह विभिन्न अनुप्रयोगों के लिए उपयुक्त है।
LM3900 की परिभाषित विशेषताओं में से एक यह है कि विभिन्न वोल्टेज रेंज के लिए इसकी अनुकूलन क्षमता है।यह अनुकूलनशीलता इसे उन परिदृश्यों में अपेक्षित बनाती है जहां आपूर्ति वोल्टेज में काफी उतार -चढ़ाव होती है।विभिन्न क्षेत्रों ने अपने सुसंगत प्रदर्शन को नोट किया है, यहां तक कि अस्थिर वोल्टेज स्थितियों के तहत, जो गतिशील वातावरण में लाभकारी साबित होता है।यह विशेषता यह सुनिश्चित करती है कि LM3900 सटीक और स्थिरता की मांग करने वाले अनुप्रयोगों में भरोसेमंद बना हुआ है।
LM3900 सरणी के भीतर प्रत्येक एम्पलीफायर आवृत्ति-संकलित है, जो एम्पलीफायरों को स्थिर करने और अलग-अलग आवृत्तियों में दोलनों को रोकने में मदद करता है।उच्च लाभ पहलू अधिक शक्तिशाली स्तरों तक कमजोर संकेतों को बढ़ावा देने के लिए एम्पलीफायर की क्षमता की गारंटी देता है।ऑडियो, संचार और सिग्नल प्रोसेसिंग की दुनिया में, आप इस उच्च-लाभ क्षमता को ज्यादातर मूल्यवान पा सकते हैं।व्यावहारिक अनुप्रयोगों से पता चलता है कि यह उच्च लाभ लचीला रहता है, यहां तक कि कर वातावरण में भी जहां सिग्नल अखंडता को बनाए रखना गंभीर है।

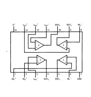
|
पिन नंबर |
पिन नाम |
विवरण |
|
1 |
1in+ |
अस्वाभाविक
इनपुट 1 |
|
2 |
2in+ |
अस्वाभाविक
इनपुट 2 |
|
3 |
2in- |
अस्वाभाविक
इनपुट 2 |
|
4 |
2OUT |
उत्पादन
पिन २ |
|
5 |
1OUT |
उत्पादन
पिन 1 |
|
6 |
में 1- |
अस्वाभाविक
इनपुट 1 |
|
7 |
Gnd |
मैदान
नत्थी करना |
|
8 |
3in- |
अस्वाभाविक
इनपुट 3 |
|
9 |
3OUT |
उत्पादन
पिन ३ |
|
10 |
4OUT |
उत्पादन
पिन ४ |
|
11 |
4in- |
अस्वाभाविक
इनपुट 4 |
|
12 |
4in+ |
अस्वाभाविक
इनपुट 4 |
|
13 |
3in+ |
अस्वाभाविक
इनपुट 3 |
|
14 |
वीसीसी |
सकारात्मक
वोल्टेज आपूर्ति |



LM3900 एक विस्तारक आपूर्ति वोल्टेज रेंज का समर्थन करता है, जो 4 VDC से 32 VDC या ± 2 VDC से ± 16 VDC तक फैलता है।यह लचीलापन विभिन्न अनुप्रयोगों में अमूल्य है, दोनों कम-वोल्टेज और उच्च-वोल्टेज सिस्टम को समायोजित करते हैं।आप अक्सर विभिन्न बिजली की आपूर्ति परिदृश्यों का सामना कर सकते हैं, LM3900 को प्रमुख पुनर्वितरण की जरूरतों के बिना विविध वातावरण में सहज एकीकरण के लिए एक बहुमुखी विकल्प बनाते हैं।कंपनियों के लिए, यह अनुकूलनशीलता उत्पाद लाइनों को सरल बनाती है, कई असतत घटकों की आवश्यकता को कम करती है और लॉजिस्टिक बोझ को कम करती है।
अपने ऑपरेटिंग वोल्टेज रेंज के भीतर एक सुसंगत आपूर्ति वर्तमान को बनाए रखना, LM3900 बैटरी-संचालित उपकरणों जैसे बिजली-संवेदनशील अनुप्रयोगों में उत्कृष्टता प्राप्त करता है।इसकी अनुमानित वर्तमान खपत बैटरी जीवन को महत्वपूर्ण रूप से बढ़ा सकती है।यह स्थिरता थर्मल प्रबंधन और समग्र सर्किट स्थिरता में एड्स, ऑपरेशनल मुद्दों को रोकने के लिए डिजाइन चरण के दौरान उपयोग किया जाता है।
LM3900 30 NA का कम इनपुट पूर्वाग्रह वर्तमान समेटे हुए है, जो इसे उच्च-प्रतिबाधा सिग्नल स्रोतों के लिए उपयुक्त बनाता है और न्यूनतम लोडिंग के साथ सटीक सिग्नल प्रोसेसिंग सुनिश्चित करता है।यह विशेषता सेंसर इंटरफेसिंग में विशेष रूप से फायदेमंद है, जहां सटीक माप की आवश्यकता होती है।आप अक्सर कम-वर्तमान अनुप्रयोगों में त्रुटियों को कम करने के लिए कम इनपुट पूर्वाग्रह धाराओं के साथ घटकों की तलाश कर सकते हैं, इस प्रकार उत्पाद विश्वसनीयता और सटीकता को बढ़ाते हैं।
70 डीबी के उच्च ओपन-लूप लाभ के साथ, LM3900 प्रभावी रूप से कमजोर संकेतों को बढ़ाता है, जिससे यह ऑडियो प्रवर्धन और सेंसर डेटा कंडीशनिंग जैसे एनालॉग सिग्नल प्रोसेसिंग कार्यों के लिए आदर्श है।यह लाभ न्यूनतम विरूपण के साथ वांछित प्रवर्धन सुनिश्चित करता है।व्यावहारिक अनुप्रयोगों में, उच्च ओपन-लूप लाभ डिजाइन बहुमुखी प्रतिभा प्रदान करता है, जो कि रोबस्ट सिग्नल कंडीशनिंग सर्किट के निर्माण की अनुमति देता है जो निष्ठा और प्रदर्शन को बनाए रखते हैं।
LM3900 में एकता लाभ पर 2.5 मेगाहर्ट्ज की एक विस्तृत बैंडविड्थ है, जो हाई-स्पीड सिग्नल प्रोसेसिंग जरूरतों का समर्थन करती है।यह सुनिश्चित करता है कि एम्पलीफायर कुशलता से पर्याप्त हानि या चरण बदलाव के बिना तेजी से क्षणिक संकेतों को संभालता है, दूरसंचार और उच्च-आवृत्ति अनुप्रयोगों में प्रमुख।आप गतिशील सिग्नल वातावरण में इष्टतम प्रदर्शन सुनिश्चित करने के लिए ऐसी बैंडविड्थ क्षमताओं को महत्व देते हैं।
LM3900 की पर्याप्त आउटपुट वोल्टेज स्विंग का उत्पादन करने की क्षमता इसे विभिन्न वोल्टेज आवश्यकताओं के साथ लोड करने में सक्षम बनाती है, विभिन्न घटकों और सर्किटों के साथ इसकी संगतता को व्यापक बनाती है।यह क्षमता ज्यादातर एक्ट्यूएटर्स या उच्च-वोल्टेज उपकरणों को चलाने, सर्किट डिजाइन को सरल बनाने और समग्र दक्षता में सुधार के लिए फायदेमंद है।
LM3900 के भीतर आंतरिक आवृत्ति मुआवजा विभिन्न आवृत्तियों में अपने प्रदर्शन को स्थिर करता है, दोलन की प्रवृत्ति को कम करता है।जब अंतर्निहित शॉर्ट-सर्किट सुरक्षा के साथ संयुक्त होता है, तो ये विशेषताएं सर्किट दोषों के कारण आकस्मिक क्षति से एम्पलीफायर को सुरक्षित रखते हैं, स्थायित्व और विश्वसनीयता को बढ़ाते हैं।ये एकीकृत संरक्षण कॉम्पैक्ट और लचीला डिजाइनों के लिए अनुमति देते हैं, जो सामान्य सर्किट विफलताओं की गहन समझ को दर्शाते हैं।
LM3900 राष्ट्रीय अर्धचालक के LM2900 और LM3900 मॉडल के साथ विनिमेय है, जो डिजाइन लचीलापन और प्रतिस्थापन में आसानी प्रदान करता है।यह अंतर्संबंध क्षमता खरीद प्रक्रिया को सुव्यवस्थित करता है और उत्पादन डाउनटाइम को कम करते हुए मजबूत इन्वेंट्री प्रबंधन का समर्थन करता है।इंटरऑपरेबल घटकों का उपयोग कुशल रखरखाव और अपडेट को बढ़ावा देता है, क्योंकि प्रतिस्थापन को व्यापक पुनर्मूल्यांकन के बिना मूल रूप से एकीकृत किया जा सकता है।
|
प्रकार |
पैरामीटर |
|
जीवन चक्र
स्थिति |
सक्रिय
(अंतिम अद्यतन: 2 दिन पहले) |
|
कारखाना
समय सीमा |
6
हफ्तों |
|
संपर्क
चढ़ाना |
सोना |
|
पर्वत |
के माध्यम से
छेद |
|
बढ़ते
प्रकार |
के माध्यम से
छेद |
|
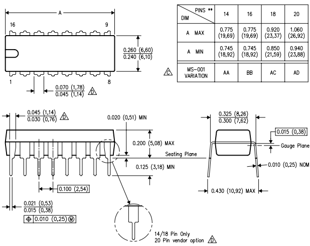
पैकेट
/ मामला |
14-डिपा
(0.300 ", 7.62 मिमी) |
|
संख्या
पिन का |
14 |
|
ऑपरेटिंग
तापमान |
0 ° C ~ 70 ° C |
|
पैकेजिंग |
नली |
|
JESD-609
कोड |
ई 4 |
|
पीबीएफआरईई
कोड |
हाँ |
|
भाग
स्थिति |
सक्रिय |
|
नमी
संवेदनशीलता स्तर (एमएसएल) |
1
(असीमित) |
|
संख्या
समाप्ति |
14 |
|
ईसीसीएन
कोड |
Ear99 |
|
अधिकतम
शक्ति का अपव्यय |
1.15W |
|
टर्मिनल
पद |
दोहरी |
|
संख्या
कार्यों का |
4 |
|
आपूर्ति
वोल्टेज |
15V |
|
आधार
भाग संख्या |
LM3900 |
|
नत्थी करना
गिनती करना |
14 |
|
ऑपरेटिंग
वोल्टेज आपूर्ति |
5V |
|
संख्या
चैनलों का |
4 |
|
ऑपरेटिंग
आपूर्ति धारा |
6.2MA |
|
नामांकित
आपूर्ति धारा |
10ma |
|
शक्ति
अपव्यय |
1.15W |
|
अधिकतम आपूर्ति
मौजूदा |
10ma |
|
धसान
दर |
20V/μS |
|
वास्तुकला |
वोल्टेज-फीडबैक |
|
एम्पलीफायर
प्रकार |
सामान्य
उद्देश्य |
|
मौजूदा
- इनपुट पूर्वाग्रह |
30na |
|
वोल्टेज
- आपूर्ति, एकल/दोहरी (±) |
4.5V32V
± 2.2V16V |
|
उत्पादन
प्रति चैनल वर्तमान |
10ma |
|
बैंडविड्थ |
2.5MHz |
|
एकता
बैंडविड्थ प्राप्त करें |
2500
kHz |
|
वोल्टेज
पाना |
68.94DB |
|
औसत
पूर्वाग्रह करंट-मैक्स (IIB) |
0.2μA |
|
कम-बंद |
नहीं |
|
आवृत्ति
मुआवज़ा |
हाँ |
|
आपूर्ति
वोल्टेज सीमा-मैक्स |
32V |
|
कम-पूर्वाग्रह |
नहीं |
|
माइक्रोप्रॉवर |
नहीं |
|
पक्षपात
करंट-मैक्स (IIB) @25 ° C |
0.2μA |
|
निर्देशयोग्य
शक्ति |
नहीं |
|
दोहरी
वोल्टेज आपूर्ति |
3 वी |
|
DIMENSIONS
(ऊंचाई) |
5.08 मिमी |
|
DIMENSIONS
(लंबाई) |
19.3 मिमी |
|
DIMENSIONS
(चौड़ाई) |
6.35 मिमी |
|
मोटाई |
3.9 मिमी |
|
पहुँचना
एसवीएचसी |
नहीं
एसवीएचसी |
|
विकिरण
हार्डनिंग |
नहीं |
|
रोह
स्थिति |
Rohs3
अनुरूप |
|
नेतृत्व करना
मुक्त |
नेतृत्व करना
मुक्त |
|
भाग
संख्या
|
उत्पादक |
पैकेट
/ मामला |
संख्या
पिन का |
धसान
दर |
आपूर्ति
वोल्टेज |
ऑपरेटिंग
आपूर्ति धारा |
तकनीकी |
पीबीएफआरईई
कोड |
संख्या
कार्यों का |
देखना
तुलना करना |
|
LM3900N
|
टेक्सास
उपकरण |
14-डिप (0.300,
7.62 मिमी) |
14 |
20 वी/μs |
15 वी |
6.2 मा |
द्विध्रुवी |
हाँ |
4 |
LM3900N बनाम
LM2900N |
|
LM2900N
|
टेक्सास
उपकरण |
14-डिप (0.300,
7.62 मिमी) |
14 |
20 वी/μs |
15 वी |
6.2 मा |
द्विध्रुवी |
हाँ |
4 |
LM2900N बनाम
LM3900N |
|
LM224NG |
अर्धचालक पर |
14-डिप (0.300,
7.62 मिमी) |
14 |
0.6 वी/μs |
5 वी |
1.4 मा |
द्विध्रुवी |
हाँ |
4 |
LM3900N बनाम
LM224NG |
|
LM3900NE4 |
टेक्सास
उपकरण |
पायदान |
14 |
20 वी/μs |
15 वी |
6.2 मा |
द्विध्रुवी |
हाँ |
4 |
LM3900N बनाम
LM3900NE4 |
|
LM2900NE4 |
टेक्सास
उपकरण |
पायदान |
14 |
20 वी/μs |
15 वी |
6.2 मा |
द्विध्रुवी |
हाँ |
4 |
LM3900N बनाम
LM2900NE4 |


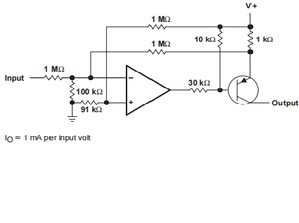
नॉर्टन एम्पलीफायरों, जिन्हें वर्तमान-डिफरेंसिंग एम्पलीफायरों के रूप में भी जाना जाता है, एकल-आपूर्ति संचालन की आवश्यकता वाले विभिन्न सामान्य-उद्देश्य अनुप्रयोगों में अत्यधिक बहुमुखी हैं।बाहरी प्रतिक्रिया अवरोधक के माध्यम से इनवर्टिंग इनपुट के डाइवर्जिंग करंट का शोषण करके, ये एम्पलीफायरों ने आउटपुट वोल्टेज उत्पन्न किया है।इसके अलावा, वे कुशलता से सामान्य-मोड वर्तमान पूर्वाग्रह का उपयोग करके जमीन के पास या नीचे सिग्नल स्तर का प्रबंधन करते हैं।नकारात्मक इनपुट से बचाने के लिए, आंतरिक ट्रांजिस्टर क्लैंप के रूप में कार्य करते हैं।एक बाहरी नेटवर्क उच्च तापमान स्थितियों के तहत लगभग -100 µA के लिए वर्तमान को बाधित करता है।शोर-प्रेरित दोलनों को रोकने के लिए उचित सर्किट व्यवस्था और इनपुट श्रृंखला प्रतिरोधों की आवश्यकता होती है।पीक करंट को सीमित करने से सिस्टम अखंडता को बनाए रखने में मदद मिलती है।
भले ही डिवाइस 20 एमए तक की धाराओं को सहन कर सकता है, उच्च धाराओं के लिए विस्तारित एक्सपोजर दर्पण लाभ को नीचा दिख सकता है, विशेष रूप से ऊंचे तापमान पर।यह गिरावट सर्किट डिजाइन के भीतर रणनीतिक थर्मल प्रबंधन की आवश्यकता पर प्रकाश डालती है।


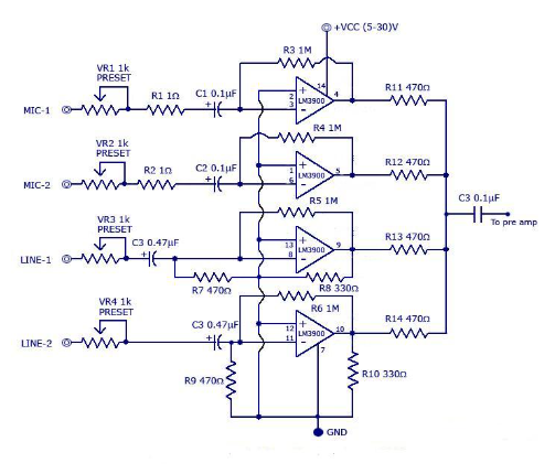
LM3900 क्वाड एम्पलीफायर को नियोजित करने वाला एक ऑडियो मिक्सर कई ऑडियो इनपुट का प्रबंधन करता है, जो उल्लेखनीय अनुकूलनशीलता और भेद दिखाता है।यह विशिष्ट सेटअप चार अलग -अलग चैनलों को प्रस्तुत करता है: दो माइक्रोफोन इनपुट्स को जटिल रूप से नाजुक ध्वनि अंतर को कैप्चर करने के लिए डिज़ाइन किया गया है, और विभिन्न ऑडियो स्रोतों को समायोजित करने वाले दो प्रत्यक्ष लाइन इनपुट।अतिरिक्त सर्किट को समानांतर में एकीकृत किया जा सकता है, इस प्रकार इनपुट की संख्या में विस्तार की अनुमति देता है और सिस्टम में आगे लचीलापन जोड़ता है।प्रत्येक इनपुट LM3900 एम्पलीफायरों के इनवर्टिंग टर्मिनलों से जुड़ा होता है, जहां आउटपुट में मूल रूप से संयुक्त होने से पहले व्यक्तिगत संकेतों को प्रवर्धित किया जाता है।आउटपुट, 680k तक के प्रतिरोध के साथ एक एकल लाइन से जुड़ा हुआ है, जिसके परिणामस्वरूप न्यूनतम शोर हस्तक्षेप के साथ मिश्रित ऑडियो आउटपुट होता है।स्थिरता सुनिश्चित करने के लिए, कैपेसिटर को प्रत्येक चैनल इनपुट (C1-C4) और अंतिम आउटपुट (C5) में रणनीतिक रूप से रखा जाता है।
एक कार्यात्मक वातावरण में एक उच्च गुणवत्ता वाले ऑडियो मिक्सर को एकीकृत करना सावधानीपूर्वक ठीक-ट्यूनिंग और विभिन्न डिजाइन सूक्ष्मताओं को संबोधित करना शामिल है।उदाहरण के लिए, कम-शोर वातावरण बनाना, अक्सर उच्च-प्रतिबाधा नोड्स के प्रभावी ग्राउंडिंग और अलगाव की आवश्यकता होती है

यह ऑडियो मिक्सर कई विशेषताओं द्वारा प्रतिष्ठित है।
• यह एक विस्तृत आपूर्ति वोल्टेज रेंज में संचालित होता है, 4V से 32V तक, यह विभिन्न बिजली स्थितियों के लिए बहुमुखी बनाता है।
• दोहरी वोल्टेज आपूर्ति के साथ संगतता, ± 2.2V से ± 16V तक, काफी लचीलापन प्रदान करता है।
• केवल 30 NA का कम इनपुट पूर्वाग्रह वर्तमान उच्च इनपुट प्रतिबाधा सुनिश्चित करता है, जिससे सिग्नल लोडिंग कम हो जाती है।
• 70 डीबी के एक उल्लेखनीय उच्च ओपन-लूप लाभ के साथ, यह गतिशील ऑडियो रेंज को संभालने में सक्षम मजबूत सिग्नल प्रवर्धन प्रदान करता है।
• आउटपुट शॉर्ट-सर्किट सुरक्षा के साथ डिज़ाइन किया गया, यह आकस्मिक शॉर्ट सर्किट, विश्वसनीयता को बढ़ाने के कारण नुकसान को रोकता है।
• कम विरूपण और एक अच्छी आवृत्ति प्रतिक्रिया को प्राप्त करना एक साधारण डिजाइन द्वारा सुविधाजनक है, जिससे यह उच्च-निष्ठा ऑडियो अनुप्रयोगों के लिए अपरिहार्य है।
LM3900 परिचालन एम्पलीफायर की बहुमुखी प्रतिभा AC सिग्नल प्रवर्धन में चमकता है।इसकी अनूठी वास्तुकला शोर और विरूपण को कम करते हुए पर्याप्त लाभ प्राप्त करती है।यह ऑडियो और रेडियो फ़्रीक्वेंसी सर्किट दोनों के लिए उपयुक्त बनाता है।इसकी व्यापक आवृत्ति प्रतिक्रिया उच्च-निष्ठा ऑडियो अनुप्रयोगों को बढ़ाती है, यह सुनिश्चित करना कि ध्वनि प्रजनन स्पष्ट और सटीक है।वे स्टूडियो रिकॉर्डिंग और लाइव साउंड सेटअप दोनों के लिए आवश्यक ऑडियो वातावरण में लगातार प्रदर्शन देने में इसकी विश्वसनीयता को उजागर करते हैं।
आरसी सक्रिय फिल्टर के डिजाइन में, LM3900 की क्षमता की एक विस्तृत श्रृंखला को संभालने और अलग -अलग लोड स्थितियों के तहत स्थिरता बनाए रखने की क्षमता बाहर खड़ा है।ये फ़िल्टर दूरसंचार या ऑडियो प्रसंस्करण में संकेतों से अवांछित आवृत्तियों को समाप्त करने में माहिर हैं।कम-पास, उच्च-पास, बैंड-पास, या बैंड-स्टॉप कॉन्फ़िगरेशन में LM3900 का उपयोग फ़िल्टर विशेषताओं पर सटीक नियंत्रण देता है।यह सटीक नियंत्रण उच्च चयनात्मकता और न्यूनतम संकेत गिरावट की आवश्यकता वाले अनुप्रयोगों को लाभ देता है।
त्रिभुज, वर्ग और पल्स वेवफॉर्म उत्पन्न करने के लिए, LM3900 अमूल्य साबित होता है।यह सिग्नल प्रोसेसिंग और प्रयोगशाला फ़ंक्शन जनरेटर सहित विभिन्न इलेक्ट्रॉनिक अनुप्रयोगों के लिए उपयुक्त स्थिर और सटीक तरंगों का उत्पादन करता है।इसका मजबूत डिजाइन न्यूनतम बहाव के साथ विश्वसनीय तरंग पीढ़ी के लिए अनुमति देता है, जो लगातार प्रयोगात्मक परिणामों और डिवाइस परीक्षण के लिए खतरनाक है।आप अक्सर प्रायोगिक इलेक्ट्रॉनिक्स में पूर्वानुमानित और प्रतिलिपि प्रस्तुत करने योग्य परिणामों को वितरित करने की क्षमता के लिए LM3900 का उपयोग कर सकते हैं।
LM3900 टैकोमीटर विकसित करने में एक प्रमुख भूमिका निभाता है, घूर्णी गति को मापने के लिए उपयोग किए जाने वाले उपकरण।इसकी संवेदनशीलता और तेजी से प्रतिक्रिया समय एक पठनीय विद्युत संकेत में घूर्णी गति का अनुवाद करने के लिए इसे आदर्श बनाता है।मोटर वाहन उत्पादन और औद्योगिक मशीनरी प्रदर्शन की निगरानी और सुरक्षा आश्वासन के लिए सटीक गति माप के महत्व पर जोर देती हैं।आप गंभीर गति निगरानी प्रणालियों में इसके व्यापक उपयोग में योगदान करते हुए, कठोर और अलग -अलग पर्यावरणीय परिस्थितियों में इसकी विश्वसनीयता के लिए अक्सर LM3900 की सराहना कर सकते हैं।
डिजिटल इलेक्ट्रॉनिक्स में, LM3900 एक कम गति, उच्च-वोल्टेज डिजिटल लॉजिक गेट के रूप में खड़ा है।यह विशेषता उन परिदृश्यों में फायदेमंद है जहां पारंपरिक कम-वोल्टेज लॉजिक गेट्स अंडरपरफॉर्म, मुख्य रूप से उच्च-शक्ति अनुप्रयोगों या वातावरण में पर्याप्त विद्युत शोर के साथ।आप बता सकते हैं कि LM3900 सिस्टम अखंडता और स्थिरता सुनिश्चित करने के लिए तर्क संचालन के लिए एक मजबूत समाधान प्रदान करता है।प्रदर्शन से समझौता किए बिना उच्च-वोल्टेज सिग्नल को संभालने में डिवाइस का लचीलापन और स्थायित्व जटिल इलेक्ट्रॉनिक सिस्टम के प्रबंधन में अक्सर नोट किया जाता है।

टेक्सास, टेक्सास, टेक्सास में अपने मुख्यालय के साथ, टेक्सास इंस्ट्रूमेंट्स, एक प्रमुख डिजाइनर और सेमीकंडक्टर्स के निर्माता और वैश्विक बाजारों के लिए एकीकृत सर्किट के निर्माता के रूप में बाहर खड़ा है।शीर्ष दस अर्धचालक निर्माताओं में से, टेक्सास इंस्ट्रूमेंट्स एनालॉग चिप्स और एम्बेडेड प्रोसेसर पर एक उल्लेखनीय ध्यान केंद्रित करता है, जिससे इसकी राजस्व धारा का थोक बन जाता है।
1930 में भूभौतिकीय सेवा शामिल नाम के तहत स्थापित, टेक्सास इंस्ट्रूमेंट्स मूल रूप से भूकंपीय अन्वेषण प्रौद्योगिकी पर केंद्रित थे।समय के ज्वार द्वारा स्थानांतरित, कंपनी बाद में 1950 के दशक में अर्धचालक उद्योग का नेतृत्व करने से पहले रक्षा इलेक्ट्रॉनिक्स में चली गई।1980 के दशक में, एनालॉग और एम्बेडेड प्रोसेसर के लिए एक जानबूझकर पिवट ने उद्योग के भीतर इसकी प्रतिष्ठा और प्रतिस्पर्धी रुख को मजबूत किया।
टेक्सास इंस्ट्रूमेंट्स एनालॉग चिप्स में उत्कृष्टता प्राप्त करते हैं, जो इलेक्ट्रॉनिक उपकरणों के लिए ध्वनि, तापमान और दबाव जैसे वास्तविक संकेतों को डिजिटल डेटा में परिवर्तित करते हैं।कंपनी एंबेडेड प्रोसेसर में विशेषज्ञता का दावा करती है, जिसका उपयोग ऑटोमोटिव सिस्टम से लेकर औद्योगिक स्वचालन तक के अनुप्रयोगों में किया जाता है।
LM324 (A), 224, 2902 (V), NCV2902.pdf
LM3900 चार दोहरे-इनपुट को एकीकृत करता है, आंतरिक रूप से एकल-आपूर्ति संचालन के लिए डिज़ाइन किए गए एम्पलीफायरों को मुआवजा दिया जाता है।यह उल्लेखनीय आउटपुट वोल्टेज स्विंग प्रदान करता है।एक वर्तमान दर्पण नॉन-इनवर्टिंग इनपुट फ़ंक्शन की विशेषता, यह जटिल प्रवर्धन कार्यों को कुशलता से संभालता है, जिससे यह अनुप्रयोगों की एक श्रृंखला के लिए बहुमुखी है।
एक नॉर्टन एम्पलीफायर, जिसे एक वर्तमान डिफरेंसिंग एम्पलीफायर के रूप में भी जाना जाता है, में दो कम-प्रतिबाधा वर्तमान इनपुट और एक एकल कम-प्रतिबाधा वोल्टेज आउटपुट शामिल हैं।आउटपुट वोल्टेज इनपुट धाराओं के बीच अंतर के लिए सीधे आनुपातिक है।यह डिज़ाइन उन अनुप्रयोगों के लिए उधार देता है जो सटीक वर्तमान भिन्नता की मांग करते हैं।ये एम्पलीफायर विशिष्ट सिग्नल-प्रोसेसिंग कार्यों के लिए एक विश्वसनीय समाधान प्रदान करते हैं, जो संचालन की सटीकता और दक्षता को बढ़ाते हैं।
LM3900 के लिए परिचालन तापमान रेंज 0 से 70 डिग्री सेल्सियस तक फैला है।यह व्यापक रेंज विभिन्न पर्यावरणीय परिस्थितियों में प्रदर्शन स्थिरता का समर्थन करती है, जिससे यह विभिन्न व्यावहारिक परिदृश्यों के अनुकूल हो जाता है।
LM3900 में चार नॉर्टन ऑपरेशनल एम्पलीफायरों को शामिल किया गया है।यह कॉन्फ़िगरेशन एकल एकीकृत सर्किट के भीतर जटिल सिग्नल प्रोसेसिंग अनुप्रयोगों का समर्थन करता है।डिजाइन दक्षता को बढ़ाता है, जिससे यह सरल और जटिल दोनों प्रणालियों के लिए उपयुक्त है।
हां, LM3900 विभाजित आपूर्ति के साथ काम कर सकता है।यह लचीलापन अनुरूप बिजली की आपूर्ति कॉन्फ़िगरेशन, विशिष्ट सर्किट आवश्यकताओं को पूरा करने और विभिन्न परिस्थितियों में इष्टतम प्रदर्शन सुनिश्चित करने की अनुमति देता है।
आपूर्ति वोल्टेज का LM3900 में वर्तमान नाली पर न्यूनतम प्रभाव पड़ता है।यह विशेषता आपूर्ति वोल्टेज में उतार -चढ़ाव की परवाह किए बिना स्थिर संचालन और सुसंगत प्रदर्शन सुनिश्चित करती है।इस तरह की स्थिरता विभिन्न प्रकार की बिजली आपूर्ति की स्थिति के साथ वास्तविक अनुप्रयोगों में फायदेमंद साबित होती है, विश्वसनीयता और दक्षता बनाए रखती है।
कृपया एक जांच भेजें, हम तुरंत जवाब देंगे।
2024/10/14 पर
2024/10/14 पर
8000/04/18 पर 147757
2000/04/18 पर 111935
1600/04/18 पर 111349
0400/04/18 पर 83719
1970/01/1 पर 79508
1970/01/1 पर 66901
1970/01/1 पर 63021
1970/01/1 पर 63010
1970/01/1 पर 54081
1970/01/1 पर 52121