
Pic16f876 माइक्रोकंट्रोलर प्रदर्शन और उपयोग में आसानी का एक शक्तिशाली मिश्रण लाता है, जिससे यह कई अनुप्रयोगों के लिए एक व्यावहारिक विकल्प बन जाता है।माइक्रोचिप के PIC® आर्किटेक्चर की विशेषता 8-बिट CMOS फ्लैश-आधारित माइक्रोकंट्रोलर, अपने 28-पिन पैकेज में उपकरणों की एक श्रृंखला को फिट करता है और PIC16C5X, PIC12CXXX, और PIC16C7X जैसे पिछले PIC मॉडल के साथ संगत है।आर्किटेक्चर तेजी से 200-नैनोसेकंड इंस्ट्रक्शन निष्पादन को सक्षम करता है, गति और दक्षता दोनों का समर्थन करता है।
EEPROM डेटा मेमोरी के 256 बाइट्स के साथ, अंतर्निहित सेल्फ-प्रोग्रामिंग, और इन-सर्किट डिबगिंग, यह माइक्रोकंट्रोलर विभिन्न कार्यों में अपनी अनुकूलनशीलता के लिए खड़ा है।इसमें 10-बिट एनालॉग-टू-डिजिटल रूपांतरण (एडीसी) के पांच चैनल शामिल हैं, जो एनालॉग अनुप्रयोगों के लिए उपयोगी हैं, और दो अतिरिक्त टाइमर से लैस है, कैप्चर/तुलना/पीडब्लूएम फ़ंक्शन, और कई संचार बंदरगाहों से सुसज्जित है।बंदरगाहों को लचीले डेटा ट्रांसफर के लिए एक सार्वभौमिक एसिंक्रोनस रिसीवर ट्रांसमीटर (USART) के साथ-साथ तीन-तार धारावाहिक परिधीय इंटरफ़ेस (SPI) या दो-तार अंतर-एकीकृत सर्किट (I2C) बस के रूप में कॉन्फ़िगर किया जा सकता है।साथ में, ये विशेषताएं मोटर वाहन, औद्योगिक, उपकरण और उपभोक्ता इलेक्ट्रॉनिक्स जैसे क्षेत्रों में इसकी उपयुक्तता को बढ़ाती हैं।




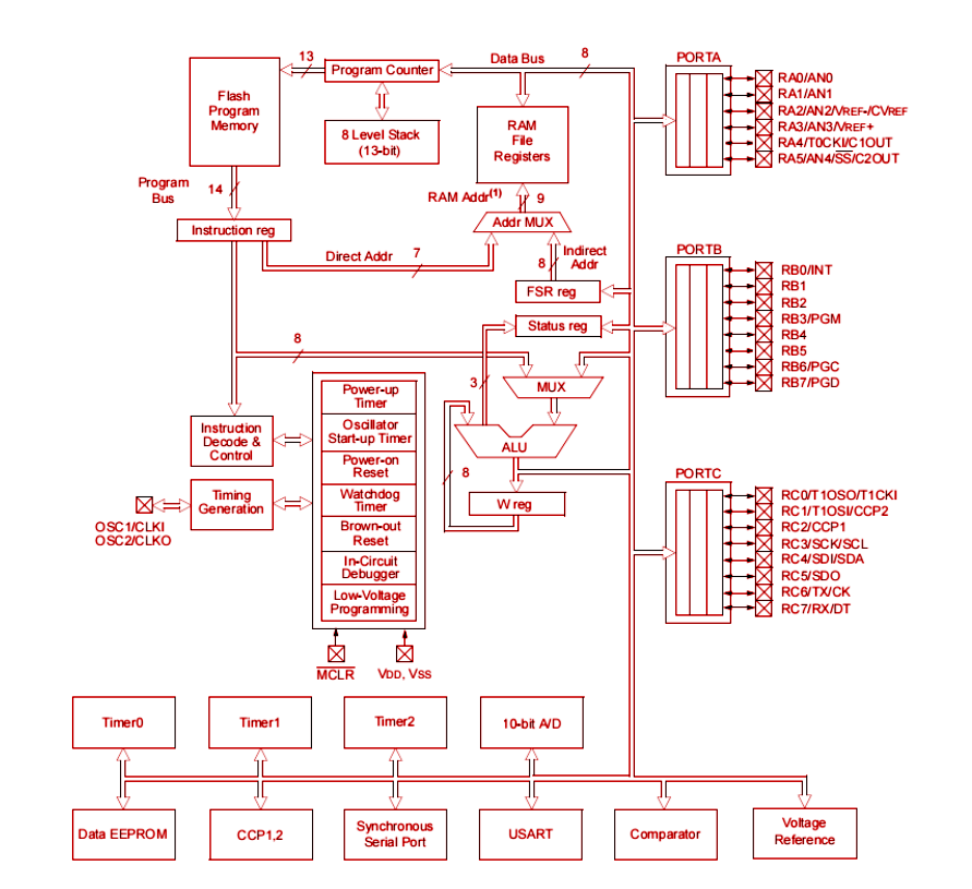
यह माइक्रोकंट्रोलर का RISC CPU आर्किटेक्चर सीखने को सरल बनाता है, जिसमें केवल 35 निर्देश मास्टर हैं।सभी निर्देश एकल-चक्र हैं, कार्यक्रम शाखाओं को छोड़कर जो दो चक्र लेते हैं।20 मेगाहर्ट्ज तक की गति से काम करते हुए, यह दक्षता बनाए रखते हुए कार्यों को संभालता है।मेमोरी स्ट्रक्चर में फ्लैश प्रोग्राम मेमोरी के 8K x 14 शब्द, 368 x 8 बाइट्स ऑफ रैम, और EEPROM के 256 x 8 बाइट्स शामिल हैं, जो कार्यक्रमों और डेटा दोनों के लिए पर्याप्त भंडारण प्रदान करते हैं।
तीन अंतर्निहित टाइमर और अन्य विशेषताओं की एक श्रृंखला के साथ, यह माइक्रोकंट्रोलर विभिन्न कार्यों का प्रबंधन करने के लिए अच्छी तरह से तैयार है।Timer0 8-बिट टाइमर/काउंटर है जिसमें 8-बिट प्रेस्केलर है।Timer1 एक 16-बिट टाइमर/काउंटर है, जो प्रेस्केलर के साथ है और बाहरी क्रिस्टल के माध्यम से स्लीप मोड के दौरान वृद्धि कर सकता है।टाइमर 2 एक और 8-बिट टाइमर है जिसमें 8-बिट अवधि रजिस्टर, प्रेस्कलर और पोस्टस्केलर है।डिवाइस में दो कैप्चर, तुलना और पीडब्लूएम (पल्स चौड़ाई मॉड्यूलेशन) मॉड्यूल भी शामिल हैं, साथ ही साथ सिंक्रोनस और एसिंक्रोनस संचार इंटरफेस जैसे कि एसपीआई, आई 2 सी और यूएसएआरटी भी शामिल हैं।
PIC16F876 में 8 चैनलों के साथ 10-बिट एनालॉग-टू-डिजिटल कनवर्टर शामिल है, जिससे यह सटीक माप के लिए विभिन्न एनालॉग इनपुट को संभालने की अनुमति देता है।इसके अतिरिक्त, इसमें प्रोग्राम पर दो एनालॉग तुलनित्र हैं, जो कि ऑन-चिप वोल्टेज संदर्भ विकल्प और लचीले इनपुट मल्टीप्लेक्सिंग के साथ हैं, जिससे यह एनालॉग अनुप्रयोगों के लिए बहुमुखी है, जिसमें लगातार प्रदर्शन की आवश्यकता होती है।
यह माइक्रोकंट्रोलर लचीलेपन और विश्वसनीयता के लिए डिज़ाइन किया गया है, जिसमें इसकी बढ़ी हुई फ्लैश मेमोरी के लिए एक प्रभावशाली 100,000 इरेज़/राइट साइकिल की विशेषता है और डेटा EEPROM के लिए 1,000,000 इरेज़/राइट साइकिल हैं।समय के साथ डेटा स्थिरता सुनिश्चित करते हुए, डेटा EEPROM को 40 से अधिक वर्षों के लिए डेटा बनाए रखने के लिए बनाया गया है।यह दो पिनों के माध्यम से इन-सर्किट सीरियल प्रोग्रामिंग (ICSP) का समर्थन करता है, जिससे आसान अपडेट और संशोधनों को सक्षम किया जाता है।वॉचडॉग टाइमर (WDT) और पावर-सेविंग स्लीप मोड इसकी विश्वसनीयता में जोड़ते हैं, साथ ही अतिरिक्त सुरक्षा के लिए कोड सुरक्षा के साथ।
कम-शक्ति CMOS तकनीक के साथ निर्मित, PIC16F876 2.0V से 5.5V के वोल्टेज रेंज में कुशलता से संचालित होता है, जिससे यह विभिन्न पावर सेटअप के लिए उपयुक्त हो जाता है।इसका पूरी तरह से स्थिर डिजाइन इसे कम-शक्ति अनुप्रयोगों को संभालने की अनुमति देता है, जबकि वाणिज्यिक और औद्योगिक दोनों तापमान सीमाओं की पेशकश करता है, जिससे यह विभिन्न वातावरणों में बहुमुखी प्रतिभा प्रदान करता है।
माइक्रोचिप प्रौद्योगिकी PIC16F876A-I/SS माइक्रोकंट्रोलर के लिए तकनीकी विनिर्देशों, विशेषताओं, मापदंडों और तुलनीय भागों।
| प्रकार | पैरामीटर |
| फैक्टरी लीड टाइम | 8 सप्ताह |
| पर्वत | सतह पर्वत |
| माउन्टिंग का प्रकार | सतह पर्वत |
| पैकेज / मामला | 28-SSOP (0.209, 5.30 मिमी चौड़ाई) |
| पिन की संख्या | 28 |
| आंकड़ा कन्वर्टर्स | ए/डी 5x10b |
| I/OS की संख्या | 22 |
| प्रहरी टाइमर | हाँ |
| परिचालन तापमान | -40 ° C ~ 85 ° C TA |
| पैकेजिंग | नली |
| शृंखला | Pic® 16f |
| प्रकाशित | 1997 |
| JESD-609 कोड | ई 3 |
| Pbfree कोड | हाँ |
| भाग की स्थिति | सक्रिय |
| नमी संवेदनशीलता स्तर (एमएसएल) | 1 (असीमित) |
| समाप्ति की संख्या | 28 |
| ईसीसीएन कोड | Ear99 |
| टर्मिनल खत्म | मैट टिन (एसएन) |
| अतिरिक्त विशेषता | 4V न्यूनतम आपूर्ति पर संचालित होता है |
| टर्मिनल स्थिति | दोहरी |
| टर्मिनल रूप | गूल विंग |
| पीक रिफ्लो तापमान (° C) | 260 |
| वोल्टेज आपूर्ति | 5V |
| आवृत्ति | 20MHz |
| समय@पीक रिफ्लो तापमान-मैक्स (एस) | 40 |
| आधार भाग संख्या | Pic16f876a |
| पिन काउंट | 28 |
| बिजली की आपूर्ति | 5V |
| इंटरफ़ेस | I2C, SPI, SSP, UART, USART |
| मेमोरी का आकार | 14kb |
| थरथरानवाला प्रकार | बाहरी |
| नाममात्र आपूर्ति वर्तमान | 1.6MA |
| राम का आकार | 368 x 8 |
| वोल्टेज - आपूर्ति (वीसीसी/वीडीडी) | 4V ~ 5.5V |
| यूपीएस/यूसीएस/परिधीय आईसीएस प्रकार | माइक्रोकंट्रोलर, आरआईएससी |
| बिट्स की संख्या | 8 |
| कोर प्रोसेसर | चित्र |
| बाह्य उपकरणों | |
| क्रमादेश स्मृति प्रकार | चमक |
| कोर आकार | 8 बिट |
| प्रोग्राम मैमोरी आकार | 14kb (8k x 14) |
| कनेक्टिविटी | I2C, SPI, UART/USART |
| बिट आकार | 8 |
| पहूंच समय | 20 μs |
| एडीसी है | हाँ |
| डीएमए चैनल | नहीं |
| आंकड़ा बस चौड़ाई | 8 बी |
| टाइमर/काउंटरों की संख्या | 3 |
| पता बस चौड़ाई | 8 बी |
| घनत्व | 112 केबी |
| Eeprom आकार | 256 x 8 |
| सीपीयू परिवार | चित्र |
| एडीसी चैनलों की संख्या | 5 |
| पीडब्लूएम चैनलों की संख्या | 2 |
| I2C चैनलों की संख्या | 1 |
| ऊंचाई | 1.83 मिमी |
| लंबाई | 10.34 मिमी |
| चौड़ाई | 5.38 मिमी |
| SVHC तक पहुँचें | कोई एसवीएचसी नहीं |
| विकिरण कठोरता | नहीं |
| रोह्स स्टेटस | ROHS3 आज्ञाकारी |
| सीसा मुक्त | सीसा मुक्त |
| भाग संख्या | Pic16f876a-i/ss | Pic16f767-i/ss | Pic16f73-i/ss | Pic16f76-i/ss |
| उत्पादक | माइक्रोचिप प्रौद्योगिकी | माइक्रोचिप प्रौद्योगिकी | माइक्रोचिप प्रौद्योगिकी | माइक्रोचिप प्रौद्योगिकी |
| पैकेज / मामला | 28-SSOP (0.209, 5.30 मिमी चौड़ाई) | 28-SSOP (0.209, 5.30 मिमी चौड़ाई) | 28-SSOP (0.209, 5.30 मिमी चौड़ाई) | 28-SSOP (0.209, 5.30 मिमी चौड़ाई) |
| पिन की संख्या | 28 | 28 | 28 | 28 |
| आंकड़ा बस चौड़ाई | 8 बी | 8 बी | 8 बी | 8 बी |
| I/O की संख्या | 22 | 25 | 22 | 22 |
| इंटरफ़ेस | I2C, SPI, SSP, UART, USART | I2C, SPI, UART, USART | I2C, SPI, SSP, UART, USART | I2C, SPI, SSP, UART, USART |
| मेमोरी का आकार | 14 केबी | 14 केबी | 14 केबी | 7 kb |
| वोल्टेज आपूर्ति | 5 वी | 5 वी | 5 वी | 5 वी |
| बाह्य उपकरणों | ब्राउन-आउट डिटेक्ट/रीसेट, ... | ब्राउन-आउट डिटेक्ट/रीसेट, ... | ब्राउन-आउट डिटेक्ट/रीसेट, ... | ब्राउन-आउट डिटेक्ट/रीसेट, ... |


| भाग संख्या | विवरण | उत्पादक |
| PIC16F876T-04I/SO | माइक्रोकंट्रोलर और प्रोसेसर 8-बिट, फ्लैश, 4 मेगाहर्ट्ज, RISC माइक्रोकंट्रोलर, PDSO28, 0.300 इंच, प्लास्टिक, MS-013, SO-28 | माइक्रोचिप प्रौद्योगिकी इंक |
| PIC16F876T-04/SO | माइक्रोकंट्रोलर और प्रोसेसर 8-बिट, फ्लैश, 4 मेगाहर्ट्ज, RISC माइक्रोकंट्रोलर, PDSO28, 0.300 इंच, प्लास्टिक, MS-013, SO-28 | माइक्रोचिप प्रौद्योगिकी इंक |
| Pic16f876-04i/pm | माइक्रोकंट्रोलर और प्रोसेसर 8-बिट, फ्लैश, 4 मेगाहर्ट्ज, आरआईएससी माइक्रोकंट्रोलर, पीडीआईपी 28, प्लास्टिक, डीआईपी -28 | माइक्रोचिप प्रौद्योगिकी इंक |
| PIC16F876T-04/PQ | माइक्रोकंट्रोलर और प्रोसेसर 8-बिट, फ्लैश, 4 मेगाहर्ट्ज, RISC माइक्रोकंट्रोलर, PQFP44, 10 x 10 मिमी, 2 मिमी ऊंचाई, मीट्रिक, प्लास्टिक, QFP-44 | माइक्रोचिप प्रौद्योगिकी इंक |
| PIC16F876-04/L | माइक्रोकंट्रोलर और प्रोसेसर 8-बिट, फ्लैश, 4 मेगाहर्ट्ज, RISC माइक्रोकंट्रोलर, PQCC44, प्लास्टिक, LCC-44 | माइक्रोचिप प्रौद्योगिकी इंक |
| PIC16F876T-04/L | माइक्रोकंट्रोलर और प्रोसेसर 8-बिट, फ्लैश, 4 मेगाहर्ट्ज, RISC माइक्रोकंट्रोलर, PQCC44, प्लास्टिक, LCC-44 | माइक्रोचिप प्रौद्योगिकी इंक |
| PIC16F876T-04I/Pt | माइक्रोकंट्रोलर और प्रोसेसर 8-बिट, फ्लैश, 4 मेगाहर्ट्ज, RISC माइक्रोकंट्रोलर, PQFP44, 10 x 10 मिमी, 1 मिमी ऊंचाई, प्लास्टिक, TQFP-44 | माइक्रोचिप प्रौद्योगिकी इंक |
| PIC16F876-04/PQ | माइक्रोकंट्रोलर और प्रोसेसर 8-बिट, फ्लैश, 4 मेगाहर्ट्ज, RISC माइक्रोकंट्रोलर, PQFP44, 10 x 10 मिमी, 2 मिमी ऊंचाई, मीट्रिक, प्लास्टिक, QFP-44 | माइक्रोचिप प्रौद्योगिकी इंक |
| PIC16F876-04I-SP | माइक्रोकंट्रोलर और प्रोसेसर 8-बिट, फ्लैश, 4 मेगाहर्ट्ज, आरआईएससी माइक्रोकंट्रोलर, पीडीआईपी 28, 0.300 इंच, स्किनी, प्लास्टिक, एमओ -095, डीआईपी -28 | माइक्रोचिप प्रौद्योगिकी इंक |
| Pic16f876-04i/so | माइक्रोकंट्रोलर और प्रोसेसर 8-बिट, फ्लैश, 4 मेगाहर्ट्ज, RISC माइक्रोकंट्रोलर, PDSO28, 0.300 इंच, प्लास्टिक, MS-013, SO-28 | माइक्रोचिप प्रौद्योगिकी इंक |
ऑटोमोटिव सिस्टम में, PIC16F876 का उपयोग अक्सर सेंसर को नियंत्रित करने, संकेतों को प्रबंधित करने और विभिन्न घटकों से डेटा को संसाधित करने के लिए किया जाता है।इसकी एनालॉग-टू-डिजिटल रूपांतरण और पल्स चौड़ाई मॉड्यूलेशन क्षमताएं इंजन मापदंडों की निगरानी और एक्ट्यूएटर्स को नियंत्रित करने में उपयोगी हैं, वाहन कार्यों के लिए विश्वसनीय प्रदर्शन प्रदान करती हैं।
PIC16F876 की मजबूत विशेषताएं, जिसमें कई टाइमर, संचार इंटरफेस और एनालॉग क्षमताएं शामिल हैं, औद्योगिक स्वचालन कार्यों के लिए इसे अच्छी तरह से सूट करती हैं।यह मशीनरी को नियंत्रित कर सकता है, सेंसर इनपुट को संभाल सकता है, और निर्माण प्रक्रियाओं में सटीक समय और डेटा हैंडलिंग को सक्षम कर सकता है, जिससे औद्योगिक संचालन में स्थिरता और सटीकता बनाए रखने में मदद मिल सकती है।
यह माइक्रोकंट्रोलर की बहुमुखी प्रतिभा इसे आधुनिक उपकरणों के लिए आदर्श बनाती है, जहां यह वाशिंग मशीन में मोटर नियंत्रण से लेकर स्मार्ट थर्मोस्टैट्स में सेंसर प्रबंधन तक विभिन्न प्रकार के कार्यों को संभाल सकता है।इसकी पावर-सेविंग स्लीप मोड और वाइड ऑपरेटिंग वोल्टेज रेंज विशेष रूप से उपकरण अनुप्रयोगों में फायदेमंद हैं जहां ऊर्जा दक्षता को महत्व दिया जाता है।
उपभोक्ता इलेक्ट्रॉनिक्स में, PIC16F876 उन कार्यों का प्रबंधन करता है जिनमें उपयोगकर्ता इंटरफेस, डेटा हैंडलिंग और नियंत्रण फ़ंक्शन शामिल होते हैं।इसकी एनालॉग और डिजिटल क्षमताएं इसे सेंसर के साथ काम करने में सक्षम बनाती हैं, बटन या डायल जैसे इनपुट से डेटा का प्रबंधन करती हैं, और आउटपुट को नियंत्रित करती हैं, जिससे यह होम ऑटोमेशन डिवाइस, रिमोट कंट्रोल और इंटरैक्टिव इलेक्ट्रॉनिक्स जैसे उत्पादों के लिए उपयुक्त हो जाता है।

माइक्रोचिप टेक्नोलॉजी, इंक। डिजाइन और आपूर्ति एम्बेडेड नियंत्रण समाधान जो विश्वसनीय, जुड़े और सुरक्षित उपकरणों को बनाने में मदद करते हैं।कंपनी के उत्पाद और विकास उपकरण इंजीनियरों को अत्यधिक अनुकूलित डिजाइन बनाने की अनुमति देते हैं जो लागत, प्रदर्शन और बाजार के लिए समय को संतुलित करते हैं।चांडलर, एरिज़ोना में मुख्यालय, माइक्रोचिप मोटर वाहन, औद्योगिक, उपभोक्ता इलेक्ट्रॉनिक्स, एयरोस्पेस, रक्षा और संचार सहित उद्योगों की एक विविध श्रेणी का कार्य करता है।
120,000 से अधिक ग्राहक गुणवत्ता और स्थिरता के लिए माइक्रोचिप पर भरोसा करते हैं, जो इसके वितरण मानकों और उत्पाद निर्भरता में परिलक्षित होते हैं।कंपनी तकनीकी सहायता को प्राथमिकता देती है, संसाधनों की पेशकश करती है जो ग्राहकों को अपने डिजाइनों में माइक्रोचिप घटकों को प्रभावी ढंग से एकीकृत करने में मदद करता है।ग्राहक सहायता पर यह ध्यान, एम्बेडेड समाधानों के व्यापक चयन के साथ जोड़ा गया, बाजार में एक प्रमुख विकल्प के रूप में माइक्रोचिप की भूमिका को पुष्ट करता है।
क्रिस्टल या सर्किट बोर्ड कनेक्शन के कारण थरथरानवाला कंपन नहीं हो सकता है।विभिन्न प्रकार के ऑसिलेटर, जैसे कि सिरेमिक और मेटल क्रिस्टल ऑसिलेटर, अलग तरह से जुड़ते हैं।सुनिश्चित करें कि कनेक्शन आपके द्वारा उपयोग किए जा रहे क्रिस्टल ऑसिलेटर के प्रकार के साथ संरेखित करते हैं।सर्किट बोर्ड लेआउट को डबल-चेक करने से किसी भी कनेक्शन के मुद्दों की पहचान करने में भी मदद मिल सकती है।
केवल स्थिरांक को प्रोग्राम मेमोरी में संग्रहीत किया जा सकता है, जिसका अर्थ है कि डेटा को केवल लुकअप टेबल का उपयोग करके एक्सेस किया जा सकता है।प्रोग्राम के साथ-साथ प्रोग्राम रजिस्टर में संग्रहीत यह सरणी डेटा, केवल-पढ़ता है और केवल कार्यक्रम द्वारा संशोधित नहीं किया जा सकता है।यदि आपको डेटा बदलने की आवश्यकता है, तो एक बाहरी फ्लैश मेमोरी चिप जोड़ने पर विचार करें, जो विस्तार योग्य डेटा मेमोरी के रूप में कार्य करेगा जो PIC16F876 आवश्यकतानुसार एक्सेस और संशोधित कर सकता है।
हां, PIC16F876 पर RB पोर्ट में एक अंतर्निहित पुल-अप रेसिस्टर है, लेकिन यह केवल तब काम करता है जब पोर्ट को इनपुट के रूप में सेट किया जाता है।जब आउटपुट के रूप में कॉन्फ़िगर किया जाता है, तो पुल-अप रेसिस्टर अक्षम हो जाता है।उचित फ़ंक्शन सुनिश्चित करने के लिए, सत्यापित करें कि कॉन्फ़िगरेशन बिट्स सही तरीके से सेट किए गए हैं।उदाहरण के लिए, यदि आप 4m क्रिस्टल का उपयोग कर रहे हैं, तो इसे XT पर सेट करें, जबकि 8M क्रिस्टल को हाई-स्पीड दोलन के लिए HS पर सेट किया जाना चाहिए।इसके अलावा, सुनिश्चित करें कि कम-वोल्टेज प्रोग्रामिंग बिट (LVP) बंद हो गया है।
कृपया एक जांच भेजें, हम तुरंत जवाब देंगे।
2024/10/29 पर
2024/10/29 पर
8000/04/18 पर 147758
2000/04/18 पर 111942
1600/04/18 पर 111349
0400/04/18 पर 83721
1970/01/1 पर 79508
1970/01/1 पर 66915
1970/01/1 पर 63065
1970/01/1 पर 63012
1970/01/1 पर 54081
1970/01/1 पर 52137