
2SC5200 तोशिबा से एक उच्च-शक्ति एनपीएन ट्रांजिस्टर है।यह ट्रांजिस्टर अक्सर ऑडियो फ्रीक्वेंसी (AF) एम्पलीफायरों और उच्च-शक्ति ऑडियो सर्किट में उपयोग किया जाता है।इसके कलेक्टर वर्तमान और उच्च वर्तमान लाभ इसे मजबूत प्रदर्शन की आवश्यकता वाले अनुप्रयोगों के लिए एक आदर्श विकल्प बनाते हैं।To-264 पैकेज इस ट्रांजिस्टर को 230V के कलेक्टर-एमिटर वोल्टेज (VCE) और 30A के कलेक्टर करंट का समर्थन करता है, जो इसे टेलीविज़न, ऑडियो सिस्टम, मोबाइल फोन जैसे उपकरणों की एक विस्तृत श्रृंखला में नियोजित करने में सक्षम बनाता है, और एक कलेक्टर वर्तमान, जो इसे सक्षम बनाता है, और सक्षम बनाता है, औरऔद्योगिक नियंत्रण।
मांग की स्थितियों को सहन करने के लिए निर्मित, 2SC5200 नए डिजाइनों के लिए और TTA5200 के प्रतिस्थापन के रूप में दोनों के लिए एक घटक बन गया है।उच्च शक्ति और वर्तमान को संभालने की इसकी क्षमता यह सुनिश्चित करती है कि यह उच्च-शक्ति आउटपुट अनुप्रयोगों की निरंतर मांगों तक खड़ा हो।नाजुक ऑडियो सिस्टम में, ट्रांजिस्टर का उच्च वर्तमान लाभ स्पष्टता और शक्ति बनाए रखने में एड्स है।औद्योगिक नियंत्रण प्रणालियों की स्थिरता से लेकर मोबाइल उपकरणों की तेजी से संचार आवश्यकताओं तक, इसकी बहुमुखी प्रतिभा विविध वातावरणों में लगातार उपस्थिति से दिखाई देती है।
उच्च कलेक्टर वर्तमान और स्विचिंग आवृत्ति परिदृश्यों में, 2SC5200 जल्दी से गर्म हो सकता है, कुशल थर्मल प्रबंधन की आवश्यकता है।हीट सिंक का एकीकरण सर्किट ओवरहीटिंग को रोकने में एक भूमिका निभाता है, विशेष रूप से एम्पलीफायर सर्किट डिजाइनों में जहां स्थिर प्रदर्शन और घटक दीर्घायु प्राथमिकताएं हैं।प्रभावशीलता जिसके साथ गर्मी अपव्यय को प्रबंधित किया जाता है, सिस्टम की समग्र विश्वसनीयता और दक्षता को काफी प्रभावित कर सकता है।
अक्सर पूरक 2SA1943 के साथ जोड़ा जाता है, 2SC5200 क्लास बी एम्पलीफायरों के संतुलित संचालन के लिए एक तालमेल की स्थापना करता है जो पुश-पुल सर्किट का उपयोग करता है।यह युग्मन केवल तकनीकी नहीं है, बल्कि उच्च गुणवत्ता वाले ऑडियो आउटपुट को वितरित करने के लिए अनुवाद करता है, जो स्पष्टता और गहराई के साथ प्रतिध्वनित होता है।कई अक्सर गर्मी हस्तांतरण दक्षता में सुधार करने के लिए ट्रांजिस्टर और इसके हीट सिंक के बीच थर्मल ग्रीस या यौगिक को नियोजित करते हैं, यह सुनिश्चित करते हुए कि ट्रांजिस्टर इष्टतम परिस्थितियों में काम करते हैं।
2SC5200 के व्यावहारिक कार्यान्वयन को थर्मल प्रबंधन पर गहरी नजर की आवश्यकता होती है, थर्मल रनवे से बचने के लिए, उच्च-निष्ठा ऑडियो एम्पलीफायरों में एक सामान्य चुनौती।2SC5200 और 2SA1943 जैसे मिलान जोड़े का उपयोग करने से विरूपण को काफी हद तक कम किया जा सकता है।इसके अलावा, ओवर-टेम्परेचर प्रोटेक्शन सर्किट को एकीकृत करना अत्यधिक गर्मी के खिलाफ एक सुरक्षा के रूप में कार्य करता है, जो ट्रांजिस्टर की परिचालन दीर्घायु से समझौता कर सकता है।
घटक की मजबूत डिजाइन और क्षमताएं विश्वसनीय और कुशल इलेक्ट्रॉनिक सिस्टम के निर्माण के लिए बारीक चयन प्रक्रिया को चित्रित करती हैं।2SA1943 के साथ 2SC5200 की रणनीतिक जोड़ी केवल प्रदर्शन को अधिकतम नहीं करती है, बल्कि शक्ति, दक्षता और स्थायित्व के बीच की पतली रेखाओं को भी नेविगेट करती है।इलेक्ट्रॉनिक डिजाइन के लिए यह विचारशील दृष्टिकोण तकनीकी और भावनात्मक दोनों तत्वों की गहरी समझ को दर्शाता है जो उच्च-शक्ति वाले इलेक्ट्रॉनिक सिस्टम के विकास को चलाते हैं।
• 2SD1313
• 2SC5242
• 2SC3320
• FJL4315
• MJL3281A
• Ktc5242
• TTC5200
• MJL13002A
• 2SA1943

2SC5200 ट्रांजिस्टर को तीन प्राथमिक टर्मिनलों के साथ डिज़ाइन किया गया है जो विभिन्न सर्किटों के भीतर इसके संचालन के अभिन्न अंग हैं:
बेस टर्मिनल इनपुट पिन के रूप में कार्य करता है जो ट्रांजिस्टर के पूर्वाग्रह को नियंत्रित करता है।एक छोटे से करंट या वोल्टेज को लागू करके, आधार कलेक्टर और एमिटर के बीच करंट के प्रवाह को नियंत्रित करता है।इस बातचीत को ट्रांजिस्टर की कार्यक्षमता के लिए आवश्यक है और इसे संचालन राज्य को निर्धारित करने वाले एक प्रवेश द्वार के रूप में देखा जा सकता है, चाहे कटऑफ, सक्रिय, या संतृप्ति।
कलेक्टर वह टर्मिनल है जिसके माध्यम से मुख्य वर्तमान प्रवाह होता है।एक सर्किट में लोड से जुड़ा हुआ है, यह ट्रांजिस्टर के माध्यम से बाहरी बिजली स्रोत से वर्तमान के हस्तांतरण की सुविधा देता है।पावर प्रवर्धन और स्विचिंग संचालन में कलेक्टर की भूमिका की आवश्यकता है।
एमिटर ट्रांजिस्टर के माध्यम से प्रवाहित होने के लिए निकास बिंदु के रूप में कार्य करता है।यह आमतौर पर सर्किट की जमीन या शून्य क्षमता से जुड़ा होता है, कुशल वर्तमान निकास सुनिश्चित करता है।यह सर्किट पथ को पूरा करता है और समग्र संचालन को स्थिर करता है।
व्यावहारिक परिदृश्यों में, इन पिनों के सटीक कॉन्फ़िगरेशन पर ध्यान दिया जाना चाहिए।ऑडियो प्रवर्धन प्रणालियों में, आधार पर सही पूर्वाग्रह से विरूपण को कम किया जा सकता है, जो ध्वनिक निष्ठा को बढ़ाता है।अनुप्रयोगों को स्विच करने में, सटीक आधार नियंत्रण प्रवाहकीय और गैर-प्रवाहकीय राज्यों के बीच तेजी से संक्रमण के लिए अच्छा है, इष्टतम प्रदर्शन सुनिश्चित करता है।थर्मल स्थिरता और ट्रांजिस्टर विश्वसनीयता पर मजबूत एमिटर ग्राउंडिंग का प्रभाव।एक ठोस जमीन कनेक्शन सुनिश्चित करना ओवरहीटिंग को कम करने में मदद करता है और औद्योगिक और उपभोक्ता इलेक्ट्रॉनिक्स दोनों के लिए दीर्घकालिक परिचालन स्थिरता को बढ़ावा देता है।इसके अतिरिक्त, कुशल कलेक्टर लोड कनेक्शन महत्वपूर्ण है।गलत लोड कनेक्शन के परिणामस्वरूप सबप्टिमल प्रदर्शन और संभावित ट्रांजिस्टर क्षति हो सकती है।सावधानीपूर्वक वर्तमान और वोल्टेज गणना द्वारा समर्थित अच्छी तरह से निर्मित लेआउट यह सुनिश्चित करने में मदद करते हैं कि 2SC5200 अपने मापदंडों के भीतर संचालित होता है, जो लगातार और विश्वसनीय प्रदर्शन प्रदान करता है।
|
विनिर्देश |
विवरण |
|
प्रकार |
उच्च शक्ति एनपीएन ट्रांजिस्टर |
|
पैकेट |
To-264 |
|
आवेदन |
ऑडियो एम्पलीफायर |
|
स्विचन |
चालू/बंद करना आसान है |
|
प्रचालन आवृत्ति |
उच्च आवृत्ति रेंज से कम |
|
पावर ड्रॉप |
कम होने पर |
|
हार्मोनिक विरूपण |
कम |
|
संक्रमण आवृत्ति |
30 मेगाहर्ट्ज |
|
कलेक्टर वर्तमान (आईसी) |
15 ए |
|
बेस वोल्टेज (VBE) के लिए एमिटर |
5V |
|
कलेक्टर एमिटर वोल्टेज (वीसीई) |
230V |
|
आधार वर्तमान (ib) |
1.5 ए |
|
परिचालन तापमान |
-55 डिग्री सेल्सियस से 150 डिग्री सेल्सियस |
|
शक्ति अपव्यय |
150W |

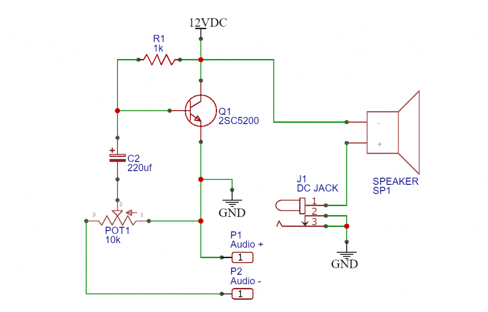
एक कार्यात्मक ऑडियो एम्पलीफायर सर्किट का निर्माण 2SC5200 ट्रांजिस्टर का उपयोग करके किया जा सकता है।इस सेटअप में 0.5W 8-OHMS लाउडस्पीकर, एक 10K पोटेंशियोमीटर, एक 1K रोकनेवाला, एक 220UF संधारित्र, एक 12V DC बिजली की आपूर्ति, एक 3.5 मिमी DC जैक और एक ब्रेडबोर्ड शामिल हैं।
सर्किट का ऑपरेशन स्मार्टफोन या पीसी जैसे स्रोत से ऑडियो सिग्नल से शुरू होता है।सबसे पहले, ऑडियो सिग्नल को एक पोटेंशियोमीटर के माध्यम से खिलाया जाता है, जिससे उपयोगकर्ता को इनपुट वोल्टेज स्तर को समायोजित करने और अनिवार्य रूप से वॉल्यूम को नियंत्रित करने की अनुमति मिलती है।फिर, एक संधारित्र सिग्नल के भीतर किसी भी डीसी घटक को अवरुद्ध करता है, यह सुनिश्चित करता है कि केवल एसी घटक ट्रांजिस्टर के बेस टर्मिनल तक पहुंचता है।यह एसी घटक ऑडियो प्रवर्धन के लिए अच्छा है।अगला, आधार तक पहुंचने पर, 2SC5200 ट्रांजिस्टर सिग्नल को बढ़ाता है, ध्वनि के एक बेहोश फुसफुसाहट को एक मजबूत, स्पष्ट आउटपुट में बदल देता है।प्रवर्धित आउटपुट कलेक्टर टर्मिनल से प्राप्त किया जाता है और लाउडस्पीकर के नकारात्मक टर्मिनल के लिए रूट किया जाता है।अंत में, लाउडस्पीकर का सकारात्मक टर्मिनल सीधे बिजली की आपूर्ति से जुड़ा हुआ है।
इसमें पर्याप्त शक्ति प्रवर्धन को देखते हुए, ट्रांजिस्टर गर्मी उत्पन्न करता है।ओवरहीटिंग को रोकने के लिए एक हीट सिंक को नियोजित किया जाता है, इस प्रकार कुशल संचालन को बनाए रखा जाता है और डिवाइस की दीर्घायु का विस्तार होता है।यह एहतियात यह सुनिश्चित करने के लिए एक अच्छी तरह से माना जाता है कि घटक समय के साथ उच्च प्रदर्शन प्रदान करते रहें।वर्णित ऑडियो एम्पलीफायर सर्किट कई व्यावहारिक परिदृश्यों में इसका उपयोग पाता है।यह आमतौर पर संगीत रिकॉर्डिंग स्टूडियो में उपयोग किया जाता है जहां उच्च-निष्ठा ध्वनि को कैप्चर करना और पुन: पेश करना एक कला और एक विज्ञान है।सर्किट सैन्य ध्वनिक प्रौद्योगिकी के विकास के लिए भी अभिन्न है, जो प्रभावी तैनाती के लिए ध्वनि तरंगों के सटीक प्रवर्धन को बढ़ाता है।इसके अतिरिक्त, एचवीएसी रडार सिस्टम इस सर्किट से लाभान्वित होते हैं क्योंकि यह ध्वनि संकेतों को बढ़ाता है, पता लगाने की क्षमताओं में सुधार करता है।ये विविध अनुप्रयोग विभिन्न उच्च-दांव क्षेत्रों में 2SC5200 ट्रांजिस्टर की बहुमुखी प्रतिभा और प्रासंगिकता को रेखांकित करते हैं।
2SC5200 ट्रांजिस्टर उपयोग की एक विस्तृत श्रृंखला में इसकी अनुकूलनशीलता के लिए मूल्यवान है।इसमें उत्कृष्टता है:
• ऑडियो आवृत्ति एम्पलीफायरों
• मध्यम शक्ति स्विच
• AF/RF सर्किट
• उच्च वर्तमान स्विचिंग 15 ए तक लोड होता है
• कम स्लीव रेट डिवाइस
• पुश-पुल कॉन्फ़िगरेशन
• उच्च-शक्ति ऑडियो सर्किट
• उच्च वर्तमान सर्किट
• वोल्टेज नियामक सर्किट
• मध्यम शक्ति सर्किट
ये विशेषताएँ इसे 200W स्टीरियो सिस्टम के लिए उपयुक्त बनाती हैं, जिसमें 5Hz से 100kHz से आवृत्ति प्रतिक्रिया और 0.75VRMS की संवेदनशीलता की आवश्यकता होती है।2SC5200 ट्रांजिस्टर एक अलग तीन अंकों की संख्या के साथ आता है जो पीबी-मुक्त या आरओएचएस मानकों के अनुपालन का संकेत देता है।यह पालन पर्यावरणीय रूप से जिम्मेदार इलेक्ट्रॉनिक डिजाइनों के लिए अच्छा है, जो आपको वैश्विक सुरक्षा और पर्यावरण दिशानिर्देशों के साथ उत्पाद के अनुपालन में विश्वास प्रदान करता है।
2SC5200 ट्रांजिस्टर संरचनात्मक विशेषताओं, परिचालन तंत्र, और व्यावहारिक तैनाती की विस्तृत खोज से उच्च-शक्ति ऑडियो सर्किट और उससे आगे के प्रदर्शन और विश्वसनीयता को बढ़ाने में इसकी भूमिका का पता चलता है।2SC5200 की क्षमताओं को पूरी तरह से दोहन करने के लिए, कुशल थर्मल प्रबंधन पर विशेष जोर और नियामक मानकों के अनुपालन महत्वपूर्ण है।यह सुनिश्चित करता है कि ट्रांजिस्टर न केवल मिलता है, बल्कि विभिन्न मांग वाले वातावरणों में प्रदर्शन की अपेक्षाओं को पार करता है, अंततः इलेक्ट्रॉनिक्स के क्षेत्र में चल रही प्रगति और अभिनव अनुप्रयोगों को दर्शाता है।
कृपया एक जांच भेजें, हम तुरंत जवाब देंगे।
2024/10/8 पर
2024/10/8 पर
8000/04/18 पर 147757
2000/04/18 पर 111935
1600/04/18 पर 111349
0400/04/18 पर 83719
1970/01/1 पर 79508
1970/01/1 पर 66903
1970/01/1 पर 63027
1970/01/1 पर 63010
1970/01/1 पर 54081
1970/01/1 पर 52122