
S9013 ट्रांजिस्टर उच्च गति और उच्च-वर्तमान दोनों संचालन के लिए अपनी उल्लेखनीय क्षमता के साथ खड़ा है, सभी कॉम्पैक्ट टू -92 पैकेज के भीतर एनकैप्सुलेटेड हैं।यह सिलिकॉन एपिटैक्सियल प्लानर एनपीएन ट्रांजिस्टर वाणिज्यिक इलेक्ट्रॉनिक अनुप्रयोगों की एक विस्तृत श्रृंखला में प्रवर्धन और स्विचिंग आवश्यकताओं दोनों में उत्कृष्टता प्राप्त करता है।पी-डोप की गई परत को शामिल करते हुए दो एन-डोप की गई परतों की एक रचना की विशेषता, इस वास्तुकला को इलेक्ट्रॉन गतिशीलता को बढ़ाने के लिए सटीकता के साथ तैयार किया गया है, जिससे प्रभावी वर्तमान चालन की सुविधा मिलती है।ये विशेषताएँ SS9013 को ज्यादातर ऑडियो आउटपुट चरणों, इनवर्टर और कन्वर्टर्स जैसी भूमिकाओं के लिए उपयुक्त प्रदान करती हैं, इसकी व्यापक प्रयोज्यता पर जोर देती हैं।
150 तक का डीसी लाभ और एक परिचालन आवृत्ति 140MHz के रूप में उच्च तक पहुंचती है, SS9013 सराहनीय प्रदर्शन मानकों को प्राप्त करता है।यह 500mA तक के कलेक्टर करंट का समर्थन कर सकता है और 625MW तक के पावर अपव्यय का प्रबंधन कर सकता है।व्यावहारिक उपयोग के दौरान, यह परिस्थितियों के एक स्पेक्ट्रम में स्थिरता बनाए रखता है, विश्वसनीयता का प्रदर्शन करता है, ज्यादातर समय के साथ निरंतर, सुसंगत प्रदर्शन की मांग करते हुए सर्किटरी में।

|
पिन नंबर |
पिन नाम |
विवरण |
|
पिन 1 |
emitter |
इस एमिटर टर्मिनल से वर्तमान आपूर्ति |
|
पिन २ |
आधार |
इस टर्मिनल के माध्यम से वर्तमान का प्रवाह नियंत्रित करता है
एमिटर और कलेक्टर टर्मिनलों के बीच वर्तमान आपूर्ति। |
|
पिन ३ |
एकत्र करनेवाला |
इस टर्मिनल में वर्तमान प्रवाह |
|
फ़ीचर/स्पेसिफिकेशन |
विवरण |
|
ट्रांजिस्टर प्रकार |
एनपीएन |
|
टर्मिनलों की संख्या |
3 |
|
पैकेज प्रकार |
को-92 |
|
शक्ति का अपव्यय |
650 मेगावाट |
|
अधिकतम कलेक्टर वर्तमान |
5 ए / 500 मा |
|
कलेक्टर-टू-एमिटर वोल्टेज (वीसीई) |
20 वी |
|
कलेक्टर-टू-बेस वोल्टेज (वीसीबी) |
40 वी |
|
एमिटर-टू-बेस वोल्टेज (VBE) |
5 वी |
|
अधिकतम कलेक्टर अपव्यय |
625 मेगावाट |
|
संक्रमण आवृत्ति |
150 मेगाहर्ट्ज |
|
डीसी करंट गेन (एचएफई) मिनट और मैक्स |
64 से 202 |
|
लाभ -सीमा |
40 (मिनट) से 300 (अधिकतम) |
|
अनुपूरक पीएनपी ट्रांजिस्टर |
SS9012 |
|
भंडारण और परिचालन तापमान |
-55 ° C से +150 ° C |
|
वैकल्पिक/समकक्ष ट्रांजिस्टर |
S9013, 2N4401, S8050, 2N3904, BC547, BC338, BC337,
2N2222 |
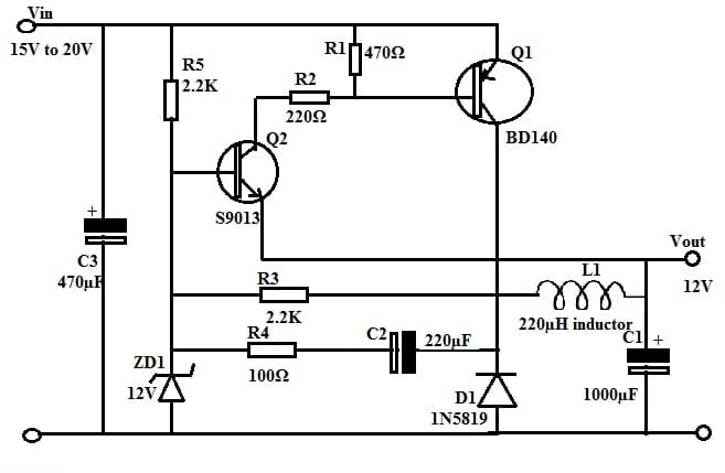
आधुनिक बिजली की आपूर्ति डिजाइनों में, एकीकृत सर्किट उनकी दक्षता के लिए बेशकीमती हैं।यह दृष्टिकोण, हालांकि, 15V-20V इनपुट को स्थिर 12V आउटपुट में बदलने के लिए आवश्यक घटकों के साथ गठबंधन किए गए ट्रांजिस्टर की एक जोड़ी का लाभ उठाता है।सर्किट में ट्रांजिस्टर्स Q1-BD140 और Q2-S9013, D1-1N5819 Schottky Diode के लिए सुधार के लिए तत्वों का उपयोग करते हुए, वोल्टेज विनियमन के लिए एक ज़ेनर डायोड (ZD1), कैपेसिटर (C1, C2, C3) के लिए फ़िल्टरिंग, प्रतिरोधकों (R1, प्रतिरोधकों (R1, प्रतिरोधकों (R1, प्रतिरोधकों (R1, प्रतिरोधकों (R1, प्रतिरोधकों (R1, प्रतिरोधकों (R1, R1, प्रतिरोधकों (R1, C3, C3) का उपयोग करें।पूर्वाग्रह और सीमित करने के लिए R2, R3, R4, R5), और ऊर्जा भंडारण के लिए इंडक्शन L1।योजनाबद्ध आरेख द्वारा सावधान विधानसभा सटीक वर्तमान मॉड्यूलेशन और सुसंगत आउटपुट वोल्टेज, विभिन्न अनुप्रयोगों में इसकी बहुमुखी प्रतिभा के लिए एक वसीयतनामा सुनिश्चित करता है।

Q1-BD140 मुख्य स्विच के रूप में कार्य करता है, L1 और D1 के साथ निकटता से सहयोग करता है।सर्किट के डिजाइन में आवृत्ति नियंत्रण के लिए एक प्रतिक्रिया लूप लागू करने के लिए एनपीएन और पीएनपी ट्रांजिस्टर दोनों शामिल हैं।R4 और C2 के माध्यम से एक परिष्कृत वोल्टेज निगरानी प्रणाली, Zener Diode ZD1 के समर्थन के साथ, इनपुट स्तर की छूट देने पर भी 12V पर आउटपुट को संरक्षित करता है।DC इनपुट प्राप्त करने पर, Q2-S9013 R5 के माध्यम से सक्रिय हो जाता है, अप्रत्यक्ष रूप से Q1 की चालकता को संशोधित करता है।Q1 के एमिटर के माध्यम से वर्तमान में निर्देशित वर्तमान को L1 को निर्देशित किया गया है, Q2 प्रक्रिया की देखरेख के साथ, ZD1 के विनियमित वोल्टेज से प्रभावित है।जब आउटपुट 12V से अधिक हो जाता है, तो Q2 बंद हो जाता है, Q1 के माध्यम से प्रवाह को रोकते हुए, उतार -चढ़ाव वाली परिस्थितियों के तहत लगातार प्रदर्शन की वास्तविक आवश्यकता को उजागर करता है।
निरंतर दक्षता और सुरक्षा के लिए, कई व्यावहारिक उपायों को देखा जाना चाहिए।इनमें S9013 ट्रांजिस्टर के ऑपरेटिंग वोल्टेज को 20V के नीचे कैपिंग करना शामिल है, जिसमें एक उपयुक्त वर्तमान-सीमित अवरोधक शामिल है, और सटीक पिन संरेखण सुनिश्चित करना है।इसके अलावा, -55 और +150 डिग्री सेल्सियस के बीच 500mA और ऑपरेटिंग तापमान से नीचे लोड कनेक्शन रखना और स्थायी विश्वसनीयता सुनिश्चित करने की सलाह दी जाती है।इस तरह की सावधानियों का मूल्यांकन निरंतर परीक्षण और पुनरावृत्ति के माध्यम से किया जाता है, जो दीर्घकालिक संचालन के लिए प्रयास करने में उल्लेखनीय ज्ञान और व्यावहारिक अनुभव के मिश्रण को दर्शाता है।
S9013 ट्रांजिस्टर न्यूनतम बिजली की खपत का प्रदर्शन करता है, जो इसे कम-वोल्टेज प्रयासों के लिए एक आकर्षक उम्मीदवार बनाता है।इसकी सराहनीय ऊर्जा प्रबंधन क्षमताओं के कारण विविध अनुप्रयोगों में प्रमुखता से चित्रित किया गया है।ट्रांजिस्टर प्रभावशाली डीसी लाभ का दावा करता है और इसे केवल एक असंगत आधार वर्तमान की आवश्यकता होती है जो बड़े पैमाने पर कलेक्टर धाराओं में हेरफेर करता है, इस प्रकार ऊर्जा उपयोग का अनुकूलन करता है।इसके अतिरिक्त, कलेक्टर और एमिटर के बीच इसका कम संतृप्ति वोल्टेज ऊर्जा दक्षता में वृद्धि में योगदान देता है।इसकी कॉम्पैक्ट संरचना वातावरण में मूल्यवान है जहां अधिकतम स्थान को प्राथमिकता दी जाती है।आप इसकी सामर्थ्य और आर्थिक समाधानों की सराहना कर सकते हैं, जो लागत-संवेदनशील परियोजनाओं के लिए लाता है, वित्तीय संसाधनों को तनाव के बिना नवाचार की अनुमति देता है।व्यावहारिक परिदृश्यों में, आप अक्सर उन घटकों की ओर बढ़ सकते हैं जो विश्वसनीयता का वादा करते हैं और ऊर्जा की खपत को कम करते हैं।ये विशेषताएँ विस्तारित डिवाइस जीवनकाल और परिचालन खर्चों को कम करने में योगदान करती हैं।
S9013 अपनी सीमाओं के बिना नहीं है, क्योंकि यह प्रतिबंधित शक्ति और वोल्टेज हैंडलिंग क्षमताओं और एक सीमित आवृत्ति प्रतिक्रिया सीमा के साथ संघर्ष करता है।ये बाधाएं उच्च-शक्ति या ब्रॉडबैंड आवृत्ति अनुप्रयोगों में इसकी प्रभावशीलता को सीमित कर सकती हैं, जो इच्छित परियोजना आवश्यकताओं के आधार पर घटकों के एक रणनीतिक चयन की आवश्यकता है।एक ध्रुवीकृत उपकरण होने के नाते, यह टर्मिनल कनेक्शन में सटीकता की मांग करता है;अनुचित वायरिंग के परिणामस्वरूप समय के साथ तत्काल परिचालन मुद्दे या क्रमिक गिरावट हो सकती है।इस पहलू को स्थापना के दौरान सावधानीपूर्वक विचार की आवश्यकता होती है और अक्सर विशेषज्ञता के लिए कॉल किया जाता है।अनुभव से अंतर्दृष्टि से पता चलता है कि वायरिंग में मामूली त्रुटियां पर्याप्त प्रणाली विफलताओं को जन्म दे सकती हैं, सटीक विधानसभा प्रक्रियाओं के महत्व पर जोर देती हैं और डिवाइस अखंडता और कार्य को संरक्षित करने के लिए व्यापक परीक्षण कर सकती हैं।
S9013 ट्रांजिस्टर अपनी बहुमुखी प्रतिभा के कारण इलेक्ट्रॉनिक्स में एक अलग स्थिति रखता है, जो 20 वी कलेक्टर-एमिटर वोल्टेज रेटिंग से उत्पन्न होता है।यह मध्यम वोल्टेज विशेषता व्यावहारिक अनुप्रयोगों की एक विस्तृत श्रृंखला में इसकी विश्वसनीयता में योगदान देती है।
S9013 ऑडियो प्रवर्धन कार्यों के लिए सिलवाया गया है, विशेष रूप से कम-शक्ति मांगों के लिए खानपान।यह बड़े पैमाने पर व्यक्तिगत उपकरणों में एकीकृत है, जिसमें रेडियो, अलार्म और संचार रिसीवर शामिल हैं।लगातार ऑडियो फिडेलिटी प्रदान करना, आपकी सगाई को समृद्ध करता है, आप से सराहना करता है जो जटिल ऑडियो सर्किट पर ध्यान केंद्रित करता है।
एक 500mA कलेक्टर वर्तमान क्षमता के साथ, ड्राइविंग रिले और एकीकृत सर्किट (ICS) में S9013 एक्सेल।यह वर्तमान-हैंडलिंग प्रूव उच्च-शक्ति एलईडी और विभिन्न स्विचिंग प्रक्रियाओं को समायोजित करता है, जिससे ट्रांजिस्टर को सर्किट में एक प्रमुख तत्व बन जाता है जो विश्वसनीयता की मांग करता है।इलेक्ट्रॉनिक सिस्टम के निर्माण में उच्च-वर्तमान परिदृश्यों में काम करने में इसकी निपुणता जो जल्दी और गतिशील रूप से प्रतिक्रिया करती है।
ऑडियो और ड्राइविंग कार्यों में अपनी भूमिकाओं से परे, S9013 उच्च-आवृत्ति वाले सर्किट के भीतर एक स्विच, एम्पलीफायर, या रेक्टिफायर के रूप में काम करता है।यह लचीलापन जटिल सर्किट डिजाइनों में मूल्यवान है, जहां घटकों को अनुकूल रूप से विभिन्न भूमिकाओं का प्रदर्शन करना चाहिए।आप नियमित रूप से इलेक्ट्रॉनिक डिजाइन में अभिनव समाधानों को शिल्प और लागू करने के लिए अपनी बहु-कार्यात्मक विशेषताओं पर भरोसा कर सकते हैं, प्रदर्शन और निर्भरता दोनों को सुनिश्चित कर सकते हैं।
कृपया एक जांच भेजें, हम तुरंत जवाब देंगे।
2024/12/16 पर
2024/12/16 पर
8000/04/18 पर 147758
2000/04/18 पर 111942
1600/04/18 पर 111349
0400/04/18 पर 83721
1970/01/1 पर 79508
1970/01/1 पर 66915
1970/01/1 पर 63065
1970/01/1 पर 63012
1970/01/1 पर 54081
1970/01/1 पर 52137