

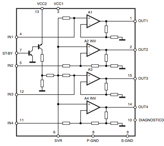
|
N ° |
नाम |
प्रकार |
समारोह |
|
1 |
Out1 |
बाहर |
चैनल 1 आउटपुट |
|
2 |
Out2 |
बाहर |
चैनल 2 आउटपुट |
|
3 |
VCC1 |
स्वामी |
बिजली की आपूर्ति |
|
4 |
पहले में |
में |
चैनल 1 इनपुट |
|
5 |
मे २ |
में |
चैनल 2 इनपुट |
|
6 |
एसवीआर |
में |
आपूर्ति वोल्टेज अस्वीकृति |
|
7 |
कड़ा |
में |
स्टैंडबाय नियंत्रण पिन |
|
8 |
पी-GND |
स्वामी |
पावर ग्राउंड |
|
9 |
एस GND |
स्वामी |
संकेत जमीन |
|
10 |
निदान |
बाहर |
निदान आउटपुट |
|
11 |
In4 |
में |
चैनल 4 इनपुट |
|
12 |
In3 |
में |
चैनल 3 इनपुट |
|
13 |
VCC2 |
स्वामी |
बिजली की आपूर्ति |
|
14 |
Out4 |
बाहर |
चैनल 4 आउटपुट |
|
15 |
Out3 |
बाहर |
चैनल 3 आउटपुट |


STA540 एम्पलीफायर को 15-पिन मल्टीवैट इकोपैक® पीबी-फ्री पैकेज में एनकैप्सुलेट किया गया है।यह पर्यावरण के अनुकूल डिजाइन ROHS मानकों का पालन करता है, इलेक्ट्रॉनिक घटकों में स्थिरता के लिए एक प्रतिबद्धता को दर्शाता है।इसकी लीड-फ्री प्रकृति पारिस्थितिक प्रभाव को कम करती है, जिससे इलेक्ट्रॉनिक्स उद्योग की हरित तकनीक की ओर बदलाव होता है।
STA540 में अंतर्निहित शॉर्ट-सर्किट और थर्मल प्रोटेक्शन सिस्टम हैं, जो अनियमित परिचालन स्थितियों के खिलाफ सुरक्षा द्वारा विश्वसनीयता को बढ़ाते हैं।थर्मल संरक्षण स्वायत्त रूप से ओवरहीटिंग को संभालता है, जो प्रदर्शन स्थिरता को बनाए रखता है।इस प्रकार आप विफलता के जोखिमों के बारे में चिंता करने के बजाय नवाचार में उनके प्रयासों को चैनल कर सकते हैं।इन सुरक्षा उपायों के साथ युग्मित, एम्पलीफायर की नैदानिक क्षमताएं त्वरित गलती का पता लगाने की पेशकश करती हैं, डाउनटाइम कमी और प्रदर्शन अनुकूलन को बढ़ावा देती हैं।कुशल समस्या निवारण मामूली असफलताओं और महत्वपूर्ण परिचालन रुकावटों के बीच अंतर करता है।
इलेक्ट्रॉनिक्स डिजाइन में व्यावहारिक अनुभवों से अंतर्दृष्टि के साथ, STA540 का व्यापक रूप से ऑडियो अनुप्रयोगों में उपयोग किया जाता है जहां स्पष्टता और मजबूती सक्रिय हैं।इसकी निर्भरता इसे पेशेवर ऑडियो सिस्टम और उपभोक्ता उत्पादों दोनों के लिए पसंदीदा बनाती है।ऐसे विश्वसनीय घटकों के लिए वरीयता उन उत्पादों की ओर एक प्रवृत्ति दिखाती है जो स्थायित्व और कुशल प्रदर्शन का वादा करते हैं।ROHS मानकों का पालन करते हुए, STA540 के निशान इलेक्ट्रॉनिक्स में खतरनाक पदार्थों को कम करने में प्रगति करते हैं।यह संक्रमण पर्यावरणीय क्षति पर अंकुश लगाता है और सतत विकास के लिए एक नैतिक दायित्व पर जोर देता है, जो सामाजिक मूल्यों के साथ प्रतिध्वनित होता है जो संरक्षण और जिम्मेदारी को प्राथमिकता देते हैं।

|
प्रकार |
पैरामीटर |
|
जीवनचक्र स्थिति |
सक्रिय (अंतिम अद्यतन: 7 महीने पहले) |
|
फैक्टरी लीड टाइम |
6 सप्ताह |
|
संपर्क चढ़ाना |
टिन |
|
पर्वत |
होल के माध्यम से |
|
माउन्टिंग का प्रकार |
होल के माध्यम से |
|
पैकेज / मामला |
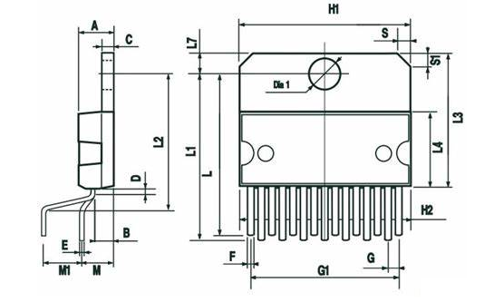
मल्टीवैट -15 (ऊर्ध्वाधर, तुला और कंपित लीड) |
|
पिन की संख्या |
15 |
|
परिचालन तापमान |
0 ° C ~ 70 ° C TA |
|
पैकेजिंग |
नली |
|
भाग की स्थिति |
सक्रिय |
|
नमी संवेदनशीलता स्तर (एमएसएल) |
1 (असीमित) |
|
समाप्ति की संख्या |
15 |
|
ईसीसीएन कोड |
Ear99 |
|
प्रकार |
क्लास एबी |
|
अधिकतम शक्ति अपव्यय |
36W |
|
वोल्टेज - आपूर्ति |
8v ~ 22v |
|
टर्मिनल स्थिति |
ज़िग-ज़ाग |
|
कार्यों की संख्या |
1 |
|
टर्मिनल पिच |
1.27 मिमी |
|
आधार भाग संख्या |
STA540 |
|
पिन काउंट |
15 |
|
उत्पादन का प्रकार |
2-चैनल (स्टीरियो) या 4-चैनल (क्वाड) |
|
प्रचालन आपूर्ति वोल्टेज |
18V |
|
आपूर्ति वोल्टेज-मैक्स (वीएसयूपी) |
22v |
|
आपूर्ति वोल्टेज-मिन (वीएसयूपी) |
8V |
|
चैनल की संख्या |
4 |
|
शक्ति का अपव्यय |
36W |
|
बिजली उत्पादन |
34W |
|
आपूर्ति प्रकार |
अकेला |
|
बैंडविड्थ |
22 kHz |
|
वोल्टेज बढ़ना |
26 डीबी |
|
पाना |
26 डीबी |
|
अधिकतम आउटपुट शक्ति |
38W |
|
अधिकतम आउटपुट पावर एक्स चैनल @ लोड
|
38W x 2 @ 4 ω;16W x 4 @ 4 ω |
|
हार्मोनिक विरूपण |
10% |
|
लोड प्रतिबाधा |
8 ओम |
|
विशेषताएँ |
शॉर्ट-सर्किट और थर्मल प्रोटेक्शन, स्टैंडबाय |
|
ऊंचाई |
10.7 मिमी |
|
लंबाई |
19.6 मिमी |
|
चौड़ाई |
5 मिमी |
|
SVHC तक पहुँचें |
कोई एसवीएचसी नहीं |
|
विकिरण कठोरता |
नहीं |
|
रोह्स स्टेटस |
ROHS3 आज्ञाकारी |
|
सीसा मुक्त |
सीसा मुक्त |
|
विशेषता |
विवरण |
|
उच्च उत्पादन शक्ति क्षमता |
बिजली आउटपुट विन्यास |
|
2x 38 w में 4 ω में 18 V, 1 kHz, 10% Thd |
|
|
2x 34 w में 8 ω में 22 V, 1 kHz, 10% Thd |
|
|
2x 24 w में 4 ω में 14.4 V, 1 kHz, 10% Thd |
|
|
2x 15 w 8 ω में 16 V, 1 kHz, 10% thd पर |
|
|
4x 13 w में 2 ω में 15 V, 1 kHz, 10% thd |
|
|
4x 11 w में 4 ω में 18 V, 1 kHz, 10% thd |
|
|
4x 7 w में 4 ω में 14.4 V, 1 kHz, 10% Thd |
|
|
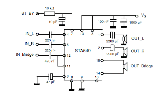
न्यूनतम बाहरी घटक |
कोई बूटस्ट्रैप कैपेसिटर, कोई बाउचरोट कोशिकाएं, आंतरिक रूप से नहीं
फिक्स्ड गेन 20 डीबी |
|
स्टैंडबाय समारोह |
CMOS संगत |
|
कोई श्रव्य पॉप नहीं |
स्टैंडबाय संचालन के दौरान कोई श्रव्य पॉप नहीं |
|
निदान सुविधाएं |
क्लिप डिटेक्टर, GND शॉर्ट-सर्किट डिटेक्टर के लिए आउटपुट,
शॉर्ट-सर्किट डिटेक्टर के लिए आउटपुट, टर्न-ऑन पर सॉफ्ट शॉर्ट-सर्किट चेक,
थर्मल शटडाउन चेतावनी |
STA540 कुशलता से AC/DC आउटपुट में लघु सर्किट का प्रबंधन करता है।इसका मजबूत निर्माण भरोसेमंद प्रदर्शन सुनिश्चित करता है, डाउनटाइम को काफी कम करता है।लघु सर्किट को संभालना विद्युत घटकों को ढालने और उनके जीवनकाल को लम्बा खींचने के लिए बुनियादी है।विशेषज्ञ अक्सर संभावित गड़बड़ी को रोकने के लिए सर्किट डिजाइनों को परिष्कृत करने पर ध्यान केंद्रित करते हैं।
STA540 पावर-अप के दौरान एक नरम शुरुआत का समर्थन करता है, इनरश करंट पर अंकुश लगाता है और संभावित सिस्टम क्षति के खिलाफ बचाव करता है।यह क्रमिक वोल्टेज उन प्रणालियों को पूरा करता है जो अचानक परिवर्तनों के प्रति संवेदनशील हैं।सॉफ्ट-स्टार्ट तकनीकों को लागू करना एक व्यापक रूप से अपनाई गई विधि है जो सिस्टम स्थिरता में सुधार करती है और दीर्घायु का विस्तार करती है।
थर्मल लिमिटर्स के साथ, STA540 प्रभावी रूप से ओवरहीटिंग को रोकता है।ये तापमान तापमान पर चढ़ने के रूप में ट्वीक प्रदर्शन को नियंत्रित करता है, सुरक्षित संचालन सुनिश्चित करता है।आप डिवाइस की अखंडता को संरक्षित करने के लिए इन रणनीतियों को उजागर कर सकते हैं, ज्यादातर हीट-प्रोन वातावरण में।यह इंजीनियरिंग में सुरक्षा और विश्वसनीयता के लिए एक प्रतिबद्धता को दर्शाता है।
STA540 उच्च आगमनात्मक तनाव को समाप्त करता है, जिससे यह अलग -अलग आगमनात्मक भार के साथ बिजली कार्यों के लिए उपयुक्त है।इस विशेषता का उपयोग तब किया जाता है जब घटक आगमनात्मक प्रतिक्रियाओं से तनाव का सामना करते हैं।आप अक्सर इन पहलुओं को शामिल कर सकते हैं ताकि लोडिंग लोड की स्थिति के तहत लचीलापन और सुसंगत प्रदर्शन बनाए रखा जा सके।
इलेक्ट्रोस्टैटिक डिस्चार्ज (ईएसडी) संरक्षण की विशेषता, STA540 SHIELDS घटक अचानक इलेक्ट्रॉनिक डिस्चार्ज से जो विफलता का कारण हो सकते हैं।ESD संरक्षण को एकीकृत करना समय के साथ डिवाइस के प्रदर्शन को बनाए रखने के लिए एक मुख्य दृष्टिकोण है।आमतौर पर, आप इन सुरक्षात्मक विशेषताओं पर विचार कर सकते हैं ताकि उत्पाद स्थायित्व सुनिश्चित हो सके और ग्राहकों की संतुष्टि बढ़ सके।

|
भाग |
तुलना करना |
निर्माताओं |
वर्ग |
विवरण |
|
E-tda7375av |
STA540 बनाम E-TDA7375AV |
सेंट माइक्रोइलेक्ट्रॉनिक्स |
ऑडियो एम्पलीफायरों |
एम्पलीफायर IC 2CHANNEL (STEREO) या 4CHANNEL (क्वाड) क्लास
AB 43W x 2 @ 4ω;12w x 4 @ 2ω 15-मल्टीवाट |
|
TDA7375V |
STA540 बनाम TDA7375V |
सेंट माइक्रोइलेक्ट्रॉनिक्स |
ऑडियो एम्पलीफायरों |
ऑडियो amp स्पीकर 2ch स्टीरियो/4ch स्टीरियो 40W क्लास-एबी
15pin (15+टैब) मल्टीवैट वी ट्यूब |
|
TDA7375AV |
STA540 बनाम TDA7375AV |
सेंट माइक्रोइलेक्ट्रॉनिक्स |
ऑडियो एम्पलीफायरों |
ऑडियो amp स्पीकर 1ch मोनो/2ch स्टीरियो/4ch स्टीरियो 25W
क्लास-एबी 15pin (15+टैब) मल्टीवैट वी ट्यूब |

Stmicroelectronics यूरोप में एक प्रमुख अर्धचालक निर्माता है, जो 1987 में फ्रांसीसी और इतालवी उद्यमों के एकीकरण के माध्यम से स्थापित किया गया था।तब से, जिनेवा में इसका मुख्यालय वैश्विक इलेक्ट्रॉनिक्स उद्योग को प्रभावित करने के लिए एक केंद्र रहा है, जो तकनीकी प्रगति और टिकाऊ प्रथाओं के चौराहे पर बैठे हैं।
नवाचार के लिए कंपनी का समर्पण अनुसंधान और विकास में पर्याप्त निवेश के माध्यम से प्रदर्शित किया जाता है।अत्याधुनिक प्रौद्योगिकियों को गले लगाने से, Stmicroelectronics बाजार की विभिन्न मांगों को पूरा करता है, मोटर वाहन, औद्योगिक, व्यक्तिगत इलेक्ट्रॉनिक्स और संचार उपकरण जैसे क्षेत्रों के लिए घटकों का उत्पादन करता है।विशेष रूप से, मोटर वाहन अर्धचालक प्रौद्योगिकी में इसकी प्रगति अधिक ऊर्जा-कुशल इलेक्ट्रिक वाहनों के निर्माण में योगदान करती है।
StMicroelectronics स्थायी प्रथाओं पर जोर देता है, अपनी विनिर्माण प्रक्रियाओं में पर्यावरण के अनुकूल तरीकों को एकीकृत करता है।अपने कार्बन पदचिह्न को कम करके और अक्षय ऊर्जा की वकालत करके, कंपनी उद्योग के साथ पर्यावरणीय जिम्मेदारी की ओर बदलाव करती है।यह न केवल अपनी प्रतिष्ठा को बढ़ाता है, बल्कि यह उन समुदायों को भी प्रभावित करता है जो वह कार्य करता है।
STA540 उन लोगों के लिए तैयार किया गया है जो उच्च-निष्ठा ऑडियो सिस्टम को महत्व देते हैं, ज्यादातर जब स्थायित्व और ध्वनि स्पष्टता वांछित हैं।चुनौतीपूर्ण वातावरण में पनपने के लिए डिज़ाइन किया गया, यह अंतर्निहित सुरक्षा सुविधाएँ प्रदान करता है जो स्थिर प्रदर्शन सुनिश्चित करते हैं।आप पाएंगे कि यह होम थिएटर सिस्टम, पेशेवर ऑडियो उपकरण और उच्च-अंत स्पीकर सेटअप में व्यापक रूप से उपयोग किया जाएगा।न्यूनतम विरूपण के साथ स्पष्ट ध्वनि का उत्पादन करने की इसकी क्षमता आपको आकर्षित करती है जो इसके सहज एकीकरण और बेहतर श्रवण प्रदर्शन का आनंद लेते हैं।STA540 का एक विशिष्ट पहलू मांग करने वाले परिदृश्यों में इसका लचीलापन है।चाहे विस्तारक स्थानों या आरामदायक होम सेटिंग्स में, इसके संरक्षण तंत्र, जैसे कि थर्मल शटडाउन और शॉर्ट-सर्किट सुरक्षा, निरंतर संचालन बनाए रखें।ये विशेषताएं अचानक रुकावटों से संबंधित चिंताओं को कम करने में मदद करती हैं, विशेष रूप से लाइव घटनाओं या विस्तारित उपयोग अवधि के दौरान।
कृपया एक जांच भेजें, हम तुरंत जवाब देंगे।
2024/10/29 पर
2024/10/29 पर
8000/04/18 पर 147757
2000/04/18 पर 111935
1600/04/18 पर 111349
0400/04/18 पर 83719
1970/01/1 पर 79508
1970/01/1 पर 66903
1970/01/1 पर 63027
1970/01/1 पर 63010
1970/01/1 पर 54081
1970/01/1 पर 52121