
STM32F446 श्रृंखला, जो ARM® Cortex®-M4 प्रोसेसर का उपयोग करती है, एम्बेडेड सिस्टम डिज़ाइन में उन्नत क्षमताओं का प्रदर्शन करती है।गति 180 मेगाहर्ट्ज तक पहुंचने और एक फ्लोटिंग-पॉइंट यूनिट को शामिल करने के साथ, श्रृंखला एकल-सटीक गणना से जुड़ी प्रक्रियाओं को बढ़ाती है।मेमोरी प्रोटेक्शन फीचर्स और डीएसपी निर्देशों का उपयोग कार्यक्रमों की अखंडता को बनाए रखने में किया जाता है, विशेष रूप से जटिल परियोजना सेटिंग्स के भीतर।यह श्रृंखला SRAM के 128 kbytes के साथ और बैकअप SRAM के 4 kbytes तक, 512 kbytes की उच्च गति वाले फ्लैश मेमोरी को एकीकृत करती है।यह संयोजन तेजी से डेटा एक्सेस और स्टोरेज को प्राप्त करने के लिए अनुप्रयोगों की मांग करने में सक्षम बनाता है, कुशलता से कई बस प्रणालियों के माध्यम से I/OS और बाह्य उपकरणों की एक विस्तृत श्रृंखला का प्रबंधन करता है।संरचना जटिल कार्यों के निष्पादन को सरल करती है।
प्रदर्शन को अधिकतम करने के लिए, रणनीतिक कार्य आवंटन जैसे कि विशेष इकाइयों को जटिल गणना को सौंपना प्रणाली की समग्र दक्षता को बढ़ाने का कार्य करता है।तीन 12-बिट ADCs और दो DACs के साथ तैयार किया गया, STM32F446 श्रृंखला सटीक एनालॉग सिग्नल के प्रसंस्करण में एक्सेल।एक कम-शक्ति आरटीसी सीमित बिजली संसाधनों के साथ सावधानीपूर्वक समय प्रबंधन की आवश्यकता वाले परिदृश्यों में महत्वपूर्ण भूमिका निभाता है।पीडब्लूएम और मोटर नियंत्रण के लिए डिज़ाइन किए गए विभिन्न टाइमर, स्वचालन और रोबोटिक अनुप्रयोगों में परिष्कृत नियंत्रण विकल्प प्रदान करते हैं।श्रृंखला में व्यापक संचार इंटरफेस हैं जो व्यापक कनेक्टिविटी को सक्षम करते हैं, जो आज के तकनीकी परिदृश्य के भीतर एकीकृत प्रणालियों के लिए आदर्श है।ये इंटरफेस बाहरी उपकरणों के साथ द्रव बातचीत का समर्थन करते हैं, मजबूत और डेटा इंटरचेंज को बढ़ावा देते हैं।कनेक्शन स्थिरता पर ध्यान केंद्रित करना और विलंबता को कम करने की आवश्यकता है कि यह सुनिश्चित करने की आवश्यकता है कि सिस्टम न केवल उत्तरदायी हैं, बल्कि भरोसेमंद भी हैं।



माइक्रोकंट्रोलर में मेमोरी संसाधनों में फ्लैश के 512 kbytes और SRAM के 128 kbytes शामिल हैं।यह क्षमता विभिन्न परिष्कृत कार्यों के अनुकूल है, बाहरी मेमोरी प्रकारों के एक व्यापक स्पेक्ट्रम का समर्थन करने में इसके लचीलेपन के लिए धन्यवाद।कई विशिष्ट डेटा प्रोसेसिंग और स्टोरेज जरूरतों को समायोजित करने के लिए सिस्टम डिजाइनों को अनुकूलित करने की स्वतंत्रता का आनंद लेते हैं।
असाधारण कनेक्टिविटी के साथ, STM32F446 में USB, I2C, USARTS, SPI और CAN जैसे कई इंटरफेस हैं।ये विकल्प विभिन्न उपकरणों और प्रणालियों के बीच चिकनी अंतर सुनिश्चित करते हैं, औद्योगिक और उपभोक्ता आवश्यकताओं की एक विस्तृत श्रृंखला की सेवा करते हैं।विविध कनेक्टिविटी प्रसाद प्रभावी IoT समाधानों को क्राफ्टिंग में महत्वपूर्ण भूमिका निभाते हैं, जहां सिस्टम इंटरैक्शन की मांग करते हैं।
माइक्रोकंट्रोलर एक दोहरे-मोड क्वाडस्पी इंटरफ़ेस को प्रस्तुत करता है जो डेटा ट्रांसमिशन को गति देता है, उन अनुप्रयोगों के लिए जहां समय के परिणामों को प्रभावित करता है।परिष्कृत घड़ी और बिजली प्रबंधन स्मार्ट ऊर्जा उपयोग का समर्थन करते हैं, प्रदर्शन अखंडता को बनाए रखते हुए पावर-सेविंग तकनीकों को सक्षम करते हैं।इसके अतिरिक्त, विभिन्न बिजली मोड अलग -अलग परिचालन मांगों के अनुरूप अनुकूली ऊर्जा समाधानों के लिए अनुमति देते हैं।
यह अनुप्रयोगों के लिए समर्थन प्रदान करता है, इसके व्यापक टाइमर और बाधित क्षमताओं के साथ जो सटीक नियंत्रण सुनिश्चित करते हैं।यह स्वचालन और रोबोटिक्स में उल्लेखनीय हो सकता है, जहां समय में सटीकता सिस्टम प्रभावशीलता को बदल सकती है।इन टाइमर को स्पष्ट रूप से ट्यून करने से ऐसी प्रणालियों की गतिशीलता में सुधार हो सकता है।
उन्नत डिबगिंग उपकरण पूरी तरह से सिस्टम विश्लेषण करने और संभावित मुद्दों का प्रभावी ढंग से समस्या निवारण करने के लिए सशक्त बनाते हैं।सिस्टम व्यवहार को विच्छेदित करने की यह क्षमता अंतिम उत्पाद की निर्भरता को बढ़ाते हुए विकास चक्रों को कम करती है।सफल, स्थायी समाधानों को क्राफ्टिंग में परिष्कृत डिबगिंग इंटरफेस की भूमिका।उच्च-प्रदर्शन कम्प्यूटिंग, व्यापक कनेक्टिविटी और एडेप्ट एनर्जी मैनेजमेंट की एक मजबूत सरणी को एकीकृत करना, STM32F446 माइक्रोकंट्रोलर विविध अनुप्रयोगों की जरूरतों को पूरा करने के लिए सुसज्जित है।सुविधाओं का यह मिश्रण इसे इंजीनियरिंग प्रयासों के लिए एक इष्टतम विकल्प के रूप में रखता है जो व्यावहारिक मांगों के साथ नवाचार को संतुलित करता है।
Stmicroelectronics STM32F446 के तकनीकी विनिर्देशों, सुविधाओं और मापदंडों के साथ -साथ तुलनात्मक घटक के साथ STM32F446ZCH6।
|
प्रकार |
पैरामीटर |
|
जीवनचक्र स्थिति |
सक्रिय (अंतिम अद्यतन: 6 महीने पहले) |
|
सतह प्रकार |
रोह |
|
माउन्टिंग का प्रकार |
सतह पर्वत |
|
पिन की संख्या |
144 |
|
पैकेज / मामला |
144-LFBGA |
|
आंकड़ा कन्वर्टर्स |
एडीसी 16-बिट, डीएसी 24-बिट |
|
पैकेजिंग |
कट टेप (सीटी) |
|
शृंखला |
STM32H7 |
|
सोल्डर मास्क असेंबली लीड (एसएमएल) |
पीबी (लीड) |
|
ईसीसीएन कोड |
5A991.A-2 |
|
टर्मिनल खत्म |
एस.एन. |
|
टर्मिनल पिच |
0.5 मिमी |
|
टर्मिनल स्थिति |
तल |
|
आवृत्ति |
550MHz |
|
आपूर्ति वोल्टेज-मिन (वी) |
1.71V |
|
आपूर्ति वोल्टेज-मैक्स (वी) |
3.6V |
|
आपूर्ति वोल्टेज-टाइप (वी) |
1.8V |
|
वोल्टेज - आपूर्ति (अधिकतम) |
3.6V |
|
थरथरानवाला प्रकार |
आंतरिक |
|
प्रोग्राम मैमोरी आकार |
2GB |
|
क्रमादेश स्मृति प्रकार |
चमक |
|
आपूर्ति धारा |
150ma |
|
मैं/ओ पिन |
168 |
|
पिन परिवर्तनशील |
हाँ |
|
सीपीयू परिवार |
आर्म कॉर्टेक्स-एम 7 |
|
बाह्य बस आंकड़ा चौड़ाई |
32 |
|
चौड़ाई |
7 मिमी |
|
लीड स्टेटस |
ROHS आज्ञाकारी |
|
फैक्टरी लीड टाइम |
12 सप्ताह |
|
पैकेज / मामला |
144-LFBGA |
|
I/OS की संख्या |
168 |
|
परिचालन तापमान |
-40 ° C से +105 ° C |
|
भाग की स्थिति |
सक्रिय |
|
समाप्ति की संख्या |
144 |
|
टर्मिनल स्थिति |
तल |
|
वोल्टेज आपूर्ति |
1.8V |
|
आवृत्ति |
550MHz |
|
डेटा दर - अधिकतम |
2400 माउंट/एस |
|
मेमोरी का आकार |
256KB |
|
राम का आकार |
1GB |
|
सेलुलर / वाई-फाई / ब्लूटूथ |
जीएसएम, जीपीआरएस, एज, डब्ल्यूसीडीएमए, एलटीई, ब्लूटूथ, वाई-फाई |
|
कोर |
1 |
|
चैनल |
32 |
|
बस चैनल |
12 |
|
पता बस चौड़ाई |
32 |
|
आंकड़ा बस चौड़ाई |
32 |
|
लंबाई |
7 सेमी |
|
चौड़ाई |
7 सेमी |
|
रोह्स स्टेटस |
ROHS आज्ञाकारी |


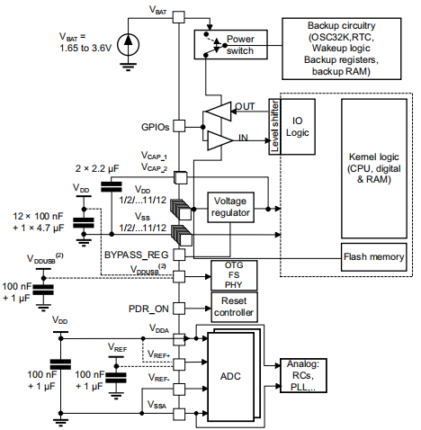
लोडिंग कैपेसिटर इलेक्ट्रॉनिक सर्किट में शोर को कम करते हुए स्थिर वोल्टेज स्तर बनाए रखने में महत्वपूर्ण भूमिका निभाते हैं।वे क्षणिक प्रतिक्रियाओं का प्रबंधन करते हैं, इस प्रकार सर्किट कार्यक्षमता को आकार देते हैं।इन कैपेसिटर को ध्यान से चुनकर और पोजिशन करके, आप सिग्नल अखंडता को बढ़ा सकते हैं और विद्युत चुम्बकीय गड़बड़ी पर अंकुश लगा सकते हैं।विविध लोडिंग परिदृश्यों के तहत पिन मापदंडों का सटीक मूल्यांकन डिजाइन परिसर को मान्य करने और अपेक्षित संशोधनों को लागू करने की दिशा में एक कदम है।समय-डोमेन परावर्तकता सहित अत्याधुनिक माप दृष्टिकोणों का उपयोग करना, कैपेसिटर और अतिरिक्त सर्किट घटकों के बीच जटिल बातचीत पर प्रकाश डालता है।

कुशल सर्किट डिजाइन वोल्टेज मापदंडों की एक बारीक समझ पर टिका है, एक खाका बनाता है जो न केवल घटक संगतता को बढ़ावा देता है, बल्कि सिस्टम निर्भरता को भी बोल्ट करता है।इन वोल्टेज मानदंडों को संरेखित करने से हानिकारक विविधताओं को कम करने में मदद मिलती है, जो संभावित रूप से सर्किटों को अस्थिर कर सकता है।एक अच्छी तरह से निष्पादित वोल्टेज योजना इलेक्ट्रॉनिक उपकरणों की स्थायित्व और निरंतर कार्यक्षमता को प्रभावित करती है।सिद्ध दृष्टिकोणों पर ध्यान देने के लिए सर्किट डिज़ाइन कॉल पर चढ़ना, यह सुनिश्चित करना कि सभी पिन को प्रभावी संचालन के लिए सटीक रूप से विनियमित किया जाता है।शीर्ष-स्तरीय वोल्टेज संदर्भ घटकों का उपयोग बोर्ड भर में वोल्टेज एकरूपता को कम करता है, जिससे सिग्नल की गुणवत्ता को बनाए रखा जाता है।फीडबैक लूप्स को डिजाइनों में एकीकृत करना विविधता के बीच तत्काल वोल्टेज समायोजन के लिए अनुमति देता है, इसके चरम पर प्रदर्शन को बनाए रखता है।

बिजली की आपूर्ति सेटअप को यह सुनिश्चित करना चाहिए कि वीडीडीए और वीएसएसए क्रमशः वीडीडी और वीएसएस से जुड़े हैं।यह व्यवस्था सर्किट के एनालॉग और डिजिटल दोनों वर्गों के लिए पावर संदर्भों को संरेखित करने में मदद करती है, जिससे संभावित बेमेल को कम किया जा सकता है जो कार्यक्षमता को बाधित कर सकता है।मिश्रित-संकेत वातावरण एक सामंजस्यपूर्ण शक्ति संतुलन की मांग करते हैं, क्योंकि यह समग्र प्रणाली की परिचालन विश्वसनीयता को गहराई से प्रभावित करता है।
कुछ पैकेज कॉन्फ़िगरेशन समर्पित यूएसबी पावर मैनेजमेंट से लाभान्वित होते हैं।यह कार्यक्षमता विविध डिवाइस सेटअप में संचालन को स्थिर करती है।यूएसबी पावर मैनेजमेंट कनेक्टेड पेरिफेरल्स पर पावर सर्ज के प्रभाव को कम करता है, विशेष रूप से पोर्टेबल और कॉम्पैक्ट डिवाइसों में जहां स्पेस-सेविंग और पावर उपयोग ऑप्टिमाइज़ेशन की प्रशंसा की जाती है।ये अंतर्दृष्टि डिजाइन प्रथाओं से स्टेम करती हैं जो लोड स्थिरता को प्राथमिकता देती हैं।
एक विश्वसनीय पावर लेआउट की स्थापना का महत्व है।बिजली की आपूर्ति लाइन अस्थिरता या शोर के परिणामस्वरूप अनियमित कार्यक्षमता हो सकती है, डिवाइस दक्षता को प्रभावित कर सकती है।जटिल प्रणालियों में, मजबूत बिजली प्रबंधन प्रभावी रूप से निर्भरता और उत्पादन को बढ़ावा देता है, उद्योग मानकों को मिररता है जो असाधारण गुणवत्ता को बनाए रखने के लिए कठोर परीक्षण और सत्यापन पर भरोसा करते हैं।
प्रबलता को बढ़ावा देने के लिए, पावर कनेक्शन के पास कैपेसिटर को फ़िल्टर करने की तैनाती फायदेमंद हो सकती है।वे वोल्टेज में उतार -चढ़ाव को दबाते हैं और शोर को कम करते हैं, एक क्लीनर पावर स्रोत प्रदान करते हैं।सटीक ग्राउंडिंग रणनीतियों को नियोजित करना और तैयार की गई पीसीबी पाथवे डिज़ाइन संभावित व्यवधानों को आगे बढ़ा सकते हैं।ये दृष्टिकोण उस वास्तविकता को दर्शाते हैं जहां विचारशील डिजाइन समायोजन डिवाइस दक्षता में ध्यान देने योग्य संवर्द्धन का कारण बनता है।
STM32F446 माइक्रोकंट्रोलर IoT सिस्टम से लेकर औद्योगिक वातावरण तक विभिन्न प्रकार के अनुप्रयोगों में अपनी अनुकूलनशीलता के लिए खड़ा है।यह स्वचालन और इलेक्ट्रॉनिक्स दोनों को बढ़ाते हुए विभिन्न तकनीकी आवश्यकताओं को संबोधित करता है।
IoT पारिस्थितिकी तंत्र में, STM32F446 बढ़ाया कनेक्टिविटी और डेटा हैंडलिंग में योगदान देता है।यह परिष्कृत नेटवर्किंग प्रोटोकॉल को रेखांकित करता है, जिससे स्मार्ट उपकरणों को कुशलता से संवाद करने में सक्षम बनाता है।यह स्मार्ट होम्स और इंटेलिजेंट ट्रांसपोर्ट सिस्टम जैसे अनुप्रयोगों का समर्थन करता है, जहां विश्वसनीय कनेक्टिविटी की आवश्यकता है।
औद्योगिक सेटिंग्स में, STM32F446 का उपयोग स्वचालन और ठीक-ट्यून नियंत्रण को आगे बढ़ाने के लिए किया जाता है।यह समकालीन विनिर्माण और गुणवत्ता आश्वासन प्रक्रियाओं के लिए सेंसर और एक्ट्यूएटर्स के सहज एकीकरण को सक्षम करता है।
मोटर नियंत्रण और स्वचालन रिपोर्ट के लिए STM32F446 का उपयोग करने वाले उद्योगों ने औद्योगिक कार्यप्रणाली को बदलने में अपनी भूमिका को दर्शाते हुए परिचालन दक्षता और उत्पाद की गुणवत्ता को बढ़ाया।
मोटर नियंत्रण में असाधारण प्रदर्शन इस माइक्रोकंट्रोलर की एक पहचान है, जो गति और स्थिति पर सटीक नियंत्रण प्रदान करता है।यह रोबोटिक्स और इलेक्ट्रिक वाहनों में प्रचलित है, जहां सटीकता और बिजली दक्षता महान हैं।
चिकित्सा उपकरणों में, STM32F446 को इसकी निर्भरता और सुरक्षा सुविधाओं के लिए मनाया जाता है।यह सटीक रोगी देखभाल के लिए पोर्टेबल डायग्नोस्टिक्स से लेकर मॉनिटरिंग सिस्टम के लिए उपकरणों के निर्माण की सुविधा देता है।
घरेलू उपकरणों में, STM32F446 ऊर्जा-कुशल संचालन और बुद्धिमान नियंत्रण प्रणालियों जैसी उन्नत सुविधाओं को लाता है, स्थिरता को समृद्ध और आगे बढ़ाता है।स्मार्ट उपकरण, जैसे वाशिंग मशीन और रेफ्रिजरेटर, ऊर्जा दक्षता और परिचालन अनुकूलनशीलता को बढ़ावा देने के लिए इन माइक्रोकंट्रोलर का उपयोग करते हैं, तकनीकी-एकीकृत जीवन के लिए अपेक्षाओं को पूरा करते हैं।

Stmicroelectronics, सेमीकंडक्टर इनोवेशन में एक नेता के रूप में उभरता है, जो माइक्रोइलेक्ट्रॉनिक्स में उन्नत समाधान प्रदान करता है।यह ड्राइव सिस्टम-ऑन-चिप (SOC) तकनीक पर अपने मजबूत फोकस में स्पष्ट है, जो आधुनिक इलेक्ट्रॉनिक्स के भविष्य को आकार देने के लिए एक जुनून का प्रतीक है।रणनीतिक गठजोड़ और दूरदर्शिता के माध्यम से, Stmicroelectronics जटिल चुनौतियों से निपटने की अपनी क्षमता को बढ़ाता है।यह रणनीति स्विफ्ट उपभोक्ता मांग में बदलाव को नेविगेट करने में साबित होती है, यह सुनिश्चित करती है कि कंपनी अनुकूल और मजबूत रहे।विशेषज्ञता के धन और सहयोगी विकास के लिए एक प्रतिबद्धता के साथ, Stmicroelectronics सेमीकंडक्टर उद्योग को प्रभावित करता है।
सामग्री बाधा बैग 17/दिसंबर/2020.pdf
बहु देव ए/टी सीएचजीएस 13/दिसंबर/2021.pdf
कृपया एक जांच भेजें, हम तुरंत जवाब देंगे।
2024/10/29 पर
2024/10/29 पर
8000/04/18 पर 147758
2000/04/18 पर 111943
1600/04/18 पर 111349
0400/04/18 पर 83721
1970/01/1 पर 79508
1970/01/1 पर 66916
1970/01/1 पर 63066
1970/01/1 पर 63012
1970/01/1 पर 54081
1970/01/1 पर 52139