
TDA7266SA एक बहुमुखी वर्ग एबी डुअल-ब्रिज ऑडियो पावर एम्पलीफायर आईसी है, जो कंप्यूटर मदरबोर्ड, एलसीडी, टीवी और पोर्टेबल वायरलेस डिवाइस जैसी विविध तकनीकों में कार्यरत है।एक क्लिपवाट -15 पैकेज में स्थित, यह अपने दोहरे चैनलों के माध्यम से 26 डीबी लाभ प्रदान करता है, जिसमें स्टैंडबाय, म्यूट, शॉर्ट सर्किट और थर्मल सुरक्षा की विशेषता है।यह 3V से 18V के वोल्टेज रेंज के भीतर मूल रूप से संचालित होता है।विशेषताओं पर एक नज़दीकी नज़र से पता चलता है कि TDA7266SA के स्टैंडबाय और म्यूट फ़ंक्शन बिजली दक्षता और शोर प्रबंधन पर केंद्रित वातावरण के लिए फायदेमंद हैं।शॉर्ट सर्किट और थर्मल प्रोटेक्शन का समावेश इसकी विश्वसनीयता के लिए बोलता है, उन उपकरणों में इसकी दीर्घायु में योगदान देता है जहां मजबूती एक प्राथमिकता है।
• TDA7294V
• TDA7297

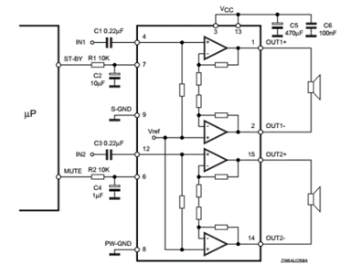
पिन 1: सकारात्मक आउटपुट (बाएं)
स्पष्टता और सटीकता की पेशकश करते हुए, बाएं चैनल को समृद्ध ऑडियो सिग्नल प्रदान करता है।
पिन २: नकारात्मक आउटपुट (बाएं)
पिन 1 के साथ काम करता है, बाईं ओर एक सामंजस्यपूर्ण आउटपुट बनाए रखने के लिए, ऑडियो उत्कृष्टता में योगदान देता है।
पिन ३: बिजली की आपूर्ति
IC के लिए वोल्टेज प्रदान करता है, स्थिर प्रदर्शन और विश्वसनीयता बनाए रखता है।
पिन ४: इनपुट (दाएं)
सही चैनल के प्रवर्धन के लिए नामित ऑडियो सिग्नल में ट्यून।रणनीतिक रूप से लागू परिरक्षण अवांछित शोर को कम कर सकता है।
पिन १२: इनपुट (बाएं)
बाएं ऑडियो इनपुट के लिए प्रवेश द्वार के रूप में कार्य करता है, जहां प्रतिबाधा मिलान में सटीकता प्रदर्शन को बढ़ाती है।
पिन ६: आवाज़ बंद करना
अस्थायी रूप से ऑडियो आउटपुट को मूल रूप से रोकता है, कनेक्शन संशोधनों के दौरान संक्रमण के लिए एक लाभ।
पिन 7: समर्थन करना
कोर सर्किट को सक्रिय रखकर ऊर्जा का संरक्षण करता है, जो सीमित बिजली स्रोतों पर काम करने वाले उपकरणों में मूल्यवान साबित होता है।
पिन 8/9: मैदान
वर्तमान रिटर्न के लिए एक भरोसेमंद पथ स्थापित करता है, सर्किट स्थिरता सुनिश्चित करता है।उन्नत ग्राउंडिंग विधियां विरूपण और हम जैसे सिग्नल मुद्दों को टाल सकते हैं।
पिन 13: बिजली की आपूर्ति
एक अतिरिक्त बिजली इनपुट के रूप में कार्य करता है, सर्किट पर तनाव को कम करने के लिए कुशल बिजली वितरण की आवश्यकता को उजागर करता है।
पिन 14: नकारात्मक आउटपुट (दाएं)
सही चैनल के लिए आउटपुट प्रवाह को पूरा करता है, संतुलित ऑडियो उत्पादन प्राप्त करने के लिए पिन 15 के साथ सामंजस्य स्थापित करता है।
पिन 15: सकारात्मक आउटपुट (दाएं)
आउटपुट रिफाइंड ऑडियो सिग्नल, युग्मित उपकरणों के लिए सहज सिग्नल ट्रांसमिशन का आश्वासन देता है।
|
उत्पाद
गुण |
मान बताइए |
|
उत्पादक |
स्टिमिकोइलेक्ट्रॉनिक्स |
|
पैकेज / मामला |
क्लिपवाट -15 |
|
पैकेजिंग |
नली |
|
लंबाई |
19.85 मिमी |
|
चौड़ाई |
3.2 मिमी |
|
ऊंचाई |
11 मिमी |
|
बिजली उत्पादन |
7 डब्ल्यू |
|
आउटपुट करेंट |
2 ए |
|
पाना |
26 डीबी |
|
कक्षा |
कक्षा-अटल बिहारी |
|
बिजली आपूर्ति अस्वीकृति अनुपात |
56 डीबी |
|
वोल्टेज आपूर्ति |
3 वी ~ 18 वी |
|
शक्ति का अपव्यय |
20 डब्ल्यू |
|
परिचालन तापमान |
0 ° C ~ 70 ° C |
|
बढ़ते शैली |
होल के माध्यम से |
|
चैनल की संख्या |
2 चैनल |
|
उत्पाद का प्रकार |
ऑडियो एम्पलीफायरों |
TDA7266SA एम्पलीफायर में 26 डीबी का एक निश्चित लाभ है, जो एक विविध वोल्टेज स्पेक्ट्रम का समर्थन करता है।यह सीमा विभिन्न अनुप्रयोगों में विभिन्न अनुप्रयोगों को समायोजित करती है, जो विभिन्न संदर्भों में इसकी अनुकूलनशीलता को बढ़ाती है।व्यावहारिक उपयोग में, ऐसा स्पेक्ट्रम अलग -अलग वातावरणों में लगातार आउटपुट प्रदान करते हुए, बहुमुखी सिस्टम डिजाइनों में सहज एकीकरण की अनुमति देता है।
व्यापक सुरक्षात्मक तंत्र के साथ तैयार, TDA7266SA को संभावित विद्युत व्यवधानों से परिरक्षित किया जाता है।ये सुविधाएँ ओवरवॉल्टेज और शॉर्ट सर्किट जैसे जोखिमों के खिलाफ गार्ड करती हैं।इन सुरक्षा उपायों को शामिल करके, आप भरोसेमंद संचालन और विस्तारित सेवा जीवन के लिए डिवाइस पर भरोसा कर सकते हैं।
अवांछित शोर से बचने के लिए, एक नियंत्रण पिन के माध्यम से TDA7266SA के आसानी से सक्रिय म्यूट फ़ंक्शन के साथ ऑडियो आउटपुट का प्रबंधन सीधा है।स्टैंडबाय मोड को ऊर्जा-कुशल प्रणालियों के सिद्धांतों के साथ संरेखित करते हुए, बिजली की खपत को कम करने के लिए तैयार किया गया है।यह विचारशील डिजाइन आधुनिक पर्यावरणीय लक्ष्यों का समर्थन करता है और स्थिरता को बढ़ावा देता है।
8ω लोड के साथ 12V की मानक स्थितियों के तहत, TDA7266SA 8.0W × 2 का आउटपुट प्रदान करता है।एक ही लोड के साथ 11V पर, आउटपुट 7W × 2 पर बदल जाता है, 10%के THD को बनाए रखता है।ये विनिर्देश इसे स्पष्टता के साथ वक्ताओं को चलाने में सक्षम बनाते हैं, विभिन्न अनुप्रयोगों के लिए उपयुक्त हैं, और विश्वसनीय ध्वनि वितरण सुनिश्चित करते हैं।
लाभ सूत्र का उपयोग करके प्राप्त किया जाता है:
![]()
इस समीकरण में, (आरएफ) फीडबैक रेसिस्टर का प्रतिनिधित्व करता है और (आरआई) इनपुट रोकनेवाला को दर्शाता है।(आरएफ) और (आरआई) के बीच का अंतर लाभ स्तरों के ठीक-ट्यूनिंग के लिए अनुमति देता है, विविध आवश्यकताओं और इच्छाओं का जवाब देता है।रोकनेवाला मूल्यों को चुनने में विभिन्न कारकों को संतुलित करना शामिल है।रोकनेवाला सहिष्णुता, तापमान गुणांक और शोर के स्तर जैसे तत्वों पर विचार करें।यह रणनीति विश्वसनीयता का समर्थन करती है क्योंकि स्थितियों में उतार -चढ़ाव होता है।
विभिन्न परिदृश्यों के लिए लाभ प्राप्त करने के लिए दूरदर्शिता की आवश्यकता होती है।पोटेंशियोमीटर समायोज्य लाभ विकल्प प्रदान करते हैं, जिससे वे विभिन्न स्थितियों में सटीक ट्वीक्स के लिए आदर्श बनाते हैं।क्षेत्र में, यह परीक्षण के दौरान एक तेज प्रतिक्रिया प्रदान करता है, सिस्टम अनुकूलनशीलता और प्रदर्शन को बढ़ावा देता है।डिजिटल रूप से प्रोग्रामेबल गेन एम्पलीफायरों (डीपीजीए) जैसे अभिनव तरीके, गतिशील लाभ परिवर्तनों की सुविधा प्रदान करते हैं।ये सिस्टम डिजिटल इंटरफेस के माध्यम से तत्काल संशोधनों को सक्षम करते हैं, सहजता से समकालीन प्रौद्योगिकियों के साथ विलय करते हैं।इस तरह की प्रगति अधिक अनुकूलनीय और बुद्धिमान डिजाइन रणनीतियों की ओर बदलाव को दर्शाती है।
TDA7266SA में, परिष्कृत आंतरिक सर्किट सक्रिय रूप से लघु सर्किट से संभावित नुकसान के खिलाफ गार्ड करते हैं।वर्तमान और वोल्टेज वृद्धि की लगातार निगरानी करके, सिस्टम तेजी से विसंगतियों को संबोधित करता है।यह इस तरह के सतर्कता को बनाए रखने के मूल्य पर जोर देता है, जो सर्किट व्यवधानों को टालने के लिए, इन अंतर्निहित डिफेंस की व्यावहारिक सफलता है।
विसंगतियों का पता लगाने पर, सिस्टम पावर आउटपुट को बंद करने या कम करने जैसे तत्काल सुरक्षात्मक उपायों को ट्रिगर कर सकता है।यह विचारशील प्रतिक्रिया रणनीति सर्किट और वक्ताओं दोनों की अखंडता को संरक्षित करने के लिए अच्छी है।व्यावहारिक सेटिंग्स में, यह तंत्र महंगी मरम्मत को रोकने और डाउनटाइम को कम करने में अमूल्य साबित हुआ है।
थर्मल संरक्षण अत्यधिक गर्मी से उत्पन्न चुनौतियों को संबोधित करता है।इस दृष्टिकोण को लागू करने से, प्रणाली परिचालन स्थिरता और लंबे समय तक सेवा जीवन को सुरक्षित करती है।साक्ष्य बताते हैं कि प्रभावी थर्मल प्रबंधन इलेक्ट्रॉनिक घटकों के स्थायित्व और विश्वसनीयता को बहुत बढ़ाता है।
एक गलती के बाद, बिजली बहाल करने से पहले मूल कारणों को संबोधित करना आवश्यक है।पूरी तरह से निरीक्षण इन समस्याओं को पहचानने और ठीक करने में मदद करते हैं, भविष्य की घटनाओं को रोकते हैं और सुचारू संचालन सुनिश्चित करते हैं।इस अभ्यास को इष्टतम इलेक्ट्रॉनिक सिस्टम प्रदर्शन को बनाए रखने में एक मानक दृष्टिकोण के रूप में स्वीकार किया जाता है।
TDA7266SA समकालीन टेलीविज़न के ऑडियो प्रदर्शन में योगदान देता है।यह परिष्कृत प्रवर्धन तकनीक को शामिल करता है जो ध्वनि स्पष्टता और गहराई को समृद्ध करता है।उत्पाद मूल्यांकन के दौरान उपयोगकर्ता की संतुष्टि अक्सर इस ऑडियो परिशुद्धता पर टिका है।
दोहरे चैनल ऑडियो चलाने में सक्षम, TDA7266SA ने स्पष्ट रूप से LCD डिस्प्ले में ध्वनि में सुधार किया।यह सुविधा उन सेटिंग्स में स्पष्ट हो जाती है जहां कई चैनल एक पूर्ण शरीर वाले ऑडियो के लिए अच्छे हैं, लगातार उच्च अंत डिस्प्ले सिस्टम में इसकी कीमत साबित होती हैं।
वायरलेस गैजेट्स में, TDA7266SA सिग्नल प्रोसेसिंग में कार्य करता है, सूक्ष्मता से ऑडियो गुणवत्ता को बढ़ाता है।वॉल्यूम स्तरों पर यह स्थिरता अक्सर एक सहज ऑडियो बनाए रखने में इसके मूल्य को दर्शाती है।
TDA7266SA कंप्यूटर मदरबोर्ड पर बेहतर ऑडियो आउटपुट का समर्थन करता है, जो स्पष्टता और न्यूनतम विरूपण सुनिश्चित करता है।यह लाभ गेमिंग या किसी भी ऑडियो कार्यों के लिए सटीक ध्वनि प्रजनन की मांग करता है।
घुसपैठ "पॉप-शोर" का प्रबंधन करने के लिए, स्टैंडबाय और म्यूट संकेतों के सावधानीपूर्वक नियंत्रण की आवश्यकता है।अनुक्रम को ऑर्केस्ट्रेट करने के लिए एक माइक्रोप्रोसेसर को नियोजित करना और कैपेसिटेंस को लागू करना धीमी गति से चार्जिंग प्रभावी रूप से इन शोरों को कम करता है।सिस्टम डिज़ाइन से पता चलता है कि समग्र ध्वनिक में सुधार करते हुए, अवांछित ध्वनियों को बढ़ाने में समय की देरी अच्छी है।

कम जमीनी प्रतिरोध को बनाए रखने से हस्तक्षेप और शोर को कम करके TDA7266SA अनुप्रयोगों में ऑडियो स्पष्टता बढ़ जाती है।ग्राउंड लूप्स अवांछित ह्यूम बनाते हैं, जो ध्वनि निष्ठा को प्रभावित करता है।एक स्टार ग्राउंडिंग कॉन्फ़िगरेशन इन मुद्दों को संबोधित कर सकता है, जो जमीनी बिंदुओं के बीच संभावित अंतर को कम कर सकता है।
3V और 18V के बीच एक स्थिर बिजली आपूर्ति वोल्टेज इष्टतम प्रदर्शन का समर्थन करता है।वोल्टेज असंगतताएं ऑडियो विरूपण का कारण बन सकती हैं या एम्पलीफायर को नुकसान पहुंचा सकती हैं।नियामकों या वोल्टेज स्टेबलाइजर्स का उपयोग करना स्थिर वोल्टेज स्तर सुनिश्चित करता है।प्रदर्शन पर उनके प्रभाव के लिए मामूली वोल्टेज में उतार -चढ़ाव अक्सर कम करके आंका जाता है।
म्यूट कार्यों का प्रबंधन उचित रूप से अचानक संकेत रुकावटों से बचता है जो पॉप और क्लिक का कारण बनता है।सॉफ्ट-स्टार्ट तंत्र ध्वनिक गड़बड़ी के बिना चिकनी संक्रमण को सक्षम करते हैं।
उचित इनपुट और आउटपुट प्रतिबाधा मिलान सिग्नल ट्रांसफर दक्षता और निष्ठा का अनुकूलन करता है।बेमेल प्रतिबिंब और ऑडियो गुणवत्ता हानि के लिए नेतृत्व करते हैं।प्रतिबाधा ब्रिजिंग या मैचिंग ट्रांसफार्मर जटिल सेटअप में लाभप्रद हो सकते हैं।सर्किट घटकों के सूक्ष्म इंटरैक्शन को लोच करने से अक्सर ध्वनि प्रदर्शन में वृद्धि होती है।
TDA7266SA की दीर्घायु के लिए हीट अपव्यय का उपयोग किया जाता है।हीटसिंक या सक्रिय कूलिंग सिस्टम ओवरहीटिंग को रोकते हैं, एक सामान्य विफलता का कारण।प्रभावी थर्मल प्रबंधन घटक जीवन का विस्तार करता है, यह दिखाते हुए कि डिजाइन की जटिलताएं स्थायित्व को कैसे प्रभावित कर सकती हैं।
इलेक्ट्रोस्टैटिक डिस्चार्ज (ईएसडी) संरक्षण स्थैतिक क्षति के खिलाफ एम्पलीफायर के लचीलापन को बढ़ाता है।संरक्षण डायोड या ईएसडी-सुरक्षित सामग्री संवेदनशील घटकों की सुरक्षा।यह अभ्यास, केवल एहतियात से परे, इलेक्ट्रॉनिक सिस्टम की विश्वसनीयता और दीर्घायु को बढ़ाने के लिए अभिन्न है।
TDA7266SA एक दोहरी पुल एम्पलीफायर है, जिसका उपयोग मुख्य रूप से ऑडियो संकेतों को बढ़ाने के लिए किया जाता है।यह विभिन्न इलेक्ट्रॉनिक उपकरणों में ऑडियो आउटपुट को बढ़ाता है, ध्वनि स्पष्टता और तीव्रता को बढ़ाता है, सिस्टम में मांगी गई संवर्द्धन की याद दिलाता है।इसकी विशेषताओं के साथ परिचितता कस्टम अनुप्रयोगों की अनुमति देती है, विशिष्ट संदर्भों में इसके उपयोग को अनुकूलित करती है।
यह आईसी एक ऑडियो सिग्नल के दोनों चरणों को बढ़ाता है, जो सकारात्मक और नकारात्मक दोनों हिस्सों को बढ़ाता है।यह विकृति को कम करते हुए ऑडियो निष्ठा बढ़ाता है।संतुलित प्रवर्धन ऑडियो में सटीक प्रयासों को प्रतिध्वनित करते हुए, उच्च गुणवत्ता वाले उत्पादन को प्राप्त करने के लिए सही है।
डिवाइस 0 ° C और 70 ° C के बीच कुशलता से संचालित होता है।यह सीमा विभिन्न परिस्थितियों में लगातार प्रदर्शन सुनिश्चित करती है, थर्मल प्रबंधन में रणनीतियों को दर्शाती है जो इलेक्ट्रॉनिक उपकरणों में स्थिर कार्य को प्राथमिकता देती है।
TDA7266SA दो स्वतंत्र ऑडियो चैनलों का समर्थन करता है, जो स्टीरियो साउंड को सक्षम करता है।यह सेटअप स्थानिक पृथक्करण के माध्यम से एक immersive प्रदान करता है, कॉन्सर्ट सेटिंग्स में उपयोग की जाने वाली साउंडस्टेज तकनीकों के लिए।
आईसी थर्मल प्रोटेक्शन सर्किटरी से सुसज्जित है, जो सुरक्षित तापमान पर पुनरारंभ करके क्षति को रोकता है।यह प्रौद्योगिकी में एक व्यापक डिजाइन सिद्धांत को दर्शाता है, स्थायित्व और दीर्घायु को बढ़ाने पर ध्यान केंद्रित करता है, बहुत कुछ तनाव प्रबंधन रणनीतियों की तरह तनाव के तहत गंभीर कार्यों को संरक्षित करता है।
कृपया एक जांच भेजें, हम तुरंत जवाब देंगे।
2024/10/1 पर
2024/09/30 पर
8000/04/18 पर 147757
2000/04/18 पर 111935
1600/04/18 पर 111349
0400/04/18 पर 83719
1970/01/1 पर 79508
1970/01/1 पर 66903
1970/01/1 पर 63026
1970/01/1 पर 63010
1970/01/1 पर 54081
1970/01/1 पर 52121