
TIP32C PNP ट्रांजिस्टर एक सिलिकॉन एपिटैक्सियल-बेस घटक है जो TO-220 पैकेज में संलग्न है।यह डिज़ाइन मध्यम बिजली रैखिक प्रदर्शन की मांग करने वाले गतिविधियों और परिदृश्यों को स्विच करने के लिए इसे अच्छी तरह से अनुकूल बनाता है।3 ए तक के निरंतर वर्तमान लोड और 5 ए तक पहुंचने वाली चरम वर्तमान क्षमता का प्रबंधन करने की क्षमता के साथ, यह 100V के अधिकतम लोड वोल्टेज का समर्थन करता है।यह ट्रांजिस्टर 40W तक की पर्याप्त शक्ति अपव्यय क्षमता प्रदर्शित करता है, जिससे यह ऑडियो एम्पलीफायर चरणों में उपयोग के लिए फायदेमंद होता है।यह स्पीकर सिस्टम के भीतर स्टैंडअलोन एम्पलीफायरों के लिए भी आदर्श है, जो इसके भरोसेमंद वर्तमान लाभ, कलेक्टर करंट और 5V के एक एमिटर-बेस वोल्टेज को प्रबंधित करने में आसानी के लिए 120mA के आधार वर्तमान सीमा के साथ-साथ।TIP32C की मजबूत वर्तमान हैंडलिंग विस्तारित ऑपरेटिंग अवधि के दौरान कुशल थर्मल प्रबंधन के लिए एक हीट सिंक का एक प्रभावी उपयोग पर प्रकाश डालती है।यह घटक ऑडियो और पावर एम्पलीफायर सर्किट में अपना आवेदन पाता है जहां उच्च वर्तमान स्तरों को महत्व दिया जाता है।

|
पिन नं। |
पिन नाम |
विवरण |
|
पिन 1 |
आधार |
इस पिन का उपयोग ट्रांजिस्टर बायसिंग को नियंत्रित करने के लिए किया जाता है
ट्रांजिस्टर को चालू/बंद करना। |
|
पिन २ |
एकत्र करनेवाला |
यह पिन वर्तमान के प्रवाह की अनुमति देता है और आमतौर पर होता है
एक लोड से जुड़ा हुआ है। |
|
पिन ३ |
emitter |
यह पिन वर्तमान के प्रवाह को बाहर निकालता है और आमतौर पर होता है
GND से जुड़ा हुआ है। |
|
फ़ीचर/स्पेसिफिकेशन |
विवरण |
|
ट्रांजिस्टर प्रकार |
स्वामी |
|
माउन्टिंग का प्रकार |
एक छेद के माध्यम से |
|
पैकेज प्रकार |
To-220-3 |
|
परिचालन तापमान (अधिकतम) |
150 ° C TJ |
|
नमी संवेदनशीलता स्तर (एमएसएल) |
1 (असीमित) |
|
शक्ति अपव्यय |
40W |
|
तत्व विन्यास |
एकल तत्व |
|
कलेक्टर करंट (अधिकतम) |
-3a |
|
कटऑफ करंट - कलेक्टर (अधिकतम) |
300μA |
|
कलेक्टर-एमिटर संतृप्ति वोल्टेज (वीसीई) |
-1.2v |
|
एमिटर बेस वोल्टेज (VEBO) |
-5v |
|
जंक्शन तापमान (टीजे अधिकतम) |
150 ° C |
|
पिन की संख्या |
3 |
|
तत्व सामग्री |
सिलिकॉन |
|
पैकेजिंग |
नली |
|
कलेक्टर आधार वोल्टेज (वीसीबीओ) |
-100V |
|
वर्तमान रेटिंग |
-3a |
|
संक्रमण आवृत्ति |
3 Mhz |
|
कलेक्टर-एमिटर वोल्टेज (VCEO) |
-100V |
|
कलेक्टर-एमिटर ब्रेकडाउन वोल्टेज |
100V |
|
डीसी वर्तमान लाभ (एचएफई) |
10 से 50 |
CJF32C, BD582, TIP32D, BD592, 2N6475, BDT32C, 2N6476, MJE30C, 2SB1016, MJE32C, NSP582, MJE5195, NSP5195, RCA32C, RCA30C, TIP62A, TIP62C, TIP62B, 2SB761B, 2SB860, 2SB762B, 2SB869, BD242C, 2SB945, BD540C, ECG292, BD954, TIP32B, TIP32A।

TIP32C PNP ट्रांजिस्टर का उपयोग आमतौर पर इलेक्ट्रॉनिक सर्किट में एक स्विच के रूप में कार्य करने के लिए किया जाता है, जो वर्तमान के प्रवाह को एक जुड़े लोड के लिए विनियमित करता है।TIP31C NPN ट्रांजिस्टर के विपरीत, जिसमें इसका एमिटर बिजली की आपूर्ति के नकारात्मक पक्ष से जुड़ा हुआ है, TIP32C को रिवर्स में कॉन्फ़िगर किया गया है, इसके एमिटर को सीधे सकारात्मक आपूर्ति वोल्टेज से जुड़ा हुआ है।यह उलटा सेटअप एक पीएनपी ट्रांजिस्टर के रूप में इसके ऑपरेशन को परिभाषित करता है।एक स्विच के रूप में अपनी भूमिका में, ट्रांजिस्टर के व्यवहार को अपने बेस टर्मिनल पर लागू वोल्टेज द्वारा नियंत्रित किया जाता है।जब बेस वोल्टेज एमिटर वोल्टेज की तुलना में पर्याप्त रूप से कम होता है, तो ट्रांजिस्टर "चालू होता है," वर्तमान को एमिटर से कलेक्टर तक प्रवाहित करने की अनुमति देता है।यदि कोई वोल्टेज आधार पर लागू नहीं किया जाता है, तो ट्रांजिस्टर "बंद हो जाता है," वर्तमान प्रवाह को लोड में अवरुद्ध करता है।
ट्रांजिस्टर को नुकसान पहुंचाने से अत्यधिक वर्तमान को रोकने के लिए, बेस टर्मिनल से जुड़ा, एक रोकनेवाला हमेशा सर्किट में शामिल होता है।यह रोकनेवाला आधार में प्रवेश करने वाली वर्तमान की मात्रा को सीमित करता है, यह सुनिश्चित करता है कि ट्रांजिस्टर सुरक्षित रूप से संचालित हो।बेस वोल्टेज का प्रबंधन करने के लिए एक यांत्रिक स्विच को सर्किट में पेश किया जा सकता है।जब स्विच बंद हो जाता है, तो यह आधार को आवश्यक वोल्टेज प्रदान करता है, ट्रांजिस्टर को सक्रिय करता है और लोड को पास करने के लिए करंट को सक्षम करता है।जब स्विच खुला होता है, तो बेस वोल्टेज को हटा दिया जाता है, ट्रांजिस्टर को बंद कर देता है और बिजली की आपूर्ति से लोड को डिस्कनेक्ट करता है।

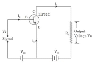
TIP32C PNP ट्रांजिस्टर न केवल एक स्विच के रूप में प्रभावी है, बल्कि संकेतों को बढ़ाने के लिए डिज़ाइन किए गए सर्किट में एक घटक के रूप में भी कार्य करता है।इस भूमिका में, यह एक कमजोर इनपुट सिग्नल की ताकत को बढ़ाता है, जो अधिक मजबूत आउटपुट सिग्नल का उत्पादन करता है।इसे प्राप्त करने के लिए, ट्रांजिस्टर अपने सक्रिय क्षेत्र में काम करता है, एक राज्य जहां यह न्यूनतम विरूपण के साथ रैखिक प्रवर्धन करता है।उचित प्रवर्धन के लिए, सर्किट को विशिष्ट पूर्वाग्रह की स्थिति स्थापित करनी चाहिए।दो वोल्टेज की आपूर्ति का उपयोग किया जाता है: एक को आगे के पूर्वाग्रह के लिए एमिटर-बेस जंक्शन और दूसरा कलेक्टर-एमिटर जंक्शन को उलटने के लिए।ये पूर्वाग्रह चार्ज वाहक के प्रवाह को बनाए रख रहे हैं, जो इनपुट सिग्नल को बढ़ाने के लिए जिम्मेदार हैं।
एक मानक सेटअप में, एमिटर-बेस जंक्शन एक वोल्टेज स्रोत द्वारा पक्षपाती है, जिसे अक्सर वीबीबी कहा जाता है।यह पूर्वाग्रह एक छोटे से इनपुट सिग्नल को एमिटर से कलेक्टर तक चार्ज वाहक के प्रवाह को संशोधित करने की अनुमति देता है।इसी समय, एक अलग वोल्टेज स्रोत, वीसीसी, कलेक्टर-एमिटर जंक्शन पर रिवर्स बायस प्रदान करता है, यह सुनिश्चित करता है कि ट्रांजिस्टर अपने सक्रिय क्षेत्र में रहता है और प्रवर्धित आउटपुट सिग्नल स्थिर और सटीक है।
प्रवर्धित आउटपुट सिग्नल कलेक्टर टर्मिनल से जुड़े एक लोड रोकनेवाला (आरएल) में दिखाई देता है।यह आउटपुट सर्किट की डिजाइन आवश्यकताओं के आधार पर प्रवर्धित वोल्टेज, वर्तमान या शक्ति का प्रतिनिधित्व कर सकता है।उदाहरण के लिए, ऑडियो एप्लिकेशन में, TIP32C लाउडर स्पीकर आउटपुट में कमजोर माइक्रोफोन सिग्नल को बढ़ावा दे सकता है।इसी तरह, डेटा संचार प्रणालियों में, यह लंबी दूरी पर विश्वसनीय संचरण के लिए ऑप्टिकल या इलेक्ट्रॉनिक संकेतों को मजबूत करता है।TIP32C की संकेतों को बढ़ाने की क्षमता इसे आधुनिक इलेक्ट्रॉनिक डिजाइनों में अत्यधिक मूल्यवान बनाती है।इसकी बहुमुखी प्रतिभा इसे छोटे पैमाने पर ऑडियो प्रोसेसिंग से लेकर कॉम्प्लेक्स सिग्नल ट्रांसमिशन तक के कार्यों को संभालने में सक्षम बनाती है, जो एक स्विच और एम्पलीफायर दोनों के रूप में अपनी दोहरी भूमिका को मजबूत करती है।

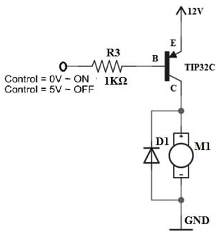
TIP32C PNP ट्रांजिस्टर इलेक्ट्रॉनिक सर्किट में DC मोटर्स को नियंत्रित करने के लिए एक प्रमुख घटक है।यह आधार को इनपुट सिग्नल, एमिटर को एक निरंतर वोल्टेज स्रोत से जोड़कर, और कलेक्टर को जमीन की तरफ मोटर से जोड़कर काम करता है।यह सेटअप ट्रांजिस्टर को स्विचिंग नामक प्रक्रिया के माध्यम से मोटर की गति को विनियमित करने की अनुमति देता है, जहां यह पूरी तरह से (संतृप्ति) और पूरी तरह से बंद (कटऑफ) राज्यों के बीच वैकल्पिक होता है।यह नियंत्रित करके कि ट्रांजिस्टर प्रत्येक राज्य में कितने समय तक रहता है, यह मोटर की गति और टोक़ को समायोजित करता है।TIP32C जैसे PNP ट्रांजिस्टर की एक अनूठी विशेषता बेस वोल्टेज कम होने पर "स्टेट" पर उनका डिफ़ॉल्ट "है, जबकि उच्च वोल्टेज को लागू करने से मोटर बंद हो जाती है।यह सटीक और विश्वसनीय मोटर नियंत्रण की आवश्यकता वाले अनुप्रयोगों के लिए अत्यधिक प्रभावी बनाता है।इसका कॉम्पैक्ट आकार, दक्षता और सामर्थ्य इसे औद्योगिक प्रणालियों और रोजमर्रा के उपकरणों दोनों में उपयोग की एक विस्तृत श्रृंखला के लिए उपयुक्त बनाता है।
TIP32C ट्रांजिस्टर का सुरक्षित रूप से उपयोग करने के लिए, विशिष्ट दिशानिर्देशों का पालन करना महत्वपूर्ण है।यह 3 एम्पीयर और 100 वोल्ट तक लोड को संभाल सकता है, लेकिन इन सीमाओं से अधिक से अधिक ओवरहीटिंग और विफलता हो सकती है।उच्च -शक्ति अनुप्रयोगों के लिए, गर्मी का प्रबंधन करने के लिए एक हीट सिंक जोड़ना आवश्यक है और ट्रांजिस्टर को -65 डिग्री सेल्सियस से +150 डिग्री सेल्सियस के सुरक्षित तापमान रेंज के भीतर रखें।चूंकि कलेक्टर धातु टैब से जुड़ा हुआ है, इसलिए शॉर्ट सर्किट या आस -पास के घटकों को नुकसान को रोकने के लिए उचित इन्सुलेशन आवश्यक है।इन सावधानियों का पालन करके, TIP32C विभिन्न प्रकार के अनुप्रयोगों में विश्वसनीय प्रदर्शन और स्थायित्व सुनिश्चित करता है, घरेलू उपकरणों से लेकर जटिल औद्योगिक प्रणालियों तक।
• TIP32C PNP ट्रांजिस्टर एक बहुमुखी इलेक्ट्रॉनिक घटक है जो उच्च धाराओं और वोल्टेज को संभालने में सक्षम है, जो इसे अनुप्रयोगों की एक श्रृंखला के लिए आदर्श बनाता है।
• एम्पलीफायर सर्किट में, यह कम से कम विरूपण के साथ कमजोर संकेतों को बढ़ाता है, ऑडियो गुणवत्ता और संचार स्पष्टता को बढ़ाता है।
• यह एलईडी और मोटर्स को प्रभावी ढंग से नियंत्रित करता है, जिससे चिकनी प्रकाश डिमिंग, सटीक मोटर गति समायोजन और बेहतर ऊर्जा दक्षता में सुधार होता है।
• यह उच्च-वर्तमान स्विचिंग अनुप्रयोगों में उत्कृष्टता प्राप्त करता है, गर्मी और रखरखाव की जरूरतों को कम करते हुए बिजली की आपूर्ति, मोटर ड्राइवरों और औद्योगिक उपकरणों में विश्वसनीय प्रदर्शन सुनिश्चित करता है।
• माइक्रोकंट्रोलर्स के साथ जोड़ा गया, यह रोबोटिक्स और स्वचालन प्रणालियों के लिए एच-ब्रिज सर्किट में उन्नत मोटर नियंत्रण को सक्षम बनाता है जो सटीक और लचीलेपन की मांग करते हैं।
• व्यापक रूप से औद्योगिक और सामान्य इलेक्ट्रॉनिक्स में उपयोग किया जाता है, यह रैखिक और स्विचिंग सिस्टम दोनों का समर्थन करता है, मांग वातावरण में अनुकूलनशीलता और विश्वसनीयता की पेशकश करता है।
• इसकी स्थायित्व और दक्षता इसे विभिन्न क्षेत्रों में प्रदर्शन, लागत में कटौती, और नवाचार को बढ़ावा देने के लिए एक विकल्प बनाती है।
मल्टी देव सलाह सामग्री नोटिस 8/अप्रैल/2019.pdf
कृपया एक जांच भेजें, हम तुरंत जवाब देंगे।
2024/12/13 पर
2024/12/13 पर
8000/04/18 पर 147758
2000/04/18 पर 111943
1600/04/18 पर 111349
0400/04/18 पर 83721
1970/01/1 पर 79508
1970/01/1 पर 66916
1970/01/1 पर 63066
1970/01/1 पर 63012
1970/01/1 पर 54081
1970/01/1 पर 52139