

|
पिन नं। |
नाम |
विवरण |
|
1 |
1OUT |
पहले ऑप-एम्प का उत्पादन |
|
2 |
में 1- |
पहले ऑप-एम्प के लिए इनवर्टिंग इनपुट |
|
3 |
1in+ |
पहले ओपी-एम्प के लिए गैर-इनवर्टिंग इनपुट |
|
4 |
Vcc- |
मैदान |
|
5 |
2in+ |
दूसरे ओपी-एम्प के लिए गैर-इनवर्टिंग इनपुट |
|
6 |
2in- |
दूसरे ऑप-एम्प के लिए इनवर्टिंग इनपुट |
|
7 |
2OUT |
दूसरे ऑप-एम्प का उत्पादन |
|
8 |
वीसीसी+ |
वोल्टेज आपूर्ति |



TL072 ऑपरेशनल एम्पलीफायर अपनी हाई-स्पीड, कम-शोर JFET इनपुट डिज़ाइन के लिए इलेक्ट्रॉनिक्स में खड़ा है, जो एक कॉम्पैक्ट पैकेज में दोहरी ओपी-एम्पी को एकीकृत करता है।यह आर्किटेक्चर न्यूनतम हार्मोनिक विरूपण सुनिश्चित करता है, जिससे यह उच्च-सटीकता अनुप्रयोगों जैसे कि ऑडियो प्री-एम्प्लीफिकेशन के लिए आदर्श है।स्पष्ट और सटीक संकेतों को वितरित करने की इसकी क्षमता ने इसे पेशेवर ऑडियो उपकरणों में एक प्रधान बना दिया है, जहां निष्ठा और स्पष्टता बुनियादी विशेषताएं हैं।
कम इनपुट पूर्वाग्रह और ऑफसेट धाराओं की विशेषता, TL072 सिग्नल प्रवर्धन से लेकर फ़िल्टरिंग तक विविध सर्किट डिजाइनों में अनुकूलनशीलता प्रदान करता है।इसकी विश्वसनीयता और लचीलापन यह अनुप्रयोगों की मांग में सिग्नल अखंडता को संरक्षित करने पर ध्यान केंद्रित करने के लिए एक पसंदीदा विकल्प बनाती है।दोहरी ओपी-एएमपी ज्यादातर स्टीरियो सेटअप और एकीकृत ऑडियो सिस्टम में प्रभावी हैं, कार्यक्षमता को बढ़ाते हुए अंतरिक्ष का अनुकूलन करते हैं।सावधानीपूर्वक बिजली की आपूर्ति समायोजन के साथ, विरूपण को और कम से कम किया जा सकता है, इसकी सटीकता और बहुमुखी प्रतिभा का उदाहरण दिया जा सकता है।
TL072 ऑपरेशनल एम्पलीफायर ऑडियो प्री-एम्पलीफायरों में एक प्रमुख भूमिका निभाता है, ज्यादातर उच्च गुणवत्ता वाले सुनने के अनुभव के लिए सटीकता को प्राप्त करने और विकृति को कम करने में।यह कम शोर के साथ ऑडियो आउटपुट सुनिश्चित करता है और हस्तक्षेप को कम करता है, स्पष्टता और निष्ठा में वृद्धि में योगदान देता है।यह तकनीकी चालाकी एक immersive अनुभव के लिए आपकी इच्छा को संतुष्ट करता है।इसके अतिरिक्त, TL072 ठीक-ट्यूनिंग ऑडियो मापदंडों जैसे वॉल्यूम, बास और ट्रेबल के लिए अनुमति देता है, व्यक्तिगत वरीयताओं के लिए एक सिलवाया ध्वनि प्रोफ़ाइल खानपान की पेशकश करता है।
TL072 के अनुप्रयोग इसकी बहुमुखी वोल्टेज तुलना क्षमताओं के कारण ऑडियो सिस्टम से परे हैं।यह वोल्टेज विनियमन, सिग्नल कंडीशनिंग और एनालॉग कम्प्यूटेशन में प्रभावी उपयोग पाता है।नियंत्रण प्रणालियों और इंस्ट्रूमेंटेशन में, TL072 अपनी सटीकता और अनुकूलनशीलता के कारण बाहर खड़ा है।आप इस घटक के लिए वरीयता में एक भूमिका निभाते हुए, इसकी विश्वसनीयता के साथ, विशेष कार्यों की एक भीड़ के लिए इसका पक्ष ले सकते हैं।
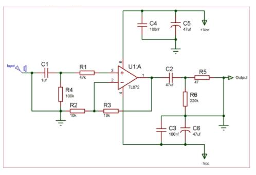
ऑडियो पूर्व-प्रवर्धन की दुनिया में, TL072 बजट के अनुकूल रहते हुए ध्वनि की गुणवत्ता को बढ़ाने के लिए एक मजबूत साधन के रूप में कार्य करता है।यह परिचालन एम्पलीफायर अपने शीर्ष-स्तरीय प्रदर्शन के साथ उत्कृष्ट प्रदर्शन करता है, इनपुट से जुड़े होने के बाद अविश्वसनीय रूप से कम शोर और नगण्य विरूपण के साथ ऑडियो वितरित करता है।इसके उच्च इनपुट प्रतिबाधा के लिए धन्यवाद, रोकनेवाला R4 के मूल्य को बढ़ाने से शोर मंजिल और विरूपण को कम करके प्रदर्शन को बढ़ावा मिल सकता है।दूसरी ओर, रोकनेवाला R1 प्रतिबाधा संतुलन के लिए महत्वपूर्ण है, स्पष्ट सिग्नल ट्रांसमिशन सुनिश्चित करने के लिए पेशेवर ऑडियो कॉन्फ़िगरेशन में आमतौर पर सम्मानित एक रणनीति।
नकारात्मक प्रतिक्रिया प्रतिरोधों R2 और R3 पर विचार करना प्रमुख है;उनके मुख्य कार्य में माप और ठीक-ट्यूनिंग आउटपुट सिग्नल शामिल हैं।उनके मूल्यों में पूर्ण संतुलन प्राप्त करना एक परिष्कृत चुनौती है: यदि अत्यधिक उच्च सेट किया जाता है, तो वे शोर को बढ़ा सकते हैं;यदि बहुत कम है, तो वे विकृति को बढ़ाते हैं।इस जटिल संतुलन में ठीक ट्यूनिंग संगीत वाद्ययंत्रों में समानताएं हैं, जहां मामूली ट्वीक्स समग्र ध्वनिकी में गहराई से सुधार कर सकते हैं।
संभावित शोर चिंताओं का मुकाबला करने के लिए, R6 का उपयोग निर्वहन को विनियमित करने या संधारित्र C2 के माध्यम से प्रवाह को स्थिर करने के लिए किया जाता है।इस घटक की प्रभावशीलता की तुलना लाइव प्रदर्शन के दौरान सिग्नल शुद्धता को बनाए रखने के लिए एक साउंड इंजीनियर के उत्कृष्ट समायोजन से की जा सकती है।
अनुप्रयोग परिपथ


|
विशेषता |
विवरण |
|
कम बिजली की खपत |
न्यूनतम बिजली उपयोग के साथ कुशल संचालन। |
|
इनपुट-पूर्वाग्रह धाराएं और ऑफसेट धाराएं |
कम इनपुट-पूर्वाग्रह और ऑफसेट धाराओं के लिए अनुकूलित
सटीक अनुप्रयोग। |
|
लघु परिपथ संरक्षण |
आउटपुट शॉर्ट सर्किट के खिलाफ अंतर्निहित सुरक्षा। |
|
कुंडी-अप मुक्त संचालन |
कुंडी-अप मुद्दों के बिना स्थिर संचालन सुनिश्चित करता है। |
|
दोहरी ओपी-एम्प आईसी |
एक आईसी पैकेज में दो परिचालन एम्पलीफायरों में शामिल हैं। |
|
उच्च इनपुट प्रतिबाधा |
उच्च प्रतिबाधा स्रोतों के साथ इंटरफेसिंग की सुविधा। |
|
आंतरिक आवृत्ति मुआवजा |
स्थितियों की एक विस्तृत श्रृंखला पर स्थिर संचालन सुनिश्चित करता है। |
|
वाइड वोल्टेज रेंज |
एक विस्तृत सामान्य-मोड (वीसीसी+तक) और अंतर का समर्थन करता है
वोल्टेज रेंज। |
• LM358
• Ne5532
• Opa827

Stmicroelectronics खुद को सेमीकंडक्टर डोमिनियन में एक अग्रणी इकाई के रूप में अलग करता है, माइक्रोइलेक्ट्रॉनिक अनुप्रयोगों की एक विस्तृत श्रृंखला में इसकी ग्राउंडब्रेकिंग प्रगति के लिए प्रशंसा प्राप्त करता है।कंपनी ने सिलिकॉन प्रौद्योगिकी, असाधारण विनिर्माण कौशल, और अच्छी तरह से चुने गए रणनीतिक गठबंधनों में सिस्टम-ऑन-चिप (एसओसी) प्रौद्योगिकियों में प्रगति को बढ़ावा देने के लिए अपने व्यापक ज्ञान का उपयोग किया।जैसे -जैसे बाजार तेजी से विकसित होता है और अभिसरण रुझान सामने आते हैं, इन पारियों को संबोधित करना एक गतिशील चुनौती बन जाता है।अनुसंधान और विकास में कंपनी के चल रहे निवेश ने आविष्कार के लिए अपनी क्षमता को बढ़ावा दिया और उद्योग पदानुक्रम में अपनी स्थिति को बनाए रखा।उद्योग aficionados अक्सर स्वीकार करते हैं कि तकनीकी कौशल और व्यावहारिक बाजार ज्ञान का संलयन उनकी उपलब्धियों में कारक हैं।लगातार विकसित होने वाले प्रौद्योगिकी वातावरण में, भविष्य के रुझानों को अनुकूलित करने और अनुमान लगाने की क्षमता एक पर्याप्त लाभ साबित होती है।
Stmicroelectronics की विजय सिलिकॉन प्रौद्योगिकी के अपने गहरे बैठे कमांड से जुड़ी हुई है।यह गहन विशेषज्ञता उन समाधानों को क्राफ्टिंग का मार्ग प्रशस्त करती है जो विभिन्न औद्योगिक मांगों को पूरा करने में कुशल और निपुण दोनों हैं।आप सटीकता और निर्भरता के मूल्य को पहचान सकते हैं, विशेषताओं को लगातार बढ़ाते हैं।उन्नत सामग्रियों को संक्रमित करके और विनिर्माण कार्यप्रणाली का अनुकूलन करके, कंपनी न केवल अपने प्रसाद की कार्यक्षमता को बढ़ाती है, बल्कि तकनीकी प्रगति में अंतर-क्षेत्र सहयोग के माध्यम से नवाचार को भी प्रोत्साहित करती है।
यह तालिका का एक संगठित अवलोकन प्रदान करता है TL072CN'एस अनुपालन जानकारी के साथ विनिर्देशों और विशेषताओं।
|
प्रकार |
पैरामीटर |
|
पर्वत |
होल के माध्यम से |
|
माउन्टिंग का प्रकार |
होल के माध्यम से |
|
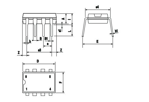
पैकेज / मामला |
8-DIP (0.300, 7.62 मिमी) |
|
पिन की संख्या |
8 |
|
आपूर्तिकर्ता युक्ति पैकेज |
8-डिप्रेशन |
|
वज़न |
4.535924G |
|
तत्वों की संख्या |
2 |
|
परिचालन तापमान |
0 ° C ~ 70 ° C |
|
पैकेजिंग |
नली |
|
भाग की स्थिति |
अप्रचलित |
|
नमी संवेदनशीलता स्तर (एमएसएल) |
असीमित |
|
अधिकतम परिचालन तापमान |
70 ° C |
|
न्यूनतम संचालन तापमान |
0 ° C |
|
आधार भाग संख्या |
TL072 |
|
प्रचालन आपूर्ति वोल्टेज |
18V |
|
चैनल की संख्या |
2 |
|
सर्किट की संख्या |
2 |
|
अधिकतम आपूर्ति वोल्टेज |
36V |
|
न्यूनतम आपूर्ति वोल्टेज |
6V |
|
परिचालन आपूर्ति वर्तमान |
4ma |
|
नाममात्र आपूर्ति वर्तमान |
5ma |
|
आउटपुट करेंट |
40ma |
|
वर्तमान पीढ़ी |
4ma |
|
न्यूनतम इनपुट वोल्टेज |
12v |
|
कई दर |
16V/μS |
|
प्रवर्धक प्रकार |
जम्मू-FET |
|
सामान्य मोड अस्वीकृति अनुपात (सीएमआरआर) |
70 डीबी |
|
वर्तमान - इनपुट पूर्वाग्रह |
20PA |
|
अधिकतम इनपुट वोल्टेज |
15V |
|
वोल्टेज - आपूर्ति, एकल/दोहरी (±) |
6v ~ 36v ± 3V ~ 18V |
|
आउटपुट करंट प्रति चैनल |
40ma |
|
इनपुट ऑफसेट वोल्टेज |
3MV |
|
बैंडविड्थ |
3 Mhz |
|
बैंडविड्थ उत्पाद प्राप्त करें |
4 मेगाहर्टज
|
|
वोल्टेज बढ़ना |
106.02DB |
|
वोल्टेज - इनपुट ऑफसेट |
3MV |
|
अधिकतम दोहरी आपूर्ति वोल्टेज |
18V |
|
न्यूनतम दोहरी आपूर्ति वोल्टेज |
3 वी |
|
दोहरी आपूर्ति वोल्टेज |
± 15V |
|
एम्पलीफायरों की संख्या |
2 |
|
ऊंचाई |
4.95 मिमी |
|
लंबाई |
10.16 मिमी |
|
चौड़ाई |
7.11 मिमी |
|
SVHC तक पहुँचें |
कोई एसवीएचसी नहीं |
|
विकिरण कठोरता |
नहीं |
|
रोह्स स्टेटस |
ROHS3 आज्ञाकारी |
|
सीसा मुक्त |
सीसा मुक्त |
कृपया एक जांच भेजें, हम तुरंत जवाब देंगे।
TL072CP के पूर्ण विश्लेषण को निष्पादित करने के लिए, सटीक पिन कॉन्फ़िगरेशन के लिए डेटा शीट से परामर्श करके आरंभ करें।डीसी वोल्टेज को ठीक से मापना प्रमुख है;ग्राउंडिंग के लिए चेसिस पर काली जांच रखें और पिन 8 (V+ आपूर्ति) और पिन 4 (V- आपूर्ति) पर क्रमिक रूप से लाल जांच लागू करें।यह विधि किसी भी संभावित विसंगतियों को उजागर करने के लिए आधार बनाती है।इसके अलावा, एक आस्टसीलस्कप के साथ एक फ़ंक्शन जनरेटर को एकीकृत करने से आने वाले संकेतों के लिए एम्पलीफायर की प्रतिक्रिया की जांच करने की अनुमति मिलती है, इसके प्रदर्शन विशेषताओं की गहरी समझ पैदा होती है, और व्यापक रूप से खोज करने वाले डिजाइन भेदों की जन्मजात जिज्ञासा के लिए खानपान होती है।
एनालॉग सर्किट डिजाइन की दुनिया में, ओपी-एएमपी एक बहुमुखी संसाधन के रूप में उभरता है, उनके अनुकूलनशीलता के लिए धन्यवाद।नकारात्मक प्रतिक्रिया का लाभ उठाकर, आप बाहरी घटकों के माध्यम से लाभ और प्रतिबाधा जैसे कारकों को समायोजित कर सकते हैं, ओपी-एएमपी की अंतर्निहित विसंगतियों पर निर्भरता को कम कर सकते हैं।यह लचीलापन अनुप्रयोगों की एक भीड़ में चमकता है, ऑडियो उपकरणों से लेकर तंत्र को नियंत्रित करने के लिए, विभिन्न परिस्थितियों में प्रदर्शन के उच्च मानकों को बनाए रखने के प्रयास के साथ संरेखित करता है।
मानक ओपी-एम्प्स आमतौर पर 30 से 40 एमए तक स्रोत या सिंक धाराओं, हालांकि कुछ वेरिएंट 100 एमए या उससे आगे के रूप में समर्थन करते हैं।उच्च आउटपुट वाले लोग 1000 एमए से ऊपर की ओर प्रस्तुत कर सकते हैं, जो कि पावर प्रवर्धन की तरह पर्याप्त वर्तमान की आवश्यकता वाले अनुप्रयोगों की आवश्यकताओं को संबोधित करते हैं।इन विनिर्देशों को कम करना उपयुक्त अनुप्रयोगों के साथ ऑप-एएमपी को संरेखित करने में सहायता करता है, न तो अपर्याप्त शक्ति और न ही अत्यधिक ड्राइव सुनिश्चित करता है, और इष्टतम डिजाइन कार्यक्षमता से प्राप्त तकनीकी और भावनात्मक संतुष्टि को पूरा करता है।
ये ऑप-एम्प्स अपनी गति के लिए बाहर खड़े हैं, उच्च-वोल्टेज JFET और द्विध्रुवी ट्रांजिस्टर का विलय करते हैं।साझा विशेषताओं, जैसे कि उच्च स्लीव दर और कम इनपुट पूर्वाग्रह धाराएं, उन्हें सटीक सिग्नल प्रोसेसिंग की मांग करने वाले अनुप्रयोगों के लिए अपील करते हैं।मॉडल के बीच मामूली विशिष्टता अंतर अद्वितीय वरीयताओं को आकर्षित कर सकते हैं, प्रत्येक मॉडल को विशिष्ट परिचालन मांगों को पूरा करने और डिजाइन विकल्पों में अपनी पसंद की विविधता को प्रतिध्वनित करने की अनुमति देते हैं।
TL072 श्रृंखला उच्च गति वाले JFET को नियोजित करती है, न्यूनतम इनपुट पूर्वाग्रह और ऑफसेट धाराओं के साथ शिखर प्रदर्शन सुनिश्चित करती है, विविध अनुप्रयोगों में दक्षता का अनुकूलन करती है।उनका समावेश बेहतर इनपुट प्रतिबाधा और स्विफ्ट स्विचिंग क्षमताओं को सुरक्षित करने में महत्वपूर्ण है, ऑडियो और इंस्ट्रूमेंट एम्पलीफायरों दोनों में मांगी गई।JFET का उपयोग करने का निर्णय इंजीनियरिंग की जरूरतों और उत्पादन के विचारों के बीच एक संतुलित दृष्टिकोण का प्रतिनिधित्व करता है, तकनीकी निर्णय लेने में तर्कसंगतता और रचनात्मकता के चौराहे को दर्शाता है।
TL07X श्रृंखला ऑडियो अनुप्रयोगों में न्यूनतम हार्मोनिक हस्तक्षेप को बनाए रखते हुए, केवल 0.003%की उल्लेखनीय रूप से कम कुल हार्मोनिक विरूपण (THD) दर प्राप्त करती है।यह अद्वितीय ऑडियो स्पष्टता, 13 V/μs की एक दर दर क्षमता के साथ मिलकर, उच्च गुणवत्ता वाले ऑडियो सिस्टम के लिए श्रृंखला की उपयुक्तता की पुष्टि करता है।कम विरूपण के लिए समर्पण सुपीरियर साउंड प्रजनन निष्ठा प्राप्त करने के लिए सामूहिक उद्योग की महत्वाकांक्षा को प्रतिबिंबित करता है, पवित्रता और उत्कृष्टता के लिए आपकी अपेक्षाओं के साथ प्रतिध्वनित होता है।
TL072X के पिन कार्यात्मकताओं को समझना कुशल सर्किट एकीकरण और विश्वसनीय डिजाइन के लिए बहुत जरूरी है।इनवर्टिंग इनपुट्स (1 इन- और 7 इन-) सिग्नल चरण को समायोजित करते हैं, जबकि गैर-इनवर्टिंग इनपुट (4 इन+ और 6 इन+) क्रमशः प्रत्यक्ष और सहायक संकेतों को स्वीकार करते हैं।आउटपुट (2 आउट और 8 आउट) प्रवर्धित संकेतों को वितरित करते हैं और वैकल्पिक सिग्नल रूटिंग का समर्थन करते हैं।पिन 5 और 10 को नेकां (कोई कनेक्शन नहीं) के रूप में चिह्नित किया गया है, जो पीसीबी लेआउट को सरल बनाता है।बिजली की आपूर्ति पिन, 9 वीसीसी+, और 10 वीसीसी-, सर्किट स्थिरता बनाए रखती है और आवश्यक सकारात्मक और नकारात्मक रेल प्रदान करती है।इन भूमिकाओं के साथ परिचितता सर्किट दक्षता को बढ़ाती है और इंजीनियरिंग डिजाइनों में आवश्यक संरचित दृष्टिकोण को दर्शाती है, विश्वसनीय संचालन सुनिश्चित करती है।
2024/11/22 पर
2024/11/22 पर
8000/04/18 पर 147757
2000/04/18 पर 111935
1600/04/18 पर 111349
0400/04/18 पर 83719
1970/01/1 पर 79508
1970/01/1 पर 66901
1970/01/1 पर 63021
1970/01/1 पर 63010
1970/01/1 पर 54081
1970/01/1 पर 52121