
चित्र 1. LPC84x माइक्रोकंट्रोलर
LPC84x माइक्रोकंट्रोलर का व्यापक रूप से एम्बेडेड सिस्टम में उपयोग किया जाता है क्योंकि वे एक कॉम्पैक्ट और ऊर्जा-कुशल डिवाइस में प्रसंस्करण क्षमता, मेमोरी और बाह्य उपकरणों को जोड़ते हैं।हालाँकि, विश्वसनीय संचालन काफी हद तक स्थिर और अच्छी तरह से नियंत्रित पावर-अप प्रक्रिया पर निर्भर करता है।स्टार्टअप के दौरान, अस्थिर आपूर्ति वोल्टेज, अनुचित वोल्टेज रैंप दर, या असंगत रीसेट स्थितियां जैसे मुद्दे माइक्रोकंट्रोलर को प्रारंभ करने के तरीके को प्रभावित कर सकते हैं।ये स्थितियां डिवाइस को सामान्य संचालन तक पहुंचने से रोक सकती हैं या सिस्टम बूट में देरी कर सकती हैं।
LPC84x श्रृंखला ARM Cortex-M0+ प्रोसेसर के आसपास बनाई गई है, जो कम बिजली की खपत और कुशल प्रदर्शन के लिए अनुकूलित है।यह 32-बिट कोर तेज़ इंटरप्ट हैंडलिंग और नियतात्मक निष्पादन का समर्थन करता है, जो इसे एम्बेडेड अनुप्रयोगों के लिए उपयुक्त बनाता है।इसकी सरल वास्तुकला विश्वसनीय प्रसंस्करण क्षमताओं को बनाए रखते हुए कॉम्पैक्ट फर्मवेयर बनाने की अनुमति देती है।कोर आसान प्रोग्रामिंग और डिबगिंग के लिए मानक एआरएम विकास टूल का भी समर्थन करता है।
इन माइक्रोकंट्रोलर में प्रोग्राम कोड और फर्मवेयर को स्टोर करने के लिए उपयोग की जाने वाली ऑन-चिप फ्लैश मेमोरी शामिल है।आंतरिक फ्लैश आमतौर पर बाहरी मेमोरी उपकरणों की आवश्यकता के बिना एम्बेडेड अनुप्रयोगों के लिए पर्याप्त स्थान प्रदान करता है।एकीकृत फ्लैश निर्देशों तक तेजी से पहुंच की अनुमति देता है और समग्र सिस्टम दक्षता में सुधार करता है।यह हार्डवेयर डिज़ाइन को भी सरल बनाता है क्योंकि माइक्रोकंट्रोलर प्रोग्रामिंग के बाद स्वतंत्र रूप से काम कर सकता है।
LPC84x परिवार रनटाइम डेटा स्टोरेज और स्टैक संचालन के लिए आंतरिक SRAM को एकीकृत करता है।यह मेमोरी वेरिएबल्स, बफ़र्स और अस्थायी प्रोसेसिंग डेटा तक त्वरित पहुंच की अनुमति देती है।तेज़ SRAM निष्पादन गति में सुधार करता है क्योंकि CPU बाहरी मेमोरी की प्रतीक्षा किए बिना डेटा तक पहुंच सकता है।यह एम्बेडेड अनुप्रयोगों के भीतर मल्टीटास्किंग संचालन का भी समर्थन करता है।
बाहरी उपकरणों और मॉड्यूल को जोड़ने के लिए एकाधिक संचार परिधीय उपलब्ध हैं।इनमें सीरियल संचार के लिए यूएआरटी इंटरफेस, उच्च गति परिधीय संचार के लिए एसपीआई इंटरफेस और सेंसर और नियंत्रण नेटवर्क के लिए आई²सी इंटरफेस शामिल हैं।ये अंतर्निर्मित संचार ब्लॉक एम्बेडेड डिज़ाइन में हार्डवेयर एकीकरण को सरल बनाते हैं।इसका उपयोग डिस्प्ले, सेंसर, मेमोरी डिवाइस और अन्य डिजिटल घटकों को जोड़ने के लिए किया जा सकता है।
LPC84x माइक्रोकंट्रोलर में 12-बिट एनालॉग-टू-डिजिटल कनवर्टर (एडीसी) जैसी एकीकृत एनालॉग सुविधाएं शामिल हैं।यह डिवाइस को सेंसर या बाहरी सर्किट से एनालॉग सिग्नल को मापने की अनुमति देता है।कुछ वेरिएंट में एनालॉग आउटपुट उत्पन्न करने के लिए डिजिटल-टू-एनालॉग कनवर्टर (डीएसी) कार्यक्षमता भी शामिल है।ये क्षमताएं माइक्रोकंट्रोलर को सिग्नल के साथ सीधे इंटरफेस करने में सक्षम बनाती हैं।
सामान्य प्रयोजन इनपुट/आउटपुट (GPIO) पिन माइक्रोकंट्रोलर को बाहरी हार्डवेयर घटकों के साथ इंटरैक्ट करने की अनुमति देते हैं।LPC84x में लचीली पिन कॉन्फ़िगरेशन सुविधाएँ शामिल हैं जो एक ही पिन को कई फ़ंक्शन निर्दिष्ट करने की अनुमति देती हैं।यह लचीलापन पीसीबी लेआउट को अनुकूलित करने और उपलब्ध बाह्य उपकरणों को अधिकतम करने में मदद करता है।GPIO पिन को डिजिटल इनपुट, आउटपुट या वैकल्पिक परिधीय कार्यों के लिए कॉन्फ़िगर किया जा सकता है।
बैटरी चालित अनुप्रयोगों में ऊर्जा की खपत को कम करने के लिए कम-पावर मोड शामिल किए गए हैं।ये मोड माइक्रोकंट्रोलर को निष्क्रिय अवधि के दौरान अप्रयुक्त बाह्य उपकरणों को अक्षम करने या सिस्टम घड़ी आवृत्ति को कम करने की अनुमति देते हैं।पावर प्रबंधन सुविधाएँ पोर्टेबल उपकरणों में बैटरी जीवन को बढ़ाने में मदद करती हैं।आवश्यकता पड़ने पर सिस्टम तुरंत सक्रिय संचालन पर लौट सकता है।
समय माप, सिग्नल उत्पादन और घटना नियंत्रण का समर्थन करने के लिए विभिन्न टाइमर मॉड्यूल एकीकृत किए गए हैं।इनमें मल्टी-रेट टाइमर, राज्य कॉन्फ़िगर करने योग्य टाइमर और वॉचडॉग टाइमर शामिल हैं।टाइमर मोटर नियंत्रण, संचार समय, या आवधिक कार्य शेड्यूलिंग जैसे एम्बेडेड सिस्टम में सटीक समय नियंत्रण सक्षम करते हैं।ये मॉड्यूल सिस्टम की विश्वसनीयता और प्रदर्शन में सुधार करते हैं।

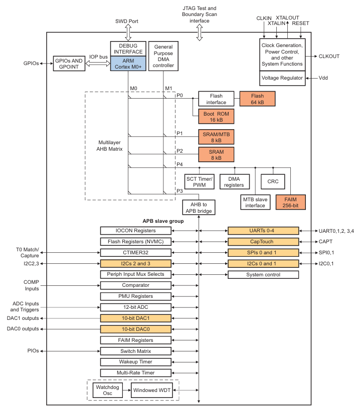
चित्र 2. LPC84x माइक्रोकंट्रोलर ब्लॉक आरेख
LPC84x आर्किटेक्चर कई कार्यात्मक ब्लॉकों को एकीकृत करता है जो एम्बेडेड प्रोसेसिंग कार्यों को करने के लिए एक साथ काम करते हैं।सिस्टम के केंद्र में ARM Cortex-M0+ CPU है, जो SRAM से डेटा एक्सेस करते समय आंतरिक फ्लैश मेमोरी में संग्रहीत प्रोग्राम निर्देशों को निष्पादित करता है।एक बहुपरत एएचबी बस मैट्रिक्स प्रोसेसर को मेमोरी मॉड्यूल और परिधीय इंटरफेस से जोड़ता है, जिससे आंतरिक घटकों के बीच कुशल संचार सक्षम होता है।क्लॉक जेनरेशन और पावर प्रबंधन सिस्टम टाइमिंग को नियंत्रित करता है और विभिन्न प्रदर्शन मोड में स्थिर डिवाइस संचालन सुनिश्चित करता है।एसडब्ल्यूडी जैसे डिबग इंटरफेस विकास के दौरान फर्मवेयर को प्रोग्राम और परीक्षण करने की अनुमति देते हैं।टाइमर, संचार मॉड्यूल और एनालॉग इंटरफेस सहित विभिन्न परिधीय, बाहरी डिवाइस इंटरैक्शन प्रदान करने के लिए आंतरिक बस प्रणाली के माध्यम से जुड़े हुए हैं।साथ में, ये ब्लॉक कुशल एम्बेडेड नियंत्रण के लिए डिज़ाइन किया गया एक कॉम्पैक्ट माइक्रोकंट्रोलर आर्किटेक्चर बनाते हैं।
|
पैरामीटर |
प्रतीक |
विशिष्ट / रेंज |
|
आपूर्ति वोल्टेज |
वीडीडी |
1.8 वी - 3.6 वी |
|
एनालॉग आपूर्ति वोल्टेज |
वीडीडीए |
1.8 वी - 3.6 वी |
|
ऑपरेटिंग वोल्टेज (सामान्य) |
वीडीडी |
3.3 वी |
|
पावर-ऑन वोल्टेज सीमा |
वीपीओआर |
~1.5 वी (सामान्य) |
|
ब्राउन-आउट वोल्टेज स्तर |
वीबीओआर |
विन्यास योग्य (~1.7-2.7 वी) |
|
सक्रिय मोड वर्तमान |
आईडीडी |
डिवाइस पर निर्भर |
|
गहरी नींद की धारा |
आईडीडी(डीएस) |
बहुत कम (μA रेंज) |
|
अधिकतम GPIO वोल्टेज |
वीआईओ |
वीडीडी तक |
|
ऑपरेटिंग तापमान रेंज |
टीए |
-40°C से +105°C |
|
अनुशंसित डिकॉउलिंग कैपेसिटर |
— |
प्रत्येक वीडीडी पिन के पास 0.1 μF |
पावर-ऑन रीसेट (पीओआर) एक आंतरिक रीसेट तंत्र है जो एलपीसी84एक्स माइक्रोकंट्रोलर पर पहली बार पावर लागू होने पर स्वचालित रूप से सक्रिय हो जाता है।इसका मुख्य उद्देश्य सिस्टम को रीसेट स्थिति में रखना है जब तक कि आपूर्ति वोल्टेज सुरक्षित ऑपरेटिंग स्तर तक नहीं पहुंच जाता।जब डिवाइस चालू होता है, तो पीओआर सर्किट आपूर्ति वोल्टेज की निगरानी करता है और सीपीयू को समय से पहले निर्देशों को निष्पादित करने से रोकता है।एक बार जब वोल्टेज स्थिर हो जाता है, तो रीसेट स्थिति जारी हो जाती है और प्रोसेसर आंतरिक फ्लैश मेमोरी से कोड निष्पादित करना शुरू कर देता है।यह सुनिश्चित करता है कि बिजली लागू होने के बाद माइक्रोकंट्रोलर हमेशा पूर्वानुमानित स्थिति में शुरू होता है।आंतरिक आर्किटेक्चर में, रीसेट सिस्टम सामान्य ऑपरेशन शुरू होने से पहले घड़ी और पावर प्रबंधन ब्लॉक के साथ इंटरैक्ट करता है।यह तंत्र LPC84x स्टार्टअप प्रक्रिया की नींव बनाता है।
ब्राउन-आउट रीसेट (बीओआर) एक सुरक्षा तंत्र है जो एलपीसी84एक्स माइक्रोकंट्रोलर को रीसेट करता है जब आपूर्ति वोल्टेज एक सुरक्षित ऑपरेटिंग सीमा से नीचे चला जाता है।इसका उद्देश्य सीपीयू को अस्थिर वोल्टेज स्थितियों के तहत काम करने से रोकना है जो अप्रत्याशित व्यवहार का कारण बन सकता है।जब वोल्टेज कॉन्फ़िगर स्तर से नीचे गिर जाता है, तो बीओआर सर्किट मेमोरी और परिधीय स्थितियों की सुरक्षा के लिए सिस्टम रीसेट को ट्रिगर करता है।आपूर्ति वोल्टेज के स्थिर स्तर पर लौटने के बाद, डिवाइस सामान्य रूप से पुनरारंभ हो जाता है।यह सुविधा उन प्रणालियों में विश्वसनीय संचालन बनाए रखने में मदद करती है जहां बिजली में उतार-चढ़ाव हो सकता है।आंतरिक वास्तुकला में, वोल्टेज मॉनिटरिंग सर्किट कम वोल्टेज स्थितियों का पता लगाने के लिए पावर कंट्रोल ब्लॉक के साथ काम करते हैं।परिणामस्वरूप, माइक्रोकंट्रोलर अस्थायी वोल्टेज ड्रॉप से सुरक्षित रूप से उबर सकता है।
बाहरी रीसेट पिन चिप के बाहर से LPC84x माइक्रोकंट्रोलर को रीसेट करने के लिए एक हार्डवेयर विधि प्रदान करता है।यह बाहरी उपकरणों या नियंत्रण संकेतों को जरूरत पड़ने पर माइक्रोकंट्रोलर को रीसेट स्थिति में मजबूर करने की अनुमति देता है।जब RESET सिग्नल सक्रिय हो जाता है, तो प्रोसेसर निर्देशों को निष्पादित करना बंद कर देता है और प्रारंभिक स्टार्टअप स्थिति पर वापस आ जाता है।यह सुनिश्चित करता है कि सिस्टम कुछ परिचालन घटनाओं के दौरान सफाई से पुनरारंभ हो सकता है।रीसेट सिग्नल जारी होने के बाद, डिवाइस फ़र्मवेयर को दोबारा चलाने से पहले अपनी आंतरिक आरंभीकरण प्रक्रिया करता है।बाहरी रीसेट नियंत्रण का उपयोग अक्सर प्रोग्रामिंग, डिबगिंग या सिस्टम पर्यवेक्षण के दौरान किया जाता है।आंतरिक सिस्टम संरचना के भीतर, यह रीसेट पथ सीधे केंद्रीय रीसेट नियंत्रक से जुड़ता है।
वॉचडॉग रीसेट तब होता है जब वॉचडॉग टाइमर पता लगाता है कि सिस्टम सॉफ़्टवेयर अब सही ढंग से काम नहीं कर रहा है।वॉचडॉग टाइमर चल रहे फर्मवेयर से समय-समय पर अपडेट की आवश्यकता के द्वारा प्रोग्राम निष्पादन की लगातार निगरानी करता है।यदि सॉफ़्टवेयर अपेक्षित अवधि के भीतर टाइमर को ताज़ा करने में विफल रहता है, तो टाइमर समाप्त हो जाता है और सिस्टम रीसेट ट्रिगर हो जाता है।यह तंत्र सिस्टम को सॉफ़्टवेयर क्रैश, अनंत लूप या अप्रत्याशित फ़र्मवेयर दोषों से बचाता है।रीसेट होने के बाद, माइक्रोकंट्रोलर पुनरारंभ होता है और प्रोग्राम को फिर से निष्पादित करना शुरू कर देता है।आंतरिक वास्तुकला में, वॉचडॉग टाइमर सिस्टम नियंत्रण तर्क और टाइमर के साथ काम करता है।इसका उद्देश्य समग्र सिस्टम विश्वसनीयता में सुधार करना और एम्बेडेड सिस्टम में निरंतर संचालन बनाए रखना है।
1. विद्युत आपूर्ति स्थिरीकरण
जब वोल्टेज पहली बार डिवाइस पर लागू किया जाता है, तो आंतरिक सर्किट को आपूर्ति वोल्टेज को स्थिर करने के लिए एक छोटी अवधि की आवश्यकता होती है।इस चरण के दौरान, आंतरिक नियामक और पावर प्रबंधन ब्लॉक सीपीयू और बाह्य उपकरणों के लिए उचित वोल्टेज स्तर स्थापित करते हैं।यह स्थिरीकरण होने पर माइक्रोकंट्रोलर निष्क्रिय रहता है।यह प्रारंभिक पावर-अप चरण के दौरान अविश्वसनीय व्यवहार को रोकता है।स्थिर वोल्टेज यह सुनिश्चित करता है कि आंतरिक लॉजिक सर्किट सही ढंग से काम कर सकें।
2. पावर-ऑन रीसेट सक्रियण
आपूर्ति स्थिर होने के बाद, पावर-ऑन रीसेट सर्किट प्रोसेसर को रीसेट स्थिति में रखता है।यह रीसेट सीपीयू को निर्देशों को निष्पादित करने से रोकता है जब तक कि वोल्टेज सुरक्षित स्तर तक नहीं पहुंच जाता।रीसेट नियंत्रक इस चरण के दौरान आपूर्ति वोल्टेज की लगातार निगरानी करता है।केवल जब वोल्टेज आवश्यक सीमा से अधिक हो जाता है तो रीसेट जारी होना शुरू हो जाता है।यह गारंटी देता है कि माइक्रोकंट्रोलर एक स्वच्छ सिस्टम स्थिति से शुरू होता है।
3. आंतरिक घड़ी आरंभीकरण
एक बार रीसेट स्थितियां साफ़ हो जाने पर, माइक्रोकंट्रोलर अपनी आंतरिक घड़ी प्रणाली को प्रारंभ करता है।घड़ी जनरेटर आंतरिक थरथरानवाला शुरू करता है, जो सीपीयू और परिधीय संचालन के लिए समय प्रदान करता है।यह घड़ी सिस्टम निष्पादन के लिए मुख्य समय संदर्भ बन जाती है।स्थिर घड़ी स्रोत के बिना प्रोसेसर निर्देश नहीं चला सकता।इसलिए, क्लॉक इनिशियलाइज़ेशन सिस्टम स्टार्टअप का एक महत्वपूर्ण चरण है।
4. मेमोरी आरंभीकरण
अगले चरण के दौरान, प्रोसेसर प्रोग्राम द्वारा उपयोग की जाने वाली आंतरिक मेमोरी संरचना तैयार करता है।फ़्लैश मेमोरी फ़र्मवेयर निर्देश प्रदान करती है, जबकि SRAM रनटाइम डेटा संग्रहीत करती है।सिस्टम इंटरप्ट हैंडलिंग के लिए उपयोग की जाने वाली वेक्टर तालिका भी तैयार करता है।यह मेमोरी सेटअप प्रोसेसर को प्रोग्राम प्रविष्टि बिंदु का सही ढंग से पता लगाने की अनुमति देता है।उचित मेमोरी आरंभीकरण सुचारु फर्मवेयर निष्पादन सुनिश्चित करता है।
5. परिधीय आरंभीकरण
मेमोरी तैयार करने के बाद, सिस्टम महत्वपूर्ण आंतरिक बाह्य उपकरणों को सक्षम बनाता है।इन बाह्य उपकरणों में फर्मवेयर के लिए आवश्यक टाइमर, संचार मॉड्यूल और नियंत्रण रजिस्टर शामिल हो सकते हैं।कुछ बाह्य उपकरण तब तक अक्षम रहते हैं जब तक एप्लिकेशन सॉफ़्टवेयर उन्हें सक्रिय नहीं कर देता।आरंभीकरण चरण यह सुनिश्चित करता है कि बुनियादी सिस्टम वातावरण तैयार है।यह चरण डिवाइस को एप्लिकेशन निष्पादन के लिए तैयार करता है।
6. फ़र्मवेयर निष्पादन शुरू होता है
एक बार जब सभी आंतरिक आरंभीकरण चरण पूरे हो जाते हैं, तो प्रोसेसर फ्लैश मेमोरी में संग्रहीत फर्मवेयर को निष्पादित करना शुरू कर देता है।निष्पादन आम तौर पर प्रोग्राम कोड में परिभाषित रीसेट वेक्टर से शुरू होता है।इस बिंदु से, एम्बेडेड एप्लिकेशन सिस्टम ऑपरेशन को नियंत्रित करता है।फ़र्मवेयर बाह्य उपकरणों को कॉन्फ़िगर करता है, इनपुट सिग्नलों को संसाधित करता है और सिस्टम कार्य करता है।यह हार्डवेयर स्टार्टअप से एप्लिकेशन रनटाइम तक संक्रमण को चिह्नित करता है।
• पावर-अप के दौरान धीमा वोल्टेज रैंप
यदि आपूर्ति वोल्टेज बहुत धीमी गति से बढ़ती है, तो आंतरिक रीसेट सर्किट अप्रत्याशित रूप से व्यवहार कर सकते हैं।धीमी रैंप दर उचित रीसेट रिलीज़ में देरी कर सकती है और डिवाइस आरंभीकरण को प्रभावित कर सकती है।कुछ प्रणालियों में, सीपीयू वोल्टेज पूरी तरह से स्थिर होने से पहले शुरू करने का प्रयास कर सकता है।इसके परिणामस्वरूप असंगत स्टार्टअप व्यवहार हो सकता है।
• विद्युत आपूर्ति शोर या अस्थिरता
बिजली आपूर्ति लाइन पर विद्युत शोर स्थिर माइक्रोकंट्रोलर स्टार्टअप में हस्तक्षेप कर सकता है।शोर के कारण अस्थायी वोल्टेज में गिरावट हो सकती है जो अनपेक्षित रीसेट को ट्रिगर कर सकती है।ये उतार-चढ़ाव आंतरिक घड़ी और लॉजिक सर्किट को प्रभावित कर सकते हैं।परिणामस्वरूप, माइक्रोकंट्रोलर बार-बार पुनरारंभ हो सकता है।
• अपर्याप्त डिकॉउलिंग कैपेसिटर
माइक्रोकंट्रोलर पावर पिन के पास खराब डिकॉउलिंग स्टार्टअप के दौरान अस्थिर वोल्टेज का कारण बन सकता है।चिप के अंदर तीव्र वर्तमान परिवर्तन के लिए आपूर्ति को स्थिर करने के लिए पास के कैपेसिटर की आवश्यकता होती है।उचित डिकॉउलिंग के बिना, वोल्टेज स्पाइक्स हो सकते हैं।यह अस्थिरता सिस्टम आरंभीकरण को प्रभावित कर सकती है।
• स्टार्टअप के दौरान वोल्टेज गिरना
यदि बिजली की आपूर्ति स्टार्टअप पर पर्याप्त करंट प्रदान नहीं कर सकती है, तो वोल्टेज थोड़ी देर के लिए गिर सकता है।यह स्थिति ब्राउन-आउट रीसेट स्थितियों को ट्रिगर कर सकती है।ऐसी गिरावट तब हो सकती है जब सिस्टम में अन्य घटक एक साथ शुरू होते हैं।ये अस्थायी गिरावट बूट प्रक्रिया को बाधित कर सकती है।
•सिग्नल अस्थिरता रीसेट करें
बाहरी रीसेट सिग्नल जो पावर-अप के दौरान उतार-चढ़ाव करते हैं, बार-बार रीसेट का कारण बन सकते हैं।यदि रीसेट सिग्नल स्थिर नहीं रहता है, तो माइक्रोकंट्रोलर कभी भी अपना आरंभीकरण पूरा नहीं कर सकता है।यह फ़र्मवेयर को सामान्य रूप से निष्पादित होने से रोक सकता है।विश्वसनीय स्टार्टअप के लिए स्थिर रीसेट स्थितियाँ आवश्यक हैं।
• अनुचित घड़ी स्रोत उपलब्धता
यदि सिस्टम किसी बाहरी घड़ी स्रोत पर निर्भर करता है जो सही ढंग से प्रारंभ नहीं होता है, तो सीपीयू ठीक से चलने में विफल हो सकता है।स्थिर घड़ी सिग्नल के बिना, निर्देश निष्पादन शुरू नहीं हो सकता।इसके परिणामस्वरूप सिस्टम अनुत्तरदायी दिखाई दे सकता है.सामान्य माइक्रोकंट्रोलर स्टार्टअप के लिए घड़ी की स्थिरता महत्वपूर्ण है।
• आपूर्ति वोल्टेज स्थिरता सत्यापित करें
पहला समस्या निवारण चरण ऑसिलोस्कोप या मल्टीमीटर का उपयोग करके माइक्रोकंट्रोलर आपूर्ति वोल्टेज को मापना है।स्टार्टअप के दौरान वोल्टेज अनुशंसित ऑपरेटिंग रेंज के भीतर रहना चाहिए।कोई भी अचानक गिरावट या स्पाइक बिजली आपूर्ति अस्थिरता का संकेत दे सकता है।पावर-अप के दौरान वोल्टेज तरंग का अवलोकन करने से छिपी हुई समस्याएं सामने आ सकती हैं।विश्वसनीय माइक्रोकंट्रोलर आरंभीकरण के लिए स्थिर वोल्टेज महत्वपूर्ण है।
• रीसेट सिग्नल टाइमिंग की जाँच करें
रीसेट सिग्नल स्थिर रहना चाहिए और पावर-अप प्रक्रिया के साथ ठीक से सिंक्रनाइज़ होना चाहिए।कई लोग अक्सर यह पुष्टि करने के लिए रीसेट पिन की निगरानी करते हैं कि यह स्टार्टअप के दौरान अपेक्षा के अनुरूप व्यवहार कर रहा है।एक अस्थिर या शोर वाला रीसेट सिग्नल सिस्टम को बार-बार पुनरारंभ कर सकता है।रीसेट टाइमिंग को सत्यापित करने से यह सुनिश्चित होता है कि पावर स्थिर होने के बाद ही आरंभीकरण होता है।सही रीसेट व्यवहार उचित सिस्टम बूट का समर्थन करता है।
• विद्युत आपूर्ति फ़िल्टरिंग का निरीक्षण करें
डिकूपलिंग कैपेसिटर जैसे पावर फ़िल्टरिंग घटकों की सावधानीपूर्वक जांच की जानी चाहिए।ये कैपेसिटर तेजी से वर्तमान परिवर्तनों के दौरान स्थिर वोल्टेज बनाए रखने में मदद करते हैं।खराब प्लेसमेंट या अपर्याप्त कैपेसिटेंस वोल्टेज शोर को माइक्रोकंट्रोलर को प्रभावित करने की अनुमति दे सकता है।उचित फ़िल्टरिंग सुनिश्चित करने से स्टार्टअप विश्वसनीयता में सुधार होता है।हार्डवेयर निरीक्षण से अक्सर गायब या गलत तरीके से रखे गए कैपेसिटर का पता चल सकता है।
• क्लॉक सोर्स ऑपरेशन की पुष्टि करें
प्रोसेसर द्वारा निर्देशों को निष्पादित करने के लिए सिस्टम घड़ी का सही ढंग से प्रारंभ होना आवश्यक है।उचित संचालन की पुष्टि के लिए थरथरानवाला संकेतों की जाँच करें।यदि घड़ी स्रोत प्रारंभ करने में विफल रहता है, तो सीपीयू फर्मवेयर नहीं चला सकता है।क्लॉक सिग्नल की निगरानी से यह निर्धारित करने में मदद मिलती है कि टाइमिंग सर्किट सही ढंग से काम कर रहे हैं या नहीं।सामान्य स्टार्टअप के लिए विश्वसनीय घड़ी संचालन की आवश्यकता होती है।
• फ़र्मवेयर इनिशियलाइज़ेशन कोड की जाँच करें
फ़र्मवेयर के अंदर स्टार्टअप कोड सिस्टम आरंभीकरण व्यवहार को प्रभावित कर सकता है।रीसेट हैंडलर और सिस्टम इनिशियलाइज़ेशन रूटीन की समीक्षा करें।सिस्टम रजिस्टरों या बाह्य उपकरणों का गलत कॉन्फ़िगरेशन सामान्य संचालन में देरी कर सकता है।स्टार्टअप कोड को सत्यापित करने से यह सुनिश्चित होता है कि फ़र्मवेयर हार्डवेयर को सही ढंग से प्रारंभ करता है।सॉफ़्टवेयर निरीक्षण हार्डवेयर डिबगिंग का पूरक है।
• डिबग टूल के साथ स्टार्टअप व्यवहार का निरीक्षण करें
एसडब्ल्यूडी जैसे डिबग इंटरफेस स्टार्टअप के दौरान प्रोसेसर गतिविधि की निगरानी करने की अनुमति देते हैं।डिबगिंग टूल का उपयोग करके, जांचें कि सीपीयू मुख्य प्रोग्राम प्रविष्टि बिंदु तक पहुंचता है या नहीं।ब्रेकप्वाइंट और डिबगिंग लॉग यह बताने में मदद करते हैं कि आरंभीकरण कहां रुकता है।यह विधि प्रारंभिक स्टार्टअप चरणों के दौरान सिस्टम व्यवहार में मूल्यवान अंतर्दृष्टि प्रदान करती है।
LPC84x माइक्रोकंट्रोलर का विश्वसनीय स्टार्टअप स्थिर शक्ति, सही रीसेट व्यवहार और ठीक से काम करने वाली घड़ी प्रणाली पर निर्भर करता है।महत्वपूर्ण स्टार्टअप चरणों में पावर स्थिरीकरण, रीसेट रिलीज़, क्लॉक सेटअप, मेमोरी तैयारी और फ़र्मवेयर निष्पादन शामिल हैं।वोल्टेज ड्रॉप, शोर, खराब डिकॉउलिंग या अस्थिर रीसेट सिग्नल जैसी समस्याएं इस प्रक्रिया को बाधित कर सकती हैं।सावधानीपूर्वक पावर डिज़ाइन और व्यवस्थित समस्या निवारण लगातार स्टार्टअप और स्थिर सिस्टम संचालन सुनिश्चित करने में मदद करते हैं।
कृपया एक जांच भेजें, हम तुरंत जवाब देंगे।
LPC84x माइक्रोकंट्रोलर का उपयोग आमतौर पर एम्बेडेड सिस्टम में किया जाता है जिसके लिए कम बिजली की खपत और कॉम्पैक्ट हार्डवेयर की आवश्यकता होती है।विशिष्ट अनुप्रयोगों में औद्योगिक नियंत्रण प्रणाली, सेंसर इंटरफेस, उपभोक्ता इलेक्ट्रॉनिक्स और IoT डिवाइस शामिल हैं।
आप ARM-संगत टूल जैसे Keil MDK, MCUXpresso IDE, या IAR एंबेडेड वर्कबेंच का उपयोग करके LPC84x डिवाइस को प्रोग्राम कर सकते हैं।ये वातावरण डिबगिंग, संकलन और फ़र्मवेयर विकास का समर्थन करते हैं।
नहीं, LPC84x में एक आंतरिक ऑसिलेटर शामिल है जो सिस्टम क्लॉक उत्पन्न कर सकता है।हालाँकि, कुछ एप्लिकेशन उच्च समय सटीकता के लिए बाहरी क्रिस्टल का उपयोग कर सकते हैं।
अधिकांश LPC84x डिवाइस लगभग 30 मेगाहर्ट्ज तक की क्लॉक स्पीड पर काम करते हैं।यह गति कम बिजली खपत बनाए रखते हुए कुशल प्रसंस्करण की अनुमति देती है।
हाँ, LPC84x डिवाइस कई कम-पावर मोड के साथ डिज़ाइन किए गए हैं जो निष्क्रिय अवधि के दौरान ऊर्जा की खपत को कम करते हैं।यह उन्हें पोर्टेबल इलेक्ट्रॉनिक्स, IoT नोड्स और बैटरी चालित एम्बेडेड सिस्टम के लिए उपयुक्त बनाता है।
2026/03/10 पर
2026/03/9 पर
8000/04/18 पर 147758
2000/04/18 पर 111943
1600/04/18 पर 111349
0400/04/18 पर 83721
1970/01/1 पर 79508
1970/01/1 पर 66916
1970/01/1 पर 63071
1970/01/1 पर 63012
1970/01/1 पर 54081
1970/01/1 पर 52139