
IR2110 एक उन्नत उच्च-वोल्टेज ड्राइवर आईसी है जो ब्रिज सर्किट में उच्च-साइड और लो-साइड स्विच का प्रबंधन करने के लिए तैयार है, जैसे कि कम-पुल और आधा-पुल कॉन्फ़िगरेशन।यह हाई-स्पीड ड्राइवर आईसी अलग-अलग कम और उच्च-साइड आउटपुट प्रदान करता है, जो मानक सीएमओ और एलएसटीटीएल लॉजिक स्तरों के साथ संगतता की सुविधा प्रदान करता है।मजबूत HVIC और LATCH-IMIMUNE CMOS तकनीक की विशेषता, IR2110 परिचालन वातावरण की मांग करता है, जो 2.5a के पीक आउटपुट करंट के साथ 10V से 20V के बीच एक वोल्टेज रेंज का समर्थन करता है और 340μA की आपूर्ति करंट है, जो विभिन्न प्रकार के उच्च-शक्ति के लिए उपयुक्त है।स्विचिंग कार्य।सिद्ध डिजाइन प्रथाएं इन अनुप्रयोगों के प्रदर्शन और स्थायित्व के बीच संतुलन पर जोर देती हैं।
औद्योगिक रूप से और मोटर वाहन क्षेत्रों में, IR2110 को चुनौतीपूर्ण परिस्थितियों में अपनी लचीलापन के लिए पसंद किया जाता है, जिससे बिजली के उतार -चढ़ाव के बीच स्थिर प्रदर्शन सुनिश्चित होता है।व्यावहारिक अंतर्दृष्टि से पता चलता है कि इस ड्राइवर को शामिल करने से अक्सर घटक विफलता दर कम हो जाती है, जिससे जटिल प्रणालियों की दीर्घायु और निर्भरता दोनों को बढ़ाया जाता है।
IR2110 की उच्च गति क्षमताएं अनुप्रयोगों में गंभीर हैं, जिनमें रिन्यूएबल एनर्जी सिस्टम जैसे तेजी से और सटीक स्विचिंग की आवश्यकता होती है।सौर इनवर्टर में, स्विफ्ट स्विचिंग ऊर्जा रूपांतरण दक्षता को बढ़ाता है, ऊर्जा उपज के अनुकूलन के लिए निर्णायक।जैसा कि प्रौद्योगिकी आगे बढ़ती है, IR2110 जैसे घटकों के निरंतर अनुकूलन को नए प्रदर्शन मानकों को पूरा करने के लिए आवश्यक है, इलेक्ट्रॉनिक डिजाइन में नवाचार और रणनीतिक दूरदर्शिता की भूमिका पर जोर दिया।

|
पिन नंबर |
पिन नाम |
विवरण |
|
1 |
एलओ |
लो-साइड गेट ड्राइवर का आउटपुट पिन। |
|
2 |
कॉम |
कम-साइड कॉन्फ़िगरेशन के लिए वापसी पथ। |
|
3 |
वीसीसी |
कम पक्ष के लिए बिजली की आपूर्ति पिन। |
|
4, 8, 14 |
एनसी |
जुड़े हुए पिन नहीं। |
|
5 |
बनाम |
हाई-साइड ड्राइव के लिए पथ फ्लोटिंग-पॉइंट पिन रिटर्न करें। |
|
6 |
वीबी |
हाई-साइड ड्राइव के लिए उपयोग किए जाने वाले फ्लोटिंग सप्लाई पिन। |
|
7 |
हो |
उच्च-साइड MOSFET के लिए उपयोग किए जाने वाले आउटपुट सिग्नल पिन। |
|
9 |
वीडीडी |
+5V बिजली की आपूर्ति पिन।वोल्टेज 5V होना चाहिए;4V से नीचे का उपयोग करना
आवश्यक परिणाम प्रदान नहीं कर सकता है। |
|
10 |
हिन |
पीडब्लूएम सिग्नल इनपुट हाई-साइड ड्राइव के लिए उपयोग किया जाता है। |
|
11 |
एसडी |
शटडाउन पिन स्वचालित रूप से सिस्टम को बंद करने के लिए उपयोग किया जाता है। |
|
12 |
लिन |
लो-साइड ड्राइव के लिए PWM सिग्नल इनपुट। |
|
13 |
वीएसएस |
बिजली की आपूर्ति gnd पिन। |
|
फ़ीचर/स्पेसिफिकेशन |
विवरण |
|
पिन की संख्या |
14 |
|
पैकेज प्रकार |
पीडीआईपी, एसओआईसी |
|
डीवी/डीटी प्रतिरक्षा |
हाँ |
|
वोल्टेज लॉकआउट के तहत |
दो चैनलों के लिए उपलब्ध है |
|
इनपुट प्रकार |
CMOS Schmitt-ट्रिगर इनपुट नीचे खींचें |
|
शटडाउन लॉजिक |
चक्र द्वारा चक्र के साथ बढ़त हुई |
|
प्रचार देरी |
दोनों चैनलों के लिए मिलान किया |
|
इनपुट/आउटपुट चरण संबंध |
आउटपुट इनपुट द्वारा चरण के भीतर हैं |
|
तर्क संगतता |
3.3 वी लॉजिक के साथ संगत |
|
द्वार ड्राइव आपूर्ति सीमा |
10 वी - 20 वी |
|
तर्क आपूर्ति सीमा |
3.3 वी - 20 वी |
|
ग्राउंड ऑफसेट |
लॉजिक एंड पावर ग्राउंड ± 5 V है |
|
आउटपुट करेंट |
2.5 ए |
|
वोल्टेज आपूर्ति सीमा |
10 वी - 20 वी |
|
वृद्धि समय |
35 एनएस |
|
गिरावट का समय |
25 एनएस |
|
टर्न-ऑन देरी समय (अधिकतम) |
120 एनएस |
|
टर्न-ऑफ देरी समय (मिनट) |
94 एनएस |
|
परिचालन वर्तमान आपूर्ति |
340 µa |
|
समकक्ष MOSFET ड्राइवर |
Mic4608, UCC27714, Fan7392 |
आधे-पुल के विन्यास के भीतर, IR2110 उच्च-साइड और निम्न-साइड MOSFETs दोनों की सटीक हैंडलिंग सुनिश्चित करता है।यह आईसी उन प्रणालियों में प्रमुख है जो सावधानीपूर्वक बिजली प्रबंधन और बढ़ी हुई दक्षता की मांग करते हैं।अपनी भूमिका से परे, यह उपयोगकर्ता के इरादे को परिचालन मांगों के साथ शक्ति प्रवाह के सामंजस्य बनाने के इरादे को दर्शाता है।

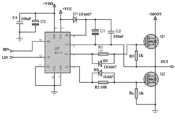
IR2110 MOSFET ड्राइवर सर्किट में डायोड, कैपेसिटर और MOSFETs शामिल हैं।ये घटक एक बूटस्ट्रैप सर्किट की रीढ़ बनाते हैं, जो उपयुक्त गेट वोल्टेज बनाए रखने के सार को कैप्चर करते हैं।उनका एकीकरण ऊर्जा वितरण को परिष्कृत करने के लिए प्रतिबद्धता को चित्रित करता है।
• बूटस्ट्रैप सर्किट और संधारित्र गतिशीलता: बूटस्ट्रैप सर्किट कुशल पुल सेटअप के दिल की धड़कन के रूप में कार्य करता है, जो संधारित्र चार्ज-डिस्चार्ज चक्रों को सक्षम करता है।वोल्टेज का यह नाजुक संतुलन MOSFET गेट की कार्यक्षमता के लिए सक्रिय है, जो कि नोटिंग डिज़ाइन को परिचालन वास्तविकता में बदल देता है।विशिष्ट सर्किट भेद के आधार पर संधारित्र मूल्यों में प्रयोग प्रदर्शन अनुकूलन का एक अन्वेषण है।
• तेजी से स्विचिंग व्यवहार: डायोड ने तेजी से डिस्चार्ज पथों को बनाया है जो गेट प्रतिरोधों को बायपास करते हैं, MOSFET टर्न-ऑफ अंतराल को काफी कम कर देते हैं।यह विशेषता उच्च-प्रदर्शन संदर्भों में बेशकीमती है, क्योंकि यह इलेक्ट्रॉनिक संचार में गति की इच्छा के साथ प्रतिध्वनित, तेज संक्रमण की आवश्यकता को पूरा करता है।
• गेट-टू-सोर्स रेसिस्टर्स: मूक अभिभावकों के रूप में अभिनय करते हुए, गेट-टू-सोर्स रेसिस्टर्स आकस्मिक MOSFET को शोर या अस्थायी गेट के मुद्दों से ट्रिगर करने से रोकते हैं।विचारशील रूप से चुना गया और रणनीतिक रूप से रखा गया, ये प्रतिरोध प्रणाली की अखंडता को सुदृढ़ करते हैं, डिजाइन दर्शन को प्रतिबिंबित करते हैं जो चैंपियन बाहरी प्रभावों पर सावधानीपूर्वक विचार करते हैं।
IR2110 उच्च गति स्विचिंग के दौरान बिजली दक्षता को बढ़ाने में महत्वपूर्ण भूमिका निभाता है, ज्यादातर मोटर ड्राइव, इनवर्टर और सिस्टम के लिए तेजी से प्रतिक्रियाओं की मांग करता है।स्विफ्ट स्विचिंग संचालन के प्रबंधन में इसकी क्षमता ऊर्जा हानि को कम करती है, जिससे दक्षता में योगदान होता है।इस घटक को कुशलता से नियोजित करके, आप सिस्टम विश्वसनीयता और प्रदर्शन में उल्लेखनीय लाभ की रिपोर्ट करते हैं, विशेष रूप से औद्योगिक वातावरण में जहां सटीकता अत्यधिक मूल्यवान है।
IR2110 की एक उल्लेखनीय विशेषता इसका मजबूत विद्युत अलगाव है, जो संभावित हानिकारक उच्च-शक्ति आउटपुट वोल्टेज से संवेदनशील इनपुट सर्किट को परिरक्षण करने में निपुण है।यह सुविधा वोल्टेज सर्जेस और गड़बड़ी से नाजुक इलेक्ट्रॉनिक भागों की सुरक्षा में एक प्रमुख भूमिका निभाती है, जिससे सिस्टम के परिचालन जीवन का विस्तार होता है।आप अक्सर सुरक्षा उपायों और कम दीर्घकालिक रखरखाव प्रयासों को बढ़ाने के लिए अपनी परियोजनाओं में इस ड्राइवर का उपयोग कर सकते हैं।
IR2110 हाफ-ब्रिज और फुल-ब्रिज सेटअप दोनों को संभालने में उत्कृष्टता प्राप्त करता है, जिससे सुचारू द्विदिश शक्ति विनियमन की सुविधा होती है जो उन्नत इलेक्ट्रॉनिक्स की आवश्यकता होती है।यह लचीलापन अनुप्रयोगों की एक व्यापक सरणी का समर्थन करता है, जिसमें इलेक्ट्रिक वाहनों और जटिल उपभोक्ता इलेक्ट्रॉनिक्स में प्रणोदन प्रणाली शामिल है।आप नोट कर सकते हैं कि इसकी बहुमुखी प्रतिभा प्रतिस्पर्धी प्रदर्शन के स्तर को बनाए रखते हुए डिजाइन प्रक्रियाओं को काफी सरल करती है।
मोटर नियंत्रण अनुप्रयोगों में, IR2110 मोटर गति और दिशा के विस्तृत मॉड्यूलेशन को सक्षम करता है।इसकी तेजी से स्विचिंग क्षमता सावधानीपूर्वक नियंत्रण के लिए अनुमति देती है, जो रोबोटिक्स जैसे अनुप्रयोगों के लिए उपयोगी है जो सटीक मोटर क्रियाओं की मांग करते हैं।इन वर्षों में, यह देखा गया है कि इस ड्राइवर को एकीकृत करने से सुचारू संचालन होता है और दक्षता बढ़ जाती है, स्वचालन प्रौद्योगिकियों की उन्नति में सहायता करती है।
बिजली की आपूर्ति को स्विच करने में, IR2110 विश्वसनीय बिजली प्रबंधन में एक प्रमुख भूमिका निभाता है, जो विभिन्न संदर्भों में स्थिर बिजली वितरण सुनिश्चित करता है।बिजली की आपूर्ति डिजाइनों में इसकी भूमिका बेहतर लोड विनियमन और दक्षता से जुड़ी है।आप IR2110 की क्षमताओं का दोहन कर सकते हैं, समकालीन पावर इलेक्ट्रॉनिक्स पर इसके प्रभाव को उजागर करते हुए बेहतर प्रदर्शन परिणाम और ऊर्जा दक्षता का कारण बन सकते हैं।
कृपया एक जांच भेजें, हम तुरंत जवाब देंगे।
2024/12/16 पर
2024/12/15 पर
8000/04/18 पर 147758
2000/04/18 पर 111942
1600/04/18 पर 111349
0400/04/18 पर 83721
1970/01/1 पर 79508
1970/01/1 पर 66915
1970/01/1 पर 63065
1970/01/1 पर 63012
1970/01/1 पर 54081
1970/01/1 पर 52139