
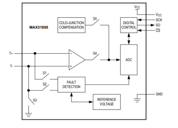
Max31855 थर्मोकॉल्स और डिजिटल सिस्टम के बीच एक परिष्कृत लिंक के रूप में कार्य करता है, जिसमें एकीकृत कोल्ड-जंक्शन मुआवजे के साथ 14-बिट एडीसी की विशेषता है।यह माइक्रोकंट्रोलर () सी) के साथ मूल रूप से जोड़कर तापमान की निगरानी की सटीकता को बढ़ाता है।विभिन्न संस्करणों में विभिन्न थर्मोकपल प्रकारों को समायोजित किया जाता है, जो कि MAX31855K जैसे प्रत्यय द्वारा पहचाने जाने योग्य है।
MAX31855 ADC संगतता के लिए थर्मोकपल सिग्नल की प्रक्रिया करता है, शोर हस्तक्षेप को कम करता है।यह थर्मल वोल्टेज को 0 ° C बेंचमार्क में संरेखित करके पर्यावरणीय तापमान भिन्नताओं के लिए क्षतिपूर्ति करता है।K- प्रकार के थर्मोकॉल्स के लिए, वोल्टेज लगभग 41 andv/° C को शिफ्ट करता है, जिसे व्यक्त किया गया है
Vout = (41.276µv/° C) x (tr - tamb)
प्रत्येक थर्मोकपल प्रकार अलग-अलग लक्षणों को प्रदर्शित करता है, उनके गैर-रैखिक प्रदर्शन को संबोधित करने के लिए समायोजन की आवश्यकता होती है।
यह घटक थर्मोकपल जंक्शनों में तापमान असमानताओं की पहचान करता है, इन्हें संदर्भ जंक्शन पर अपने आंतरिक मरने के तापमान को सिंक्रनाइज़ करके कोल्ड-जंक्शन मुआवजे के साथ प्रबंधित करता है।इस तापमान को कच्चे थर्मोकपल डेटा में शामिल करके, यह सटीक "हॉट जंक्शन" रीडिंग देता है।डिवाइस को रणनीतिक रूप से रखना, इसलिए कोल्ड जंक्शन और MAX31855 समान तापमान साझा करते हैं, माप स्थिरता को समृद्ध करते हैं।आप अक्सर इसे स्थिर तापमान के साथ सेटिंग्स में स्थिति में रख सकते हैं, विश्वसनीयता को पोषित करते हुए यह उन लोगों के लिए लाता है जो थर्मल माप के भेदों में गहराई से निवेश किए जाते हैं।




|
विशेषता |
विवरण |
|
एकीकरण डिजाइन समय को कम करता है |
डिजाइन प्रक्रिया को सरल करके सिस्टम की लागत को कम करता है। |
|
14-बिट, 0.25 ° C रिज़ॉल्यूशन कनवर्टर |
उच्च सटीकता तापमान माप प्रदान करता है। |
|
एकीकृत कोल्ड-जंक्शन मुआवजा |
स्वचालित रूप से कोल्ड-जंक्शन तापमान की भरपाई करता है। |
|
कई थर्मोकपल प्रकारों का समर्थन करता है |
K-, j-, n-, t-, s-, r-, और ई-टाइप के साथ संगत
थर्मोकॉल्स। |
|
थर्मोकपल शॉर्ट्स का पता लगाना |
सिस्टम में सुधार, GND या VCC को शॉर्ट्स का पता लगाता है
विश्वसनीयता। |
|
थर्मोकपल का पता लगाना |
थर्मोकपल को डिस्कनेक्ट होने पर पहचानता है। |
|
माइक्रोकंट्रोलर इंटरफ़ेस संगतता |
अधिकांश माइक्रोकंट्रोलर्स के साथ आसानी से इंटरफेस। |
|
एसपीआई-संगत इंटरफ़ेस |
आसान डेटा के लिए सरल रीड-ओनली एसपीआई इंटरफ़ेस
संचार। |
यहां मैक्सिम एकीकृत MAX31855TASA+के लिए प्रदान किए गए विनिर्देशों के आधार पर तालिका है।
|
प्रकार |
पैरामीटर |
|
फैक्टरी लीड टाइम |
6 सप्ताह |
|
माउन्टिंग का प्रकार |
सतह पर्वत |
|
पैकेज / मामला |
8-SHIC (0.154, 3.90 मिमी चौड़ाई) |
|
सतह पर्वत |
हाँ |
|
पिन की संख्या |
8 |
|
वज़न |
506.605978mg |
|
परिचालन तापमान |
-40 ° C ~ 125 ° C |
|
पैकेजिंग |
नली |
|
प्रकाशित |
2013 |
|
Pbfree कोड |
हाँ |
|
भाग की स्थिति |
सक्रिय |
|
नमी संवेदनशीलता स्तर (एमएसएल) |
1 (असीमित) |
|
समाप्ति की संख्या |
8 |
|
ईसीसीएन कोड |
Ear99 |
|
प्रकार |
डिजिटल कनवर्टर को थर्मोकपल |
|
टर्मिनल स्थिति |
दोहरी |
|
टर्मिनल रूप |
गूल विंग
|
|
पीक रिफ्लो तापमान (CEL) |
निर्दिष्ट नहीं है |
|
कार्यों की संख्या |
1 |
|
वोल्टेज आपूर्ति |
3.3 |
|
टर्मिनल पिच |
1.27 मिमी |
|
समय @ पीक रिफ्लो तापमान-मैक्स (एस) |
निर्दिष्ट नहीं है |
|
आधार भाग संख्या |
Max31855 |
|
पिन काउंट |
8 |
|
योग्यता की स्थिति |
योग्य नहीं |
|
उत्पादन का प्रकार |
डिजिटल |
|
प्रचालन आपूर्ति वोल्टेज |
3.3 |
|
इंटरफ़ेस |
एसपीआई |
|
अधिकतम आपूर्ति वोल्टेज |
3.6V |
|
न्यूनतम आपूर्ति वोल्टेज |
3 वी |
|
परिचालन आपूर्ति वर्तमान |
900μA |
|
इनपुट प्रकार |
थर्मोकपल |
|
आपूर्ति करंट-मैक्स (ISUP) |
1.5MA |
|
संकल्प |
1.75 बी |
|
लंबाई |
4.9 मिमी |
|
ऊंचाई बैठा (अधिकतम) |
1.75 मिमी |
|
चौड़ाई |
3.9 मिमी |
|
SVHC तक पहुँचें |
अज्ञात |
|
रोह्स स्टेटस |
ROHS3 आज्ञाकारी |

|
भाग संख्या |
विवरण |
उत्पादक |
|
MAX31855NASA+सिग्नल सर्किट |
एनालॉग सर्किट, 1 फनसी, पीडीएसओ 8, आरओएचएस कॉम्प्लांट, एसओपी -8 |
अधिकतम एकीकृत उत्पाद |
|
भाग संख्या |
उत्पादक |
पैकेज / मामला |
पिन की संख्या |
समाप्ति की संख्या |
Pbfree कोड |
रोह्स स्टेटस |
पैकेजिंग |
टर्मिनल स्थिति |
|
Max31855tasa+ |
अधिकतम एकीकृत |
8-SHIC (0.154, 3.90 मिमी) |
8 |
8 |
हाँ |
ROHS3 आज्ञाकारी |
नली |
दोहरी |
|
TC4427EOA |
माइक्रोचिप प्रौद्योगिकी |
8-SHIC (0.154, 3.90 मिमी) |
8 |
8 |
हाँ |
ROHS3 आज्ञाकारी |
नली |
दोहरी |
|
TC7662BCOA |
माइक्रोचिप प्रौद्योगिकी |
8-SHIC (0.154, 3.90 मिमी) |
8 |
8 |
हाँ |
ROHS3 आज्ञाकारी |
नली |
दोहरी |
|
MCP1404-E/SN |
माइक्रोचिप प्रौद्योगिकी |
8-SHIC (0.154, 3.90 मिमी) |
8 |
8 |
हाँ |
ROHS3 आज्ञाकारी |
नली |
दोहरी |



औद्योगिक संदर्भों में अत्याधुनिक प्रणालियों का प्रभाव उत्पादकता और सुव्यवस्थित संचालन को बढ़ाने में निहित है।ऑटोमेशन, डेटा एनालिटिक्स और IoT इन प्रगति के अभिन्न अंग हैं।एक उल्लेखनीय पहलू व्यवधानों को रोकने के लिए भविष्य कहनेवाला रखरखाव लीवरेजिंग मशीन सीखने पर ध्यान केंद्रित करता है।उदाहरण के लिए, कारखाने अब सेंसर को लगातार उपकरण स्वास्थ्य की निगरानी के लिए नियोजित करते हैं, जो कि अप्रत्याशित रूप से टूटने वाले अंतर्दृष्टि प्रदान करते हैं।स्मार्ट कारखानों के परिवर्तन ने नवाचार और बाजार अनुकूलन के लिए उद्योग के दृष्टिकोण को फिर से परिभाषित किया है।
आज के घरेलू उपकरण अधिक परस्पर जुड़े हुए हैं, विकसित स्मार्ट होम लैंडस्केप में एक भूमिका निभाते हैं।ऊर्जा दक्षता और आराम पर जोर देते हुए, वे आदतों को समझने और सेटिंग्स को अनुकूलित करने के लिए दोहन करते हैं।चित्र रेफ्रिजरेटर आपको लोड आकार के आधार पर पानी के उपयोग को कैलिब्रेट करने वाली वस्तुओं या वाशिंग मशीन को समाप्त करने के लिए सचेत करते हैं।ये नवाचार स्थायी जीवन का समर्थन करते हुए सुविधा को बढ़ाते हैं।पर्यावरण के अनुकूल प्रौद्योगिकियों की ओर आंदोलन माइंडफुल खपत के सामाजिक मूल्यों को दर्शाता है।
हीटिंग, वेंटिलेशन और एयर कंडीशनिंग सिस्टम इनडोर पर्यावरणीय गुणवत्ता में महत्वपूर्ण योगदान देते हैं।आधुनिक एचवीएसी इकाइयां, अधिभोग और मौसम के आधार पर तापमान को समायोजित करने के लिए स्मार्ट थर्मोस्टैट्स और सेंसर का उपयोग करती हैं, जिससे आराम और ऊर्जा दोनों की खपत में सुधार होता है।अक्षय ऊर्जा का बढ़ता एकीकरण, सौर पैनलों की तरह, कार्बन उत्सर्जन को काटने की दिशा में एक कदम पर प्रकाश डालता है।वायु निस्पंदन में नवाचार भी निवारक उपायों के माध्यम से वायु गुणवत्ता में सुधार और स्वास्थ्य का समर्थन करने में एक भूमिका निभाते हैं।एचवीएसी सिस्टम में दक्षता फोकस पर्यावरणीय नेतृत्व की खोज के साथ आराम की इच्छा को संरेखित करती है।
|
पैकेज प्रकार |
पैकेज कोड |
रूपरेखा नहीं। |
भूमि पैटर्न सं। |
|
8 तो |
S8#4 |
21-0041 |
90-0096 |
मैक्सिम एकीकृत, अब एनालॉग उपकरणों का एक मूल हिस्सा, एनालॉग और मिश्रित-सिग्नल एकीकृत सर्किट में असाधारण विशेषज्ञता लाता है।मोटर वाहन, औद्योगिक और संचार जैसे क्षेत्रों के लिए कंपनी के समर्पण ने इसे इन क्षेत्रों में एक प्रमुख इकाई के रूप में तैनात किया है।
उत्पादों के उनके विविध सरणी में बिजली प्रबंधन समाधान, उन्नत सेंसर और मजबूत माइक्रोकंट्रोलर शामिल हैं।इन प्रसादों का उद्देश्य आधुनिक इलेक्ट्रॉनिक प्रणालियों की जटिल मांगों के लिए दक्षता और कार्यक्षमता को बढ़ाना है।उदाहरण के लिए, सेंसर डेटा प्रोसेसिंग में सटीकता, मोटर वाहन सुरक्षा सुविधाओं में एक प्रमुख भूमिका निभाती है, जो सावधानीपूर्वक डिजाइन और निष्पादन की आवश्यकता पर जोर देती है।
सैन जोस, कैलिफोर्निया में स्थित, मैक्सिम इंटीग्रेटेड में महाद्वीपों में कई सुविधाओं और कार्यालयों के साथ एक उल्लेखनीय वैश्विक पदचिह्न है।यह व्यापक उपस्थिति विभिन्न उद्योगों के साथ सहयोग की सुविधा प्रदान करती है और विभिन्न क्षेत्रीय सेटिंग्स में उनकी प्रौद्योगिकियों के सहज एकीकरण का समर्थन करती है।स्थानीय भागीदारी का गठन करना, विशिष्ट नियामक और बाजार आवश्यकताओं के साथ संरेखित समाधान विकसित करने में फायदेमंद रहा है।
एनालॉग और इंटरफ़ेस उत्पाद गाइड। पीडीएफ
Max31855 एक परिष्कृत एकीकृत सर्किट है जिसे थर्मोकपल संकेतों को डिजिटल रूप में बदलने के लिए डिज़ाइन किया गया है।यह सटीक कोल्ड-जंक्शन मुआवजे को एकीकृत करता है, एक एसपीआई इंटरफ़ेस के माध्यम से 14-बिट डिजिटल आउटपुट की उपज देता है।इसकी भूमिका उन परिदृश्यों में उल्लेखनीय है जहां तापमान परिशुद्धता सक्रिय है।औद्योगिक वातावरण में, इसकी निर्भरता और परिशुद्धता की तुलना अक्सर पारंपरिक तरीकों से की जाती है, यह दिखाते हुए कि डिजिटल डेटा प्रिसिजन स्वचालित प्रक्रियाओं को कैसे बढ़ाता है।एनालॉग से डिजिटल स्ट्रीमलाइन तापमान निगरानी प्रणालियों में यह संक्रमण, उनकी दक्षता को बढ़ाता है।
तापमान माप में थर्मिस्टर्स और थर्मोकॉल्स की आवश्यकता होती है, प्रत्येक अलग -अलग अंतर्निहित सिद्धांतों पर काम कर रहा है।थर्मिस्टर्स तापमान में उतार -चढ़ाव के साथ प्रतिरोध को बदलते हैं।वे संकीर्ण श्रेणियों के लिए अत्यधिक संवेदनशील और आदर्श हैं।थर्मोकॉल्स दो अलग -अलग धातुओं के बीच एक वोल्टेज उत्पन्न करते हैं, जिससे उन्हें व्यापक तापमान सीमाओं को कवर करने और तेजी से जवाब देने की अनुमति मिलती है।इन सेंसर का लाभ उठाने में उनकी अनूठी विशेषताओं की गहरी समझ शामिल है।यह विशिष्ट अनुप्रयोगों के लिए सिलवाया चयन की अनुमति देता है, उपभोक्ता इलेक्ट्रॉनिक्स और जटिल इंजीनियरिंग प्रणालियों में तापमान निगरानी प्रभावकारिता को काफी बढ़ाता है।
कृपया एक जांच भेजें, हम तुरंत जवाब देंगे।
2024/10/24 पर
2024/10/24 पर
8000/04/18 पर 147758
2000/04/18 पर 111942
1600/04/18 पर 111349
0400/04/18 पर 83721
1970/01/1 पर 79508
1970/01/1 पर 66915
1970/01/1 पर 63065
1970/01/1 पर 63012
1970/01/1 पर 54081
1970/01/1 पर 52138