
CD4060 एक सीएमओएस-आधारित, 14-बिट बाइनरी काउंटर आईसी है जो एक अंतर्निहित थरथरानवाला है।CD4000 परिवार का हिस्सा, यह एक बहुमुखी पूरक धातु-ऑक्साइड-सेमिकंडक्टर (CMOS) एकीकृत सर्किट के रूप में संचालित होता है।इसका प्राथमिक कार्य अनुकूलन योग्य समय में देरी बनाना है, जिससे यह समय-संबंधित अनुप्रयोगों के लिए एक व्यावहारिक विकल्प बन जाता है।
समय की देरी के अलावा, CD4060 भी कई आवृत्तियों को उत्पन्न करने में सक्षम है।यह इसके आंतरिक थरथरानवाला द्वारा संभव बनाया गया है, जो कुछ बाहरी निष्क्रिय घटकों के साथ मूल रूप से काम करता है।यह डिजाइन विश्वसनीय प्रदर्शन प्रदान करते हुए सर्किट में इसके एकीकरण को सरल बनाता है।
CD4060 ऑडियो या सिंथेसाइज़र उत्साही लोगों के लिए एक महान उपकरण भी हो सकता है।सिर्फ एक संधारित्र और दो प्रतिरोधों के साथ, यह रचनात्मक संभावनाओं की दुनिया खोलते हुए, दस अद्वितीय आवृत्तियों को उत्पन्न कर सकता है।
CD4060 एक 16-पिन आईसी है जिसे एक बिल्ट-इन ऑसिलेटर के साथ बाइनरी काउंटर के रूप में डिज़ाइन किया गया है।PINS Q4 से Q14 आउटपुट के रूप में काम करता है, प्रत्येक सकारात्मक घड़ी पल्स के साथ एक द्विआधारी गिनती का उत्पादन करता है।थरथरानवाला सर्किट के लिए, आवृत्ति को नियंत्रित करने के लिए प्रतिरोधों और कैपेसिटर जैसे बाहरी घटकों का उपयोग करके नौ और दस पिन और दस को कनेक्शन बनाया जाता है।यह सीधा डिज़ाइन CD4060 को बहुमुखी और समय या गिनती अनुप्रयोगों में उपयोग करने में आसान बनाता है।

| पिन नाम | नत्थी करना # | प्रकार | विवरण |
| वीडीडी | 16 | शक्ति | आपूर्ति वोल्टेज (+3 से +15V) |
| Gnd | 8 | शक्ति | ग्राउंड (0v) |
| Q3-Q9 | 1-7 | उत्पादन | काउंटर आउटपुट |
| Q11-Q13 | 13-15 | उत्पादन | काउंटर आउटपुट |
| Cext | 9 | इनपुट | बाहरी संधारित्र के लिए संबंध |
| फिर से करना | 10 | इनपुट | बाहरी संधारित्र के लिए संबंध |
| CLK11 | 11 | इनपुट | घड़ी इनपुट/थरथरानवाला पिन |
| Rst12 | 12 | इनपुट | काउंटर रीसेट करें |
यहाँ एक हाथ से उदाहरण है आप CD4060 चिप का उपयोग करके निर्माण कर सकते हैं:

सर्किट सेट करने के लिए, आपको कुछ घटकों की आवश्यकता होगी।इनमें एक CD4060 चिप शामिल है (जैसे CD4060BE मॉडल), टाइमर चयन के लिए एक रोटरी स्विच, और समय को नियंत्रित करने के लिए प्रतिरोधों और कैपेसिटर।आपको वर्तमान प्रवाह को विनियमित करने के लिए एक एनपीएन ट्रांजिस्टर, एक रिले और अतिरिक्त प्रतिरोधों की भी आवश्यकता होगी।एक बार जब ये घटक जुड़े हो जाते हैं, तो सर्किट कॉन्फ़िगर की गई सेटिंग्स के आधार पर अपना संचालन शुरू करता है।
संधारित्र (C1 = 0.22) F) और रोकनेवाला (R1 = 100 kΩ) के लिए विशिष्ट मूल्यों का उपयोग करते हुए, सर्किट सूत्र द्वारा गणना की गई आवृत्ति पर संचालित होता है:
आवृत्ति (f) = 1 / (2.3 * C1 * r1)
मूल्यों को प्रतिस्थापित करते हुए, आपको मिलता है:
f = 1 / (2.3 * 0.0000022 F * 100000 rans) = 1.98 हर्ट्ज
इस आवृत्ति का मतलब है कि सर्किट प्रति सेकंड लगभग दो घड़ी दालों को उत्पन्न करता है, जो आउटपुट के उच्च होने से पहले समय में देरी को सीधे प्रभावित करता है।
CD4060 का आउटपुट विशिष्ट घड़ी दालों के बाद एक उच्च स्थिति में संक्रमण करता है, निम्नानुसार है:
• Q3 समय
Q3 पिन 2′ या 8 घड़ी दालों के बाद उच्च हो जाता है, जो लगभग 4 सेकंड के बराबर होता है।
• Q4 समय
Q4 पिन 2⁴ या 16 घड़ी दालों के बाद एक उच्च स्थिति तक पहुंचता है, जिससे 8 सेकंड की देरी होती है।
• Q5 समय
Q5 पिन 2⁵ या 32 घड़ी दालों के बाद उच्च हो जाता है, जिसके परिणामस्वरूप 16 सेकंड की देरी होती है।
• Q6 समय
Q6 पर, पिन 2⁶ या 64 घड़ी दालों के बाद उच्च हो जाता है, जो 32 सेकंड की देरी के अनुरूप होता है।
• Q7 समय
2⁷ या 128 घड़ी दालों के बाद Q7 पिन संक्रमण उच्च है, जो 1 मिनट और 4 सेकंड के बराबर है।
• Q8 समय
Q8 पिन 2⁸ या 256 घड़ी दालों के बाद उच्च हो जाता है, जिससे 2 मिनट और 8 सेकंड की देरी होती है।
• Q9 समय
2⁹ या 512 घड़ी दालों के बाद Q9 पिन संक्रमण, 4 मिनट और 16 सेकंड की देरी देता है।
• Q11 टाइमिंग
Q11 पर, आउटपुट 2¹ या 2048 घड़ी दालों के बाद उच्च हो जाता है, जिसके परिणामस्वरूप 17 मिनट और 4 सेकंड की देरी होती है।
• Q12 समय
Q12 पिन 2¹ or या 4096 घड़ी दालों के बाद उच्च हो जाता है, जिससे 34 मिनट और 8 सेकंड की देरी होती है।
• Q13 समय
1 घंटे, 8 मिनट और 16 सेकंड की देरी के अनुरूप 2¹ or या 8192 घड़ी दालों के बाद Q13 पिन उच्च हो जाता है।
ये टाइमिंग कॉन्फ़िगरेशन CD4060 को उन अनुप्रयोगों के लिए उपयुक्त बनाते हैं जिनके लिए सटीक समय की देरी की आवश्यकता होती है।रोकनेवाला और संधारित्र के मूल्यों को समायोजित करके, आप अपनी आवश्यकताओं के अनुरूप आवृत्ति और समय को अनुकूलित कर सकते हैं।चाहे आप एक साधारण टाइमर या अधिक जटिल नियंत्रण प्रणाली का निर्माण कर रहे हों, CD4060 इसके संचालन में लचीलापन और विश्वसनीयता प्रदान करता है।
एक बाइनरी रिपल काउंटर डी फ्लिप-फ्लॉप की एक श्रृंखला से बना है, जहां एक फ्लिप-फ्लॉप का आउटपुट अगले के घड़ी इनपुट से जुड़ता है।यह सेटअप प्रत्येक फ्लिप-फ्लॉप को सिग्नल के आधार पर टॉगल करने की अनुमति देता है, जो इससे पहले एक से प्राप्त होता है।श्रृंखला में पहला फ्लिप-फ्लॉप शुरुआती बिंदु के रूप में कार्य करता है, जहां इनपुट सिग्नल खिलाया जाता है।

एक साधारण 4-बिट रिपल काउंटर के इस चित्रण में, आप देखते हैं कि आउटपुट श्रृंखला के माध्यम से कैसे आगे बढ़ता है।हालांकि, CD4060 14 फ्लिप-फ्लॉप को शामिल करके इस अवधारणा को बहुत आगे ले जाता है।इस विस्तारित व्यवस्था के साथ, यह 16,383 चरणों तक की गिनती कर सकता है, 14 बिट्स के लिए उच्चतम संभव मूल्य।
CD4060 स्टैंड आउट करता है इसका अंतर्निहित ऑसिलेटर है।यह घटक बाहरी घड़ी स्रोत की आवश्यकता के बिना घड़ी दालों को उत्पन्न करता है, जो काउंटर को अपने दम पर संचालित करने की अनुमति देता है।यह सुविधा CD4060 को टाइमर के रूप में कार्य करने में सक्षम बनाती है, जहां विभिन्न क्यू-आउटपुट विभिन्न समय अंतराल या आवृत्तियों के अनुरूप होते हैं।
उदाहरण के लिए, थरथरानवाला से जुड़े रोकनेवाला और संधारित्र मूल्यों को समायोजित करके, आप इसे 1 हर्ट्ज घड़ी पल्स का उत्पादन करने के लिए सेट कर सकते हैं, जिसका अर्थ है कि काउंटर वृद्धि हर सेकंड एक बार।यदि आप Q3 आउटपुट का उपयोग करते हैं, तो यह 8 सेकंड के बाद एक उच्च अवस्था में टॉगल करेगा।दूसरी ओर, Q13 का चयन करने से 2 घंटे और 16 मिनट (8,192 सेकंड) की अधिक देरी होती है।यह लचीलापन CD4060 को सटीक समय में देरी या आवृत्ति-विभाजित सर्किट बनाने के लिए एक उपयोगी उपकरण बनाता है।
• CD4060 एक 14-चरण बाइनरी काउंटर है, जिसे कॉम्पैक्ट 16-पिन पैकेज में एकीकृत किया गया है, जो PDIP, CDIP, SOIC और TSSOP विविधताओं में उपलब्ध है।
• यह 5V पर 25 नैनोसेकंड के रीसेट प्रसार देरी के साथ कुशलता से संचालित होता है।
• आईसी 5 वी, 10 वी और 15 वी के नाममात्र वोल्टेज का समर्थन करता है, बिजली की आवश्यकताओं के आधार पर लचीलापन प्रदान करता है।
• यह 0 से 16,383 की गिनती सीमा को कवर करता है, जिससे यह बड़े संचालन के लिए बहुमुखी है।
• CD4060 विभिन्न बिजली वातावरणों को समायोजित करते हुए, 3V से 18V के वोल्टेज रेंज के भीतर कार्य करता है।
• यह एक थरथरानवाला के साथ एक बाइनरी काउंटर को जोड़ती है, 15 वी पर 30 मेगाहर्ट्ज की अधिकतम घड़ी आवृत्ति प्राप्त करता है।
• पिन फ़ंक्शन TTL श्रृंखला के साथ संगत हैं, मौजूदा सर्किट में एकीकरण को सरल बनाते हैं।
• यह 10V के साथ संचालित होने पर 8 मेगाहर्ट्ज की एक स्थिर मध्यम गति पर संचालित होता है, जो लगातार प्रदर्शन सुनिश्चित करता है।
• पूरी तरह से स्थिर संचालन समर्थित है, बफर इनपुट और आउटपुट के साथ विश्वसनीय संचालन में योगदान करने वाले।
• 16-पिन पीडीआईपी संस्करण में श्मिट-ट्रिगर इनपुट शामिल हैं, जो असीमित वृद्धि और बढ़ी हुई प्रयोज्य के लिए गिरावट के समय को सक्षम करते हैं।
आप देख सकते हैं कि CD4060 में आउटपुट Q0, Q1, Q2 या Q10 शामिल नहीं है।हालांकि इस चूक के लिए कोई आधिकारिक कारण नहीं है, एक संभावित स्पष्टीकरण यह है कि CD4060 को CD4040 के उन्नत संस्करण के रूप में डिज़ाइन किया गया था।एक ही 16-पिन डिजाइन के भीतर थरथरानवाला और अतिरिक्त सुविधाओं को समायोजित करने के लिए, कुछ आउटपुट को बाहर रखा जा सकता है।
CD4060 एकीकृत सर्किट को एक बाइनरी काउंटर और आंतरिक थरथरानवाला दोनों के रूप में मूल रूप से काम करने के लिए डिज़ाइन किया गया है।यह प्रत्येक घड़ी पल्स के साथ आगे बढ़ता है, जब भी घड़ी पल्स में नकारात्मक बदलाव होता है, तो काउंटर मान को एक से बढ़ाता है।यह गिनती बाइनरी नंबरों में की जाती है, जिससे यह विभिन्न समय और गिनती अनुप्रयोगों के लिए कुशल हो जाता है।
चिप को ठीक से रखने के लिए, आपको रीसेट पिन को जमीन या नकारात्मक आपूर्ति वोल्टेज से कनेक्ट करना होगा।यह सुनिश्चित करता है कि काउंटर और थरथरानवाला बिना किसी रुकावट के सुचारू रूप से काम करते हैं।
जब आप एक उच्च संकेत लागू करते हैं, तो अक्सर रीसेट पिन के लिए "" 1 "" या "" उच्च, "" के रूप में संदर्भित किया जाता है, यह तुरंत थरथरानवाला को रीसेट करता है और शून्य पर वापस काउंटर करता है।यह सुविधा तब आसान है जब आपको शुरुआत से समय या गिनती की प्रक्रिया को पुनरारंभ करने की आवश्यकता होती है।
| ट्रुथ टेबल | रीसेट करना | प्रति -मूल्य |
| एक्स (देखभाल की स्थिति नहीं है) | 1 | 0 पर दोलनों को रीसेट करता है |
| नकारात्मक संक्रमण | 0 | |
| सकारात्मक संक्रमण | 0 | काउंटर वैल्यू में कोई बदलाव नहीं हुआ है |
ऊपर बूलियन लॉजिक टेबल दिखाता है कि कैसे रीसेट मान और क्लॉक पल्स इंटरैक्ट करें।यह दिखाता है कि काउंटर विभिन्न संकेतों के जवाब में कैसे व्यवहार करता है, जिससे चिप के संचालन को समझना और नियंत्रित करना आसान हो जाता है।
CD4060 एक बहुमुखी चिप है जो एक थरथरानवाला और एक काउंटर को जोड़ती है, जिससे यह उन कार्यों के लिए एक बढ़िया विकल्प बन जाता है जिन्हें सटीक और समायोज्य समय की आवश्यकता होती है।इसका डिज़ाइन इसे समय में देरी को कुशलता से संभालने की अनुमति देता है, जिससे यह समय-संबंधित परियोजनाओं के लिए एक लोकप्रिय विकल्प बन जाता है।चाहे आप समय की देरी बनाने के लिए एक सर्किट का निर्माण कर रहे हों या एक सिग्नल को छोटे खंडों में विभाजित करने की आवश्यकता हो, CD4060 नौकरी फिट बैठता है।
यह आईसी बहुत कम अतिरिक्त घटकों के साथ भरोसेमंद समय-देरी सर्किट बनाने के लिए विशेष रूप से उपयोगी है, जिससे इसे सेट करने और उपयोग करने के लिए सरल बनाया जाता है।यह Q2 और Q3 को छोड़कर, Q1 से Q14 तक लेबल किए गए 12 आउटपुट पिन के साथ 14-बिट बाइनरी काउंटर के रूप में बनाया गया है।जब घड़ी की दालों को चिप में भेजा जाता है, तो ये पिन एक बाइनरी गिनती उत्पन्न करते हैं।जैसे -जैसे बाइनरी काउंट बढ़ता है, यह समय के विकल्पों की एक विस्तृत श्रृंखला के लिए अनुमति देता है, कम से लेकर बहुत लंबी अवधि तक।
यदि आप समय या आवृत्ति-आधारित परियोजनाओं के साथ काम करने के लिए एक समाधान की तलाश कर रहे हैं, तो CD4060 परिणाम प्राप्त करने के लिए एक सीधा और विश्वसनीय तरीका प्रदान करता है।आने वाली घड़ी दालों द्वारा ट्रिगर किए गए बाइनरी रूप में 0 से 16383 तक गिनती करने की इसकी क्षमता, यह अनुप्रयोगों के लिए आदर्श बनाती है, जो आपके डिजाइन को ओवरकम्प्लिकेट किए बिना सटीकता की आवश्यकता होती है।
CD4060 इंटीग्रेटेड सर्किट में एक अंतर्निहित थरथरानवाला होता है जो अपने बाइनरी काउंटर के साथ मूल रूप से काम करता है।यह संयोजन आईसी को बाइनरी प्रारूप में एक से गिनने की अनुमति देता है, जब घड़ी पल्स एक निचली अवस्था में, या "" गिरता है। "" यह व्यवहार इसे समय-आधारित अनुप्रयोगों के लिए एक विश्वसनीय उपकरण बनाता है।
सर्किट को ठीक से काम करने के लिए, रीसेट पिन को हमेशा जमीन या नकारात्मक बिजली की आपूर्ति से जुड़ा होना चाहिए।यदि यह पिन एक सकारात्मक संकेत प्राप्त करता है (जिसे अक्सर उच्च या "" 1 "") कहा जाता है, तो काउंटर या थरथरानवाला रुक जाता है और इसके शुरुआती बिंदु पर लौटता है।अनिवार्य रूप से, रीसेट पिन एक पुनरारंभ बटन के रूप में कार्य करता है, यह सुनिश्चित करता है कि सर्किट ट्रिगर होने पर शून्य से फिर से शुरू हो।
| ट्रुथ टेबल | रीसेट करना | प्रति -मूल्य |
| एक्स | 1 | काउंटर को 0 पर रीसेट करें |
| ऋणात्मक संक्रमण | 0 | |
| सकारात्मक संक्रमण | 0 | कोई परिवर्तन नहीं होता है |
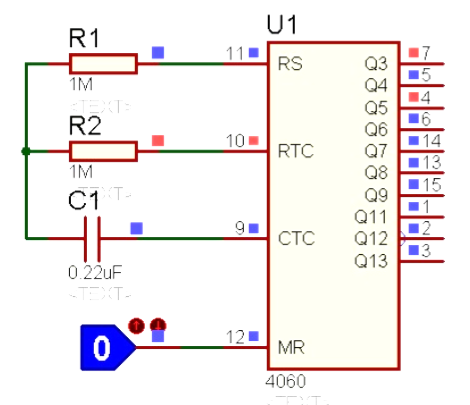
CD4060 में थरथरानवाला आवृत्ति को कॉन्फ़िगर करने के लिए, आपको प्रतिरोधों और कैपेसिटर जैसे बाहरी घटकों का उपयोग करने की आवश्यकता होगी।ये घटक सीधे प्रभावित करते हैं कि आंतरिक थरथरानवाला कैसे कार्य करता है।विशेष रूप से, आवृत्ति पिन 11 से जुड़े संधारित्र की समाई और पिन 9 और 10 से जुड़े प्रतिरोध मानों की समाई पर निर्भर करती है। इन घटकों के मूल्यों को समायोजित करने से आप अपनी आवश्यकताओं के अनुरूप समय में देरी या दोलन आवृत्ति को संशोधित कर सकते हैं।
सर्किट की स्थापना करते समय, यह ध्यान रखना मददगार है कि पिन 11 पर रोकनेवाला पिन 10 पर रोकनेवाला की तुलना में लगभग दस गुना बड़ा होना चाहिए। यह चिकनी संचालन सुनिश्चित करता है।संधारित्र और प्रतिरोधों के असंबद्ध टर्मिनलों को सर्किट को पूरा करने के लिए एक साथ शामिल किया जाता है, जैसा कि प्रोटियस योजनाबद्ध में दिखाया गया है।
आवृत्ति की गणना करने के लिए, आप इस सरल सूत्र का उपयोग कर सकते हैं:
f = 1 / (2.5 x r1 x c1)

उदाहरण के लिए, यदि आप R1 को 1M OHM और C1 का चयन करते हैं, तो 0.22, F है, गणना इस तरह दिखेगी:
f = 1 / (2.5 * 1,000,000 * 0.00000022)
एफ = 1.8 हर्ट्ज
इसका मतलब है कि थरथरानवाला इन मूल्यों के साथ 1.8Hz की घड़ी आवृत्ति का उत्पादन करेगा।घड़ी की अवधि को खोजने के लिए, आप बस आवृत्ति का उलटा लेते हैं:
1/एफ = 0.56 सेकंड
यह ध्यान देने योग्य है कि जब थरथरानवाला इस आवृत्ति पर काम करता है, तो आउटपुट पिन अंतराल पर बताता है जो थरथरानवाला की अवधि के गुणक होते हैं।आउटपुट पिन के समय का विश्लेषण करते समय इस व्यवहार को और समझाया जाता है।

एक बार सर्किट संचालित होने के बाद, थरथरानवाला तुरंत काम करना शुरू कर देगा।यदि आपको इसे रोकने या रीसेट करने की आवश्यकता है, तो आप रीसेट पिन पर एक तर्क उच्च या सकारात्मक संकेत लागू कर सकते हैं।यह दोलन को रोक देगा और सिस्टम को अपनी प्रारंभिक स्थिति में रीसेट करेगा, जरूरत पड़ने पर फिर से शुरू करने के लिए तैयार होगा।
CD4060 में आउटपुट पिन के समय का पता लगाने के लिए, आप एक साधारण आवृत्ति संबंध पर भरोसा कर सकते हैं: प्रत्येक पिन इससे पहले एक की आधी आवृत्ति पर संचालित होता है।उदाहरण के लिए, यदि पिन 3 4Hz पर काम करता है, तो पिन 2 उस पर दोगुना हो जाएगा।यह अनुमानित व्यवहार आपको प्रत्येक आउटपुट के लिए समय अंतराल का अनुमान लगाने में मदद करता है।
समय की गणना सूत्र का उपयोग करके की जा सकती है:
टी = 2एन / fosc
यहां, T पिन के लिए समय अवधि का प्रतिनिधित्व करता है, FOSC थरथरानवाला की आवृत्ति है, और n आउटपुट पिन नंबर है।मान लीजिए कि आप पिन Q6 के लिए समय की गणना करना चाहते हैं, जिसमें एन 6 है और थरथरानवाला आवृत्ति (FOSC) 1.8Hz पर सेट है:
टी = 26 / 1.8
टी = 64 / 1.8
T and 35.5 सेकंड
इस गणना का मतलब है कि पिन Q6 लगभग 35.5 सेकंड के बाद एक उच्च स्थिति में बदल जाएगा।प्रत्येक पिन इस सूत्र का अनुसरण करता है, जिससे संबंधित n मान को प्रतिस्थापित करके विभिन्न आउटपुट के लिए समय निर्धारित करना आसान हो जाता है।यह स्पष्ट पैटर्न सुनिश्चित करता है कि आप अपने आवेदन के लिए प्रभावी ढंग से देरी और आउटपुट की योजना बना सकते हैं।
CD4060 सेट करने के लिए, VDD पिन को अपनी बिजली की आपूर्ति के सकारात्मक टर्मिनल और GND पिन को नकारात्मक टर्मिनल से जोड़कर शुरू करें।IC 3V से 15V तक आपूर्ति वोल्टेज को संभाल सकता है, और कुछ संस्करण भी 20V तक जाते हैं, इसलिए हमेशा अपने द्वारा उपयोग किए जा रहे विशिष्ट मॉडल के लिए अपने डेटशीट की जांच करें।
थरथरानवाला को सक्रिय करने के लिए, आपको Rext पिन के लिए एक रोकनेवाला, Cext पिन के लिए एक संधारित्र, और CLK पिन के लिए एक अन्य अवरोधक को कनेक्ट करना होगा।इन घटकों को एक सामान्य बिंदु पर मिलना चाहिए जैसा कि कॉन्फ़िगरेशन आरेख में दिखाया गया है।

आवृत्ति सूत्र का उपयोग करके निर्धारित की जाती है:
आवृत्ति (एफ) = 1 / (2.3 × सीटी × आरटी)
सटीक परिणामों के लिए, सुनिश्चित करें कि आरटी दूसरे रोकनेवाला (आर 2) की तुलना में काफी छोटा है।
यदि आपको चिप को रीसेट करने की आवश्यकता है, तो RST (रीसेट) पिन पर एक उच्च संकेत लागू करें।जब यह पिन कम होता है, तो चिप सामान्य रूप से संचालित होती है, लेकिन एक उच्च संकेत गिनती को शून्य पर वापस लाएगा।
क्यू पिन से आउटपुट का उपयोग विभिन्न संचालन को नियंत्रित करने के लिए किया जा सकता है, प्रत्येक पिन को एक विशिष्ट संख्या में घड़ी की दालों के बाद एक उच्च स्थिति तक पहुंचता है:
• Q3 2 from दालों के बाद उच्च तक पहुंचता है, 8 घड़ी चक्रों के बराबर।
• Q4 2⁴ दालों के बाद उच्च प्राप्त करता है, 16 घड़ी चक्रों के अनुरूप।
• Q5 2⁵ दालों के बाद उच्च हिट करता है, जिसमें 32 घड़ी चक्र शामिल हैं।
• Q6 2⁶ दालों के बाद उच्च प्राप्त करता है, जिसमें 64 घड़ी चक्र होते हैं।
• Q7 2⁷ दालों के बाद उच्च पर चढ़ता है, जिसमें 128 घड़ी चक्र शामिल हैं।
• Q8 256 घड़ी चक्रों को कवर करते हुए 2⁸ दालों के बाद उच्च तक ऊंचा हो जाता है।
• Q9 2⁹ दालों के बाद उच्च तक बढ़ जाता है, जिसमें 512 घड़ी चक्र होते हैं।
• Q11 2048 दालों के बाद उच्च प्राप्त करता है, जिसमें 2048 घड़ी चक्र शामिल हैं।
• Q12 4096 घड़ी चक्रों में फैले 2¹ 2 दालों के बाद उच्च हिट करता है।
• Q13 8192 घड़ी चक्रों को कवर करते हुए, 2¹ sligs दालों के बाद उच्च पर चढ़ता है।
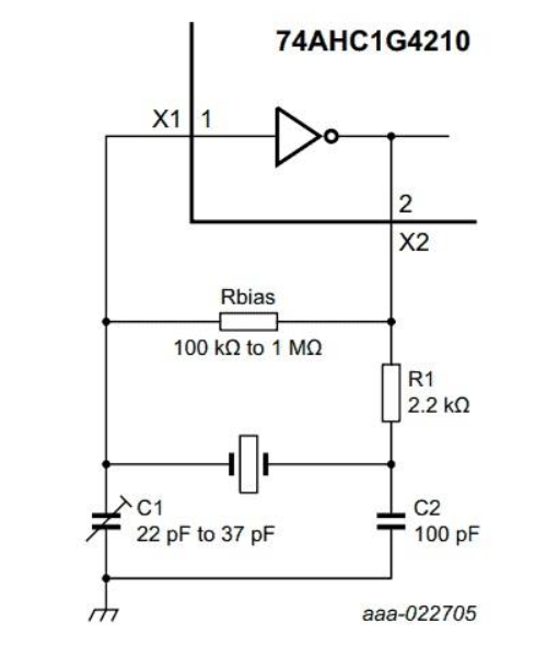
CD4060 के साथ एक क्रिस्टल का उपयोग करने से इसके ऑसिलेटर की सटीकता में सुधार हो सकता है।इस सेटअप को आमतौर पर एक पियर्स ऑसिलेटर के रूप में संदर्भित किया जाता है और सटीक समय या आवृत्ति पीढ़ी की आवश्यकता वाले अनुप्रयोगों के लिए आदर्श है।
यद्यपि CD4060 का Datasheet इस कॉन्फ़िगरेशन के लिए घटक मान चुनने पर व्यापक मार्गदर्शन प्रदान नहीं करता है, 74AHC1G4210 जैसे समान चिप्स कुछ उपयोगी अंतर्दृष्टि प्रदान करते हैं।उदाहरण के लिए, 74AHC1G4210 डेटशीट आपूर्ति वोल्टेज या करंट में भिन्नता के खिलाफ थरथरानवाला के संचालन को स्थिर करने के लिए एक पावर-रेगुलेटिंग रेसिस्टर्स, R1 का उपयोग करने का सुझाव देता है।
यह सुनिश्चित करने के लिए कि थरथरानवाला शुरू होता है और मज़बूती से दोलन जारी रखता है, सर्किट का ट्रांसकॉन्डक्शन पर्याप्त होना चाहिए।इसका मतलब है कि R1 का बहुत अधिक मूल्य नहीं होना चाहिए।एक सामान्य दिशानिर्देश के रूप में, 2.2 k the के आसपास एक रोकनेवाला मूल्य कई क्रिस्टल ऑसिलेटर सेटअप के लिए व्यावहारिक है, स्थिरता और विश्वसनीय प्रदर्शन को संतुलित करता है।
यह दृष्टिकोण यह सुनिश्चित करता है कि क्रिस्टल-आधारित ऑसिलेटर आसानी से संचालित हो, जो आपके CD4060 सर्किट के लिए एक स्थिर आवृत्ति प्रदान करता है।

CD4060 के लिए सही क्रिस्टल चुनना उस आउटपुट आवृत्ति पर निर्भर करता है जिसे आप प्राप्त करना चाहते हैं।यदि आप एक स्थिर 500 हर्ट्ज आउटपुट का उत्पादन करने के लिए एक आवृत्ति डिवाइडर के रूप में आईसी का उपयोग करना चाहते हैं, तो क्रिस्टल आवृत्ति को CD4060 के आउटपुट पिन के विभाजन अनुपात के साथ संरेखित करना होगा।
प्रत्येक पिन का समय एक पैटर्न का अनुसरण करता है जहां Q3 को एक उच्च अवस्था के लिए 8 घड़ी दालों और एक कम अवस्था के लिए एक और 8 की आवश्यकता होती है, जिसके परिणामस्वरूप कुल 16 दालों प्रति चक्र होता है।यह पैटर्न सभी आउटपुट के अनुरूप है, जिससे आप अलग -अलग पिन पर 500 हर्ट्ज आउटपुट के लिए आवश्यक क्रिस्टल आवृत्ति की गणना कर सकते हैं:
• Q3: 500 हर्ट्ज × 16 दालों = 8 kHz
• Q4: 500 हर्ट्ज × 32 दालों = 16 kHz
• Q5: 500 हर्ट्ज × 64 दालों = 32 kHz
• Q6: 500 हर्ट्ज × 128 दालों = 64 kHz
• Q7: 500 हर्ट्ज × 256 दालों = 128 kHz
• Q8: 500 हर्ट्ज × 512 दालों = 256 kHz
• Q9: 500 हर्ट्ज × 1024 दालें = 512 kHz
• Q11: 500 हर्ट्ज × 4096 दालों = 2.048 मेगाहर्ट्ज
• Q12: 500 हर्ट्ज × 8192 दालें = 4.096 मेगाहर्ट्ज
• Q13: 500 हर्ट्ज × 16384 दालें = 8.192 मेगाहर्ट्ज
जबकि इनमें से कुछ क्रिस्टल आवृत्तियों को आसानी से उपलब्ध नहीं हो सकता है, आमतौर पर उपयोग किए जाने वाले मान जैसे 2.048 मेगाहर्ट्ज और 4.096 मेगाहर्ट्ज 500 हर्ट्ज आउटपुट प्राप्त करने के लिए आदर्श विकल्प हैं।यह लचीलापन आपको एक क्रिस्टल का चयन करने देता है जो आपके वांछित आवृत्ति और क्या सुलभ है, जो आपके एप्लिकेशन में सीडी 4060 कार्यों को प्रभावी ढंग से सुनिश्चित करता है।
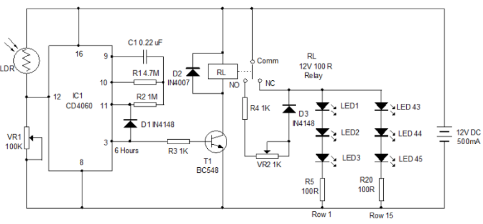
इस उदाहरण में, CD4060 का उपयोग 6-घंटे की देरी के साथ एक स्ट्रीट लाइट कंट्रोल सिस्टम बनाने के लिए किया जाता है।सेटअप रीसेट पिन से जुड़े एक प्रकाश-निर्भर अवरोधक (LDR) को एकीकृत करता है, जो आसपास के प्रकाश स्तरों की निगरानी में मदद करता है।जब प्रकाश एक विशिष्ट सीमा से नीचे गिरता है, तो एलडीआर टाइमर को रीसेट करने के लिए एक संकेत भेजता है।
एक बार रीसेट ट्रिगर होने के बाद, CD4060 की गिनती शुरू हो जाती है, और 6 घंटे की देरी के बाद, कनेक्टेड एलईडी लाइट्स को चालू कर दिया जाता है।यह समय देरी वांछित समय अंतराल से मेल खाने के लिए क्रिस्टल ऑसिलेटर आवृत्ति को सावधानीपूर्वक कॉन्फ़िगर करके प्राप्त की जाती है।

आप CD4060 के लिए निम्नलिखित विकल्पों और समकक्षों का पता लगा सकते हैं:
• CD4060 (विभिन्न निर्माता, जैसे NTE4060, MC14060, HCF4060, TC4060, HEF4060)
• 4020: एक 14-चरण बाइनरी रिपल काउंटर (कोई अंतर्निहित ऑसिलेटर नहीं)
• 4024: एक 7-चरण बाइनरी रिपल काउंटर (कोई अंतर्निहित थरथरानवाला)
• 4040: एक 12-चरण बाइनरी रिपल काउंटर (कोई अंतर्निहित थरथरानवाला)
• CD4024b: 7-बिट और 12-बिट कॉन्फ़िगरेशन में उपलब्ध है, जो व्यवहार्य विकल्प के रूप में काम कर सकता है
इन विकल्पों को आपको एक बाहरी थरथरानवाला डिजाइन करने की आवश्यकता हो सकती है यदि कोई आईसी में शामिल नहीं है।
CD4060 उन प्रणालियों को बनाने के लिए आदर्श है जिन्हें सटीक और सुसंगत समय ट्रैकिंग की आवश्यकता होती है।सटीक समय अंतराल उत्पन्न करने की क्षमता के कारण इसका व्यापक रूप से औद्योगिक और उपभोक्ता इलेक्ट्रॉनिक्स दोनों में उपयोग किया जाता है।चाहे आप टाइमर सर्किट डिजाइन कर रहे हों या समय-संवेदनशील संचालन का प्रबंधन कर रहे हों, यह आईसी अपने अंतर्निहित ऑसिलेटर और काउंटर कार्यक्षमता के साथ प्रक्रिया को सरल बनाता है।
जब आपको अपने सर्किट में महत्वपूर्ण देरी शुरू करने की आवश्यकता होती है, तो CD4060 एक विश्वसनीय विकल्प है।यह विशेष रूप से गृह सुरक्षा प्रणालियों या स्वचालित औद्योगिक प्रक्रियाओं जैसे अनुप्रयोगों के लिए उपयोगी है जहां सटीक देरी महत्वपूर्ण है।न्यूनतम घटकों के साथ लंबे समय के अंतराल को वितरित करने की इसकी क्षमता इसे विभिन्न डिजाइनों के लिए एक सुविधाजनक विकल्प बनाती है।
CD4060 उच्च-आवृत्ति संकेतों को छोटे, अधिक प्रबंधनीय खंडों में विभाजित करने पर उत्कृष्टता प्राप्त करता है।यह सुविधा ऑडियो और संचार प्रणालियों में विशेष रूप से उपयोगी है, जहां उचित संचालन के लिए आवृत्ति स्तर को समायोजित करना आवश्यक है।आईसी का अंतर्निहित काउंटर डिवीजन प्रक्रिया को सरल बनाता है, समय की बचत करता है और अतिरिक्त घटकों की आवश्यकता को कम करता है।
CD4060 उन अनुप्रयोगों में भी प्रभावी है जहां गिनती घटनाओं या संचालन की आवश्यकता है।बुनियादी गिनती कार्यों से लेकर जटिल औद्योगिक निगरानी प्रणालियों तक, यह विश्वसनीय प्रदर्शन प्रदान करता है।इसकी बहुमुखी प्रतिभा घटना ट्रैकिंग या अनुक्रमिक संचालन से जुड़ी परियोजनाओं के लिए इसे एक समाधान बनाती है।
CD4060 के अनुप्रयोगों की व्यापक रेंज इसके लचीलेपन और उपयोगिता को प्रदर्शित करती है, जिससे यह समय-संबंधित, आवृत्ति प्रबंधन और घटना-गिनती कार्यों के लिए एक भरोसेमंद विकल्प बन जाता है।
टेक्सास इंस्ट्रूमेंट्स (TI) अर्धचालक उद्योग में एक वैश्विक नेता है, जो प्रौद्योगिकी में अपने अभिनव योगदान के लिए जाना जाता है।35 देशों में काम करते हुए, कंपनी प्रतिभाशाली व्यक्तियों की एक विशाल टीम को एक साथ लाती है।टीआई की यात्रा 1958 में शुरू हुई जब उसके एक कर्मचारी ने पहला कामकाजी एकीकृत सर्किट बनाया, एक ग्राउंडब्रेकिंग उपलब्धि जिसने आधुनिक इलेक्ट्रॉनिक्स के लिए नींव रखी।
CD4060 एक बहुमुखी आईसी है जो समय और आवृत्ति से संबंधित कार्यों की एक विस्तृत श्रृंखला को संभालने के लिए एक थरथरानवाला और एक बाइनरी काउंटर को जोड़ती है।चाहे आपको सटीक समय की देरी, आवृत्ति डिवीजन, या विश्वसनीय घटना की गिनती की आवश्यकता हो, CD4060 लगातार और आसानी से उपयोग करने वाली कार्यक्षमता प्रदान करता है।इसके लचीले डिज़ाइन और विस्तृत एप्लिकेशन इसे विभिन्न परियोजनाओं में भरोसेमंद सर्किट बनाने के लिए एक मूल्यवान उपकरण बनाते हैं
कृपया एक जांच भेजें, हम तुरंत जवाब देंगे।
CD4060 3V से 18V के वोल्टेज रेंज के भीतर संचालित होता है, जिससे यह होता है विभिन्न अनुप्रयोगों के लिए उपयुक्त।हालांकि, यह सबसे अधिक उपयोग किया जाता है मानक सेटअप के लिए 5V।
CD4060 IC की कीमत आपूर्तिकर्ता के आधार पर भिन्न हो सकती है और क्षेत्र।आप सबसे अप-टू-डेट के लिए Jotrin जैसे प्लेटफार्मों की जांच कर सकते हैं मूल्य निर्धारण विवरण।
एक पियर्स ऑसिलेटर को नियंत्रित करने के लिए एक क्रिस्टल का उपयोग करके काम करता है दोलन आवृत्ति।क्रिस्टल अपनी श्रृंखला गुंजयमानों में संचालित होता है आवृत्ति, सटीक दोलन सुनिश्चित करना।इस सेटअप में, सर्किट आउटपुट और इनपुट के बीच एक कम-प्रतिबाधा पथ बनाता है, और अनुनाद 180-डिग्री चरण शिफ्ट का कारण बनता है।यह चरण बदलाव मदद करता है सकारात्मक प्रतिक्रिया बनाए रखें, थरथरानवाला को कार्य करने की अनुमति देता है सुचारू रूप से।
CD4060 बाइनरी काउंटर सर्किट के मुड़ने से पहले 16 दालों की गिनती करता है पर।यह तंत्र इसकी अंतर्निहित बाइनरी गिनती का हिस्सा है कार्यक्षमता।
CD4060 को विलंबित बनाने के लिए एक मूल टाइमर के रूप में कॉन्फ़िगर किया जा सकता है शटडाउन।टाइमर को 1 से लेकर देरी प्रदान करने के लिए समायोजित किया जा सकता है 2 घंटे या उससे भी अधिक समय।जब इस तरह से उपयोग किया जाता है, तो सर्किट लोड को शक्ति प्रदान करता है शुरू में और स्वचालित रूप से सेट विलंब समय होने के बाद स्वचालित रूप से इसे बंद कर देता है पुरा होना।
2024/11/29 पर
2024/11/29 पर
8000/04/18 पर 147758
2000/04/18 पर 111941
1600/04/18 पर 111349
0400/04/18 पर 83721
1970/01/1 पर 79508
1970/01/1 पर 66914
1970/01/1 पर 63065
1970/01/1 पर 63012
1970/01/1 पर 54081
1970/01/1 पर 52135