
STM32F103RCT6 72 मेगाहर्ट्ज की गति से कुशलता से संचालित करने के लिए डिज़ाइन किए गए एआरएम कॉर्टेक्स-एम 3 32-बिट आरआईएससी कोर के चारों ओर बनाया गया है।यह इस प्रसंस्करण क्षमता को तेजी से एम्बेडेड यादों के साथ जोड़ती है, जो फ्लैश मेमोरी के 512 kbytes और SRAM के 64 kbytes की पेशकश करता है।इन्हें उन्नत I/OS और बाह्य उपकरणों की एक विस्तृत सरणी के साथ जोड़ा जाता है जो दो APB बसों के माध्यम से मूल रूप से जोड़ते हैं।
यह माइक्रोकंट्रोलर बाहर खड़ा है क्योंकि यह तीन 12-बिट एडीसी, चार सामान्य-उद्देश्य 16-बिट टाइमर और दो पीडब्लूएम टाइमर प्रदान करता है।इसके शीर्ष पर, इसमें I2C, SPI, I2S, SDIO, USB, CAN, और कई USARTs जैसे संचार इंटरफेस का एक समृद्ध संग्रह है, जो मानक और उन्नत आवेदन आवश्यकताओं दोनों को पूरा करता है।
डिवाइस -40 ° C से +105 ° C की एक विस्तृत तापमान सीमा में कुशलता से काम करता है और 2.0 और 3.6 V के बीच एक लचीली बिजली की आपूर्ति पर संचालित होता है। यह कई पावर-बचत मोड भी प्रदान करता है, जिससे यह कम-ऊर्जा डिजाइनों के लिए उपयुक्त है।कार्यक्षमता से समझौता करना।
ये क्षमताएं STM32F103RCT6 को विविध अनुप्रयोगों के लिए एक अनुकूलनीय समाधान बनाती हैं।चाहे आप मोटर ड्राइव, मेडिकल डिवाइस, या गेमिंग पेरिफेरल्स पर काम कर रहे हों, यह माइक्रोकंट्रोलर यह सब संभाल सकता है।यह औद्योगिक स्वचालन, जीपीएस सिस्टम और उपभोक्ता इलेक्ट्रॉनिक्स जैसे अलार्म, प्रिंटर और एचवीएसी सिस्टम के लिए एक मजबूत फिट है।इसकी बहुमुखी प्रतिभा और मजबूत प्रदर्शन ने इसे कई क्षेत्रों में एक विश्वसनीय विकल्प के रूप में अलग किया।






Stmicroelectronics STM32F103RCT6 के तुलनीय विनिर्देशों के साथ तकनीकी विनिर्देशों, सुविधाओं, विशेषताओं और घटक।
| प्रकार | पैरामीटर |
| जीवनचक्र स्थिति | सक्रिय (अंतिम अद्यतन: 7 महीने पहले) |
| फैक्टरी लीड टाइम | 10 सप्ताह |
| माउन्टिंग का प्रकार | सतह पर्वत |
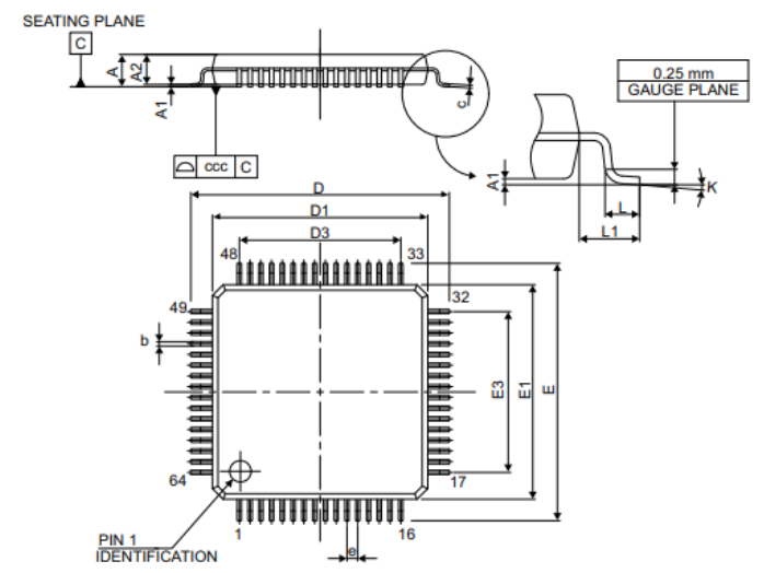
| पैकेज / मामला | 64-एलक्यूएफपी |
| सतह पर्वत | हाँ |
| पिन की संख्या | 64 |
| आंकड़ा कन्वर्टर्स | ए/डी 16x12 बी;D/a 2x12b |
| I/OS की संख्या | 51 |
| प्रहरी टाइमर | हाँ |
| परिचालन तापमान | -40 ° C ~ 85 ° C TA |
| पैकेजिंग | ट्रे |
| शृंखला | STM32F1 |
| JESD-609 कोड | ई 4 |
| भाग की स्थिति | सक्रिय |
| नमी संवेदनशीलता स्तर (एमएसएल) | 3 (168 घंटे) |
| समाप्ति की संख्या | 64 |
| समापन | एसएमडी/एसएमटी |
| टर्मिनल खत्म | निकेल/पैलेडियम/सोना (नी/पीडी/एयू) |
| अधिकतम शक्ति अपव्यय | 444MW |
| टर्मिनल स्थिति | ट्रैक्टर |
| टर्मिनल रूप | गूल विंग |
| वोल्टेज आपूर्ति | 3.3 |
| टर्मिनल पिच | 0.5 मिमी |
| आवृत्ति | 72MHz |
| आधार भाग संख्या | STM32F103 |
| पिन काउंट | 64 |
| आपूर्ति वोल्टेज-मिन (वीएसयूपी) | 2 वी |
| इंटरफ़ेस | CAN, I2C, I2S, IRDA, LIN, SDIO, SPI, UART, USART, USB |
| मेमोरी का आकार | 256KB |
| थरथरानवाला प्रकार | आंतरिक |
| राम का आकार | 48K x 8 |
| वोल्टेज - आपूर्ति (वीसीसी/वीडीडी) | 2V ~ 3.6V |
| यूपीएस/यूसीएस/परिधीय आईसीएस प्रकार | माइक्रोकंट्रोलर, आरआईएससी |
| बिट्स की संख्या | 32 |
| कोर प्रोसेसर | ARM® CORTEX®-M3 |
| बाह्य उपकरणों | DMA, मोटर कंट्रोल PWM, PDR, POR, PVD, PWM, TEMP सेंसर, WDT |
| क्रमादेश स्मृति प्रकार | चमक |
| कोर आकार | 32-बिट |
| प्रोग्राम मैमोरी आकार | 256KB 256K x 8 |
| कनेक्टिविटी | कैनबस, I2C, IRDA, LINBUS, SPI, UART/USART, USB |
| करंट-मैक्स की आपूर्ति | 70ma |
| बिट आकार | 32 |
| एडीसी है | हाँ |
| डीएमए चैनल | हाँ |
| आंकड़ा बस चौड़ाई | 32 बी |
| पीडब्लूएम चैनल | हाँ |
| टाइमर/काउंटरों की संख्या | 8 |
| घनत्व | 2 एमबी |
| कोर आर्किटेक्चर | हाथ |
| एडीसी चैनलों की संख्या | 16 |
| I2C चैनलों की संख्या | 2 |
| एसपीआई चैनलों की संख्या | 3 |
| ऊंचाई | 1.45 मिमी |
| लंबाई | 10 मिमी |
| चौड़ाई | 10.2 मिमी |
| SVHC तक पहुँचें | कोई एसवीएचसी नहीं |
| विकिरण कठोरता | नहीं |
| रोह्स स्टेटस | ROHS3 आज्ञाकारी |
| सीसा मुक्त | सीसा मुक्त |
STM32F103RCT6 एक हाथ 32-बिट कॉर्टेक्स-एम 3 सीपीयू द्वारा संचालित होता है जो 72 मेगाहर्ट्ज की अधिकतम आवृत्ति पर संचालित होता है।यह 1.25 DMIPS/MHz प्रदर्शन के साथ कुशल प्रसंस्करण प्रदान करता है, जो सुचारू और विश्वसनीय संचालन सुनिश्चित करता है।कोर एकल-चक्र गुणा और हार्डवेयर डिवीजन का समर्थन करता है, जो जटिल गणनाओं को जल्दी से संभालने के लिए आदर्श हैं।
यह माइक्रोकंट्रोलर प्रोग्राम स्टोरेज के लिए फ्लैश मेमोरी के 256 से 512 kbytes और डेटा हैंडलिंग के लिए SRAM के 64 kbytes तक लचीला मेमोरी समाधान प्रदान करता है।यह चार चिप सेलेक्ट विकल्पों के साथ एक स्थिर मेमोरी कंट्रोलर का भी समर्थन करता है, जो विभिन्न मेमोरी प्रकारों के साथ सहज एकीकरण को सक्षम करता है, जिसमें कॉम्पैक्ट फ्लैश, SRAM, PSRAM, NOR और NAND शामिल हैं।इसके अतिरिक्त, इसमें 8080 और 6800 मोड के साथ एक एलसीडी समानांतर इंटरफ़ेस शामिल है।
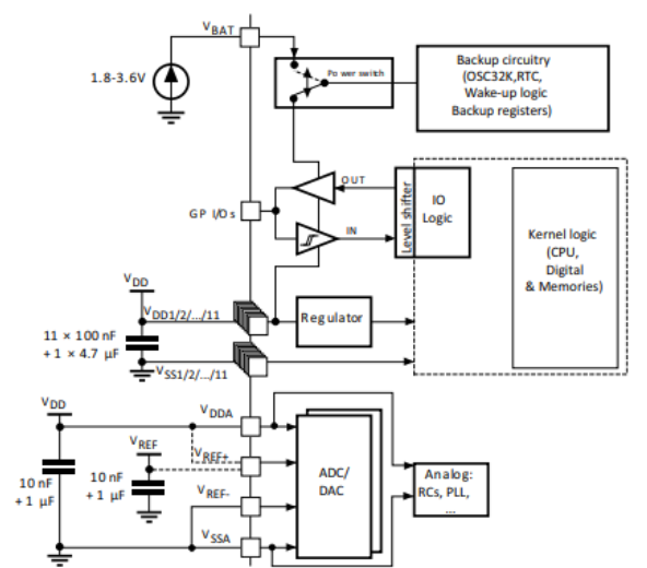
STM32F103RCT6 विश्वसनीय शक्ति और घड़ी प्रबंधन सुनिश्चित करता है।यह 2.0 से 3.6 वी बिजली की आपूर्ति के साथ संचालित होता है और इसमें पावर-ऑन रीसेट (पीओआर), पावर-डाउन रीसेट (पीडीआर), और एक प्रोग्रामेबल वोल्टेज डिटेक्टर (पीवीडी) जैसी विशेषताएं शामिल हैं।यह डिवाइस विभिन्न प्रकार के ऑसिलेटर्स का समर्थन करता है, जिसमें 4-टू -16 मेगाहर्ट्ज क्रिस्टल ऑसिलेटर, एक 8 मेगाहर्ट्ज फैक्ट्री-ट्रिम्ड आरसी ऑसिलेटर, और आरटीसी अनुप्रयोगों के लिए 32 केएचजेड ऑसिलेटर शामिल हैं, जो सभी बिल्ट-इन कैलिब्रेशन विकल्पों के साथ हैं।
ऊर्जा-कुशल अनुप्रयोगों के लिए, यह माइक्रोकंट्रोलर नींद, स्टॉप और स्टैंडबाय सहित कई कम-शक्ति मोड प्रदान करता है।ये मोड कार्यक्षमता को बनाए रखते हुए बिजली की खपत को कम करने में मदद करते हैं।एक वीबीएटी आपूर्ति सुनिश्चित करती है कि आरटीसी और बैकअप रजिस्टर कम-शक्ति की स्थिति में भी चालू रहे।
डिवाइस में तीन 12-बिट एनालॉग-टू-डिजिटल कन्वर्टर्स (ADCs) शामिल हैं, जिसमें 21 इनपुट चैनलों तक का समर्थन करते हुए एक तेजी से 1 thes रूपांतरण दर है।ये ADCs 0 से 3.6 V तक एक विस्तृत रूपांतरण सीमा को संभाल सकते हैं और ट्रिपल नमूना-और-होल्ड क्षमताओं की पेशकश कर सकते हैं।एक अंतर्निहित तापमान सेंसर अनुप्रयोगों की निगरानी के लिए और अधिक बहुमुखी प्रतिभा जोड़ता है।
दो 12-बिट डिजिटल-टू-एनालॉग कन्वर्टर्स (डीएसी) शामिल हैं, जो सटीक एनालॉग सिग्नल पीढ़ी के लिए अनुमति देते हैं।ये DACs सुचारू और सटीक एनालॉग आउटपुट की आवश्यकता वाले अनुप्रयोगों के लिए उपयुक्त हैं।
12-चैनल डायरेक्ट मेमोरी एक्सेस (DMA) कंट्रोलर टाइमर, ADCs, DAC, SDIO, I2S, SPI, I2C और USARTs जैसे परिधीयों के बीच डेटा ट्रांसफर को सरल करता है।यह CPU लोड को कम करता है और समग्र दक्षता में सुधार करता है।
STM32F103RCT6 सीरियल वायर डिबग (SWD) और JTAG इंटरफेस के साथ उन्नत डिबगिंग का समर्थन करता है।इसके अतिरिक्त, कॉर्टेक्स-एम 3 एम्बेडेड ट्रेस मैक्रोसेल विकास और परीक्षण के लिए बढ़ी हुई डिबगिंग क्षमता प्रदान करता है।
इस माइक्रोकंट्रोलर में 112 फास्ट I/O पोर्ट तक की सुविधा है, जिसमें पैकेज के आधार पर 51, 80, या 112 I/OS है।इनमें से कई बंदरगाह 5 वी-सहिष्णु हैं, जो विभिन्न प्रकार के अनुप्रयोगों में बाहरी घटकों के साथ जुड़ने के लिए उपयुक्त हैं।प्रत्येक I/O को बाहरी इंटरप्ट वैक्टर के लिए मैप किया जा सकता है, जो लचीले कॉन्फ़िगरेशन के लिए अनुमति देता है।

STMICROELTRONICS, STM32F103RCT6 माइक्रोकंट्रोलर के निर्माता, एक प्रमुख वैश्विक अर्धचालक कंपनी है।वे माइक्रोइलेक्ट्रॉनिक समाधानों की एक विस्तृत श्रृंखला देने में विशेषज्ञ हैं, सिलिकॉन डिजाइन और सिस्टम एकीकरण में विशेषज्ञता का संयोजन करते हैं।उनके उत्पाद औद्योगिक स्वचालन, उपभोक्ता इलेक्ट्रॉनिक्स और ऑटोमोटिव सिस्टम सहित विभिन्न अनुप्रयोगों के अभिन्न अंग हैं।STM32F103RCT6 उच्च गुणवत्ता वाले, बहुमुखी माइक्रोकंट्रोलर इकाइयों को प्रदान करने के लिए उनकी प्रतिबद्धता को दर्शाता है जो विविध उद्योग की जरूरतों को पूरा करते हैं।
दाईं ओर के भागों में STMICROELTRONICS STM32F103RCT6 के समान विनिर्देश हैं।
| विशेषता | STM32F103RCT6 | MK20DX256VLH7 | STM32F105RCT6 | STM32F107RCT6 | STM32F105RCT7 |
| उत्पादक | स्टिमिकोइलेक्ट्रॉनिक्स | एनएक्सपी यूएसए इंक। | स्टिमिकोइलेक्ट्रॉनिक्स | स्टिमिकोइलेक्ट्रॉनिक्स | स्टिमिकोइलेक्ट्रॉनिक्स |
| पैकेज / मामला | 64-एलक्यूएफपी | 64-एलक्यूएफपी | 64-एलक्यूएफपी | 64-एलक्यूएफपी | 64-एलक्यूएफपी |
| पिन की संख्या | 64 | 64 | - | 64 | 64 |
| कोर आर्किटेक्चर | हाथ | हाथ | - | हाथ | हाथ |
| आंकड़ा बस चौड़ाई | 32 बी | 32 बी | - | 32 बी | 32 बी |
| I/O की संख्या | 51 | 51 | 40 | 51 | 51 |
| इंटरफ़ेस | CAN, I2C, I2S, IRDA, LIN, SDIO, SPI, UART, USART, USB |
कैन, ईथरनेट, I2C, I2S, IRDA, LIN, SPI, UART, USART, USB |
- |
CAN, I2C, I2S, IRDA, LIN, SPI, UART, USART, USB |
CAN, I2C, I2S, IRDA, LIN, SPI, UART, USART, USB |
| मेमोरी का आकार | 256 केबी | 256 केबी | - | 256 केबी | 256 केबी |
| वोल्टेज आपूर्ति | 3.3 वी | 3.3 वी | 3.3 वी | 3.3 वी | 3.3 वी |
कृपया एक जांच भेजें, हम तुरंत जवाब देंगे।
STM32F103RCT6 एक ARM Cortex-M3 32-बिट RISC कोर से सुसज्जित है यह 72 मेगाहर्ट्ज तक की आवृत्ति पर संचालित होता है।यह अनुमति देता है माइक्रोकंट्रोलर कार्यों को कुशलता से संभालने के लिए, इसके लिए उपयुक्त है अनुप्रयोग जिनमें विश्वसनीय प्रदर्शन और त्वरित प्रसंस्करण की आवश्यकता होती है गति।
यह माइक्रोकंट्रोलर एक बिजली आपूर्ति रेंज के साथ काम करने के लिए डिज़ाइन किया गया है 2.0 से 3.6 वी। यह लचीलापन यह सुनिश्चित करता है कि यह विभिन्न शक्ति के अनुकूल हो सकता है अलग -अलग संचालन को बनाए रखते हुए आवश्यकताएं आवेदन।
STM32F103RCT6 बहुमुखी है और कई अनुप्रयोगों में उपयोग किया जा सकता है, मोटर नियंत्रण, चिकित्सा उपकरण, गेमिंग परिधीय, जीपीएस सहित सिस्टम, और औद्योगिक स्वचालन।इसकी विशेषताएं और डिजाइन भी इसे बनाते हैं कम-शक्ति वाले उपकरणों और उपभोक्ता इलेक्ट्रॉनिक्स के लिए एक अच्छा फिट।
2024/11/25 पर
2024/11/25 पर
8000/04/18 पर 147757
2000/04/18 पर 111935
1600/04/18 पर 111349
0400/04/18 पर 83719
1970/01/1 पर 79508
1970/01/1 पर 66903
1970/01/1 पर 63025
1970/01/1 पर 63010
1970/01/1 पर 54081
1970/01/1 पर 52121