
STM32F446RET6 माइक्रोकंट्रोलर एक शक्तिशाली एआरएम कॉर्टेक्स-एम 4 कोर पर केंद्र, 180 मेगाहर्ट्ज तक चल रहा है, जो इसे प्रदर्शन-मांग वाले अनुप्रयोगों के लिए अच्छी तरह से अनुकूल बनाता है।कॉर्टेक्स-एम 4 कोर फ्लोटिंग-पॉइंट संचालन का समर्थन करता है, जिससे यह सटीक और दक्षता के साथ जटिल गणितीय कार्यों को संभालने की अनुमति देता है।इसके अतिरिक्त, यह डिजिटल सिग्नल प्रोसेसिंग (डीएसपी) क्षमताएं प्रदान करता है, जो ऑडियो प्रोसेसिंग से सेंसर नियंत्रण तक, इसके अनुप्रयोगों की सीमा को व्यापक बनाता है।
यह माइक्रोकंट्रोलर एसआरएएम के 128 kbytes के साथ, 512 kbytes तक, अंतर्निहित फ्लैश मेमोरी से सुसज्जित है।दोनों प्रकार की मेमोरी को तेज और विश्वसनीय भंडारण की पेशकश करने के लिए डिज़ाइन किया गया है, और बैकअप SRAM के अतिरिक्त 4 kbytes यह सुनिश्चित करते हैं कि मुख्य डेटा को संरक्षित किया जा सकता है, भले ही मुख्य बिजली की आपूर्ति गिर जाती है।
लचीली प्रणाली एकीकरण के लिए, यह I/OS और परिधीयों की एक श्रृंखला प्रदान करता है, जो दो APB बसों, दो AHB बसों और एक 32-बिट मल्टी-AHB बस मैट्रिक्स से जुड़े हैं।यह कॉन्फ़िगरेशन कोर और विभिन्न परिधीयों के बीच डेटा प्रवाह को प्रबंधित करने के लिए अच्छी तरह से सोचा गया है, जिससे जटिल संचालन की दक्षता बढ़ जाती है।
STM32F446RET6 में तीन 12-बिट ADCs, दो DACs, टाइमकीपिंग के लिए एक वास्तविक समय की घड़ी (RTC) और विभिन्न टाइमर शामिल हैं, जिनमें मोटर नियंत्रण अनुप्रयोगों के लिए अनुकूल दो PWM टाइमर शामिल हैं।I2CS, SPIS, I2SS, USARTS, UARTS, और USB OTG पोर्ट सहित संचार इंटरफेस की एक विस्तृत सरणी, इसका मतलब है कि यह माइक्रोकंट्रोलर आपके सिस्टम में अन्य उपकरणों के साथ आसानी से जुड़ सकता है और संवाद कर सकता है।अतिरिक्त उन्नत सुविधाओं में दो इंटरफेस, दो सीरियल ऑडियो इंटरफेस (SAI), एक SDIO/MMC इंटरफ़ेस, और HDMI-CEC और Quadspi के लिए समर्थन शामिल हैं, और इसके कनेक्टिविटी विकल्पों का भी विस्तार करते हैं।
इन विशेषताओं के साथ, STM32F446RET6 कई कार्यों के अनुकूल है, विशेष रूप से उन क्षेत्रों में जहां डेटा प्रोसेसिंग और कनेक्टिविटी दोनों को महत्व दिया जाता है।






Stmicroelectronics STM32F446RET6 के तुलनीय विनिर्देशों के साथ तकनीकी विनिर्देशों, सुविधाओं, विशेषताओं और घटक
| प्रकार | पैरामीटर |
| जीवनचक्र स्थिति | सक्रिय (अंतिम अद्यतन: 7 महीने पहले) |
| फैक्टरी लीड टाइम | 12 सप्ताह |
| पर्वत | सतह पर्वत |
| माउन्टिंग का प्रकार | सतह पर्वत |
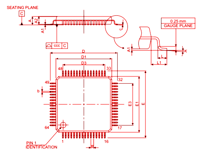
| पैकेज / मामला | 64-एलक्यूएफपी |
| पिन की संख्या | 64 |
| आंकड़ा कन्वर्टर्स | ए/डी 16x12 बी;D/a 2x12b |
| I/OS की संख्या | 50 |
| प्रहरी टाइमर | हाँ |
| परिचालन तापमान | -40 ° C ~ 85 ° C TA |
| पैकेजिंग | ट्रे |
| शृंखला | STM32F4 |
| भाग की स्थिति | सक्रिय |
| नमी संवेदनशीलता स्तर (एमएसएल) | 3 (168 घंटे) |
| समाप्ति की संख्या | 64 |
| अधिकतम शक्ति अपव्यय | 345MW |
| टर्मिनल स्थिति | ट्रैक्टर |
| टर्मिनल रूप | गूल विंग |
| टर्मिनल पिच | 0.5 मिमी |
| आवृत्ति | 180MHz |
| आधार भाग संख्या | STM32F446 |
| योग्यता की स्थिति | योग्य नहीं |
| इंटरफ़ेस | CAN, I2C, I2S, IRDA, LIN, SPI, UART, USART, USB |
| मेमोरी का आकार | 512KB |
| थरथरानवाला प्रकार | आंतरिक |
| राम का आकार | 128K x 8 |
| वोल्टेज - आपूर्ति (वीसीसी/वीडीडी) | 1.7V ~ 3.6V |
| कोर प्रोसेसर | ARM® CORTEX®-M4 |
| बाह्य उपकरणों | ब्राउन-आउट डिटेक्ट/रीसेट, डीएमए, I2S, LVD, POR, PWM, WDT |
| क्रमादेश स्मृति प्रकार | चमक |
| कोर आकार | 32-बिट |
| प्रोग्राम मैमोरी आकार | 512KB (512K x 8) |
| कनेक्टिविटी | Canbus, EBI/EMI, I2C, IRDA, Linbus, SAI, SD, SPDIF-RX, SPI, UART/USART, USB, USB OTG |
| करंट-मैक्स की आपूर्ति | 115ma |
| बिट आकार | 32 |
| आंकड़ा बस चौड़ाई | 32 बी |
| टाइमर/काउंटरों की संख्या | 14 |
| कोर आर्किटेक्चर | हाथ |
| चिप प्रोग्राम रोम चौड़ाई पर | 8 |
| ए/डी कन्वर्टर्स की संख्या | 3 |
| एडीसी चैनलों की संख्या | 16 |
| अधिकतम जंक्शन तापमान (टीजे) | 105 डिग्री सेल्सियस |
| परिवेश तापमान रेंज | 85 ° C |
| एसपीआई चैनलों की संख्या | 4 |
| यूएसबी चैनलों की संख्या | 2 |
| ऊंचाई | 1.6 मिमी |
| SVHC तक पहुँचें | कोई एसवीएचसी नहीं |
| रोह्स स्टेटस | ROHS3 आज्ञाकारी |
| सीसा मुक्त | सीसा मुक्त |
STM32F446RET6 में एक एआरएम कॉर्टेक्स-एम 4 सीपीयू है, जिसे 180 मेगाहर्ट्ज तक की गति से कुशलता से प्रदर्शन करने के लिए डिज़ाइन किया गया है।इस प्रोसेसर में एक फ्लोटिंग पॉइंट यूनिट (FPU) शामिल है, जो इसे जटिल गणितीय गणनाओं को सुचारू रूप से और सटीकता के साथ संभालने में सक्षम बनाता है।इसकी अंतर्निहित डिजिटल सिग्नल प्रोसेसिंग (डीएसपी) क्षमता आपको कम से कम प्रयास के साथ ऑडियो प्रोसेसिंग या सेंसर डेटा विश्लेषण जैसे कार्यों से निपटने की अनुमति देती है।
यह माइक्रोकंट्रोलर फ्लैश मेमोरी के 512 kbytes और SRAM के 128 kbytes से सुसज्जित है, जो प्रोग्राम कोड और डेटा दोनों के लिए विश्वसनीय भंडारण प्रदान करते हैं।फ्लैश मेमोरी लगातार स्टोरेज प्रदान करती है, जबकि एसआरएएम त्वरित पहुंच के लिए आदर्श है।इसके अतिरिक्त, बैकअप SRAM के एक समर्पित 4 kbytes यह सुनिश्चित करता है कि बिजली के नुकसान के दौरान भी आवश्यक डेटा उपलब्ध रहता है।
जोड़ा लचीलापन के लिए, STM32F446RET6 में एक बाहरी मेमोरी कंट्रोलर शामिल है, जो 16-बिट डेटा बस तक का समर्थन करता है।यह सुविधा आपको SRAM, PSRAM, SDRAM, और दोनों नोर और नंद फ्लैश जैसे अतिरिक्त मेमोरी प्रकारों को जोड़ने की अनुमति देती है।यह विकल्प आपके सिस्टम को अधिक मांग वाले अनुप्रयोगों के लिए अपनी भंडारण क्षमता का विस्तार करने का एक आसान तरीका देता है।
ड्यूल-मोड क्वाडस्पी इंटरफ़ेस तेजी से डेटा ट्रांसफर के लिए अनुमति देता है, जो विशेष रूप से उन अनुप्रयोगों में उपयोगी होते हैं जिनके लिए बड़ी मात्रा में डेटा प्रोसेसिंग या इमेज रेंडरिंग की आवश्यकता होती है।यह इंटरफ़ेस एक व्यावहारिक विकल्प है यदि आपका सिस्टम बड़े डेटा सेट या ग्राफिक्स को संग्रहीत करने के लिए हाई-स्पीड मेमोरी पर निर्भर करता है।
STM32F446RET6 में 8080/6800 मोड के साथ एक LCD समानांतर इंटरफ़ेस शामिल है।यह इंटरफ़ेस एलसीडी डिस्प्ले के लिए आसान कनेक्शन को सक्षम करता है, जिससे आपके सिस्टम में दृश्य इंटरफेस को एकीकृत करना सरल हो जाता है।यदि आप डिस्प्ले-आधारित यूजर इंटरफेस के साथ डिवाइस डिज़ाइन कर रहे हैं, तो यह विशेष रूप से उपयोगी है।
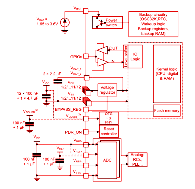
यह माइक्रोकंट्रोलर की घड़ी, रीसेट और आपूर्ति प्रबंधन सुविधाएँ आपके डिवाइस की स्थिरता का समर्थन करने के लिए एक मजबूत ढांचा प्रदान करती है।पीओआर (पावर-ऑन रीसेट), पीडीआर (पावर-डाउन रीसेट), पीवीडी (प्रोग्रामेबल वोल्टेज डिटेक्टर), और बोर (ब्राउन-आउट रीसेट) के साथ 1.7 वी से 3.6 वी एप्लिकेशन सप्लाई के साथ, यह सेटअप चिकनी स्टार्टअप और सुनिश्चित करता है।विश्वसनीय संचालन।इसमें 4 से 26 मेगाहर्ट्ज क्रिस्टल ऑसिलेटर, एक 16 मेगाहर्ट्ज आंतरिक आरसी ऑसिलेटर, और आरटीसी के लिए 32 केएचजेड ऑसिलेटर शामिल हैं, जो सभी स्थिर और सटीक समय के लिए कैलिब्रेटेड हैं।
STM32F446RET6 तीन कम पावर मोड प्रदान करता है- स्लीप, स्टॉप, और स्टैंडबाय - जो ऊर्जा को संरक्षित करने में मदद करता है।ये मोड इसे बैटरी-संचालित उपकरणों या अन्य अनुप्रयोगों के लिए आदर्श बनाते हैं जहां बिजली की खपत को कम करना एक प्राथमिकता है।इन मोड के साथ, आपका डिवाइस बैटरी जीवन का विस्तार करते हुए आवश्यक कार्य कर सकता है।
इस माइक्रोकंट्रोलर में तीन 12-बिट एडीसी और दो 12-बिट डीएसी शामिल हैं।एडीसी (एनालॉग-टू-डिजिटल कन्वर्टर्स) एनालॉग सिग्नल को डिजिटल डेटा में 24 चैनलों में परिवर्तित करने की अनुमति देते हैं, जबकि डीएसीएस (डिजिटल-टू-एनालॉग कन्वर्टर्स) डिजिटल सिग्नल को एनालॉग रूप में वापस बदलने में सक्षम बनाते हैं।ये सुविधाएँ ऑडियो प्रोसेसिंग, सेंसर रीडिंग और कंट्रोल सिस्टम जैसे अनुप्रयोगों के लिए मूल्यवान हैं।
FIFOS और फट समर्थन के साथ 16-स्ट्रीम DMA (डायरेक्ट मेमोरी एक्सेस) कंट्रोलर निरंतर CPU हस्तक्षेप की आवश्यकता के बिना कुशल डेटा ट्रांसफर को सक्षम करता है।यह सुविधा उच्च गति वाले अनुप्रयोगों के लिए विशेष रूप से सहायक है, जहां डेटा को परिधीय और मेमोरी के बीच जल्दी और बिना देरी के स्थानांतरित करने की आवश्यकता होती है।
STM32F446RET6 में 17 टाइमर शामिल हैं, जो इनपुट कैप्चर, आउटपुट तुलना, पीडब्लूएम और पल्स काउंटिंग जैसे कार्यों का समर्थन करते हैं।इनमें से दो वॉचडॉग टाइमर की निगरानी प्रणाली के प्रदर्शन और बुनियादी टाइमकीपिंग के लिए एक सिस्टिक टाइमर हैं।ये टाइमर लचीलापन और नियंत्रण प्रदान करते हैं, जो मोटर नियंत्रण और ईवेंट शेड्यूलिंग जैसे अनुप्रयोगों में सटीक समय को सक्षम करते हैं।
SWD (सीरियल वायर डिबग) और JTAG (संयुक्त परीक्षण एक्शन ग्रुप) इंटरफेस सहित माइक्रोकंट्रोलर के डिबगिंग इंटरफेस, आसान समस्या निवारण और कार्यक्रम परीक्षण की सुविधा प्रदान करते हैं।इसके अतिरिक्त, इसमें एक कॉर्टेक्स-एम 4 ट्रेस मैक्रोसेल शामिल है, जो आपके एप्लिकेशन के प्रदर्शन के अधिक गहन विश्लेषण और अनुकूलन के लिए अनुमति देता है, विशेष रूप से जटिल प्रणालियों में उपयोगी है।

Stmicroelectronics, एक विश्व स्तर पर मान्यता प्राप्त अर्धचालक कंपनी, सेमीकंडक्टर स्पेक्ट्रम में विश्वसनीय समाधान विकसित करने के लिए जाना जाता है।यह कंपनी सिलिकॉन और सिस्टम डिज़ाइन में विशेषज्ञता को जोड़ती है, अपनी मजबूत विनिर्माण क्षमताओं और व्यापक बौद्धिक संपदा (आईपी) पुस्तकालय का लाभ उठाती है।विभिन्न प्रकार के रणनीतिक भागीदारों के साथ काम करके, Stmicroelectronics आधुनिक माइक्रोइलेक्ट्रॉनिक्स को आगे बढ़ाने में एक भूमिका निभाता है, विशेष रूप से सिस्टम-ऑन-चिप (SOC) प्रौद्योगिकी पर अपना ध्यान केंद्रित करने के साथ।STM32F446RET6 इस दृष्टिकोण का उदाहरण देता है, इसकी बहुमुखी क्षमताओं के साथ अनुप्रयोगों की एक विस्तृत श्रृंखला का समर्थन करने के लिए तैयार किया गया है।
| भाग संख्या | STM32F401RET6 | STM32F446RET6 | STM32F401RDT6 | Atsam4s8ba-au | STM32F411RET6 |
| उत्पादक | स्टिमिकोइलेक्ट्रॉनिक्स | स्टिमिकोइलेक्ट्रॉनिक्स | स्टिमिकोइलेक्ट्रॉनिक्स | माइक्रोचिप प्रौद्योगिकी | स्टिमिकोइलेक्ट्रॉनिक्स |
| पैकेज / मामला | 64-एलक्यूएफपी | 64-एलक्यूएफपी | 64-एलक्यूएफपी | 64-एलक्यूएफपी | 64-एलक्यूएफपी |
| पिन की संख्या | 64 | 64 | 64 | 64 | 64 |
| कोर आर्किटेक्चर | हाथ | हाथ | हाथ | हाथ | हाथ |
| आंकड़ा बस चौड़ाई | 32 बी | 32 बी | 32 बी | 32 बी | 32 बी |
| I/O की संख्या | 50 | 47 | 50 | 50 | 50 |
| इंटरफ़ेस | कैन, i2c, i2s, irda, ... | I2C, Irda, MMC, ... | I2C, I2S, IRDA, SPI, ... | I2C, I2S, Irda, Lin, ... | I2C, I2S, Irda, Lin, ... |
| मेमोरी का आकार | 512 केबी | 512 केबी | 512 केबी | 384 केबी | 512 केबी |
| बाह्य उपकरणों | ब्राउन-आउट डिटेक्ट/रीसेट, ... | ब्राउन-आउट डिटेक्ट/रीसेट, ... | ब्राउन-आउट डिटेक्ट/रीसेट, ... | ब्राउन-आउट डिटेक्ट/रीसेट, ... | ब्राउन-आउट डिटेक्ट/रीसेट, ... |
कृपया एक जांच भेजें, हम तुरंत जवाब देंगे।
Stmicroelectronics सिस्टम-ऑन-चिप (SOC) में अपने काम के लिए जाना जाता है तकनीकी।यह क्षेत्र विभिन्न घटकों को एक ही चिप में जोड़ता है, उपकरणों को कई कार्यों को कुशलता से करने की अनुमति देता है।यह पहुच एक विस्तृत के लिए शक्तिशाली और कॉम्पैक्ट इलेक्ट्रॉनिक्स बनाना संभव बनाता है अनुप्रयोगों की सीमा।
Stmicroelectronics अर्धचालक समाधानों में एक अग्रणी कंपनी है। वे उन घटकों को डिजाइन और उत्पादन करते हैं जो विभिन्न उपकरणों को शक्ति प्रदान करते हैं उद्योगों में, मोटर वाहन से औद्योगिक इलेक्ट्रॉनिक्स तक, बढ़ाना प्रदर्शन और ऊर्जा दक्षता।
STM32F446RET6 माइक्रोकंट्रोलर मानक और उन्नत दोनों प्रदान करता है संचार इंटरफेस, इसे कनेक्ट करने और संवाद करने की अनुमति देता है विभिन्न उपकरण आसानी से।इसमें एक फ्लोटिंग पॉइंट यूनिट (FPU) भी शामिल है, जो इसे जटिल गणितीय कार्यों को सटीक रूप से संभालने में सक्षम बनाता है, बनाते हैं यह सटीक और गति की आवश्यकता वाले अनुप्रयोगों के लिए उपयुक्त है।
2024/10/30 पर
2024/10/30 पर
8000/04/18 पर 147758
2000/04/18 पर 111953
1600/04/18 पर 111349
0400/04/18 पर 83722
1970/01/1 पर 79508
1970/01/1 पर 66920
1970/01/1 पर 63078
1970/01/1 पर 63017
1970/01/1 पर 54081
1970/01/1 पर 52147