
चित्र 1: वोल्टेज नियामक
• तुलनित्र
तुलनित्र आउटपुट वोल्टेज की तुलना एक सेट संदर्भ वोल्टेज से करता है।इसका काम यह सुनिश्चित करना है कि आउटपुट नियंत्रण संकेतों को भेजकर एक वांछित सीमा के भीतर रहता है जो तदनुसार वोल्टेज को समायोजित करता है।जब आउटपुट संदर्भ मूल्य से बह जाता है, तो तुलनित्र आउटपुट को लाइन में वापस लाने के लिए समायोजन को ट्रिगर करता है।

चित्र 2: वोल्टेज तुलनित्र के साथ वोल्टेज नियामक सर्किट
• संदर्भ वोल्टेज स्रोत
यह एक अत्यधिक स्थिर वोल्टेज है जो तुलना के लिए बेंचमार्क के रूप में कार्य करता है।संदर्भ वोल्टेज स्थिर रहता है, भले ही इनपुट वोल्टेज, तापमान या लोड में परिवर्तन हो।यह एक बैंडगैप संदर्भ द्वारा प्रदान किया गया है, और विभिन्न परिचालन स्थितियों में विश्वसनीय स्थिरता प्रदान करता है।

चित्र 3: संदर्भ वोल्टेज स्रोत
• त्रुटि एम्पलीफायर
त्रुटि एम्पलीफायर संदर्भ वोल्टेज और आउटपुट वोल्टेज के बीच अंतर को बढ़ाता है।इस प्रवर्धित सिग्नल का उपयोग तब नियंत्रण तंत्र को ठीक करने के लिए किया जाता है, जो वास्तविक आउटपुट और लक्ष्य वोल्टेज के बीच अंतर को कम करता है।यह सुनिश्चित करता है कि आउटपुट इच्छित वोल्टेज से यथासंभव निकटता से मेल खाता हो।

चित्र 4: त्रुटि एम्पलीफायर के साथ वोल्टेज नियामक
• प्रतिक्रिया नेटवर्क
फीडबैक नेटवर्क में प्रतिरोधों और कभी -कभी कैपेसिटर होते हैं, जो आउटपुट वोल्टेज के एक हिस्से को निगरानी के लिए सिस्टम में वापस भेजते हैं।यह फीडबैक लूप सही आउटपुट वोल्टेज सेट करने और नियामक को स्थिर करने के लिए महत्वपूर्ण है।प्रतिक्रिया अनुपात, नेटवर्क घटकों द्वारा निर्धारित, यह नियंत्रित करता है कि आउटपुट का कितना हिस्सा त्रुटि एम्पलीफायर या तुलनित्र को वापस खिलाया जाता है।

चित्रा 5: वोल्टेज नियामक में प्रतिक्रिया संकेत
• नियंत्रण तत्व
नियंत्रण तत्व सक्रिय रूप से आउटपुट वोल्टेज को समायोजित करता है।रैखिक नियामकों में, यह वोल्टेज को विनियमित करने के लिए अपनी सक्रिय स्थिति में काम करने वाला एक ट्रांजिस्टर है।स्विचिंग नियामकों में, नियंत्रण तत्व एक स्विच के रूप में कार्य करता है, इनपुट वोल्टेज को चालू और बंद करने के लिए इनपुट्स या कैपेसिटर जैसे घटकों के माध्यम से ऊर्जा को स्थानांतरित करने के लिए, आउटपुट को चिकना करें।

चित्रा 6: वोल्टेज नियामक में नियंत्रण तत्व
• लोड विनियमन
लोड विनियमन लोड परिवर्तन के रूप में आउटपुट वोल्टेज को स्थिर रखने के लिए नियामक की क्षमता है।मजबूत लोड विनियमन का मतलब है कि आउटपुट स्थिर रहता है, भले ही वर्तमान की मात्रा में लोड में उतार -चढ़ाव होता है।

चित्रा 7: लोड विनियमन
• लाइन विनियमन
लाइन विनियमन मापता है कि इनपुट वोल्टेज के भिन्न होने पर नियामक एक स्थिर आउटपुट को कितना अच्छी तरह से रखता है।एक अच्छा वोल्टेज नियामक इनपुट वोल्टेज में बदलाव होने पर भी न्यूनतम आउटपुट परिवर्तन दिखाता है।

चित्र 8: लाइन विनियमन
• ताप सिंक
रैखिक नियामकों के लिए जो अतिरिक्त वोल्टेज को नष्ट करके गर्मी उत्पन्न कर सकते हैं, एक हीट सिंक की आवश्यकता होती है।यह नियंत्रण तत्व द्वारा उत्पादित गर्मी को फैलाने में मदद करता है, जैसे कि एक ट्रांजिस्टर, डिवाइस को सुरक्षित ऑपरेटिंग तापमान के भीतर रखते हुए।

चित्र 9: हीट सिंक
• संरक्षण सर्किटरी
कई वोल्टेज नियामक अंतर्निहित संरक्षण सुविधाओं जैसे कि ओवरक्रेन्ट, थर्मल शटडाउन और शॉर्ट-सर्किट सुरक्षा के साथ आते हैं।ये सुरक्षा उपाय नियामक और जुड़े उपकरणों को क्षतिग्रस्त होने से रोकते हैं, समग्र सुरक्षा और विश्वसनीयता को बढ़ाते हैं।
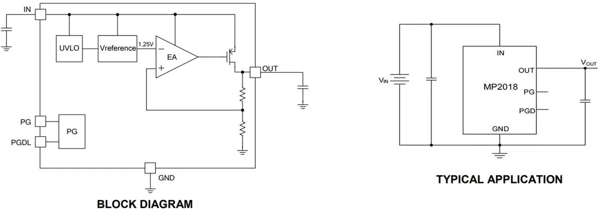
रैखिक वोल्टेज नियामक एक मुख्य भाग का उपयोग करते हैं, जिसे पास तत्व कहा जाता है, आमतौर पर एक प्रकार का ट्रांजिस्टर जैसे द्विध्रुवी जंक्शन ट्रांजिस्टर (BJT) या MOSFET।यह हिस्सा एक परिचालन एम्पलीफायर द्वारा नियंत्रित किया जाता है।वोल्टेज को स्थिर रखने के लिए, नियामक लगातार एक निश्चित आंतरिक संदर्भ वोल्टेज के साथ आउटपुट वोल्टेज की तुलना करता है।यदि दोनों समान नहीं हैं, तो ऑपरेशनल एम्पलीफायर आउटपुट को ठीक करने के लिए पास तत्व को बदलता है।यह प्रक्रिया दो वोल्टेज के बीच अंतर को यथासंभव छोटा करने के लिए काम करती रहती है।
चूंकि रैखिक नियामक केवल वोल्टेज को कम कर सकते हैं, इसलिए आउटपुट हमेशा इनपुट वोल्टेज से कम होगा।भले ही यह सीमित हो कि उनका उपयोग कैसे किया जा सकता है, रैखिक नियामक अभी भी लोकप्रिय हैं क्योंकि वे सरल हैं और अच्छा प्रदर्शन करते हैं।वे डिजाइन, विश्वसनीय, लागत प्रभावी हैं और बहुत कम विद्युत चुम्बकीय हस्तक्षेप (ईएमआई) का उत्पादन करते हैं, इसका मतलब है कि आउटपुट में कम शोर और तरंग है।
उदाहरण के लिए, MP2018 जैसे एक साधारण रैखिक नियामक को केवल एक इनपुट संधारित्र और एक आउटपुट संधारित्र को ठीक से काम करने की आवश्यकता होती है।भागों की यह छोटी संख्या डिजाइन को आसान, विश्वसनीय और सस्ती बनाती है।

चित्र 10: रैखिक वोल्टेज नियामक
स्विचिंग नियामक रैखिक नियामकों की तुलना में एक अधिक उन्नत विकल्प हैं, लेकिन उनके डिजाइन के लिए अधिक सटीकता और विस्तार पर ध्यान देने की आवश्यकता होती है।रैखिक नियामकों के विपरीत, स्विचिंग नियामक बाहरी घटकों, सावधान नियंत्रण लूप ट्यूनिंग और विचारशील लेआउट योजना पर निर्भर करते हैं।ये नियामक तीन मुख्य प्रकारों में आते हैं: स्टेप-डाउन (बक) कन्वर्टर्स, स्टेप-अप (बूस्ट) कन्वर्टर्स, और दोनों का संयोजन।विकल्पों की यह सीमा उन्हें रैखिक नियामकों की तुलना में कहीं अधिक लचीला बनाती है।
स्विचिंग नियामकों के फायदों में से एक उनकी उच्च दक्षता है, जो अक्सर 95%से आगे निकल जाती है।वे गर्मी के प्रबंधन में भी उत्कृष्टता प्राप्त करते हैं और इनपुट और आउटपुट वोल्टेज की एक विस्तृत विविधता का समर्थन करते हुए बड़ी धाराओं को संभालने में सक्षम हैं।हालांकि, इस प्रदर्शन के लिए व्यापार-बंद जटिलता में वृद्धि हुई है।ठीक से काम करने के लिए, स्विचिंग नियामकों को इंडक्टर्स, कैपेसिटर, फील्ड-इफेक्ट ट्रांजिस्टर (एफईटीएस), और फीडबैक रेसिस्टर्स जैसे अतिरिक्त घटकों की आवश्यकता होती है।
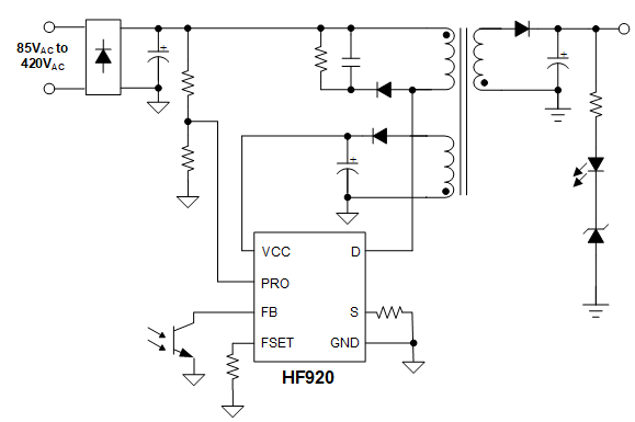
एक स्विचिंग नियामक का एक अच्छा उदाहरण HF920 मॉडल है जो इन उपकरणों की पेशकश के मजबूत प्रदर्शन और विश्वसनीय बिजली प्रबंधन को प्रदर्शित करता है।

चित्र 11: स्विचिंग वोल्टेज नियामक
हिरन नियामक, जिसे स्टेप-डाउन कन्वर्टर्स भी कहा जाता है, का उपयोग उच्च वोल्टेज को कम, अधिक प्रयोग करने योग्य आउटपुट वोल्टेज में कम करने के लिए किया जाता है।प्रक्रिया एक ट्रांजिस्टर के साथ शुरू होती है जो उच्च गति पर स्विच करता है, इनपुट वोल्टेज को छोटे फटने में काटता है।वोल्टेज के इन तेजी से फटने को तब एक प्रेरक के माध्यम से पारित किया जाता है जो ऊर्जा को अस्थायी रूप से संग्रहीत करता है।जैसा कि वोल्टेज जारी है, इसे एक संधारित्र द्वारा और अधिक चिकना किया जाता है, जिसके परिणामस्वरूप एक स्थिर कम आउटपुट वोल्टेज होता है।यह विधि कुशल है, गर्मी के रूप में बर्बाद ऊर्जा को कम करना।बक नियामक लैपटॉप, स्मार्टफोन और अन्य पोर्टेबल इलेक्ट्रॉनिक्स जैसे उपकरणों में अच्छे हैं।

चित्र 12: हिरन नियामक का सर्किट
बढ़ावा नियामक , अक्सर स्टेप-अप कन्वर्टर्स के रूप में जाना जाता है, एक उच्च आउटपुट वोल्टेज में कम इनपुट वोल्टेज को बढ़ाने के लिए काम करते हैं।यहां, एक ट्रांजिस्टर एक प्रारंभ करनेवाला चार्ज करता है जब यह सक्रिय होता है और संग्रहीत ऊर्जा को जारी करता है जब यह बंद हो जाता है।यह नियंत्रित रिलीज़ वोल्टेज स्तर को बढ़ाता है।ये नियामक उन स्थितियों में उपयोगी हैं जहां इनपुट पावर, जैसे बैटरी से, डिवाइस की जरूरतों के लिए बहुत कम है।बैटरी के रूप में, बूस्ट रेगुलेटर यह सुनिश्चित करता है कि वोल्टेज लगातार बने रहे, उपकरणों को बिजली के स्तर के गिरने के रूप में भी चालू रखा जाए।यह उन्हें कई बैटरी-संचालित इलेक्ट्रॉनिक्स के लिए आदर्श बनाता है, जिसमें ऊर्जा की आपूर्ति में उतार-चढ़ाव के बावजूद एक स्थिर वोल्टेज की आवश्यकता होती है।

चित्र 13: बढ़ावा नियामक का सर्किट
हिरन-वृद्धि नियामक हिरन और बूस्ट कन्वर्टर्स दोनों की विशेषताओं को मिलाएं, जिससे उन्हें आवश्यकतानुसार इनपुट वोल्टेज को बढ़ाने या कम करने की अनुमति मिलती है।ये नियामक पहले इनपुट वोल्टेज को उल्टा करते हैं और फिर इसे समायोजित करते हैं, या तो आवश्यक आउटपुट के आधार पर इसे ऊपर या नीचे ले जाते हैं।बदलती परिस्थितियों के अनुकूल होने की यह क्षमता हिरन-बूस्ट नियामकों को अप्रत्याशित या अस्थिर इनपुट वोल्टेज के साथ सिस्टम में महान बनाती है, जैसे कि कारों या सौर ऊर्जा प्रणालियों जैसे नवीकरणीय ऊर्जा अनुप्रयोगों में।इनपुट में उतार -चढ़ाव की परवाह किए बिना एक स्थिर आउटपुट प्रदान करके, वे यह सुनिश्चित करते हैं कि कनेक्टेड डिवाइस कई तरह की स्थितियों में मज़बूती से प्रदर्शन करते हैं।

चित्र 14: हिरन-बूस्ट नियामक का सर्किट
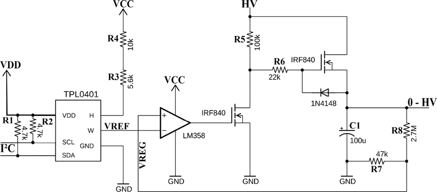
ब्रेडबोर्ड वोल्टेज नियामक किट शुरुआती लोगों के लिए सही प्रवेश बिंदु है जो टांका लगाने और बुनियादी सर्किट डिजाइन के साथ हाथों पर अनुभव प्राप्त करने के लिए देख रहे हैं।न केवल आप इलेक्ट्रॉनिक्स की मुख्य अवधारणाओं को सीखेंगे, बल्कि इस परियोजना के अंत तक, आपने एक पूरी तरह कार्यात्मक उपकरण बनाया है, जो छोटे इलेक्ट्रॉनिक्स परियोजनाओं के लिए एक स्थिर 5VDC आउटपुट प्रदान करने में सक्षम है।
इस किट में वह सब कुछ शामिल है जो आपको एक विश्वसनीय वोल्टेज नियामक को इकट्ठा करने की आवश्यकता है:
- मुद्रित सर्किट बोर्ड (पीसीबी)
- डीसी पावर जैक
- कैपेसिटर और रोकनेवाला
- पावर स्टेटस एलईडी
- पिन हेडर
- व्यापक निर्देश मैनुअल
इस परियोजना के लिए आवश्यक उपकरण हैं:
- टांका लगाने वाले लोहे और मिलाप
- तार काटने वाला
- बिजली की आपूर्ति (जैसे कि 6-18V वॉल एडाप्टर)
विधानसभा प्रक्रिया को एक वोल्टेज नियामक के संचालन को समझने में मदद करने के लिए चरण-दर-चरण टूट गया है, जैसा कि आप जाते हैं।
चरण 1: रोकनेवाला और संधारित्र को स्थापित करना
रोकनेवाला को उठाकर शुरू करें और R1 स्लॉट में फिट होने के लिए इसकी अगुवाई को झुकें।इसे बोर्ड पर निर्दिष्ट स्थान पर डालें और पीछे से सुरक्षित रूप से लीड को मिलाप करें।एक बार सोल्डर होने के बाद, किसी भी अतिरिक्त तार को बाहर निकाल दें।अगला, 0.1 stf संधारित्र को पकड़ो और स्लॉट C2 के लिए समान प्रक्रिया का पालन करें।इस बारे में चिंता करने की आवश्यकता नहीं है कि वे किस तरह से सामना कर रहे हैं, इन घटकों को किसी भी दिशा में रखा जा सकता है क्योंकि वे ध्रुवीकृत नहीं हैं।

चित्र 15: रोकनेवाला और संधारित्र को स्थापित करना
चरण 2: वोल्टेज नियामक और बैरल जैक की स्थापना
वोल्टेज नियामक को वी-रेग स्लॉट में रखें, बोर्ड पर संकेतित लाइन के साथ टैब को संरेखित करना सुनिश्चित करें।इस ओरिएंटेशन को सही करना महत्वपूर्ण है, यदि पिछड़ा हुआ है, तो नियामक काम नहीं करता है और सर्किट को नुकसान पहुंचा सकता है।नियामक की भूमिका वोल्टेज को स्थिर रखने के लिए है, भले ही इनपुट में उतार -चढ़ाव हो, यह सुनिश्चित करना कि आपके सर्किट तक पहुंचाई गई शक्ति स्थिर रहे।लीड को टांका लगाने के बाद, अतिरिक्त तार को ट्रिम करें।अब, बैरल जैक पर जाएं, इसे स्लॉट बी 1 में डालें और इसे मिलाप करें।यह आपके प्रोजेक्ट के लिए मुख्य पावर कनेक्शन के रूप में काम करेगा।

चित्र 16: वोल्टेज नियामक और बैरल जैक की स्थापना
चरण 3: संधारित्र और बिजली का नेतृत्व करना
स्लॉट C1 में 10 andf संधारित्र डालें, यह सुनिश्चित करते हुए कि लंबा लीड (+) पैड में चला जाता है।डबल-चेक करें कि संधारित्र पर पट्टी उचित अभिविन्यास के लिए PWR लेबल के बगल में है।बाद में, एलईडी को इसके स्लॉट में स्थापित करें, यह सुनिश्चित करने के लिए बोर्ड के प्रतीक पर इसी लाइन के साथ पायदान को संरेखित करें।

चित्र 17: संधारित्र और बिजली का नेतृत्व करना
चरण 4: पावर स्विच और ब्रेडबोर्ड पिन स्थापित करना
PWR स्लॉट में पावर स्विच रखें और इसे सुरक्षित रूप से मिलाप करें।जब ब्रेडबोर्ड पिन की बात आती है, तो वे प्रबंधन करने के लिए मुश्किल हो सकते हैं क्योंकि उन्हें नीचे से मिलान करने की आवश्यकता होती है।उन्हें संरेखित रखने के लिए, आप या तो उन्हें सोल्डर के रूप में हाथ से स्थिर रख सकते हैं या प्रक्रिया के दौरान उनका समर्थन करने के लिए एक ब्रेडबोर्ड का उपयोग कर सकते हैं।

चित्र 18: पावर स्विच और ब्रेडबोर्ड पिन स्थापित करना
चरण 5: पावर रेल को कॉन्फ़िगर करना
यह सुनिश्चित करने के लिए कि वोल्टेज नियामक सही तरीके से काम करता है, आपको पावर रेल स्थापित करने की आवश्यकता है।जिस ब्रेडबोर्ड का उपयोग करना चाहते हैं, उसका पक्ष चुनें।आइए इस सेटअप के लिए बाईं ओर जाएं।ब्रेडबोर्ड पर बोर्ड पर पैड को '+' और '-' रेल से मिलान करें।एक बार सब कुछ संरेखित हो जाने के बाद, कनेक्शन को लॉक करने के लिए आधे-चंद्रमा पैड को मिलाप करें।यदि आपको कभी पावर पोलरिटी को उलटने की आवश्यकता है, तो आप विशिष्ट पैड पर भाग संख्या SWT7 का उपयोग कर सकते हैं, हालांकि यह आमतौर पर उचित नहीं है।

चित्र 19: पावर रेल को कॉन्फ़िगर करना
चरण 6: बोर्ड को पावर देना
बोर्ड को पावर करने के लिए 6 से 18 वोल्ट के बीच एक 2.1 मिमी डीसी पावर स्रोत का उपयोग करें।यदि इनपुट वोल्टेज 12 वोल्ट से ऊपर चला जाता है, तो नियामक गर्म हो सकता है, लेकिन यह सामान्य है और चिंता का कारण नहीं है।यदि आप एक ब्रेडबोर्ड का उपयोग नहीं कर रहे हैं, तो आप 5V को विनियमित शक्ति को आकर्षित करने के लिए बैरल जैक के पास स्थित "+ -" मिलाप पैड का उपयोग कर सकते हैं।

चित्र 20: ब्रेडबोर्ड वोल्टेज नियामक किट
एक वोल्टेज नियामक आपकी परियोजना की ऊर्जा के लिए एक नियंत्रण प्रणाली की तरह है।यह सुनिश्चित करता है कि आपकी परियोजना को सही मात्रा में बिजली मिले।
कल्पना कीजिए कि आपका पावर स्रोत आपकी परियोजना की जरूरतों से अधिक वोल्टेज देता है।ए रेखीय नियामक एक सरल उपकरण है जो वोल्टेज को आपकी परियोजना के लिए एक सुरक्षित स्तर तक कम करता है।यह उपयोग करना आसान है और अच्छी तरह से काम करता है यदि आपके पास जो वोल्टेज है और आपके द्वारा आवश्यक वोल्टेज के बीच का अंतर बहुत बड़ा नहीं है।
लेकिन रैखिक नियामक ऊर्जा बर्बाद कर सकते हैं, जब इनपुट और आउटपुट वोल्टेज के बीच एक बड़ा अंतर होता है।यह बर्बाद ऊर्जा गर्मी में बदल जाती है और आपकी परियोजना के लिए एक समस्या बन जाती है।
यदि आपका रैखिक नियामक बहुत गर्म हो रहा है, तो इसका मतलब है कि यह बहुत अधिक शक्ति बर्बाद कर रहा है।इस मामले में, आप एक का उपयोग करना चाह सकते हैं हिरन स्विचिंग नियामक।इस प्रकार का नियामक अधिक कुशल है और अधिक ऊर्जा बर्बाद नहीं करता है।यह औसत कम वोल्टेज बनाने के लिए वास्तव में तेजी से बिजली चालू और बंद करके वोल्टेज को कम करता है।
यदि आपकी परियोजना को आपके पावर स्रोत की तुलना में अधिक वोल्टेज की आवश्यकता है, तो ए स्विचन नियामक को बढ़ावा देना मदद कर सकते है।यह आपके प्रोजेक्ट को अतिरिक्त शक्ति प्रदान करने के लिए आपके पावर स्रोत से वोल्टेज को बढ़ाता है।
कभी -कभी, आपका शक्ति स्रोत स्थिर नहीं हो सकता है, बहुत अधिक या बहुत कम वोल्टेज दे सकता है। एक हिरन-बूस्ट स्विचिंग नियामक क्या आवश्यकतानुसार वोल्टेज को बढ़ाया और कम किया जा सकता है, यह सुनिश्चित करते हुए कि आपकी परियोजना को हमेशा सही मात्रा में बिजली मिलती है।
उन परियोजनाओं के लिए जिन्हें बहुत स्थिर शक्ति की आवश्यकता होती है, आप एक गठबंधन कर सकते हैं एक रैखिक नियामक के साथ स्विचिंग नियामक।स्विचिंग नियामक वोल्टेज में बड़े बदलावों को संभालता है, जबकि रैखिक नियामक सुनिश्चित करता है कि शक्ति सुचारू और स्थिर हो।
इसलिए, सही वोल्टेज नियामक इस बात पर निर्भर करता है कि आपके पावर स्रोत से वोल्टेज कितना अलग है, जो आपकी परियोजना की आवश्यकता है, और शक्ति को कितना स्थिर और साफ करना है।प्रत्येक प्रकार की अपनी ताकत होती है, इसलिए वह चुनें जो आपकी परियोजना को सबसे अच्छा लगता है।
वोल्टेज नियामकों के अध्ययन में इलेक्ट्रिकल इंजीनियरिंग का एक महत्वपूर्ण हिस्सा शामिल है जो व्यावहारिक उपयोग और सिद्धांत को जोड़ती है।लेख में त्रुटि एम्पलीफायरों और हीट सिंक जैसे घटकों की व्याख्या की गई है, साथ ही साथ रैखिक और स्विचिंग नियामकों के बीच अंतर, एक ठोस समझ है कि ये उपकरण शक्ति को कैसे नियंत्रित करते हैं।इसमें एक ब्रेडबोर्ड पर वोल्टेज नियामक के निर्माण पर एक चरण-दर-चरण गाइड भी शामिल है, जो प्रक्रिया को स्पष्ट करने में मदद करता है और पाठकों को अवधारणाओं का समर्थन करने के लिए हाथों को हाथ से अनुभव देता है।जैसे -जैसे इलेक्ट्रॉनिक डिजाइन अधिक जटिल हो जाते हैं और बिजली की जरूरत होती है, यह जानकर कि वोल्टेज विनियमन कैसे काम करता है, यह बहुत महत्वपूर्ण हो जाता है।यह लेख एक शिक्षण उपकरण और एक व्यावहारिक मार्गदर्शिका दोनों के रूप में कार्य करता है, दोनों डिजाइनरों और हॉबीस्ट को अपनी परियोजनाओं के लिए सर्वश्रेष्ठ वोल्टेज नियामकों को चुनने और उपयोग करने में मदद करते हैं, जिससे उनके इलेक्ट्रॉनिक्स लंबे समय तक रहते हैं और अच्छी तरह से काम करते हैं।
एक वोल्टेज नियामक महत्वपूर्ण है जब इलेक्ट्रॉनिक उपकरणों के लिए ठीक से काम करने के लिए स्थिर वोल्टेज की आवश्यकता होती है।यह अचानक वोल्टेज परिवर्तनों से क्षति से बचाता है, जो बिजली की मांग या आपूर्ति के मुद्दों में बदलाव के कारण हो सकता है।इसका उपयोग कंप्यूटर पावर की आपूर्ति, दूरसंचार उपकरण और अन्य उपकरणों जैसी चीजों में किया जाता है जो वोल्टेज परिवर्तन के प्रति संवेदनशील हैं।
हां, AVR (स्वचालित वोल्टेज नियामक) एक प्रकार का वोल्टेज नियामक है।यह स्वचालित रूप से वोल्टेज स्तर को समायोजित करता है ताकि यह सुनिश्चित किया जा सके कि लोड या इनपुट वोल्टेज में परिवर्तन की परवाह किए बिना, उपकरणों को एक निरंतर और उपयुक्त वोल्टेज दिया जाता है।यह नुकसान को रोकने और विद्युत उपकरणों में दक्षता में सुधार करने में मदद करता है।
एक एसी वोल्टेज नियामक कनेक्टेड डिवाइसों को एक स्थिर आउटपुट वोल्टेज प्रदान करने के लिए वैकल्पिक वर्तमान (एसी) शक्ति के वोल्टेज को नियंत्रित करता है।यह इनपुट वोल्टेज और लोड की स्थिति में भिन्नता के लिए क्षतिपूर्ति करता है, एक निरंतर एसी आउटपुट के वितरण को सुनिश्चित करता है, जो एसी-संचालित उपकरणों के विश्वसनीय संचालन के लिए अच्छा है।
नहीं, एक इन्वर्टर एक वोल्टेज नियामक नहीं है।एक इन्वर्टर को डायरेक्ट करंट (डीसी) को वैकल्पिक करंट (एसी) में बदलने के लिए डिज़ाइन किया गया है।जबकि कुछ इनवर्टर में आउटपुट वोल्टेज को स्थिर करने के लिए अंतर्निहित क्षमताएं हैं, उनका मुख्य कार्य वर्तमान प्रकार का रूपांतरण है, न कि वोल्टेज को विनियमित करना।
यहां बताया गया है कि वोल्टेज नियामक का परीक्षण कैसे करें:
मल्टीमीटर सेट करें: वोल्टेज को मापने के लिए अपना मल्टीमीटर सेट करें।
मल्टीमीटर कनेक्ट करें: नियामक के आउटपुट टर्मिनलों के लिए जांच संलग्न करें।
वोल्टेज की जाँच करें: सिस्टम चालू करें और रीडिंग की जांच करें।इसे नियामक के अपेक्षित आउटपुट से मेल खाना चाहिए।
वैकल्पिक: लोड के साथ परीक्षण करें: लोड बदलें और देखें कि क्या आउटपुट स्थिर रहता है, जो दिखाता है कि नियामक सही तरीके से काम कर रहा है।
एक वोल्टेज नियंत्रक उपयोगकर्ता इनपुट के आधार पर आउटपुट वोल्टेज को समायोजित करता है, जैसे प्रकाश चमक या मोटर गति को बदलना।एक वोल्टेज नियामक वोल्टेज को स्थिर रखता है, भले ही लोड या इनपुट बदलता है।नियंत्रक आवश्यकता के अनुसार वोल्टेज को बदलते हैं, जबकि नियामक सुनिश्चित करते हैं कि यह स्थिर रहता है।
कृपया एक जांच भेजें, हम तुरंत जवाब देंगे।
2024/08/19 पर
2024/08/16 पर
8000/04/18 पर 147757
2000/04/18 पर 111935
1600/04/18 पर 111349
0400/04/18 पर 83719
1970/01/1 पर 79508
1970/01/1 पर 66903
1970/01/1 पर 63027
1970/01/1 पर 63010
1970/01/1 पर 54081
1970/01/1 पर 52121