
ऑपरेशनल एम्पलीफायरों, या ऑप-एएमपी, एनालॉग सिग्नल को संसाधित करने की उनकी क्षमता के कारण इलेक्ट्रॉनिक्स में व्यापक रूप से उपयोग किए जाते हैं।वे विद्युत संकेतों को बढ़ाने और जोड़, घटाव और एकीकरण जैसे संचालन करने के लिए डिज़ाइन किए गए हैं।आप अक्सर उन उपकरणों में ओपी-एएमपी पाएंगे जिन्हें सटीक सिग्नल नियंत्रण की आवश्यकता होती है, जैसे कि ऑडियो उपकरण, माप उपकरण और नियंत्रण प्रणाली।
ओपी-एएमपी के कारणों में से एक बहुमुखी हैं उनका उच्च वोल्टेज लाभ है।इसका मतलब है कि वे बहुत छोटे इनपुट सिग्नल भी ले सकते हैं और उन्हें महत्वपूर्ण रूप से बढ़ा सकते हैं।प्रतिरोधों और कैपेसिटर जैसे बाहरी घटकों को जोड़कर, आप फ़िल्टरिंग और तुलना सहित विभिन्न प्रकार के कार्यों को करने के लिए एक ऑप-एम्प को दर्जी कर सकते हैं।
ओपी-एम्प्स सर्किट में एक बड़ी भूमिका निभाते हैं जिन्हें सटीकता और विश्वसनीयता की आवश्यकता होती है।उपलब्ध कई प्रकारों में, आईसी 741 इसकी बहुमुखी प्रतिभा और उपयोग में आसानी के कारण सबसे लोकप्रिय में से एक है।चाहे आप एक साधारण एम्पलीफायर का निर्माण कर रहे हों या अधिक जटिल प्रणालियों को डिजाइन कर रहे हों, आईसी 741 एक विश्वसनीय नींव प्रदान करता है।
आईसी 741 एक क्लासिक ऑपरेशनल एम्पलीफायर है जिसे अपनी बहुमुखी प्रतिभा और अनुप्रयोगों की विस्तृत श्रृंखला के लिए जाना जाता है।पहली बार 1963 में फेयरचाइल्ड सेमीकंडक्टर्स द्वारा पेश किया गया, यह जल्दी से एनालॉग इलेक्ट्रॉनिक्स की दुनिया में एक मानक बन गया।यह ओपी-एम्पी इनपुट सिग्नल को बढ़ाने और गणितीय संचालन करने के लिए डिज़ाइन किया गया है, जो इसे जोड़, घटाव और सिग्नल एकीकरण जैसे कार्यों के लिए उपयुक्त बनाता है।
आईसी 741 की स्टैंडआउट विशेषताओं में से एक इसका उच्च वोल्टेज लाभ है, जो इसे प्रभावी रूप से कमजोर संकेतों को भी बढ़ाने की अनुमति देता है।यह आपूर्ति वोल्टेज की एक विस्तृत श्रृंखला पर भी मज़बूती से संचालित होता है और इसमें शॉर्ट-सर्किट सुरक्षा और आंतरिक आवृत्ति मुआवजे जैसी विशेषताएं शामिल हैं।ये विशेषताएं इसे छात्रों, शौकियों और एनालॉग सर्किट पर काम करने वाले पेशेवरों के लिए एक विकल्प बनाती हैं।
आईसी 741 विभिन्न पैकेजों में उपलब्ध है, जैसे कि 8-पिन डिप, टू 5-8 मेटल कैन, और एसओआईसी प्रारूप, उपयोगकर्ताओं को लचीलापन देते हैं कि वे इसे अपने डिजाइनों में कैसे एकीकृत करते हैं।इसके उपयोग और विश्वसनीयता में आसानी इसे कई इलेक्ट्रॉनिक परियोजनाओं में एक मौलिक निर्माण ब्लॉक बनाती है।

| पैरामीटर | कीमत |
| इनपुट प्रतिबाधा | 100 किलो-ओम से अधिक |
| आउटपुट प्रतिबाधा | 100 से कम ओम |
| आवृति सीमा | 0 हर्ट्ज से 1 मेगाहर्ट्ज |
| ऑफसेट करंट/वोल्टेज | कम |
| वोल्टेज बढ़ना | लगभग 200,000 |
| पैरामीटर | कीमत |
| बिजली की आपूर्ति | 5V के न्यूनतम वोल्टेज की आवश्यकता है और 18V तक सहन कर सकते हैं |
| इनपुट प्रतिबाधा | लगभग 2 m g |
| आउटपुट प्रतिबाधा | लगभग 75 ω |
| वोल्टेज बढ़ना | कम आवृत्तियों के लिए 200,000 (200 वी/एमवी) |
| अधिकतम आउटपुट करंट | 20 मा |
| अनुशंसित आउटपुट लोड | 2 से अधिक |
| इनपुट ऑफसेट | 2 एमवी और 6 एमवी के बीच की सीमा |
| कई दर | 0.5 v/expressss (दर जिस पर एक ऑप-एएमपी वोल्टेज परिवर्तन का पता लगाता है) |
IC 741 के उच्च इनपुट प्रतिबाधा और कम आउटपुट प्रतिबाधा इसे वोल्टेज एम्पलीफायर के रूप में उपयोग के लिए अत्यधिक उपयुक्त बनाते हैं।
नीचे दी गई तालिका IC 741 ऑपरेशनल एम्पलीफायर के लिए मानक विनिर्देशों का सारांश देती है।
| पैरामीटर | प्रतीक | विशिष्ट मूल्य | इकाई |
| वोल्टेज आपूर्ति | वीसीसी | ± 15 | वी |
| आउटपुट वोल्टेज स्विंग | वाउट | ± 14 | वी |
| आउटपुट करेंट | मैं बाहर हूं | 25 | एमए |
| खुली लूप लाभ | एओएल | 200,000 | वी/वी |
| इनपुट प्रतिबाधा | ज़िन | 2 | M |
| आउटपुट प्रतिबाधा | झाड़ी | 75 | Ω |
| ऑफसेट वोल्टेज | आप ऐसा | 1 | एमवी |
| ऑफसेट वोल्टेज बहाव | टीसीवीओएस | 7 | µv/° C |
| ऑफसेट वोल्टेज एजिंग | Avos/at | 0.3 | µv/महीना |
| कई दर | एसआर | 0.5 | वी/µs |
| बैंडविड्थ | बीडब्ल्यू | 1.5 | मेगाहर्टज |
| सामान्य मोड अस्वीकृति अनुपात | सीएमआरआर | 90 | डीबी |
| बिजली आपूर्ति अस्वीकृति अनुपात | सवार | 86 (सकारात्मक), 96 (नकारात्मक) | डीबी |
आरेख आठ पिन दिखाता है, उनमें से तीन -पिन्स 2, 3, और 6 - विशेष रूप से सार्थक हैं।पिन 2 इनवर्टिंग टर्मिनल का प्रतिनिधित्व करता है, जबकि पिन 3 नॉन-इनवर्टिंग टर्मिनल है।ये इनपुट पॉइंट हैं जहां सिग्नल लागू होते हैं।पिन 6 आउटपुट टर्मिनल के रूप में कार्य करता है, प्रवर्धित या संसाधित सिग्नल प्रदान करता है।
पिन 8 का उपयोग सर्किट में नहीं किया जाता है और इसकी कोई सक्रिय भूमिका नहीं होती है।आईसी के नाम में "741" डिजाइन को दर्शाता है, जहां सात पिन सक्रिय हैं, जिनमें इनपुट (2, 3, 4, और 7) के लिए चार पिन और आउटपुट (6) के लिए एक शामिल हैं।आईसी के आंतरिक आरेख में त्रिकोणीय आकार एक परिचालन एम्पलीफायर के रूप में अपने कार्य का प्रतिनिधित्व करता है, सिग्नल प्रोसेसिंग और प्रवर्धन कार्यों में इसकी भूमिका पर जोर देता है।

• बिजली की आपूर्ति पिन: पिन 4 और पिन 7
पिन 4 और 7 आईसी 741 के लिए बिजली कनेक्शन हैं। पिन 4 नकारात्मक वोल्टेज आपूर्ति से जुड़ता है, जबकि पिन 7 सकारात्मक वोल्टेज आपूर्ति से जुड़ता है।ये पिन आईसी को संचालित करने के लिए आवश्यक ऊर्जा प्रदान करते हैं।IC 5V से 18V की एक वोल्टेज रेंज के भीतर काम कर सकता है, जो इसे विभिन्न सर्किट डिजाइनों के लिए लचीला बनाता है।इन पिनों को एक स्थिर बिजली की आपूर्ति सुनिश्चित करना ओपी-एएमपी के विश्वसनीय संचालन के लिए महत्वपूर्ण है।
• आउटपुट पिन: पिन 6
पिन 6 वह जगह है जहां आईसी 741 का आउटपुट उपलब्ध है।इस पिन पर वोल्टेज प्रतिक्रिया तंत्र और पिन 2 और पिन 3 पर इनपुट वोल्टेज पर निर्भर करता है। यदि आउटपुट वोल्टेज अधिक है, तो यह पिन 7 से जुड़े सकारात्मक आपूर्ति वोल्टेज से संपर्क करेगा। दूसरी ओर, यदि आउटपुट वोल्टेज है।कम, यह पिन 4 पर नकारात्मक आपूर्ति वोल्टेज के करीब जाएगा। यह पिन इनपुट और सर्किट कॉन्फ़िगरेशन के आधार पर प्रवर्धित या संसाधित संकेत को दर्शाता है।
• इनपुट पिन: पिन 2 और पिन 3
पिन 2 और पिन 3 आईसी के लिए इनपुट टर्मिनल हैं।पिन 2 इनवर्टिंग इनपुट के रूप में कार्य करता है, जबकि पिन 3 गैर-इनवर्टिंग इनपुट के रूप में कार्य करता है।यदि पिन 2 पर वोल्टेज पिन 3 से अधिक है, तो आउटपुट वोल्टेज कम गिर जाएगा।इसके विपरीत, जब पिन 3 पर वोल्टेज पिन 2 से अधिक होता है, तो आउटपुट वोल्टेज बढ़ेगा।ये इनपुट आपको इनपुट सिग्नल को अलग-अलग करके आउटपुट को नियंत्रित करने की अनुमति देते हैं, जिससे वे केंद्रीय हो जाते हैं कि ओपी-एम्पी विभिन्न कॉन्फ़िगरेशन में कैसे संचालित होता है।
• ऑफसेट नल पिन: पिन 1 और पिन 5
पिन 1 और पिन 5 का उपयोग आईसी 741 के ऑफसेट वोल्टेज को समायोजित करने के लिए किया जाता है। विनिर्माण प्रक्रिया या डिजाइन में छोटी अनियमितताओं के कारण, इनपुट पिन पर मामूली वोल्टेज अंतर आउटपुट को प्रभावित कर सकता है।इसे ठीक करने के लिए, एक बाहरी पोटेंशियोमीटर का उपयोग करके पिन 1 और 5 पर एक ऑफसेट वोल्टेज लागू किया जा सकता है।यह समायोजन संवेदनशील सर्किट में अधिक सटीकता के लिए आउटपुट को ठीक करने में मदद करता है।
• कनेक्टेड पिन नहीं: पिन 8
पिन 8 में आईसी 741 में कोई आंतरिक या बाहरी कनेक्शन नहीं है। यह केवल असंबद्ध छोड़ दिया गया है और आईसी के कामकाज में कोई भूमिका नहीं है।यह पिन 8-पिन पैकेज के भीतर संरचनात्मक उद्देश्यों के लिए स्थान पर कब्जा कर लेता है।
IC 741 दो इनपुट सिग्नल के बीच के अंतर को बढ़ाकर संचालित होता है-एक इनवर्टिंग टर्मिनल से जुड़ा हुआ है और दूसरा गैर-इनवर्टिंग टर्मिनल से।इस अंतर को तब आंतरिक घटकों की एक श्रृंखला के माध्यम से संसाधित किया जाता है, जिसमें ट्रांजिस्टर और वर्तमान दर्पण शामिल हैं, जो सटीक और स्थिर प्रवर्धन सुनिश्चित करने के लिए एक साथ काम करते हैं।
IC 741 का इनपुट चरण एक अंतर एम्पलीफायर का उपयोग करता है, जो इनपुट को अलग करता है और अवांछित सिग्नल प्रतिक्रिया को रोकता है।यह चरण इस बात की नींव रखता है कि OP-AMP विभिन्न इनपुट वोल्टेज पर कैसे प्रतिक्रिया करता है।सिग्नल तब एक मध्यवर्ती चरण से होकर गुजरता है जहां इसे आगे संसाधित और प्रवर्धित किया जाता है।आईसी के भीतर वर्तमान दर्पण वर्तमान के प्रवाह को विनियमित करते हैं, अलग -अलग इनपुट स्थितियों के साथ भी लगातार प्रदर्शन सुनिश्चित करते हैं।
अंत में, सिग्नल आउटपुट चरण तक पहुंचता है, जहां यह कनेक्टेड लोड के लिए डिलीवरी के लिए तैयार है।यह आउटपुट या तो इनपुट (गैर-इनवर्टिंग मोड) या उल्टे (इनवर्टिंग मोड) के साथ चरण में हो सकता है, जो सर्किट कॉन्फ़िगरेशन के आधार पर हो सकता है।IC 741 को इनपुट वोल्टेज की एक विस्तृत श्रृंखला को संभालने के लिए डिज़ाइन किया गया है और उन्हें न्यूनतम विरूपण के साथ बढ़ाया गया है, जिससे यह सटीक एनालॉग सिग्नल प्रोसेसिंग के लिए एक विश्वसनीय विकल्प है।

IC 741 की आंतरिक संरचना ट्रांजिस्टर, प्रतिरोधों और वर्तमान दर्पणों की एक सावधानीपूर्वक डिज़ाइन की गई व्यवस्था है, जो सभी एक ही चिप पर एकीकृत होती है।यह डिज़ाइन ओपी-एएमपी को सटीकता और स्थिरता के साथ जटिल संचालन को संभालने की अनुमति देता है।
इसके मूल में, IC 741 में एक अंतर इनपुट चरण है, जहां दो ट्रांजिस्टर इनवर्टिंग और गैर-इनवर्टिंग इनपुट को संसाधित करते हैं।यह चरण प्रतिक्रिया मुद्दों को रोकने के लिए अलगाव सुनिश्चित करते हुए दो इनपुट संकेतों के बीच अंतर को निर्धारित करता है।इस चरण का आउटपुट तब आगे के सिग्नल को बढ़ावा देने के लिए एक दूसरे प्रवर्धन चरण में भेजा जाता है।
वर्तमान प्रवाह को विनियमित करने और स्थिरता सुनिश्चित करने के लिए, आईसी वर्तमान दर्पणों का उपयोग करता है- विशेष ट्रांजिस्टर कॉन्फ़िगरेशन जो सटीकता के साथ वर्तमान को नियंत्रित और दोहराता है।ये वर्तमान दर्पण ऑपरेटिंग परिस्थितियों की एक श्रृंखला में ओपी-एम्पी को लगातार प्रदर्शन को बनाए रखने में मदद करते हैं।
अंतिम आउटपुट चरण में अतिरिक्त ट्रांजिस्टर और प्रतिरोध शामिल हैं, जो आउटपुट पिन को डिलीवरी के लिए प्रवर्धित सिग्नल को आकार देते हैं।इस चरण में ऑपरेशन के दौरान आईसी को सुरक्षित रखने के लिए सुरक्षा तंत्र, जैसे शॉर्ट-सर्किट प्रोटेक्शन, जैसे शॉर्ट-सर्किट प्रोटेक्शन भी शामिल हैं।
कुल मिलाकर, आईसी 741 की आंतरिक संरचना को विश्वसनीयता के साथ उच्च प्रदर्शन को संतुलित करने के लिए डिज़ाइन किया गया है, जिससे यह एनालॉग अनुप्रयोगों की एक विस्तृत श्रृंखला के लिए उपयुक्त है।
सिग्नल को बढ़ाने के लिए IC 741 की क्षमता इनपुट सिग्नल की आवृत्ति के आधार पर भिन्न होती है।कम आवृत्तियों पर, आमतौर पर 10Hz से नीचे, लाभ अपेक्षाकृत स्थिर और उच्च उच्च रहता है, लगभग 200,000।यह ओपी-एएमपी को कम से कम विकृति के साथ छोटे इनपुट सिग्नल को प्रभावी ढंग से बढ़ाने की अनुमति देता है।
जैसे -जैसे इनपुट सिग्नल की आवृत्ति बढ़ती है, लाभ धीरे -धीरे कम हो जाता है।लाभ में यह गिरावट महत्वपूर्ण हो जाती है क्योंकि आवृत्ति 100,000 हर्ट्ज तक पहुंचती है, जहां लाभ अंततः एकता (1) को कम कर देता है।यह व्यवहार परिचालन एम्पलीफायरों की विशिष्ट है और आंतरिक सीमाओं से प्रभावित है, जैसे कि कैपेसिटेंस और बैंडविड्थ।
लाभ और आवृत्ति के बीच का यह संबंध नीचे दिए गए ग्राफ में दर्शाया गया है, जिसमें दिखाया गया है कि कैसे उच्च लाभ से उच्च लाभ से उच्च लाभ से उच्च लाभ से अधिक लाभ प्राप्त होता है।

इस विशेषता को समझना सर्किट डिजाइन करने के लिए महत्वपूर्ण है, जिसमें विभिन्न आवृत्तियों में सिग्नल प्रवर्धन के सटीक नियंत्रण की आवश्यकता होती है।यह वांछित प्रदर्शन को प्राप्त करने के लिए सही कॉन्फ़िगरेशन और घटकों का चयन करने में मदद करता है।
IC 741 को एक इंटीग्रेटर या विभेदक के रूप में कॉन्फ़िगर किया जा सकता है, जिससे यह एनालॉग सिग्नल पर गणितीय संचालन करने की अनुमति देता है।इन कॉन्फ़िगरेशन को इनपुट के आधार पर आउटपुट सिग्नल को आकार देने के लिए विशिष्ट घटकों और कनेक्शनों की आवश्यकता होती है।
इन भूमिकाओं का पता लगाने के लिए, आपको एक ब्रेडबोर्ड, प्रतिरोधों, कैपेसिटर, एक आईसी 741, एक विनियमित बिजली की आपूर्ति और एक आस्टसीलस्कप (सीआरओ) की आवश्यकता होगी।इंटीग्रेटर और डिफरेंशियल सर्किट नीचे विस्तृत हैं।

IC 741 का उपयोग करके बनाया गया इंटीग्रेटर सर्किट, एक आउटपुट उत्पन्न करता है जो इनपुट सिग्नल के अभिन्न अंग से मेल खाता है।इसका मतलब है कि आउटपुट समय के साथ इनपुट के संचयी मूल्य का प्रतिनिधित्व करता है।सर्किट सेट करना सीधा है और आपको यह देखने की अनुमति देता है कि IC 741 कैसे संकेत देता है।
शुरू करने के लिए, 1 kHz की आवृत्ति और 2V पीक-टू-पीक के आयाम के साथ एक साइन वेव इनपुट सिग्नल लागू करें।यह इनपुट सिग्नल सर्किट को चलाता है और इंटीग्रेटर के प्रदर्शन को देखने के लिए आधार के रूप में कार्य करता है।एक बार सर्किट सेट हो जाने के बाद, इनपुट और आउटपुट सेक्शन को CRO (कैथोड रे ऑसिलोस्कोप) के चैनलों से कनेक्ट करें।यह सेटअप आपको तरंगों को देखने और तुलना करने देता है।
सीआरओ पर तरंगों का अवलोकन करके, आप स्पष्ट रूप से देख सकते हैं कि आईसी 741 इनपुट सिग्नल को एक एकीकृत आउटपुट में कैसे परिवर्तित करता है।तरंगों पर ध्यान दें और सर्किट के व्यवहार की पुष्टि करने के लिए सैद्धांतिक भविष्यवाणियों के साथ उनकी तुलना करें।यह प्रक्रिया आईसी 741 की एकीकरण जैसे गणितीय संचालन करने की क्षमता पर प्रकाश डालती है, जो एनालॉग सिग्नल प्रोसेसिंग में व्यापक रूप से उपयोग की जाती है।

IC 741 का उपयोग करके विभेदक सर्किट को एक आउटपुट का उत्पादन करने के लिए डिज़ाइन किया गया है जो इनपुट सिग्नल के परिवर्तन की दर का प्रतिनिधित्व करता है।इसका मतलब यह है कि समय के साथ इनपुट सिग्नल कितनी जल्दी बदलता है, जिससे यह उन अनुप्रयोगों के लिए उपयोगी होता है जिन्हें संकेतों में परिवर्तन या संक्रमण का पता लगाने की आवश्यकता होती है।
इस सर्किट को सेट करने के लिए, 1 kHz की आवृत्ति के साथ एक त्रिकोणीय तरंग सिग्नल और इनपुट के लिए 2V पीक-टू-पीक का आयाम लागू करें।यह इनपुट वेवफॉर्म आपको यह देखने की अनुमति देता है कि सर्किट सिग्नल में परिवर्तन की अलग -अलग दरों पर कैसे प्रतिक्रिया करता है।
अगला, सर्किट के इनपुट और आउटपुट सेक्शन को CRO (कैथोड रे ऑसिलोस्कोप) चैनलों से कनेक्ट करें।यह कदम आपको वास्तविक समय में तरंगों की निगरानी और विश्लेषण करने में सक्षम बनाता है।जैसा कि आप सीआरओ पर आउटपुट वेवफॉर्म का निरीक्षण करते हैं, इसे सैद्धांतिक अपेक्षाओं से तुलना करें ताकि यह सत्यापित किया जा सके कि विभेदक सर्किट कितना अच्छा प्रदर्शन करता है।
यह कॉन्फ़िगरेशन इनपुट संकेतों के व्युत्पन्न की गणना करने के लिए IC 741 की क्षमता को प्रदर्शित करता है, जिससे यह सिग्नल प्रोसेसिंग कार्यों के लिए एक आवश्यक उपकरण बनाता है, जिसमें सटीकता की आवश्यकता होती है।

दोनों कॉन्फ़िगरेशन दिखाते हैं कि सिग्नल पर गणितीय संचालन को संभालने में आईसी 741 कितना लचीला है।एक इंटीग्रेटर या विभेदक के रूप में कार्य करने की क्षमता इसे सिग्नल प्रोसेसिंग, कंट्रोल सिस्टम और विभिन्न इलेक्ट्रॉनिक इंस्ट्रूमेंटेशन एप्लिकेशन में एक मूल्यवान घटक बनाती है।यह बहुमुखी प्रतिभा सर्किट में इसकी उपयोगिता को उजागर करती है जिसमें सटीक और अनुकूलनशीलता की आवश्यकता होती है।
एक ओपन-लूप सेटअप में, आईसी 741 फीडबैक के बिना संचालित होता है, जिससे यह 200,000 तक अधिकतम वोल्टेज लाभ प्राप्त करने की अनुमति देता है।यह कॉन्फ़िगरेशन तुलनित्र अनुप्रयोगों के लिए आदर्श है, जहां ओपी-एम्पी वोल्टेज की तुलना इसके इनवर्टिंग और गैर-इनवर्टिंग इनपुट में करता है, तुलना के आधार पर एक सकारात्मक या नकारात्मक आउटपुट का उत्पादन करता है।हालांकि, उच्च संवेदनशीलता के कारण, ओपन-लूप मोड प्रवर्धन के लिए कम अनुकूल है।स्थिर और नियंत्रित लाभ के लिए, फीडबैक जोड़ा जाता है, एक बंद-लूप कॉन्फ़िगरेशन में ओपी-एएमपी को संक्रमण करता है।

IC 741 ऑपरेशनल एम्पलीफायर को विभिन्न अनुप्रयोगों के लिए कॉन्फ़िगर किया जा सकता है, जिसमें एक योजक, घटाव, तुलनित्र, वोल्टेज अनुयायी, इंटीग्रेटर या विभेदक शामिल हैं।ये एप्लिकेशन गणितीय संचालन को संभालने और सिग्नल प्रोसेसिंग को कुशलता से संभालने के लिए ओपी-एएमपी की क्षमता को उजागर करते हैं।
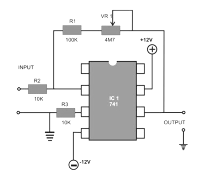
नीचे दिए गए सर्किट आरेख एक तुलनित्र के रूप में उपयोग किए जा रहे आईसी 741 को प्रदर्शित करता है।इस सेटअप में, आईसी कमजोर संकेतों की पहचान करता है और संसाधित करता है, जिससे सर्किट में उन्हें अलग करना और उनका विश्लेषण करना आसान हो जाता है।
इसकी कार्यक्षमता का पता लगाने के लिए, आइए IC 741 का उपयोग करके निर्मित दो अलग-अलग वोल्टेज एम्पलीफायर सर्किटों को देखें। ये कॉन्फ़िगरेशन विभिन्न उपयोगों के लिए संकेतों को बढ़ाने में ऑप-एएमपी के लचीलेपन और प्रदर्शन को प्रदर्शित करते हैं।
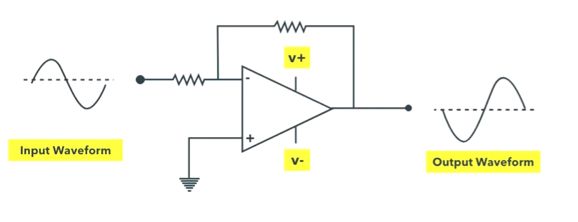
741 ओपी amp का उपयोग करके एम्पलीफायर सर्किट इनवर्टिंग
741 ओपी-एएमपी का उपयोग करके एक इनवर्टिंग एम्पलीफायर में, पिन 2 इनपुट के रूप में कार्य करता है, जबकि पिन 6 आउटपुट है।जब इनपुट सिग्नल को पिन 2 पर लागू किया जाता है, तो पिन 6 से प्राप्त आउटपुट को ध्रुवीयता में उलट दिया जाता है।इसका मतलब है कि एक सकारात्मक इनपुट एक नकारात्मक आउटपुट में परिणाम होता है, और एक नकारात्मक इनपुट एक सकारात्मक आउटपुट में परिणाम होता है।यह व्यवहार है कि इसे एक इनवर्टिंग एम्पलीफायर कहा जाता है।
सर्किट आरेख और संबंधित इनपुट-आउटपुट तरंग नीचे दिखाए गए हैं:

इस एम्पलीफायर का लाभ सूत्र का उपयोग करके निर्धारित किया जाता है:
लाभ (एवी) = -(आर 2 / आर 1)
सूत्र में नकारात्मक संकेत आउटपुट सिग्नल की ध्रुवीयता के व्युत्क्रम को इंगित करता है।R1 और R2 के प्रतिरोधों के मूल्यों को बदलकर, आप यह नियंत्रित कर सकते हैं कि इनपुट सिग्नल कितना प्रवर्धित है।
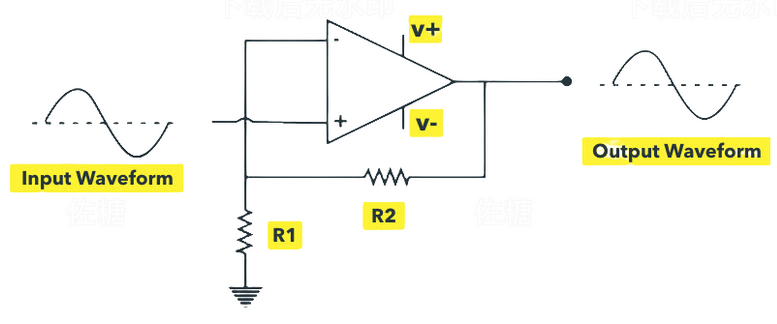
741 ऑप-एएमपी का उपयोग करते हुए एक गैर-इनवर्टिंग एम्पलीफायर में, पिन 3 का उपयोग इनपुट के रूप में किया जाता है, और आउटपुट को पिन 6 से लिया जाता है। आउटपुट इनपुट के समान ध्रुवीयता को बनाए रखता है, जिसका अर्थ है कि एक सकारात्मक इनपुट एक सकारात्मक आउटपुट में परिणाम देता है, जबकि एक नकारात्मक इनपुट एक नकारात्मक आउटपुट पैदा करता है।यह विशेषता इसे गैर-इनवर्टिंग एम्पलीफायर नाम देती है।
गैर-इनवर्टिंग एम्पलीफायर के लिए सर्किट आरेख और इनपुट-आउटपुट तरंग नीचे दिए गए हैं:

इस कॉन्फ़िगरेशन में लाभ की गणना का सूत्र है:
लाभ (एवी) = 1 + (आर 2 / आर 1)
यहां, लाभ प्रतिरोधों R1 और R2 के मूल्यों पर निर्भर करता है।इन अवरोधक मूल्यों को समायोजित करने से आप सिग्नल की ध्रुवीयता को उलट दिए बिना वांछित प्रवर्धन स्तर प्राप्त करने की अनुमति देते हैं।
आईसी 741 ऑपरेशनल एम्पलीफायर एक बहुमुखी घटक है जिसका व्यापक रूप से कई इलेक्ट्रॉनिक सर्किटों में उपयोग किया जाता है।नीचे इसके विभिन्न अनुप्रयोगों का विस्तार है:
IC 741 का उपयोग व्यापक रूप से विभिन्न आवृत्तियों में संकेतों को बढ़ाने के लिए किया जाता है।यह डीसी से उच्च रेडियो आवृत्तियों तक संकेतों को संभाल सकता है, जिससे यह कई अनुप्रयोगों के लिए उपयुक्त है।उदाहरण के लिए, आप अक्सर इसे आवृत्ति-चयनात्मक एम्पलीफायरों में देखेंगे, जो स्टीरियो और हाई-फाई ऑडियो सेटअप के लिए टोन कंट्रोल सिस्टम में महत्वपूर्ण हैं।विशिष्ट आवृत्तियों को चुनिंदा रूप से बढ़ाने की यह क्षमता इन प्रणालियों में ध्वनि की गुणवत्ता को बढ़ाने में मदद करती है।
जब गणितीय संचालन करने की बात आती है, तो आईसी 741 चमकता है।यह आमतौर पर एकीकरण, भेदभाव और योग के लिए डिज़ाइन किए गए सर्किट में उपयोग किया जाता है।ये ऑपरेशन सिग्नल प्रोसेसिंग और कंट्रोल सिस्टम में मूल्यवान हैं जहां एनालॉग सिग्नल में हेरफेर करने के लिए सटीक गणितीय कार्यों की आवश्यकता होती है।
उन अनुप्रयोगों में जहां वोल्टेज ड्रॉप के कारण नियमित डायोड कम हो जाते हैं, आईसी 741 एक सटीक रेक्टिफायर के रूप में कार्य करता है।यह एक आदर्श डायोड की तरह व्यवहार करता है जिसमें कोई वोल्टेज ड्रॉप नहीं होता है, जो सटीक सिग्नल सुधार को सक्षम करता है।यह सुविधा विकृति के बिना कमजोर संकेतों को संसाधित करने में विशेष रूप से उपयोगी है।
आईसी 741 दोलनों को उत्पन्न करने में एक महत्वपूर्ण भूमिका निभाता है।आप इसे फ़ंक्शन जनरेटर में पाएंगे, जो विभिन्न प्रकार के आउटपुट वेवफॉर्म का उत्पादन करते हैं, जैसे कि साइनसोइडल, स्क्वायर और त्रिकोणीय तरंगें।इसके अतिरिक्त, इसका उपयोग अक्सर पल्स चौड़ाई मॉड्यूलेटर (पीडब्लूएम जनरेटर) में किया जाता है, जो पावर कंट्रोल सर्किट में आवश्यक हैं।
आईसी 741 को व्यापक रूप से एक तुलनित्र के रूप में उपयोग किया जाता है, यह निर्धारित करता है कि क्या दो वोल्टेज एक ही स्तर पर हैं।यह कार्यक्षमता वोल्टेज विनियमन और सिग्नल तुलना सर्किट जैसे अनुप्रयोगों में उपयोगी है।यह उन प्रणालियों को डिजाइन करने में मदद करता है जिन्हें वोल्टेज थ्रेसहोल्ड के आधार पर निर्णय लेने की आवश्यकता होती है।
आईसी 741 डिजिटल सिग्नल को एनालॉग में परिवर्तित करने में योगदान देता है और इसके विपरीत।यह आमतौर पर डिजिटल-टू-एनालॉग कन्वर्टर्स (DACs) में बाइनरी इनपुट को संबंधित एनालॉग आउटपुट में अनुवाद करने के लिए नियोजित किया जाता है।इसी तरह, इसका उपयोग एनालॉग-टू-डिजिटल कन्वर्टर्स (एडीसी) में किया जाता है, जो एनालॉग और डिजिटल सिस्टम के बीच सुचारू बातचीत को सक्षम करता है।
• चर ऑडियो फ्रीक्वेंसी ऑसिलेटर: परीक्षण और ध्वनि उत्पादन के लिए समायोज्य ऑडियो सिग्नल उत्पन्न करने में मदद करता है।
• समायोज्य रिपल विनियमित बिजली की आपूर्ति: वोल्टेज में उतार -चढ़ाव को कम करके एक स्थिर बिजली की आपूर्ति सुनिश्चित करता है।
• चार-चैनल ऑडियो मिक्सर: एक आउटपुट चैनल में कई इनपुट से ऑडियो सिग्नल को जोड़ती है।
• प्रकाश-संचालित स्विच: प्रकाश की तीव्रता के आधार पर उपकरणों को नियंत्रित करने के लिए प्रकाश-निर्भर प्रतिरोधों (एलडीआर) के साथ काम करता है।
• डीसी वोल्टेज ध्रुवीयता मीटर: सर्किट में डीसी वोल्टेज की ध्रुवीयता की पहचान करता है।
• रूम थर्मामीटर: सेंसर सर्किट का उपयोग करके कमरे के तापमान को मापता है।
• बग श्रोता: सुनने वाले उपकरणों के लिए ध्वनि को बढ़ाता है।
• माइक्रोफोन एम्पलीफायर: ऑडियो उपकरणों के लिए माइक्रोफोन संकेतों की ताकत को बढ़ाता है।
• ओपी-एम्प टेस्टर: परिचालन एम्पलीफायरों की कार्यक्षमता की जांच करता है।
• आरपीएस के लिए शॉर्ट सर्किट सुरक्षा: शॉर्ट सर्किट के खिलाफ सुरक्षा से नुकसान को रोकता है।
• थर्मल टच स्विच: एक टच-सेंसिटिव थर्मल स्विच के साथ उपकरणों को सक्रिय करता है।
• वोल्टेज-टू-फ़्रीक्वेंसी रूपांतरण: वोल्टेज सिग्नल को इसी आवृत्ति आउटपुट में परिवर्तित करता है।
IC 741 ऑपरेशनल एम्पलीफायर एक बहुमुखी और विश्वसनीय घटक है जिसका व्यापक रूप से इलेक्ट्रॉनिक सर्किट में संकेतों को बढ़ाने, गणितीय संचालन करने और वोल्टेज को नियंत्रित करने के लिए उपयोग किया जाता है।इसका सरल डिजाइन, उपयोग में आसानी, और विभिन्न कार्यों के अनुकूल होने की क्षमता इसे विभिन्न प्रकार के अनुप्रयोगों के लिए पसंदीदा बनाती है।चाहे आप बुनियादी प्रवर्धन या अधिक उन्नत परियोजनाओं पर काम कर रहे हों, आईसी 741 कुशल और प्रभावी सर्किट बनाने के लिए एक ठोस आधार प्रदान करता है।
कृपया एक जांच भेजें, हम तुरंत जवाब देंगे।
आईसी 741 एक परिचालन एम्पलीफायर है जो एनालॉग सिग्नल को संसाधित करता है जोड़, घटाव, घटाव जैसे गणितीय संचालन करके, एकीकरण, और भेदभाव।इसका व्यापक रूप से सर्किट में उपयोग किया जाता है वोल्टेज की तुलना, फ़िल्टरिंग या तुलना करने की आवश्यकता है।
IC 741 का परीक्षण करने के लिए, इनवर्टिंग के लिए इनपुट वोल्टेज लागू करें और नॉन-इनवर्टिंग टर्मिनलों और आउटपुट वोल्टेज को मापें।एक कार्यात्मक आईसी अपेक्षित प्रवर्धित आउटपुट या एक सही तुलना प्रदान करेगा परिणाम, सर्किट कॉन्फ़िगरेशन के आधार पर।वैकल्पिक रूप से, आप कर सकते हैं यह पुष्टि करने के लिए इनपुट वोल्टेज की जाँच करें कि वे सही स्तर पर हैं, जैसे यह उचित संचालन को इंगित करता है।
एक ओपन-लूप कॉन्फ़िगरेशन में, IC 741 में बहुत अधिक लाभ है, आमतौर पर लगभग 200,000 वी/वी।हालांकि, व्यावहारिक अनुप्रयोगों में, प्रतिक्रिया वांछित के लिए लाभ को नियंत्रित करने और स्थिर करने के लिए जोड़ा जाता है प्रवर्धन।
8-पिन लेआउट इनपुट सहित कई कार्यों के लिए अनुमति देता है टर्मिनल, एक आउटपुट टर्मिनल, बिजली की आपूर्ति कनेक्शन, और ऑफसेट नल समायोजन।यह डिज़ाइन ऑप-एम्प को कॉन्फ़िगर करने के लिए लचीलापन प्रदान करता है विभिन्न प्रकार के सर्किट के लिए।
आईसी 741 एक परिचालन एम्पलीफायर है जिसे एनालॉग को संसाधित करने के लिए डिज़ाइन किया गया है वोल्टेज को बढ़ाने या तुलना करके संकेत।दूसरी ओर, आईसी 555 एक टाइमर है जिसका उपयोग वर्ग तरंग संकेतों को उत्पन्न करने के लिए किया जाता है, जिससे यह आदर्श है दोलन, समय और पल्स पीढ़ी जैसे कार्य।जबकि दोनों हैं बहुमुखी, उनके कार्य और अनुप्रयोग अलग हैं।
2024/11/29 पर
2024/11/29 पर
8000/04/18 पर 147757
2000/04/18 पर 111935
1600/04/18 पर 111349
0400/04/18 पर 83719
1970/01/1 पर 79508
1970/01/1 पर 66903
1970/01/1 पर 63027
1970/01/1 पर 63010
1970/01/1 पर 54081
1970/01/1 पर 52121