
बाइनरी-कोडित दशमलव (बीसीडी) काउंटर डिजिटल इलेक्ट्रॉनिक्स में एक आधारशिला बना हुआ है।यह प्रत्येक घड़ी पल्स के साथ स्वचालित रूप से रीसेटिंग, दस तक दशमलव अंकों की गिनती में माहिर है।द्विआधारी प्रारूप में 0000 से 1001 तक अद्वितीय आउटपुट सटीकता के साथ उत्पन्न होते हैं, सिस्टम दक्षता में इसके योगदान को दर्शाते हैं।IC 7490 एक विस्तृत एकीकृत सर्किट है जो विशेष रूप से दशमलव गिनती के लिए तैयार किया गया है, जो इलेक्ट्रॉनिक सर्किट के सहज संचालन को सुनिश्चित करता है।

बीसीडी काउंटर डिजिटल घड़ियों, ओडोमीटर और कैलकुलेटर सहित असंख्य अनुप्रयोगों में अपनी जगह पाते हैं।बाइनरी रूपों में दशमलव संख्याओं के सटीक प्रतिनिधित्व की आवश्यकता वाले परिदृश्यों में, ऐसे काउंटर ने स्वरूपों में रूपांतरण को आसानी से समझा जाता है।चूंकि बीसीडी काउंटरों का उपयोग नियंत्रण प्रणालियों और उपकरणों में किया जाता है जो सटीक संख्यात्मक प्रतिनिधित्व की मांग करते हैं, उनकी व्यावहारिकता की गहरी प्रशंसा रोजमर्रा के उपयोग के माध्यम से उभरती है।
आईसी 7490 डिजिटल डिजाइन में एक उल्लेखनीय कदम आगे बढ़ाता है, जो कि सीमलेस संक्रमण और कार्यों में मजबूत प्रदर्शन को बढ़ावा देता है।इंजीनियर उच्च संबंध में अपनी अनुकूलन क्षमता रखते हैं, खासकर जब विभिन्न गिनती कार्यों के अपने बहुमुखी हैंडलिंग के कारण जटिल इलेक्ट्रॉनिक्स पर काम करते हैं।ऑपरेशन में यह दक्षता डिजिटल सिस्टम को क्राफ्ट करने के लिए एक पसंदीदा विकल्प प्रदान करती है जहां सटीक और निर्भरता महत्वपूर्ण मूल्य रखती है।
मैं सी 7490 एक परिष्कृत एकीकृत सर्किट है जिसे 4-बिट दशक के काउंटर के रूप में डिज़ाइन किया गया है।इसके मूल में, यह एक रिपल-कैरी तंत्र का उपयोग करता है और इंटरकनेक्टेड मास्टर/दास फ्लिप-फ्लॉप की एक श्रृंखला की सुविधा देता है।सर्किट को दो अलग-अलग कार्यात्मक खंडों में सर्किट किया जाता है: एक डिवाइड-बाय-टू ऑपरेशन और दूसरा डिवाइड-बाय-फाइव ऑपरेशन की सुविधा देता है।यह दोहरी कॉन्फ़िगरेशन अलग -अलग घड़ी आवृत्तियों पर प्रतिक्रिया करता है, जिसके परिणामस्वरूप प्रत्येक घड़ी पल्स के साथ गतिशील राज्य संक्रमण होता है।इस तरह के एक संरचनात्मक दृष्टिकोण बहुमुखी गिनती क्षमताओं की अनुमति देते हैं, जटिल डिजिटल कार्यान्वयन के लिए रास्ते खोलते हैं।
आईसी का अद्वितीय दोहरे-सेक्शन फ्रेमवर्क आपको डिजिटल काउंटिंग एप्लिकेशन की एक सरणी का पता लगाने के लिए सशक्त बनाता है।विभाजित-दर-दो और विभाजित-दर-पाँच कार्यात्मकताओं को गले लगाते हुए, आप जटिल तर्क डिजाइनों का उपयोग करके दर्जी-गिनती रेंज कर सकते हैं।यह अनुकूलनशीलता आवृत्ति डिवीजन से जुड़े अनुप्रयोगों में लाभप्रद साबित होती है, जिससे यह घड़ियों, आवृत्ति काउंटरों और संबंधित सर्किटों में एक मूल्यवान संपत्ति बन जाता है।आप अक्सर इसकी विशेषताओं की सीमाओं को आगे बढ़ा सकते हैं, दोनों समकालिक और अतुल्यकालिक गिनती के प्रयासों में अनुकूलित प्रदर्शन के लिए प्रयास कर सकते हैं।

|
पिन नं। |
पिन नाम |
विवरण |
|
1 |
सीएलकेबी |
घड़ी इनपुट 2 |
|
2 |
आर 1 |
रीसेट 1 |
|
3 |
आर 2 |
रीसेट 2 |
|
4 |
एनसी |
जुड़े नहीं हैं |
|
5 |
वीसीसी |
सकारात्मक आपूर्ति इनपुट |
|
6 |
आर 3 |
रीसेट 3 |
|
7 |
आर 4 |
रीसेट 4 |
|
8 |
क्यूटी |
आउटपुट पिन 3 |
|
9 |
प्रातोपण |
आउटपुट पिन 2 |
|
10 |
Gnd |
मैदान |
|
11 |
क्यूडी |
आउटपुट पिन 4 |
|
12 |
क्यूए |
आउटपुट पिन 1 |
|
13 |
एनसी |
जुड़े नहीं हैं |
|
14 |
क्लका |
घड़ी इनपुट 1 |
नीचे दी गई तालिका IC 7490-दशक के लिए सत्य तालिका प्रस्तुत करती है विरोध करना।जैसा कि प्रदर्शित किया गया है, काउंटर क्रमिक रूप से राज्यों के माध्यम से आगे बढ़ता है 0 से 9 तक, जिस बिंदु पर यह स्वचालित रूप से रीसेट करता है और एक नई गिनती शुरू करता है चक्र।

|
फ़ीचर/स्पेसिफिकेशन |
विवरण |
|
शक्ति का अपव्यय |
लगभग 145 मिलीवाट |
|
गिनती आवृत्ति |
42 मेगाहर्ट्ज़ में संचालित होता है |
|
गिनती मोड |
विभिन्न गिनती मोड प्रदान करता है |
|
इनपुट क्लैंप डायोड |
उच्च गति समाप्ति प्रभाव को प्रतिबंधित करता है |
|
वोल्टेज आपूर्ति |
5 वोल्ट की आपूर्ति वोल्टेज के भीतर संचालित होता है |
|
परिवेश तापमान रेंज |
-55 ° C से 125 ° C तक कार्यात्मक |

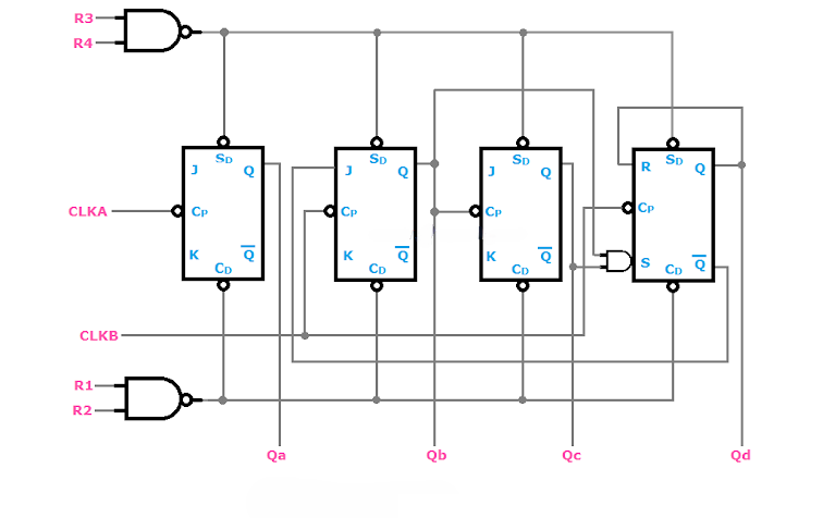
आईसी 7490 चार मास्टर-स्लेव जेके फ्लिप-फ्लॉप की एक श्रृंखला के साथ आर्किटेक्ट किया गया है, जो कि इसकी परिचालन योजना के नाभिक को बनाता है।इस अनुक्रम की दीक्षा CLKA पिन द्वारा सक्रिय फ्लिप-फ्लॉप के साथ शुरू होती है, जो बाद के फ्लिप-फ्लॉप के लिए मार्ग प्रशस्त करती है जो कि CLKB पिन के माध्यम से पैंतरेबाज़ी होती है, एक सामंजस्यपूर्ण और अनुक्रमिक संकेत प्रगति को ऑर्केस्ट्रेट करती है।

IC 7490 का संरचनात्मक आरेख अपने घटकों को दिखाता है, जिसमें इनपुट पर एक विशेष ध्यान केंद्रित होता है जो इसकी कार्यक्षमता को निर्देशित करता है।
• वीसीसी और जीएनडी सर्किट की ऊर्जा प्रदान करते हैं, जिसमें वीसीसी उच्च वोल्टेज स्तर का प्रतिनिधित्व करता है और जीएनडी स्थिर जमीन के रूप में कार्य करता है।
• क्लॉक इनपुट्स (ए और बी) आईसी ऑपरेशन के लिए आवश्यक लयबद्ध पल्सिंग को पूरा करते हैं, काउंटर-आईसी डिजाइन की एक पहचान को मूर्त रूप देते हैं।
• सेट इनपुट (S1 और S2) आमतौर पर अपने निष्क्रिय अवस्था में GND से जुड़ते हैं, IC को एक परिभाषित स्थिति में निर्धारित करने के लिए एक मार्ग की पेशकश करते हैं, जहां गिनती अक्सर 0000 (0) से निकलती है।
कई अवधारणाएं काउंटर डिजाइन की रीढ़ के रूप में काम करती हैं;उन्हें समझना प्रभावी आवेदन के लिए प्रमुख है:
• एसिंक्रोनस काउंटर प्रत्येक फ्लिप-फ्लॉप को स्वतंत्र रूप से कार्य करने में सक्षम बनाते हैं, सिंक्रनाइज़्ड क्लॉकिंग से रहित, जैसे कि 7490 और 7493 जैसे आईसी द्वारा अनुकरणीय।
• सिंक्रोनस काउंटर एक एकीकृत घड़ी स्रोत पर भरोसा करते हैं, सिंक्रनाइज़ किए गए कार्यों को बढ़ावा देते हैं, जो 74160 और 74163 जैसे आईसी मॉडल में स्पष्ट है।
• बीसीडी (बाइनरी कोडित दशमलव) दशमलव संख्या को एक द्विआधारी प्रारूप में बदल देता है, डिजिटल फ्रेमवर्क के भीतर स्मूथ डेटा इंटरैक्शन को बढ़ावा देता है।
• MOD-N काउंटिंग डेलिनेट्स एक रीसेट होने से पहले 'N' राज्यों में प्रगति करता है, एक काउंटर के मापांक को परिभाषित करता है।
• फ़्रीक्वेंसी डिवीजन फ्लिप-फ्लॉप सक्रियण की दर को संशोधित करके एक घड़ी सिग्नल की आवृत्ति को विभाजित करने की एक विधि को स्पष्ट करता है, इस प्रकार यह दिखाते हुए कि कैसे काउंटर ने सिग्नल आवृत्तियों को कैसे संशोधित किया।


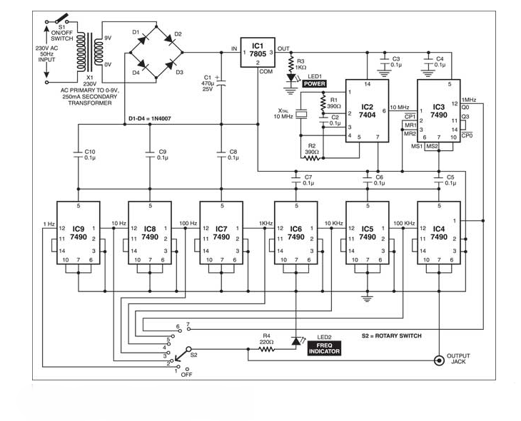
फ्रीक्वेंसी डिवीजन में IC 7490 की कार्यात्मक क्षमता 10MHz क्रिस्टल ऑसिलेटर के साथ इसके आवेदन में प्रकट होती है, जिसमें HEX इन्वर्टर IC 7404 और कई 7490 इकाइयां हैं।यह सेटअप चतुराई से 1MHz से 1Hz से लेकर आवृत्तियों का एक स्पेक्ट्रम पैदा करता है।प्रत्येक काउंटर स्तर पर, आवृत्ति दस के एक कारक द्वारा विभाजन से गुजरती है, नेत्रहीन एलईडी संकेतकों द्वारा प्रतिनिधित्व किया जाता है जो आउटपुट आवृत्तियों को उजागर करता है, जो कि आईसी 7490 की मजबूत क्षमता को परिष्कृत आवृत्ति डिवीजन कार्यों को निष्पादित करने में जोर देता है।

IC 7490 एक बाइनरी-कोडित दशमलव (BCD) काउंटर के रूप में संचालित होता है, जो 0 से 9 तक के दस अलग-अलग राज्यों के माध्यम से सुरुचिपूर्ण ढंग से प्रगति करता है, जिससे यह एक मॉडुलो -10 (MOD-10) काउंटर का पदनाम अर्जित करता है।इसके मूल में दो एकीकृत गिनती इकाइयां हैं: एक MOD-2 और एक MOD-5 काउंटर।एकसमान में, ये इकाइयां दशक-गिनती क्षमताओं को प्रकट करती हैं, सटीक और दक्षता दोनों की आवश्यकताओं को पूरा करती हैं।प्रक्रिया MOD-2 काउंटर के साथ शुरू करती है जो दो राज्यों, 0 और 1 के बीच दोलन करता है। यह दोलन एक आउटपुट उत्पन्न करता है जो एक घड़ी इनपुट के रूप में कार्य करता है, MOD-5 काउंटर को स्टीयरिंग करता है।सटीक कनेक्शन उपयोगी हैं: MOD-5 काउंटर की घड़ी को CLKB से लिंक करें और MOD-2 काउंटर को CLKA से सुचारू संचालन सुनिश्चित करने के लिए।

जिस क्षण एक घड़ी संकेत MOD-2 खंड को संलग्न करता है, यह कुशलता से अपने आउटपुट, QA, 0 और 1 के बीच वैकल्पिक रूप से वैकल्पिक करता है। यह दोलन आउटपुट पांच अलग-अलग राज्यों के माध्यम से MOD-5 खंड को प्रेरित करता है, एक BCD चक्र को 0 से 9 तक अपरिवर्तनीय कार्यक्षमता के साथ पूरा करता है।।दो रीसेट पिन (R0 और R1) और दो सेट पिन (S0 और S1) से लैस, काउंटर अपने राज्य पर लचीला नियंत्रण प्रदान करता है।एक उच्च सिग्नल के साथ एक रीसेट पिन को संलग्न करना या सेट पिन को कम करना कम त्रुटिहीन रूप से 0000 पर गिनती को रीसेट करता है, जो कि नए सिरे से शुरू करने के लिए सर्किट का सामंजस्य स्थापित करता है।दूसरी तरफ, रीसेट पर एक कम सिग्नल और सेट पर एक उच्च काउंटर को 1001 या नौ की अधिकतम गिनती पर चढ़ने की अनुमति देता है।

दोहरे अंकों (99, MOD-100 तक पहुंचने) या यहां तक कि ट्रिपल अंकों (999, MOD-1000 तक विस्तारित) के लिए गिनती की क्षमता का विस्तार करने के लिए न्यूनतम समायोजन की आवश्यकता होती है।अनुक्रमिक श्रृंखला में घड़ी इनपुट के रूप में एक आईसी से उच्चतम आउटपुट को शामिल करके, ये समायोजन संभव हो जाते हैं।विशिष्ट MOD-10 संचालन के लिए, पिन 1 पर पाया जाने वाला दूसरा घड़ी इनपुट, QA से जुड़ा होना चाहिए, अन्य सभी रीसेट पिन के साथ उपयुक्त रूप से ग्राउंडेड।एक एकल पल्स को 1 पिन करने के लिए दिया गया था, गिनती को प्रभावी ढंग से किक-स्टार्ट करता है।MOD-6 संचालन के लिए एक क्वेरी माइंड को अपनाना, रीसेट पिन R3 और R4 ग्राउंडेड के साथ इनपुट 1 को संलग्न करें, और गिनती के ढांचे को पुन: व्यवस्थित करने के लिए इनपुट 2 से क्यूए को कनेक्ट करें।
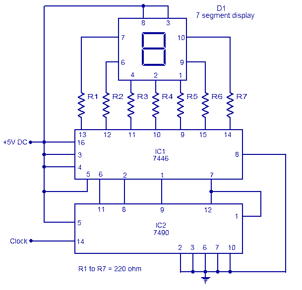
IC 7490 और IC 7446 के साथ डिजिटल सर्किट डिज़ाइन की खोज 7-खंड डिस्प्ले पर 0 से 9 तक की गिनती प्रदर्शित करने के लिए इलेक्ट्रॉनिक्स में एक रोमांचकारी यात्रा प्रदान करता है।प्रत्येक घड़ी पल्स इस संयोजन को बदल देती है, जिससे दृश्य डिस्प्ले का एक आकर्षक अनुक्रम होता है।
IC 7490 एक दशक के काउंटर के रूप में कार्य करता है, 0 से 9 तक गिनती का मार्गदर्शन करता है। इसके कार्य में घड़ी की नाड़ी को दस आउटपुट में विभाजित करना शामिल है, जो प्रदर्शन पर दिखाई देने वाले गिनती अनुक्रम की सटीकता को रेखांकित करता है।आप अक्सर इसकी निर्भरता के लिए IC 7490 की प्रशंसा कर सकते हैं, विशेष रूप से डिजिटल घड़ियों और आवृत्ति काउंटरों में सटीक अनुक्रम नियंत्रण की आवश्यकता होती है।
व्यवहार में, आईसी 7490 की स्थापना में बिजली के स्तर, शोर में कमी और इनपुट संकेतों के सटीक संरेखण जैसे सावधानीपूर्वक विचार शामिल हैं।इन पहलुओं को सफलतापूर्वक प्रबंधित करना चिकनी प्रदर्शन को सुरक्षित करता है और अनियमित गिनती को रोकता है।आप अक्सर स्थिरता और परिशुद्धता दोनों को बढ़ाते हुए, फाइन-ट्यून सर्किट मापदंडों के लिए उनके अनुभव को आकर्षित कर सकते हैं।

IC 7446 7-खंड डिस्प्ले पर बाइनरी काउंट आउटपुट को नेत्रहीन संख्याओं में परिवर्तित करने में एक प्रमुख भूमिका निभाता है।यह एक ड्राइवर के रूप में कार्य करता है, आईसी 7490 के बाइनरी आउटपुट की व्याख्या करता है और दशमलव अंक गठन के लिए उचित खंडों को सक्रिय करता है।
आईसी 7446 को लागू करने में व्यावहारिक विचार शामिल हैं।सेगमेंट की वर्तमान सीमाओं और कनेक्शन की गुणवत्ता सुनिश्चित करना बर्नआउट को रोकता है और स्पष्ट अंक दृश्यता सुनिश्चित करता है।आप रणनीतिक रूप से वर्तमान प्रवाह को संतुलित करने के लिए प्रतिरोधों को शामिल कर सकते हैं, इस प्रकार प्रदर्शन जीवन को लम्बा खींच सकते हैं।
परिष्कृत डिजिटल सिस्टम की पहचान उनकी कार्यात्मक बहुमुखी प्रतिभा और अलग -अलग घड़ी आवृत्तियों के अनुकूलन में निहित है।क्लॉक पल्स आवृत्ति और काउंटिंग सिस्टम के बीच संरेखण सुनिश्चित करना विभिन्न डिजाइन आवश्यकताओं और वातावरणों को समायोजित करने के लिए आवश्यक समायोजन के साथ, सुचारू संचालन का समर्थन करता है।
डिजिटल गिनती की दुनिया के भीतर, IC 7490 0 से 9 की संख्या के माध्यम से साइकिल चलाने के लिए अपनी जन्मजात क्षमता के साथ केंद्र चरण लेता है। जैसा कि उपकरण सटीक गणना प्रबंधन के लिए प्रयास करते हैं, इस दशक की बहुमुखी प्रतिभा और संगतता जब अन्य डिजिटल तत्वों के साथ मेष होता है,एक सहजीवी संबंध का खुलासा आप प्रशंसा करते हैं।
आईसी 7490 7-खंड डिस्प्ले में एक सार्थक भूमिका पाता है, जो अंक के प्रतिनिधित्व के लिए एक संरचित दृष्टिकोण की सुविधा देता है।इस तरह के प्रदर्शन उपभोक्ता इलेक्ट्रॉनिक्स में प्रचलित हैं, जो सहज पठनीयता सुनिश्चित करते हैं।आप अक्सर इष्टतम प्रदर्शन प्रदर्शन को प्राप्त करने के लिए आईसी 7490 को ठीक-ट्यूनिंग के भेदों में खोद सकते हैं, एक शिल्प जो न केवल आपकी बातचीत को बढ़ावा देता है, बल्कि अप्रत्याशित क्षमता की खोज के लिए मार्ग प्रशस्त करता है।सटीकता के साथ इन डिस्प्ले को कैलिब्रेट करना आपको सीखने के लिए उत्सुक नौसिखियों से अलग करता है।
जब डिजिटल टाइमर और घड़ियों के केंद्र में रखा जाता है, तो आईसी 7490 सटीक रूप से विभाजित समय में अपनी कौशल का खुलासा करता है।समय-निर्भर प्रणालियों पर अपने प्रभाव के माध्यम से, यह संचालन के लिए उपयोग किए जाने वाले विश्वसनीय समय खंड प्रदान करता है।पूरक घटकों के साथ इसके सिंक्रनाइज़ेशन में महारत हासिल करना सिद्धांत और हाथों पर प्रयोग के एक विचार के मिश्रण की मांग करता है।यह सावधान प्रयास बेसलाइन कार्यक्षमता को परिष्कृत समय नवाचारों में बदल देता है जो टाइमकीपिंग एफ़िसिओनडोस द्वारा पोषित होता है।
डिजिटल सिस्टम और सर्वरों के भीतर स्वचालित नियंत्रण सर्किट में आईसी 7490 को शामिल करना बढ़ाया परिचालन प्रभावशीलता को बढ़ावा देता है।यह संचालन चक्रों का ध्यान रखते हुए कार्य शेड्यूलिंग और संसाधन वितरण जैसी जटिल प्रक्रियाओं को ऑर्केस्ट्रेट करता है।सर्वर ऑर्केस्ट्रेशन में अनुभवी उन सुविधाओं का लाभ उठाते हैं जो सर्वर थ्रूपुट को परिष्कृत करने के लिए, नेटवर्क ट्रैफ़िक प्रबंधन की गतिशीलता को सूक्ष्मता से आकार देते हैं।यह विवेकपूर्ण अनुप्रयोग यह दर्शाता है कि कैसे गहराई से एकीकृत प्रौद्योगिकी को फिर से परिभाषित किया जाता है और सिस्टम क्षमताओं को बढ़ाता है।
इस लेख में IC 7490 की खोज डिजिटल इलेक्ट्रॉनिक्स में एक दशक के काउंटर के रूप में अपनी गंभीर भूमिका पर जोर देती है।अपनी सटीक गिनती और रीसेट क्षमताओं के साथ, IC 7490 ने कई अनुप्रयोगों में अपेक्षित साबित किया है जिनके लिए विश्वसनीयता और सटीकता की आवश्यकता होती है।विभिन्न उपकरणों में इसका एकीकरण न केवल प्रदर्शन को बढ़ाता है, बल्कि डिजिटल सर्किट डिजाइन में निहित जटिलता को भी सुव्यवस्थित करता है।जैसा कि हम डिजिटल इलेक्ट्रॉनिक्स में जो संभव है, उसकी सीमाओं को आगे बढ़ाना जारी रखते हैं, आईसी 7490 द्वारा अनुकरणीय प्रारंभिक सिद्धांत निस्संदेह आगे के नवाचारों को प्रेरित करेंगे, यह सुनिश्चित करते हुए कि यह उन्नत इलेक्ट्रॉनिक सिस्टम विकसित करने में एक आधारशिला बनी हुई है।आईसी 7490 की यह विस्तृत परीक्षा न केवल हमारी समझ को समृद्ध करती है, बल्कि प्रौद्योगिकी के भविष्य को आकार देने में इसकी स्थायी प्रासंगिकता भी मनाती है।
कृपया एक जांच भेजें, हम तुरंत जवाब देंगे।
आईसी 7490 एक बाइनरी काउंटर है जो 0000 से 1001 तक गिना जाता है, जो दस राज्यों में डिजिटल गिनती के लिए आदर्श है।यह आमतौर पर सटीक गिनती की आवश्यकता वाले उपकरणों में उपयोग किया जाता है, जैसे कि डिजिटल घड़ियों या माप काउंटर।यह आईसी समय को स्पष्ट खंडों में विभाजित करने में मदद करता है, दोनों व्यावहारिक उपयोगिता और समय बीतने की याद दिलाता है।
IC 7490 को इंटरकनेक्टेड मास्टर/स्लेव फ्लिप-फ्लॉप के साथ बनाया गया है, जो विभाजन-दर-दो और विभाजित-दर-पांच वर्गों में आयोजित किया गया है।यह व्यवस्था द्विआधारी राज्यों के बीच कुशल संक्रमण सुनिश्चित करती है, एक अच्छी तरह से समन्वित प्रदर्शन जैसे जटिल प्रणालियों में सिंक्रनाइज़ेशन का समर्थन करती है।
IC 7490 एक मॉडुलो -10 काउंटर के रूप में अतुल्यकालिक रूप से संचालित होता है।यह उन अनुप्रयोगों के लिए उपयुक्त है जहां सटीक समय कम खतरनाक है, सिंक्रोनस काउंटरों की तुलना में एक सरल और अधिक लागत प्रभावी समाधान की पेशकश करता है।
आईसी 7490 एक दशक काउंटर आउटपुट का उत्पादन करता है, जो दस पूर्वनिर्धारित राज्यों के माध्यम से साइकिल चलाता है।यह अनुमानित आउटपुट उन अनुप्रयोगों में उपयोगी है, जिन्हें लगातार पैटर्न की आवश्यकता होती है, जैसे कि इवेंट काउंटर या डिजिटल सिग्नल प्रोसेसिंग में आवृत्ति डिवाइडर।
IC 7490 मानक दशक की गिनती के लिए उपयुक्त, 0 से 9 तक बाइनरी गिनती करता है।इसके विपरीत, IC 4017 में दस असतत आउटपुट हैं, जो सीधे ड्राइविंग डिस्प्ले या स्टेप सीक्वेंस को नियंत्रित करने के लिए बेहतर हैं।इन आईसीएस के बीच की पसंद आउटपुट इंटरफ़ेस की विशिष्ट आवश्यकताओं पर निर्भर करती है।
IC 7490 दस राज्यों (MOD-10) का प्रबंधन करता है, जिससे यह उन कार्यों के लिए उपयुक्त है जिसमें एक दशक तक की गिनती शामिल है।दूसरी ओर, आईसी 7493 सोलह राज्यों (एमओडी -16) को संभाल सकता है, जो कि बहुक्रियाशील काउंटरों या अधिक जटिल डिजिटल घड़ियों जैसे व्यापक गिनती अनुप्रयोगों के लिए फायदेमंद है।
एक दशक काउंटर दस अलग -अलग राज्यों के माध्यम से चलता है, आमतौर पर 0 से 9 तक, और फिर रीसेट करता है।4-बिट कॉन्फ़िगरेशन में, यह 15 तक की भी गिनती कर सकता है। इन काउंटरों का उपयोग अक्सर उन उपकरणों में किया जाता है जिनके लिए क्रमबद्ध राज्य परिवर्तनों की आवश्यकता होती है, जैसे कि मल्टीप्लेक्स डिस्प्ले या सिस्टम जो गिनती के आधार पर ईवेंट लॉग करते हैं।यह फ़ंक्शन यह सुनिश्चित करता है कि प्रत्येक चक्र को सटीक रूप से ट्रैक और रिकॉर्ड किया गया है।
2024/11/28 पर
2024/11/27 पर
8000/04/18 पर 147758
2000/04/18 पर 111941
1600/04/18 पर 111349
0400/04/18 पर 83721
1970/01/1 पर 79508
1970/01/1 पर 66915
1970/01/1 पर 63065
1970/01/1 पर 63012
1970/01/1 पर 54081
1970/01/1 पर 52136