
TJA1050 कैन प्रोटोकॉल कंट्रोलर और फिजिकल बस के बीच एक लिंक के रूप में कार्य करता है, जिससे डेटा को इन बिंदुओं पर आसानी से स्थानांतरित करने का एक तरीका बनाता है।यह उच्च गति वाले वातावरण में एक विश्वसनीय समाधान है, जिससे यह उन प्रणालियों के लिए उपयुक्त है जहां तेजी से, सुसंगत डेटा हस्तांतरण की आवश्यकता होती है।डिजाइन विद्युत चुम्बकीय उत्सर्जन को कम करता है, जिसका अर्थ है कि यह सिस्टम के अन्य भागों में हस्तक्षेप को रोकने में मदद करता है।यह सुविधा विशेष रूप से उन नेटवर्क में मूल्यवान है जहां अन्य घटक बारीकी से पैक किए जाते हैं, और कम उत्सर्जन इन भागों को बिना किसी व्यवधान के कार्य करने की अनुमति देता है।
जब एक नोड अनपेक्षित होता है, तो TJA1050 स्थिरता बनाए रखता है, जिससे समग्र नेटवर्क को अप्रभावित रहने की अनुमति मिलती है।पिछले ट्रांससीवर्स के विपरीत, यह मॉडल स्टैंडबाय मोड को स्किप करता है, जो इसे आंशिक रूप से संचालित नेटवर्क के लिए आदर्श बनाता है जहां सिस्टम के कुछ हिस्से कभी-कभी नेटवर्क के बाकी हिस्सों को प्रभावित किए बिना पावर-डाउन स्थिति में जा सकते हैं।यह क्षमता इसे मोटर वाहन या औद्योगिक सेटिंग्स में विशेष रूप से सहायक बनाती है जहां सिस्टम को अक्सर निर्बाध कनेक्टिविटी की आवश्यकता होती है।

| प्रतीक | नत्थी करना | विवरण |
| TXD | 1 | डेटा इनपुट संचारित;कैन कंट्रोलर से बस लाइन ड्राइवरों तक डेटा में पढ़ता है |
| Gnd | 2 | मैदान |
| वीसीसी | 3 | वोल्टेज आपूर्ति |
| आरएक्सडी | 4 | डेटा आउटपुट प्राप्त करें;बस लाइनों से कैन कंट्रोलर तक डेटा पढ़ता है |
| VREF | 5 | संदर्भ वोल्टेज आउटपुट |
| कैनल | 6 | निम्न-स्तरीय बस लाइन कर सकते हैं |
| कैनह | 7 | उच्च-स्तरीय बस लाइन कर सकते हैं |
| एस | 8 | हाई-स्पीड मोड या मूक मोड के लिए इनपुट का चयन करें |



TJA1050 तेजी से डेटा ट्रांसमिशन को सक्षम करता है, 1 MBAUD तक पहुंचता है, जिसका अर्थ है कि यह उच्च गति वाले नेटवर्क को संभाल सकता है जहां त्वरित और विश्वसनीय संचार एक प्राथमिकता है।यह सुविधा विशेष रूप से उन सेटिंग्स में उपयोगी है जिनके लिए निरंतर, उच्च-प्रदर्शन डेटा एक्सचेंज, जैसे कि मोटर वाहन और औद्योगिक नेटवर्क की आवश्यकता होती है।
TJA1050 ISO 11898 मानक से मिलता है, अन्य कैन-आधारित प्रणालियों के साथ संगतता सुनिश्चित करता है।इस अनुपालन का मतलब है कि आप इसे संगतता मुद्दों के बिना विभिन्न नेटवर्क में एकीकृत कर सकते हैं, जिससे यह विभिन्न परियोजनाओं के लिए एक बहुमुखी विकल्प बन जाता है।
अपने कम विद्युत चुम्बकीय उत्सर्जन डिजाइन के साथ, TJA1050 पास के इलेक्ट्रॉनिक उपकरणों के साथ हस्तक्षेप के जोखिम को कम करने में मदद करता है।यह सुविधा ट्रांसीवर को प्रभावी ढंग से संचालित करने की अनुमति देती है, यहां तक कि उन वातावरणों में भी जहां डिवाइस बारीकी से स्थित होते हैं, जैसे कि ऑटोमोटिव या औद्योगिक सेटिंग्स।
TJA1050 की व्यापक सामान्य-मोड रेंज विद्युत चुम्बकीय हस्तक्षेप के लिए अपनी प्रतिरक्षा में सुधार करती है, जिससे यह उच्च विद्युत चुम्बकीय शोर के साथ वातावरण में स्थिर प्रदर्शन को बनाए रखने में मदद करता है।यह स्थिरता यह सुनिश्चित करने के लिए आवश्यक है कि डेटा ट्रांसमिशन बाहरी गड़बड़ी से अप्रभावित रहे।
TJA1050 के अद्वितीय लाभों में से एक यह है कि कुछ नोड्स को अनचाहे होने पर भी कैन बस को स्थिर रखने की क्षमता है।यह सुविधा उन अनुप्रयोगों में मूल्यवान है जहां नेटवर्क के कुछ हिस्से कभी -कभार कम हो सकते हैं, जिससे बाकी सिस्टम को बिना किसी व्यवधान के कार्य करने की अनुमति मिलती है।
TXD प्रमुख टाइम-आउट फ़ंक्शन ट्रांसमिशन त्रुटियों को स्वचालित रूप से ट्रांसमिशन को रोककर रोकता है यदि एक प्रमुख राज्य बहुत लंबे समय तक आयोजित किया जाता है।यह सुविधा नेटवर्क को अनजाने में हस्तक्षेप या सिग्नल विघटन से बचाने में मदद करती है, समग्र नेटवर्क स्थिरता का समर्थन करती है।
साइलेंट मोड सुविधा आपको ट्रांसमीटर को अक्षम करने देती है, जिससे TJA1050 की निगरानी या निदान के लिए आदर्श बन जाता है।यह डिवाइस को किसी भी सिग्नल को भेजे बिना नेटवर्क गतिविधि का निरीक्षण करने की अनुमति देता है, जो उन प्रणालियों में सहायक है जहां आपको चल रहे डेटा ट्रैफ़िक को परेशान करने से बचने की आवश्यकता है।
TJA1050 में मोटर वाहन संक्रमणों के खिलाफ अंतर्निहित सुरक्षा शामिल है, जो इसे अचानक वोल्टेज स्पाइक्स से ढालता है।यह स्थायित्व यह सुनिश्चित करता है कि ट्रांसीवर वाहनों में मज़बूती से काम कर सकता है, जहां विभिन्न विद्युत प्रणालियों के कारण वोल्टेज में उतार -चढ़ाव आम हैं।
3.3V और 5V दोनों उपकरणों के साथ संगत, TJA1050 विभिन्न प्रणालियों में अच्छी तरह से काम करता है, जिससे आपको वोल्टेज संगतता चिंताओं के बिना अपनी परियोजनाओं में ट्रांसीवर को डिजाइन करने और एकीकृत करने में लचीलापन मिलता है।
TJA1050 थर्मल संरक्षण और शॉर्ट-सर्किट लचीलापन से सुसज्जित है, इसे बैटरी या जमीन पर ओवरहीटिंग और आकस्मिक कनेक्शन के खिलाफ रखकर।ये विशेषताएं डिवाइस के स्थायित्व में सुधार करती हैं, जिससे यह उच्च सुरक्षा और प्रदर्शन मांगों के साथ अनुप्रयोगों में एक विश्वसनीय विकल्प बन जाता है।
110 नोड्स तक के समर्थन के साथ, TJA1050 एक नेटवर्क के भीतर कई उपकरणों को जोड़ सकता है, जिससे यह बड़े सिस्टम के लिए उपयुक्त हो जाता है।यह क्षमता उन अनुप्रयोगों में फायदेमंद है जहां कई उपकरणों को नेटवर्क को ओवरलोड किए बिना प्रभावी ढंग से संवाद करने की आवश्यकता होती है।
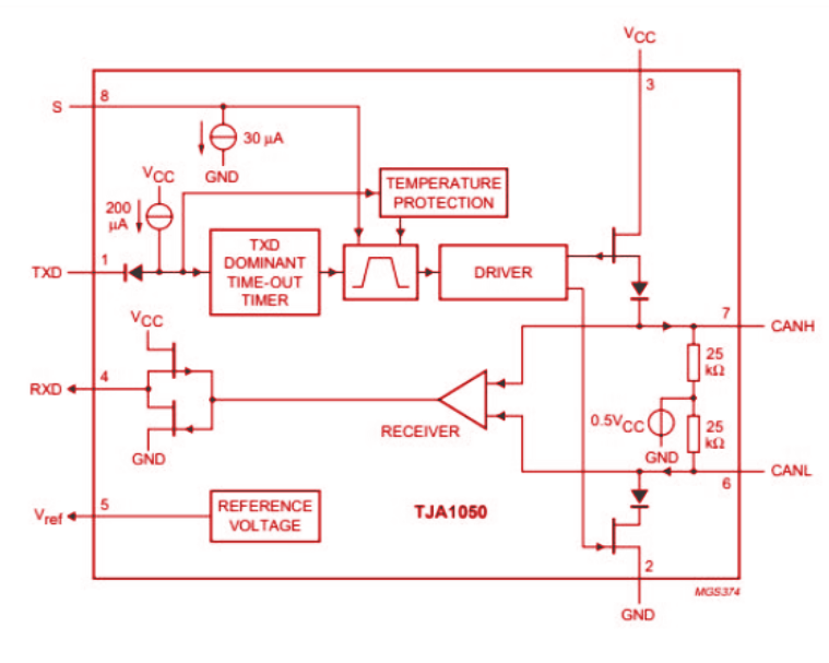
TJA1050 का ब्लॉक आरेख नेत्रहीन रूप से इस घटक को डेटा प्रवाह का प्रबंधन करने के तरीके का प्रतिनिधित्व करता है।यह दिखाता है कि ट्रांसीवर डेटा सिग्नल कैसे भेजता है और प्राप्त करता है, जो कि CANH (उच्च-स्तरीय) और CANL (निम्न-स्तरीय) लाइनों के बीच एक संतुलित आउटपुट बनाए रखता है।यह संतुलन विद्युत चुम्बकीय हस्तक्षेप को नियंत्रित करने के लिए महत्वपूर्ण है, जिससे डिवाइस को आसानी से उच्च डेटा दरों को संभालने में सक्षम बनाया जा सके।ब्लॉक आरेख के प्रत्येक खंड से पता चलता है कि डेटा को कैसे संसाधित और प्रसारित किया जाता है, जो आपको डिवाइस के समग्र संचालन को समझने में मदद करता है।
यह लचीलेपन के साथ डिज़ाइन किया गया है, ISO 11898 सहित मानकों के अनुरूप रहने के दौरान 1 MBAUD तक की गति को संभालना है। यह दृष्टिकोण TJA1050 को विभिन्न अनुप्रयोगों के लिए मूल रूप से अनुकूलित करने की अनुमति देता है, उच्च गति वाले डेटा संचार वातावरण में डिवाइस की कार्यक्षमता और स्थिरता को दर्शाता है।



NXP USA Inc. TJA1050T/N, 118 के लिए तकनीकी विनिर्देशों, विशेषताओं, पैरामीटर और तुलनीय भागों।
| प्रकार | पैरामीटर |
| माउन्टिंग का प्रकार | सतह पर्वत |
| पैकेज / मामला | 8-SHIC (0.154, 3.90 मिमी चौड़ाई) |
| सतह पर्वत | हाँ |
| परिचालन तापमान | -40 ° C ~ 150 ° C |
| पैकेजिंग | टेप और रील (टीआर) |
| प्रकाशित | 2002 |
| JESD-609 कोड | e0 |
| भाग की स्थिति | अप्रचलित |
| नमी संवेदनशीलता स्तर (एमएसएल) | 1 (असीमित) |
| समाप्ति की संख्या | 8 |
| प्रकार | ट्रांसीवर |
| एचटीएस कोड | 8542.39.00.01 |
| वोल्टेज - आपूर्ति | 4.75V ~ 5.25V |
| टर्मिनल स्थिति | दोहरी |
| टर्मिनल रूप | गूल विंग |
| पीक रिफ्लो तापमान (CEL) | निर्दिष्ट नहीं है |
| कार्यों की संख्या | 1 |
| वोल्टेज आपूर्ति | 5V |
| टर्मिनल पिच | 1.27 मिमी |
| समय@पीक रिफ्लो तापमान-मैक्स (एस) | निर्दिष्ट नहीं है |
| आधार भाग संख्या | TJA1050 |
| पिन काउंट | 8 |
| JESD-30 कोड | आर-पीडीएसओ-जी 8 |
| योग्यता की स्थिति | योग्य नहीं |
| बिजली की आपूर्ति | 5V |
| करंट-मैक्स की आपूर्ति | 0.075ma |
| आधार - सामग्री दर | 1000 एमबीपीएस |
| शिष्टाचार | कैन बस |
| ड्राइवरों/रिसीवर की संख्या | 1/1 |
| दोहरा | आधा |
| हिस्टैरिसीस | 70MV |
| ट्रांससीवर्स की संख्या | 1 |
| लंबाई | 4.9 मिमी |
| ऊंचाई बैठा (अधिकतम) | 1.75 मिमी |
| चौड़ाई | 3.9 मिमी |
| रोह्स स्टेटस | ROHS3 आज्ञाकारी |
TJA1050 और MCP2551 दोनों CAN प्रोटोकॉल कंट्रोलर और भौतिक कैन बस के बीच इंटरफेस के रूप में कार्य करते हैं, लेकिन उनके पास अद्वितीय विशेषताएं हैं।TJA1050 को हाई-स्पीड कैन नेटवर्क के लिए डिज़ाइन किया गया है, जो नियंत्रक और बस के बीच अंतर ट्रांसमिशन और रिसेप्शन का समर्थन करता है।यह उन नेटवर्क के लिए उपयुक्त है जहां बाकी सिस्टम को प्रभावित किए बिना नोड्स को संचालित किया जा सकता है।दूसरी ओर, MCP2551, भी हाई-स्पीड कैन का समर्थन करता है, लेकिन अपनी गलती सहिष्णुता के लिए जाना जाता है, जो कि ईएमआई और ईएसडी जैसे बाहरी स्रोतों के कारण उच्च-वोल्टेज स्पाइक्स से नियंत्रक की रक्षा करता है।यह सुविधा बस में स्थिरता की एक अतिरिक्त परत प्रदान करती है, विशेष रूप से विद्युत शोर के लिए वातावरण में।
क्या बस वोल्टेज का स्तर लाइन के आधार पर भिन्न हो सकता है।CANH (उच्च) लाइन पर, वोल्टेज आमतौर पर निष्क्रिय होने पर 2.5 और 3.5 वोल्ट के बीच बैठता है, आमतौर पर ऑपरेशन के दौरान 2.7 से 3.3 वोल्ट के आसपास।CANL (कम) लाइन पर, वोल्टेज आम तौर पर 1.5 से 2.5 वोल्ट तक होता है जब निष्क्रिय होता है और चलने की स्थिति में 1.7 से 2.3 वोल्ट के बीच होता है।ये स्तर एक स्पष्ट अंतर संकेत को बनाए रखने में मदद करते हैं, जो कैन बस पर विश्वसनीय डेटा ट्रांसमिशन के लिए आवश्यक है।
TJA1050 4.75V से 5.25V की आपूर्ति वोल्टेज रेंज के भीतर संचालित होता है।यह एक कॉम्पैक्ट मॉड्यूल है, जो लंबाई में 22.0 मिमी, चौड़ाई में 11.5 मिमी और ऊंचाई में 3.3 मिमी की माप करता है, जिसमें लगभग 0.8 से 1.0 ग्राम का वजन होता है।TJA1050 110 नोड्स तक का समर्थन कर सकता है, जिससे यह बड़े नेटवर्क के लिए उपयुक्त हो सकता है जहां कई उपकरणों को मूल रूप से संवाद करने की आवश्यकता होती है।
रास्पबेरी पाई एक बिल्ट-इन कैन बस इंटरफ़ेस के साथ नहीं आती है, लेकिन इसमें अपने GPIO पिन पर एक SPI बस शामिल है, जो कई CAN CAN CAN CON CONTROLERS द्वारा व्यापक रूप से समर्थित है।एसपीआई बस चार कनेक्शनों का उपयोग करती है: मोसी (मास्टर आउट स्लेव इन), मिसो (मास्टर इन स्लेव आउट), एससीएलके (सीरियल क्लॉक), और सीएस (चिप सेलेक्ट), रास्पबेरी पाई को कैन ट्रांसीवर मॉड्यूल के साथ इंटरफ़ेस करने की अनुमति देता है।
MCP2515 TJA1050 ट्रांसीवर के साथ संयुक्त रूप से मॉड्यूल कर सकता है, एक SPI इंटरफ़ेस के माध्यम से संचार कर सकता है।यह मॉड्यूल V2.0B मानकों को पूरा करता है और 1 MBPS तक की डेटा दरों का समर्थन करता है।यह 5V डीसी बिजली की आपूर्ति पर संचालित होता है और सिग्नल स्थिरता के लिए 120 resust टर्मिनेशन रेसिस्टर के साथ 8MHz क्रिस्टल ऑसिलेटर होता है।Arduino जैसे माइक्रोकंट्रोलर पर SPI इंटरफ़ेस से कनेक्ट करके, यह मॉड्यूल बस डिवाइसों पर सीमलेस नियंत्रण की अनुमति देता है, जो लंबी दूरी की डेटा ट्रांसमिशन और सिग्नल विकिरण रोकथाम में अनुप्रयोगों को सक्षम करता है।
कृपया एक जांच भेजें, हम तुरंत जवाब देंगे।
2024/10/29 पर
2024/10/29 पर
8000/04/18 पर 147758
2000/04/18 पर 111943
1600/04/18 पर 111349
0400/04/18 पर 83721
1970/01/1 पर 79508
1970/01/1 पर 66915
1970/01/1 पर 63065
1970/01/1 पर 63012
1970/01/1 पर 54081
1970/01/1 पर 52139